Fórum témák
» Több friss téma |
Sziasztok,
Szükségem lenne egy +/- tápra 50V környékén és bő 3A-t bírjon ki. Gondoltam, a szimpla tápot ha "tükrözöm" jó lehet, de hátha van ennél egyszerűbb megoldás Előre is kösöznöm
Labortápra természetesen
Nézd meg az enyémet a labortápos topikban, pár napja tettem fel. Egyszerű és nagyszerű.
Sziasztok!
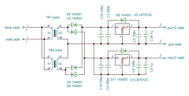
Végig nyálaztam a topikot és lenne egy kérdésem. Még sose építettem szimetrikus tápegységet de most úgy hozta a sors hogy szükségem lesz rá. A feladat: +-12V kb 6A terhelhetőségű táp összedobtam egy rajzot de nem tudom megfelelő-e így és addig nem akarom elkezdeni építeni. Olyan aki ért hozzá átnézné nekem?
köszi szépen a gyors választ!
felraktam a javított rajzot
Igen így jó lesz
De a 10 000 µF az jó lenne, ha megmaradna, csak a stabIC előtt, ha 6A-re akarod használni!
volt egy ilyen sejtésem...tehát ott van az a szabály hogy
kb 2200µF/levett amper?
Hello!
Inkább úgy fogalmazzunk, hogy amperenként (minimum) 220uF.. üdv! proli007
nem akarok okos lenni de nekem van egy ilyen könyvem: Willi Priesterath Hobbielektronika abba szó szerint ez van írva: 2. gyakorlati szabály: A szűrőelkó kapacitása kivett amperenként 2200uf legyen....
A nagyobból viszont szerintem sosincs baj.... azért köszi a javaslatod
sziasztok.van egy kapcsoló üzemű tápegységem és egy erősítő tápkapcsaira kötném.az erősítő kapcsolás szimetrikus trafót ír h az kell neki nekem meg ugye sima kapcs.ü.tápom van.a kérdésem h jó lenne a tápegységem az erősítőhöz vagy esetleg át kell alakítani szimetrikussá?kép van a tápról.linkelem
A válaszokat előre is köszi. http://www.jofogas.hu/csongrad/Tapegyseg_48v_DC_1892288.htm?ca=6_a
Szia.
A tápot át kellene alakitanod hogy használni tudd. A kérdés az az ,hogy hány volt ról megy az erősítő és hány wattos? Sokkal jobb lenne hozzá egy megfelelő trafó amihez csak egyenirányitás kell és pufferkondi és mindez lehet hogy fele annyi pénzért .
Hello!
Bocs, de elírtam, 2200µF-ot akartam. De nem az érték miatt írtam, hanem mert beszédben ez a "per jel" úgy értjük, hogy "amperenként". De leírva olyan, mintha a kapacitást osztani kellene az árammal. Holott ugye szorozni kell.. üdv! proli007
igen értem már én írtam el először. köszi
Közben utána számoltam hogy 2x akkora áram lesz szükségem...tehát max 12A ami azt jelenti h elvbe 12*2200uf=26400µF szűrő kondi kell
Mi a véleményed h kevesebb vagy több kondival érdemes elérni ezt a kapacitást?
Hello!
Általánosságban egyszerű hálózati szűrésnél mindegy, hogy több vagy kevesebb kondiból áll a szűrés. De azért javaslom, hogy olvasd el ezt a hozzászólásomat. üdv! proli007
Elolvastam a hozzászólásod. nagyon érdekes és hasznos leírás.
Tehát akkor röviden összefoglalva lehet hogy nem is kell az a 26000uf kapacitás mivel egy határ fölött nem érezhető a hatása. Akkor mekkora kondit rakjak be szűrésre? 10000-15000uf elegendő?
az erősítő TDA7265 ös 2x25w-os erősítő lenne és ezt a Tápot szeretném használni hozzá.megoldható e?mert ugye ennek az erősítőnek szimetrikus trafó kell:/ha valahogy átalakítanám feltudnám használni?Előre is köszi a választ.
Rengeteg munkával és idő ráforditással valószínü hogy át lehet alakitani ,de ebben én már nem tudok segíteni . Ha mindenképpen ehez a táphoz ragaszkodsz , próbáld meg ebbena topikban, ott már valószinű tudnak neked segíteni.
Hello!
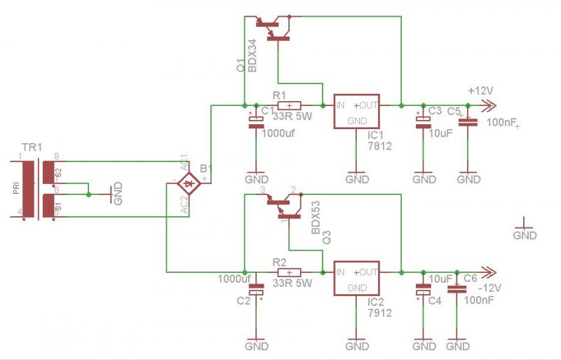
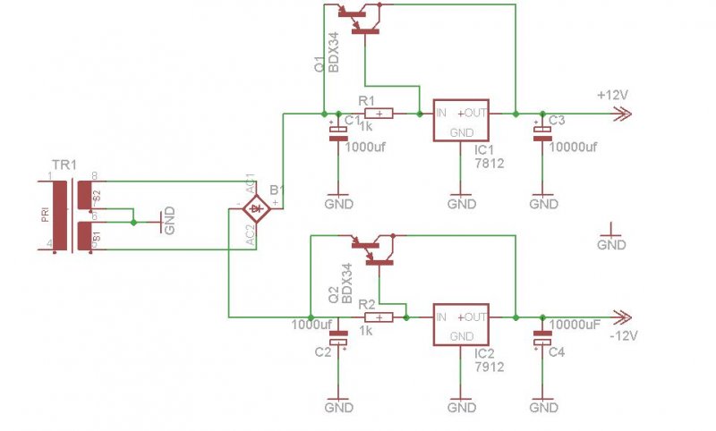
Erre a kérdésre, egyszerű módon (távjelleggel) nem lehet válaszolni. Mert nem lehet tudni, hogy a trafód és az egyenirányítód feszültségesése mekkora lesz a 12A áramra. De esetleg megmérni a következő képen lehetne.. - Összeállítod, a trafót egyenirányítót, és a pufferkondit. - Megterheled a 12A árammal, majd megméred a feszültséget a műszered DC állásában. Ekkor az egyenfeszültség átlagértékét kapod. - Megméred a brumm feszültséget a műszered AC állásában. Ennek veszed a csúcsértékét, vagy is megszorzod 1,42-vel. (Ez nem lesz egészen a valóság, mert műszer a hullámforma miatt, nem a helyes értéket mutatja. Igazából oszcilloszkóp kellene a méréshez, de gondolom az nincs.) - A DC átlagértékéből, levonod a brumm csúcsértékét. Ha az így kapott feszültség nagyobb, mint a stabilizátor kimeneti feszültsége plusz a stabilizátor minimálisan szükséges többletfeszültsége (maradék feszültség vagy DropOut), akkor működni fog az egész. - Tulajdonképpen még a számított értékből illene levonni a hálózat 5%-os feszültség csökkenését. - A 7812-nél, a szükséges többlet feszültség, kb. 2-3V, plusz a darlington vezérléséhez szükséges 1,2-1,4V feszültség. Így a többlet feszültség kb. 3,5-4,5V lesz. Vagy is a számított értéknek 15,5-16,5V feszültségnél nagyobbnak kellene lenni. (De szigorúan mind két oldal 12A-es terhelése mellett.) - A trafó-egyenirányító-pufferkondi közé, jó vastag vezetéket kell tenni, legalább 6mm^2 vastagságút. Te a stabilizátor felé sem "cérna" kell. Ja, és a negatív oldalon, nem jó a PNP tranyó, oda NPN kell! üdv! proli007
köszi szépen így már világos
a negatív oldalon npn tranyó van! a második csatolásom a javított. akkor ezt nyákon semmi képen se próbáljam csinálni? esetleg valami nagyon vastag vezető sáv ón-al megvastagítva?
Hali!
Készítettem egy szimmetrikus tápot, melynek plusszos oldaláról hajtok 2db lm1036-osra épülő hangerőszabályzót (110mA max). A két különálló transzformátor(ocska): 230V/12V 4VA, E-I vasmag. Hangszabályozótól lévő távolság 10cm. A problémám az, hogy dudaszón kívül mást nem hallok. Frekvenciamérőm nincs, de 100Hz-re tippelek. Mi lehet a gond? Kicsi a puffer? Kicsi a trafó? És mi lehet a megoldás?
Sziasztok! Nagyon küszködök már egy pár napja. Szeretnék csinálni egy Szimmetrikus 15Voltra stabilizált tápegységet. 24Voltos trafóm van. (Nincs pénzem trafóra, az ilyen válaszoktól lehetőleg kíméljetek meg) - Rendesen megszűrtem, és az egyik oldalra 7815-öt és NPN áteresztő tranyót használtam, a másik oldalt 7915-öt, és PNP tranyót. Az a problémám hogy túlszalad, és tönkre megy a végfok IC-m pár másodperc után. (erősítőbe lesz) Lehetőleg olcsó és költséghatékony megoldások kellenének. Van néhány 15Voltos zener diódám. Próbáltam azzal is, de csak a - oldalt sikerült lestabilizálnom. A válaszotokat előre is köszönöm!
Ez a túlszalad elég érdekes. Miért nem részegységenként ellenőrzöd az erősítőd? Amíg nem tökéletes a táp rész, miért raktad rá a végfokot? Rakd fel a kapcsolást, hogy mi alapján építetted meg a tápot. Ellenőrzéshez pedig rakj a táp kimenetére pl. 100ohm-ot, ha már itt sem pontos a feszültség, akkor baj van. Zenerrel egymagában nem fogsz tudni stabilizálni.
Üdv!
Össze szeretnék rakni egy szimmetrikus tápot 7x12-kkel (melléklet). A kapcsolásban a 100nF kerámia a bemenet elé került. Ez kicsit fura számomra én inkább a kimenet és a föld közé tenném vagy hagyjam mégis így? Továbbá jól gondolom, hogy a 220µF-os elko elhagyható? Az tudtommal csak akkor kell ha hálózati szűrőkondi messzebb van az IC-től. Köszi!
Köszi, akkor nem spórolok a kondikkal. Továbbá még meg szeretném kérdezni, hogy ha egy +-5V-os ágat is fel akarok építeni akkor elég csak beraknom a két 7x05 stab. IC-t és a szűrőkondik lehetnek közösek a +- 12V-os ággal? Természetesen az 5V-os ág kimenetére kerülne külön hidegítő kondenzátor.
Helló!
Ebben a kapcsolásban lehet használni akármilyen stabilizált tápegység ic-t? Pl 7805 és 7905 helyett 7818 és 7918-as ic-t? |
Bejelentkezés
Hirdetés |













