Fórum témák
» Több friss téma |
Szia! Az alacsonyabb feszültségű tekercsen nem folyik majd áram.
És ha kicsi a különbség a feszültségek között és a terhelés hatására kiegyenlítődik? Ha jól gondolom egyébként a diódák miatt egymásra nem tudnak visszahatni a trafók ugye? Alkalmazzák ezt valahol,lehet valami gyakorlati haszna? A hegesztők egyenirányításánál volt ilyenről szó,ha kicsi a gyújtófeszültség,toldjuk meg egy segédtáppal.(mellékelek rajzot) Nem akarok a hegesztésre kitérni természetesen,de valamilyen formában használható egy ilyen kapcsolás?
A szekunderek kapocsfeszültségén és a trafók belső ellenállásán múlik milyen lesz a terhelés eloszlása.
Mire szeretnéd használni és mennyire eltérő transzformátorokat párhuzamosítanál?
Bocsánat,de ez most mindössze elméleti kérdés volt mert ennek a kapcsolásnak egyszerűen nem értem a belső fizikai folyamatait. Igaz hogy gyerekkorom óta foglalkozom az elektronikával,sok mindent megértettem,stb. de valahogy ez a fajta tápegység párhuzamosítás nem tiszta számomra.
Ennek ellenére nem mondom hogy ha van értelme akkor nem fogom alkalmazni,de jelenleg nincs konkrét célom vele.
Mivel megemlítetted a hegesztőtrafót - annál lehet értelme: a nagyobb feszültség kint van a kimeneten, mindaddig, míg a terhelő áram az ellenálláson leejti az alacsonyabb értékre...
De nem hinném, hogy bárhol alkalmaznák - az ellenállás hatalmas disszipációja miatt.
Persze nyilván vannak erre bevált megoldások a fent említett eljárásnál,hf-gyújtás,stb.,de szükség esetén hobbi célra jó lehet ez a kapcsolás.A disszipációnál is csak a melegedés miatt lehet érdekes,hisz maga a hegesztés közben felvett teljesítményhez képest kicsi a veszteség. Viszont gyakorlati célként mondjuk hasonló feszültségű trafókra gondoltam,mondjuk legyen 24 és 28v.A kivehető teljesítmény megnövelése lenne a cél,másra nagyon nem is lenne jó.
Sziasztok!
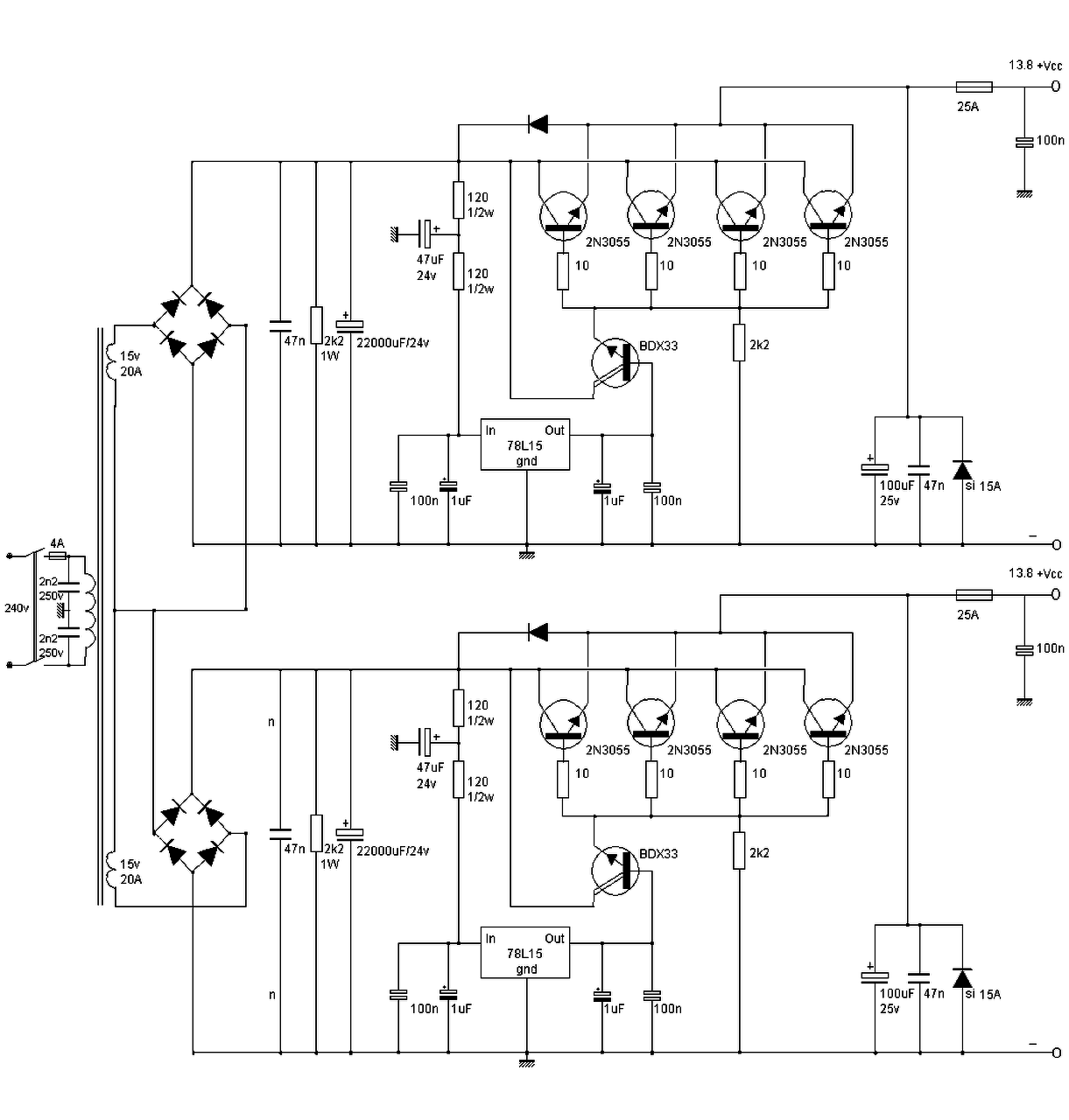
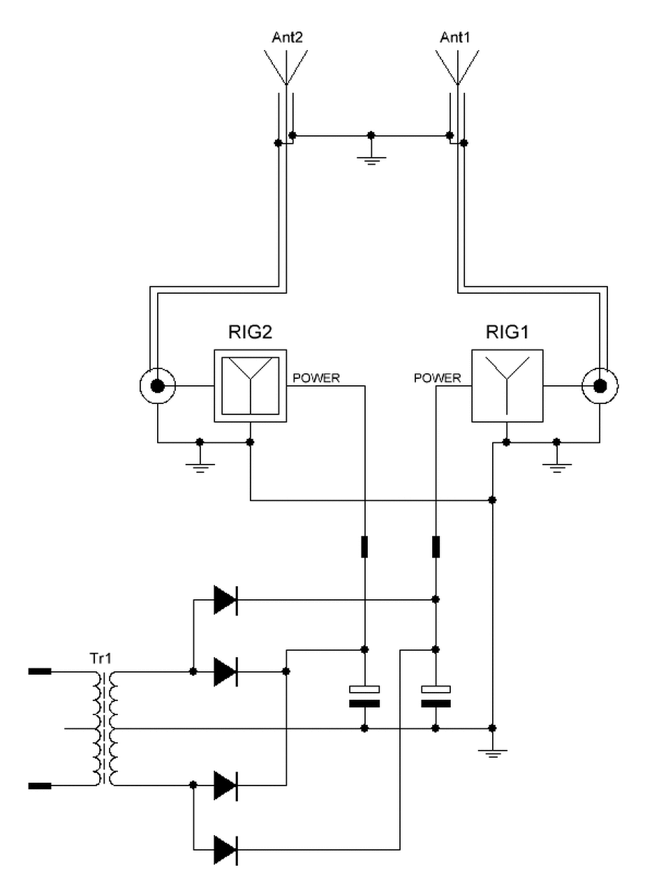
Vaciláltam hogy a rádióamatőrös topikba tegyem-e de mégis ide jöttem. Szeretnék egy RH és egy URH adóvevőt üzemeltetni egy tápegységről amely trafójának sek. tekercsének közös pontja van. A rádiókat egyszerre is szeretném áram alatt tudni, de egy időben csak 1 megy adásba (tehát nagyobb terhelés). Valamennyi kimeneti banán aljzat egymástól és a készülékháztól elszigetelésre kerülne. A képek alapján lenne pár kérdésem: 1. Mehet-e a kettő rádió egyszerre? Csak azért mert valószínű antenna-aljzataik hideg pontja valahol egy potenciálra kerül majd a földelés miatt. 2. A tápegység méretezése elegendő lesz-e? trafó méret? sek. huzal 3.8mm2 (átmérő:2.3mm) 3. Az általam elgondolt megoldás élhető-e? (kisebb képen az elv; nagyobbon a kapcsolás összeollózva) u.i: ok tudom a graetz után fordítva van a polaritás A hozzászólás módosítva: Okt 3, 2017
Az első képen (dual graezt) lévő kapcsolás nem jó. Mindkét kondenzátoron a trafó teljes kimenő feszültségének a csúcsértéke fog megjelenni. Ha a trafó pl. 2 x 12 V, akkor a kondenzátorok kb. 31 - 32 V-ra fognak töltődni.
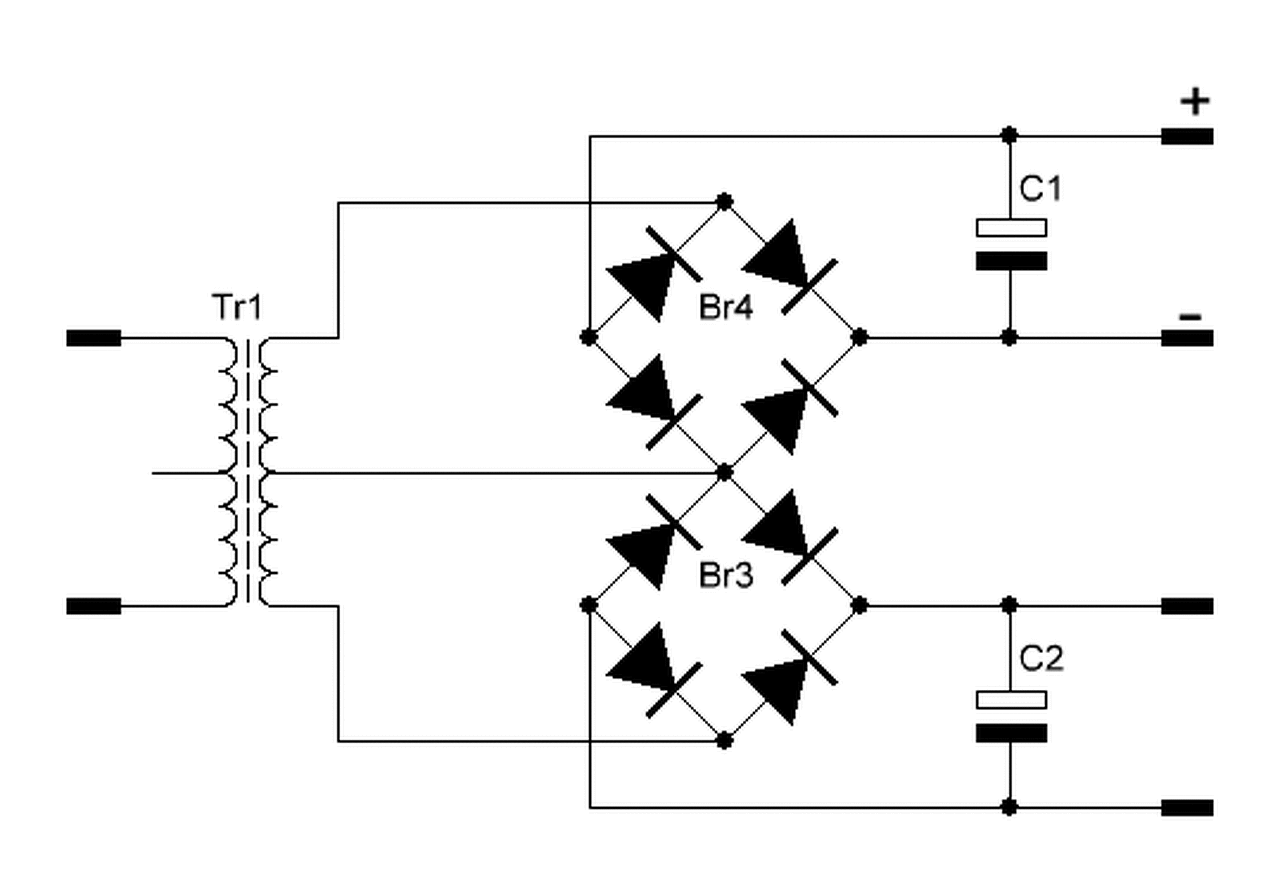
Szia! Mellékelem hogyan oldanám meg.
Helló!
Egy kapcsoló üzemű tápegységen (a trafón) van egy 3 menetes szekunder tekercs. Egyenirányítás és szűrés után 27v egyenfeszültséget mértem a kimeneten. A + és - pólusok közé sorosan tettem be 2 darab kondenzátort (25v/470u). Ettől a művelettől egy +/- 13,5 V-os feszültséget vártam a kimeneten. A végeredmény +13/-18v amit nem értek hogy képződhet. Segítsetek a problémát megoldani légy szíves.
Szia! Valamennyi mérésnél terhelni kell a puffereket!
Ha valóban 27 V-ot kap a két kondenzátor, akkor mérési hiba lehet a jelenség mögött. Az, hogy a két kondenzátoron nem egyenlő feszültséget mérsz, megmagyarázható azzal, hogy a kettő kapacitása különbözik. A 13 és 18 V összege viszont több, mint 27 V.
Lehet, hogy a műszered fordított polaritás esetén mást mér? Mérd meg a két kondenzátor feszültségét úgy, hogy a műszer mindig pozitív feszültséget mutasson.
Nem tilos, csak kapcsoló üzemű tápnál könnyen ad megtévesztő eredményt.
A táp üzemétől függetlenül, a soros kondikon folyamatosan eső feszültségről kéne szólni a beszámolónak a voltmérő belső ellenállása miatt.
Tégy a 470 µF kondikkal párhuzamosan egy-egy 1 k ellenállást!
Hmm a test mindenképpen közös lesz. Sejtettem végülis. Mostmár csak azt kell kideríteni okoz-e valami földhurok szerűséget az RF cuccok között?
frissadam ezt írta: "Egyenirányítás és szűrés után 27v...". Én pedig ezt: "Ha valóban 27 V-ot kap a két kondenzátor, akkor mérési hiba lehet a jelenség mögött.". Mérési hiba van a levegőben, ez szinte biztos. 27 V vs. 31 V.
Tettem 40v 40W izzót a kimenetre. Már a mérés előtt +7v / -29v a fesz. Lehet hogy a grätzben megadta magát valamelyik dióda, vagy az egyik kondi nincs rendben?
A 40 W-os izzó elég messze esik az 1 k ellenállástól.
Milyen tápegységről van szó és milyen diódákat használsz?
Csatolok képet. Cseréltem a kondikat 63v-osokra. Jobb a helyzet. Viszont azt tapasztalom, hogy amelyik kondi hátrébb van tehát közelebb a vezetékek csatlakozási pontjához az a kondi mutat magasabb feszültséget. Jelenleg +19v / -14v a feszültség. A képen látszik hogy melyik oldali puffer van közelebb a ki és bemenetekhez. Ilyen van? Nem vagy jártas a témában. A panel át van ónozva.
Ez a kép semmit sem mond a forrasztási oldal ismerete nélkül.
A mellékelt kapcsolás lenne a terv?
Konkrétan ez a kapcsolás látható a képen.
Itt egy kapcsolás, melyet te linkeltél az Előerősítő témában. Berakod az R7, R8 előtétellenállásokat és a két Zener diódát, akkor arányosan oszlik majd el a puffereken a feszültség.
Ok! Köszönöm! Mi az oka hogy egyébként nem oszlik el egyenletesen?
Az egyenletes elosztáshoz feszültségosztó kell. Ennek hiányában a soros elektrolit kondenzátorok a kapacitásuk és a szivárgó áramuk arányában töltődnek, ami elég nagy szórású.
Ha megfogadod a javaslatom és egy-egy 1 k ellenállást kötsz párhuzamosan a kondikkal, az osztó is létre jött volna és a feszültségek is kissé máshogy alakulnak.
Köszi a tippet! Működik a tápom a feszosztóval. Kapcsoló üzemhez is szükség van 100n kondira hidegíteni?
|
Bejelentkezés
Hirdetés |