Fórum témák
» Több friss téma |
A rajzod így nem működik.
Amit GND nek rajzoltál, az egy kapcsoló bemenet, amin legalább 1-2V-nak kell lenni a bekapcsolt állapothoz, 0,8V alatt az összes kimenet lekapcsol. A kimenetre nem szabad ekkora elkót tenni, mert nagyon lerontja a szabályzást. 10µF bőven elég, a szűrést az IC végzi. A hozzászólás módosítva: Aug 14, 2017
Üdv!
Köszönöm! Az IC előtti 2200µF akkor jó?
Hello!
- Ha a transzformátor 30V váltófeszültséget ad le, akkor az egyenirányított és szűrt feszültség nem 30V, hanem jb. 42V lesz. - A trafó lábához nem írhatod oda, hogy GND, mert az azt jelentené, hogy közös a kimenti GND ponttal. Ha pedig az lenne zárlat lenne az eredmény. - Ha a táp terhelése nem ismert, akkor nem lehet megmondani hogy egy pufferkondi megfelelő-e vagy sem. De egyszerű puffer szűrés mellett amperenként 4700µF-os kondit szokás alkalmazni. - Az 5V terhelése sem ismert. Ekkora bemeneti feszültség mellett várhatóan a stabi tönkremegy, a terhelésre pedig elfüstöl. Lévén hogy ez egy analóg disszipatív szabályzó, legfeljebb 60mA-al lenne terhelhető, ha a tápja a maximális 35V lenne.
Tényleg!
Ezt nem is néztem, hogy a bemeneti DC 10 és 25V között lehet. Az 5V 500mA terhelést bír, a disszipáció max 2W. Hővédelem, túláramvédelem van. 12V AC lehet a trafón. Előbb utóbb kiderül mire is kell - mert az sem mindegy... Idézet: „Előbb utóbb kiderül mire is kell - mert az sem mindegy...” Ugye két topic-ban is kérdez és párhuzamosan válaszolunk, fél információk alapján....
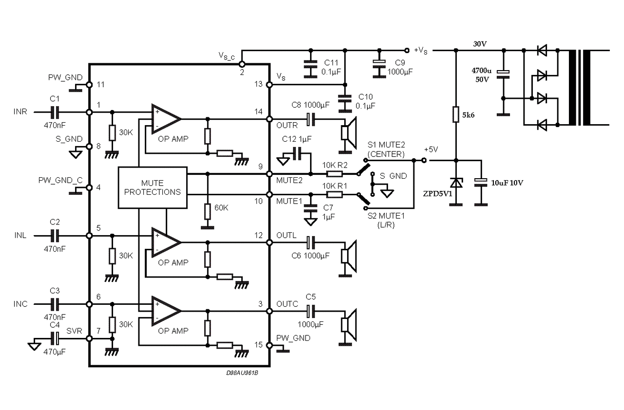
TDA7497-es végfokhpz kellene a táp...
Köszönöm!
Én így oldanám meg. És olyan trafó kell, amivel a 30V-ot nem lépi túl a pufferfeszültség, mert a TDA abszolút max. tápja 35V. (Ez kivezérlés nélküli állapot, csak rajta van 35V)
Üzemi tápfesznek 26V ajánlott. Javaslom a 20V AC szekunder feszültségű trafó alkalmazását, amivel kivezérlés nélkül kb 30V pufferfesz tartható, terhelésre pedig kb 24V-ig esik. A hozzászólás módosítva: Aug 15, 2017
Köszönöm szépen!
Lehetséges a 24v-os trafó használata?
Sziasztok!
Van egy SP5LG tipusú 5kV-os nagyfesz diódám, ami diódavizsgálóval mérve szakadt. Hihető, hogy attól még jó, csak ezek nagyobb villanynál nyitnak v. valóban KO.?
Lehet még jó, a dióda vizsgáló áramgenerátorának feszültsége 1,5 - 9 V körül van. Ilyen kis feszültségre a nagyfesz dióda még alig nyit ki. Próbáld magasabb feszültséggel, pl egy 30 V -os tápegység, 1 kohm soros ellenállás, és feszültséget mérsz a diódán.
Köszi az ötletet, igazad volt. Megküldtem 48V-al 4.7k-n keresztül, 3.9V -on nyit a diófa. A defis topikban megkérdeztem már, de akkor itt is, hátha ugyanígy tudok segíteni magamon: van pár 2500V-os, 32A-es tranyóm, doksija szerint "sima" NPN, ugyanígy mérve mindenhogy szakadtak. Diódánként ugyanezen módon mérhetőnek kell lenniük elvileg?
Köszi még1x! A hozzászólás módosítva: Aug 16, 2017
Kockázatos, mert üresjárásban túllépheti a 35V-ot a puffer. Akkor még nem is számoltunk a hálózati feszültség +10%-os tűrésével...
Ha hozzáférhető a szekunder, érdemesebb letekerni belőle. Össze kell állítani a táprészt és mérni, mert a trafó üresjárási feszültsége is lehet több 24V-nál. Bizonyos esetekben műterhelés segíthet a pufferten.
Jó.
Köszönöm!
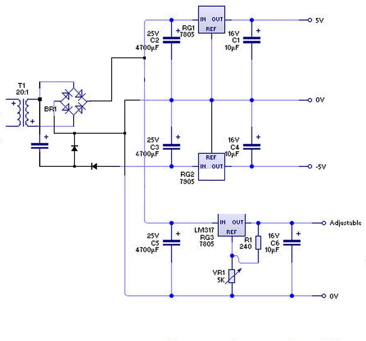
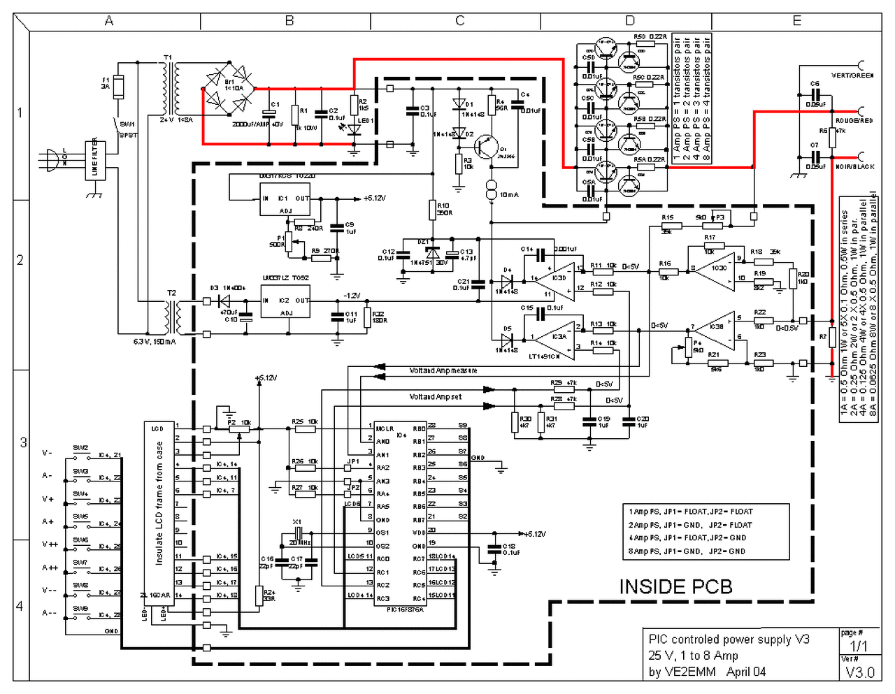
Üdv! Van köztetek valaki, aki próbálkozott már ezzel a táppal? Elkészítettem, de az a gondom vele, hogy a feszültségszabályozás nem müködik. A kimeneten -30mV-tól +30mV-ig ingadozik a feszültség. A vezérlő rész kijelzés működik. A gombok reagálnak.
Hello! Én ugyan nem építettem ilyen tápot (meg mást sem) de működése ennek viszonylag könnyen ellenőrizhető. Tekintve hogy a szabályozás analóg módon megy végbe, a mikrokontroller csak a vezérlő feszültséget adja PWM formában. Vagy is ha egy potival 0..5V-ot adunk a kontroller helyett (kivéve azt) az RC1 és RC2 pontokra, akkor ugyan úgy működni fog a táp. De ha kontroller működésekor az RC1 és RC2 lábon 0..5V mérhető műszerrel, akkor a kontroller már megfelelően működik. De akár az IC3 lábainak feszültség mérésével is el lehet dönteni, hol van a gond.
Jó a 15v, 2,3vA hozzá?
Hejj...
Számolni kell! Az IC kimeneti teljesítménye 10+10+5W=25W. A trafónak ennél legalább 40%-al többet kell tudni. A 15V-tal nincs baj, legfeljebb nem lehet csúcsig kihajtani, de 40...50VA-es legyen.
Pedig működik, igaz az alsó részét nem tettem hozzá, de a felső +5v - 0v - -5v rész tökéletesen működik egy szekunderes (középmegcsapolás nélküli) trafó esetén.
Szekunder fesz.: 8V Kimeneti: + 5,05V és -5,14V a 0-hoz képest. A hozzászólás módosítva: Aug 18, 2017
Igaz, épp csak ránéztem... Persze a graetz ilymódon értelmetlen, mert két diódája dolgozik együteműként - hiszen a váltó egyik ága a GND.
Ha kétütemű egyenirányításra van szükség, akkor ki kell egészíteni egy negatív oldallal. A 100nF hidegítő kondik ne maradjanak el a ki- és bemenetekről
Elfelejtettél rákérdezni, hogy milyenek a terhelési viszonyok.
A te kapcsolásod kizárólag akkor működőképes, ha a pozitív ág kellően le van terhelve (legalább a negatív ág áramának kétszeresével). Egyéb esetben lezuhan a negatív ág feszültsége. Az eredeti kapcsolás ilyen hibától mentes volt, helyette a trafót hajtotta telítésbe DC árammal aszimmetrikus terhelés esetén. Az örök sláger: első a specifikáció (sa-la la-lala).
Sziasztok! Kellene egy kis segítség. Az lenne a kérdésem,hogy a tápszűrésnél több darab kisebb értékű elko a jobb,vagy esetleg a kevesebb de nagyobb értékű? Hogy példával éljek,40 Volt körül,50Hz, 2x22000µF vagy 4x10000uF?
Sokszor a beépíthető elko mérete és szerelhetősége az elsődleges szempont, így ezért lehet megfelelőbb a 4 x 10000 uF.
Sziasztok. Szeretnék egy CB tápot építeni. Van is hozzá egy csomó trafom aminek nem tudom megállapítani az adatait. Hogy tudom könnyen meg, hogy melyik a szekunder és melyik a primér tekercs. köszi majorka.
Vékonyabb huzalátmérő, nagyobb ellenállás a primer, vastagabb huzal átmérő kisebb ellenállás a szekunder oldal.
Idézet: „Szeretnék egy CB tápot építeni.” Mi az a "CB" táp?
Szerintem erre gondolt :
Bővebben: Link (12V -14V szekunder oldali feszültség 150Va ) A hozzászólás módosítva: Aug 30, 2017
Sziasztok! Lenne egy buta kérdésem. Milyen módon hatnak egymásra a Graetz után párhuzamosított transzformátorok? Mi történik ha a paramétereik megegyeznek,illetve mi történik ha nem? Paraméterek alatt a teljesítményre és a feszültségre gondolok,és persze terhelés alatt. Kettő vagy több transzformátor esetében. A rajz egyesek számára felkavaró lehet,de nem is lényeges.
|
Bejelentkezés
Hirdetés |











