Fórum témák
» Több friss téma |
Idézet: „AC fesz 39v, szeretnék +/-12v-ot kivenni két stab IC-vel” Ezt felejtsd el. Idézet: „melegszik a feszosztó , úgy növekszik a negatív fesz az 7912 kimenetén.” Rajzold le, hogy kötötted be. Mellesleg felejtsétek már el ezt a "kapcsolást"ez nem arra való.
Mindenkinek köszi a segítséget. A probléma megoldódott. Kerestem egy másik kimenetet a transzformátoron. Az elsőre kötött kimenet nem hajtott meg 2db 12v/5w izzót sorba kötve 39v-on. Egy másik 29v-os kimeneten amivel "fullon" világított az izzó , szépen megy a táp 1k feszosztóval. Tehát ezek szerint van egy minimum áram igénye a feszstabnak? Függetlenül attól, hogy eleve nem tudta volna azt az áram igényt amire használtam volna?
Idézet: „ezek szerint van egy minimum áram igénye a feszstabnak?” Tessék elolvasni az adatlapot. Mellesleg ezt én így tudtam volna elképzelni korrekt módon --lásd a mellékletet--
Ez a tápegység mennyiben jobb megoldás az általam alkalmazottnál? Mi az előnye?
Szeretnék érdeklődni.
A már mellékelt hangszín szabályzómhoz készítettem egy tápegységet 2 darab kb 5-10w-os 12vAC transzformátorból. A problémám, hogy ezzel a kettő trafóval zúg a kapcsolás minden fokozata. Másik transzformátorral pedig nem. Mind a két transzformátor "csomag" 12V és 1 szekunder tekercs. Közép leágazásként összekötöttem középen. Egyik pár trafóval tökéletes és zajtalanok a kapcsolások. A másikkal folyamatosan zúg az egész. Mind a 4 transzformátor gyári és bontatlan. Mi van ilyenkor? A feszültségek minden esetben tökéletesen megvannak. 14,2/12,1 +/-
A zúgós pár egyik trafójának cseréld fel a kivezetéseit!
Tévedtem. A panelen lévő táp kapcsolás csinálja a zajt. Ha panel saját tápját használom mind1 hogy milyen trafóval hajtom. Kérdés az lenne, hogy miként alakítsam ki a panelt, hogy megszűnjön a zaj?
Az egyenirányító hidat visszaépítetted már a helyére? Korábban csak két dióda volt beültetve.
A transzformátor szekunderek akkor vannak jól összekötve, ha a szabad végeken a két szekunder együttes feszültsége mérhető. A szekunderek közös pontját a két 220 µF kondi közötti vezetősáv középpontjára kösd be!
Igen a híd vissza van építve. A teljes feszültség mérhető és a középleágazás a kondik közé van kötve mint ahogy a panel rajzolatán is látszik. A "zavarjel" csak a pozitív tápoldalon látszik. Olyan mint ha a pozitív puffer egyszerűen nem szűrne annyit hogy egy ilyen kapcsolás ellátására elegendő legyen.
Attól tartottam az AC bekötési pontok melletti forrszembe kötötted a trafó középleágazást, mert az éppen az észlelt hibát generálná. Nagyon rossz a NYÁK tervezése.
Az észrevételem beigazolódott. A pozitív oldali vadonat új puffer kondenzátor rossz volt. Rejtélyes módon előbb meghalt mint , hogy bármit is csinált volna. Egy másikkal tökéletes a dolog.
Szeretném ha segítenél egy jobb nyák kialakításában. Sajnos ehhez a dologhoz nem nagyon értek. Kérdés! Az a dolog , hogy középleágazás nélküli transzformátor esetén, viszont ugyan ezen a panelen használt feszosztós stab IC-s táppal. TL074 IC-vel működik a kapcsolás LM324 -el viszont nem. Utóbbi IC gerjed és nem ad ki hangot. Ez lehetséges?
Az AC bekötési pontok mellé kötöttem a középleágazást. De annak ott van a helye.
Üdvözletem!
Segítségre lenne szükségem. Van egy DR-4515 impulzusos tápegységem ami a villanypásztort működtetné ha jó volna. Mi lehet a hiba oka, javítható vagy dobjam ki? Köszönettel: Molsy
Mrések nélkül csak tippelni lehet, kb. az összes alkatrészre egyszerre.
Ez a jel ül fel a pozitív tápomra. A panel a pdf-ben csatoltak szerint van beültetve és elkészítve. Rendes grätz hidat használtam.
A szekunder csapolás bekötését helyezd át, ahogy írtam! A stab. kimenetére kondi kell, nézd meg az adatlapban!
Biztosító ép?
Ha igen, van-e 320V körüli DC a legnagyobb elkón? (puffer) Ha igen, akkor meg kell nézni a vezérlő IC típusát a továbblépéshez.
Utálatos egy táp ez a fajta. Javítsa aki megtervezte! Úgy össze van sűrítve, hogy nem férsz hozzá az alkatrészekhez, mellesleg van ami le is van öntve valami ragaccsal. Nekem is volt 24V-os. Nem működött, valami LM .. ic rémlik a szekunderében, cseréltem, meg még pár alkatrészt, utána meg lejött róla több, mint 35V, ... úgy vágtam a kukába, csak úgy zörgött. Nem volt hozzá türelmem...
Köszönöm a segítségeteket.
Valójában egy nagy kalap s@ar ez a táp, de ha másikat akarnék venni az is ugyanilyen ócskaság és az ára is húzós. Ezek valahogy szándékosan vannak ilyen pocsékra gyártva. Védelem pedig nincs is beépítve. Mire megyek vele azt még nem tudom.
Adok egy tippet!
Ha rendes boltból veszel tápot, túlméretezettet vegyél, tehát 24W terhelésre 36-48W-osat, és jól szellőző helyre építsd be. Ha kínából veszel, vedd meg a lehető legnagyobbat, amit a pénztárcád még elbír. Én 12V 2A teljesítmény felvételhez 12V 5A-es tápot szereztem. 5 évig biztos nem lesz vele gondom, a primer oldali kondit is megnéztem, nem 270V-os (vagy mekkora a szabvány) vokt benne, mint az előzőbe, ami egy évet bírt 0-24h-ban a hálózaton lógva, hanem rendes, 400V-os.
Esetleg lehetne ezt helyettesíteni egy más típusú tápegységgel?
Vennék de sajnos ezzel az adattal sehol nem találni. Csak ugyan az van vagy 24V-os.
Hátha jól jön valakinek tátegység mérésekor.
Remélem jól írtam fel a képleteket. Annyit még hozzátennék hogy a két jel (egyenirányítás előtt és után) effektív értéke azonos. A hozzászólás módosítva: Nov 9, 2017
Bővebben: Link Rosszul, vagy rossz helyen kerested.
Sziasztok!
Kiollóztam egy kapcsolási részt egy gyári készülékből csak épp nem jövök rá hogy ez a rész mire jó vagy épp mit csinál. Ha valaki megszakértené azt megköszönném.
Szia! A kapcsolás kapacitás sokszorozó néven ismert, Bővebben: Link
A tranzisztor elnyel a táphullámosságból. Van egy kis veszteség a tápfeszültségből, de sok kondi spórolható meg általa.
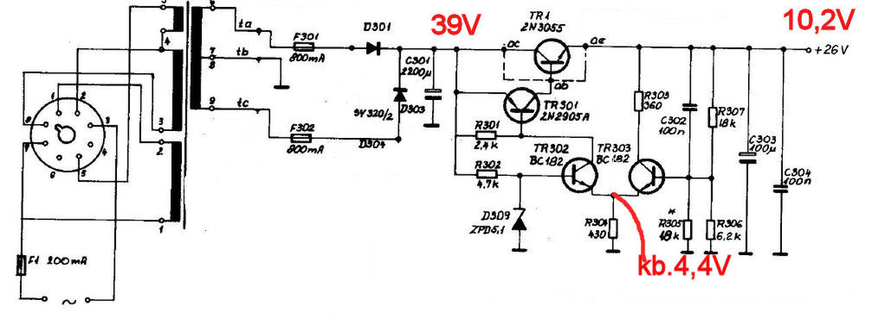
Itt ez a tápegység. A kimeneten 26V helyet kb.10V van. Mi lehet az okozója? A kimeneten nincs terhelés. A 2N3055 jó.
A hozzászólás módosítva: Nov 29, 2017
|
Bejelentkezés
Hirdetés |
















