Fórum témák

» Több friss téma
Fórum » Tápegységgel kapcsolatos kérdések
Lapozás: OK   182 / 182
(#) fufuka válasza kadarist hozzászólására (») Hé, 19:13 /
 
Bocsánat!
Igazad van...

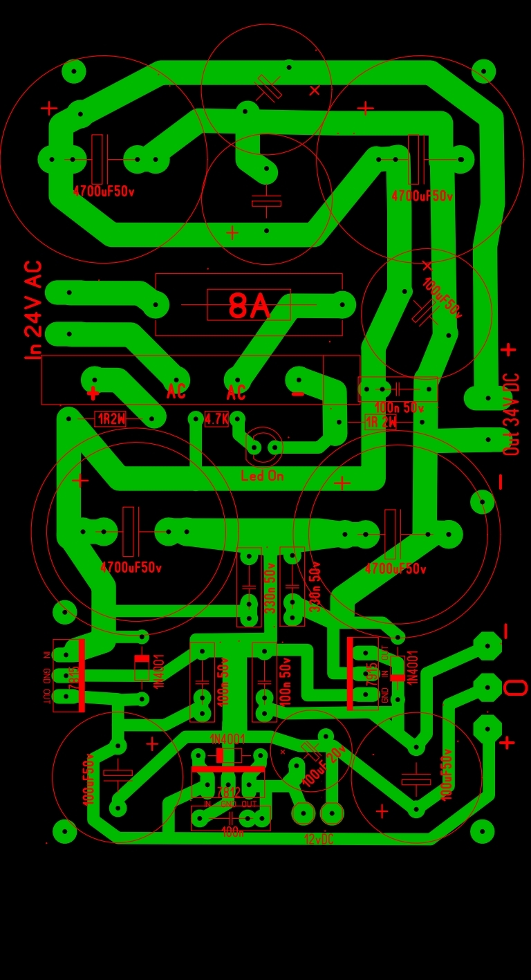
2x15V_dc.JPG
    
(#) fufuka válasza kadarist hozzászólására (») Hé, 19:18 /
 
...nem látom a rövid zárat! Annyit néztem már, hogy "nem tudom" meglátni!
(#) kadarist válasza fufuka hozzászólására (») Hé, 19:25 /
 
Bocsánat, nincs rövidre zárva, de a trafóról írottakat fenntartom. Kapcsolási rajz is van, vagy csak nyákrajzolat?
(#) fufuka válasza kadarist hozzászólására (») Hé, 19:51 /
 
Csak nyák rajz van... de igen, a Trafó ügy jogos, és ott van a kutya elásva...
(#) kadarist válasza fufuka hozzászólására (») Hé, 19:58 /
 
Itt egy rajz: Bővebben: Link
(#) erbe válasza fufuka hozzászólására (») Hé, 20:02 /
 
Van még ott bőven kifogásolni való. 12 V-os stabilizátor elé 15 V-os elég kevés. Mekkora áramokra számítasz? Az a 2 db 1 Ohm-os ellenállás nem túl szép ott. Ha lágyindítót akarsz, elég lenne 1 db ellenállás AC oldalon, amit a kondik feltöltődése után rövidre zársz. Ha meg ekkora előtétet raksz, minek a 2*4700 uF? De még az is megfontolandó, hogy a stabkockák után nem 100uF, hanem 100 nF-es kondikat kellene tenni.
Nem lehet, hogy a 3 kisebb tápfeszültséghez elég lenne egy kisebb paneltrafó 2*15 V kimenettel?
A hozzászólás módosítva: Hé, 20:05
(#) fufuka válasza erbe hozzászólására (») Hé, 22:45 /
 
Köszönöm a véleményezést, átrajzolom...
(#) erbe válasza fufuka hozzászólására (») Kedd, 9:52 /
 
Átrajzolni kevés. Feszültségosztónak nem felel meg a két db 4700 µF-os kondi. Aszimmetrikus a terhelés, a középpont el fog tolódni. Nem ismerjük az áramokat, de az egyik oldalról 2 ponton veszel ki áramot, a másikon 1 ponton. Biztos, hogy nem fog megegyezni a + és - oldal árama.
(#) Lacika válasza erbe hozzászólására (») Kedd, 13:25 /
 
Mondjuk, ha 2x egyutas egyenirányítót használna a greatz helyett? Igaz, hogy eddig nem tudjuk, hogy mennyi áramot akarna kivenni..... Az a majd 2x 10000 µF talán elég is lenne....
(#) erbe válasza Lacika hozzászólására (») Kedd, 15:07 /
 
Van egy nagyobb feszültségű, nagyáramú rész. 34 V X Amper (mennyi? titok).
Van egy kisebb teljesítményű, 3 féle feszültséget adó táprész. A 2*egyutas egyenirányítás jó a + / - tápnak, de nem jó a nagyáramú résznek.
Azt még nem tudom, mit művel az egész úgy, hogy a kisteljesítményű rész GND-je a nagy tápfesz felénél van? Talán optocsatolókat használ?
(#) zenebolond válasza kadarist hozzászólására (») 7:17 /
 
Tessék.
Következő: »»   182 / 182
Bejelentkezés

Belépés

Hirdetés
XDT.hu
Az oldalon sütiket használunk a helyes működéshez. Bővebb információt az adatvédelmi szabályzatban olvashatsz. Megértettem