Fórum témák

» Több friss téma
Fórum » Tápegységgel kapcsolatos kérdések
Lapozás: OK   66 / 181
(#) Sebi válasza szabi95 hozzászólására (») Jún 21, 2014 /
 
Az a helyzet, hogy ezt a töltőáramkörnél kellene beállítani, mert ha előtte teszed, az bizonytalanná teheti a működését...
(#) szabi95 válasza Sebi hozzászólására (») Jún 21, 2014 /
 
De ez egy nagyon egyszerű töltő és nem lehet állítani a töltőáramot.És egyébként is hasznos lenne az a kapcsolás.
(#) Sebi válasza szabi95 hozzászólására (») Jún 21, 2014 /
 
Ha tényleg olyan egyszerű, akkor rajzold vissza az áramkört és belerajzolom az állítható áramkorlátot. Gondolom kapcsolóüzemű, azért írtam, hogy előtte nem célszerű beavatkozni. Ha elé teszel bármit, azon beállítasz 250mA-t, akkor a kimenőfesz fog esni - akár olyan mértékben, hogy a PWM nem tud működni, talán le is tilt. Amíg működik, addig meg ellene akar dolgozni.
(#) szabi95 hozzászólása Jún 21, 2014 /
 
Arra nincs időm hogy visszarajzoljam és kedvem se.Ha elég neki a fél amper akkor ha 0.4-et állítanék be nemhiszem hogy kevés lenne neki és a fesz se csökkenne annyit hogy ne tudjon működni.És ennyi elég is lenne hogy tuti ne károsodjon az aksi.Nem vagyok elektrotechnikus csak egy kis alap tudásom van ezért kértem a segítségeteket.
(#) proli007 válasza szabi95 hozzászólására (») Jún 21, 2014 /
 
"Nem vagyok elektrotechnikus" Akkor értsd meg, hogy 99% hogy nem lehet! Ha Te korlátozod az áramot, a töltő meg rá akarja adni, mert arra van beállítva. Ennek hatására le fog esni a feszültség, ami meg kevés lesz a töltőnek és fene tudja mit fog tenni. Ha meg a kimenetén korlátozod az áramot, akkor azt fogja hinni, hogy fel van töltve, vagy hibásnak véli az aksit.
De minden attól függ, hogy mekkora intelligenciával áldotta meg a tervezője. De kétlem, azt is, hogy "egyszerű", ha a valahol feltett linken láthatóról van szó, aminek három kimenete van..
Ha úgy gondolod, hogy nincs igazunk, akkor tégy a tápoddal próbára sorba egy ellenállást vagy izzót, az is korlátozza az áramot és kipróbálhatod mi történik.
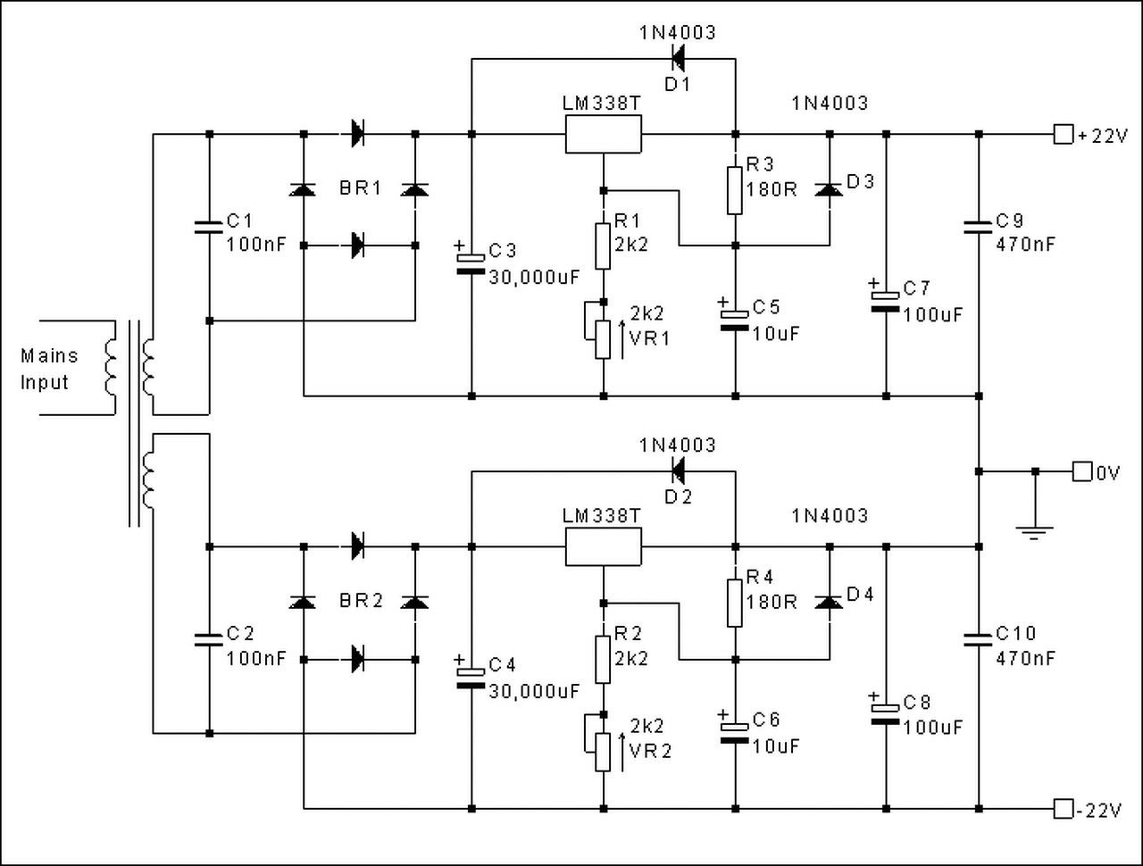
(#) hotib hozzászólása Jún 24, 2014 /
 
Sziasztok,
A képen látható tápegységet már megépítettem, használom is, teljesen rendben működik.
Jól gondolom-e, hogy nagyobb, oldalanként stabil 50VDC előállítására is használható lenne ez a kapcsolás? Katalógus szerint az LM338 be/kimeneti fesz. különbsége lehet max. 40V, de a bemeneti fesz. lehet-e 54VDC? (amiből a stabil 50V-ot szeretném)

jlhps.gif
    
(#) Gafly válasza hotib hozzászólására (») Jún 24, 2014 /
 
És amikor bekapcsolod, akkor mi fog történni?
Gondolok itt arra, hogy akkor még a kimeneten nulla V feszültség van...
Hosszú életet nem jósolok neki (nem illik ennyire aláméretezni).
(#) hotib válasza Gafly hozzászólására (») Jún 24, 2014 /
 
Köszi. Tovább kérdezek: a valóságban elő fordulhat-e, hogy ~4V in/out különbségre méretezett és beállított kapcsolás esetén - akár a bekapcsoláskor - nagyobb, mint 40V különbség lesz a be és kimenet között?
(#) erbe válasza hotib hozzászólására (») Jún 24, 2014 /
 
Bekapcsoláskor nem, hiszen akkor teljesen nyitva van a stabilizátor, akkora áramot enged át magán, amit csak bír. Inkább itt lehet a gond. Bírja-e a pufferek töltését, illetve ha áramkorlát van benne, akkor tényleg előfordulhat, hogy rövid időre túllépi a 40 V-ot. Bár látom, hogy a kimeneti puffer csupán 100 uF.
Ilyen nagyobb feszültségű tápoknál "megfejelt" táp IC-ket szoktak használni, nagyobb feszültségtűrésű tranzisztorral vagy FET-tel.
Bekapcsoláskor a 30000 µF bemeneti puffer is üres, az is eltart egy darabig, míg megtelik.
A hozzászólás módosítva: Jún 24, 2014
(#) hotib válasza erbe hozzászólására (») Jún 24, 2014 /
 
Azt hiszem megtaláltam a választ a kérdésemre, mégpedig a pdf első oldalán...

"...Since the regulator is ``floating'' and sees only the input-to-output differential voltage, supplies of several hundred volts can be regulated as long as the maximum input to output differential is not exceeded, i.e., do not short-circuit output to ground..."

Azt gondoltam, hogy a "megfejelt" táp IC-ket a nagyobb terhelés (áram) okán használják. Ha tudsz linkelni, érdekelne olyan kapcsolás, amivel az input feszültség növelhető (kerestem, de általában 30, max 40V-ig ajánlott kapcsolásokat találtam)
Mivel HF erősítő tápról van szó, kerülném pl. az LM2576HV használatát.

De bármilyen jó tanácsot szívesen fogadok. És köszönöm, előre is.
(#) erbe válasza hotib hozzászólására (») Jún 24, 2014 /
 
Idézet:
„érdekelne olyan kapcsolás, amivel az input feszültség növelhető”

Van itt több tápegységekkel foglalkozó témakör, többször is előfordult már ez a kérdés, bőven akad megoldás is.
Tápegység témák
HF alatt rádiófrekvenciás, pl. adó erősítőt értesz? Miért ne lenne jó hozzá kapcsoló üzemű táp? Sokan CB rádióhoz PC tápokat alakítottak át.
HF-nél nem jellemző a kettős táp, azt inkább audio alkalmazásoknál használják.
(#) hotib válasza erbe hozzászólására (») Jún 24, 2014 /
 
Bocs a félreértésért, HF alatt hangfrekvenciás erősítőt értek. Munkahelyemen is a "high-frequency"-t NF-nek rövidítjük, valahogy egy csomó mindenben a magyar változat rögzült.

Nézegetek tovább itt is, köszönöm a választ.
(#) erbe válasza hotib hozzászólására (») Jún 24, 2014 /
 
Ma már a gyári hangerősítők nagy részében is kapcs. táp van, sőt a végfokok is kapcs. üzemben dolgoznak, máskülönben nem lehetne notebook méretű erősítőből 4*1000W-ot kihozni.
(#) Kovidivi válasza hotib hozzászólására (») Jún 24, 2014 /
 
Szia.
Ha belép a hővédelem, a kimenet lekapcsol, és akkor túl nagy lesz a feszültség különbség. Vagy ha csak rövidzárlat történik véletlenül, ugyanez a helyzet áll elő.
(#) Tonybacsi válasza hotib hozzászólására (») Jún 24, 2014 /
 
Hello!

A probléma - elvileg - megoldható ezzel a kapcsolással is, csak az a kérdés, hogy szükség van-e az "eredeti" kapcsolásra is. Azaz, elég, ha csak a nagyobb feszültségű kivitel kell.
Az 1.2-50V egy lépésben nem megoldható.

A legegyszerűbb, egy-egy 20V-os zenert tenni a fesz állító potik, és a negatív ág közé sorosan.
Így az induló feszültség olyan 21V körül alakul, és egészen 50V-ig szabályozható. Megoldható lenne egy kapcsolóval rövidre zárni a zenert - ezáltal egy kettős feszültség tartományú szabályzó lenne - de ott már a trafó szekunderét is váltani kellene egyidejűleg. (ezért volt a bevezetőben a kérdés, miszerint kell-e az eredeti kapcsolás)
(#) hotib válasza Kovidivi hozzászólására (») Jún 25, 2014 /
 
Ez így van, mint ahogy az idézett angol szöveg is erre hívja fel a figyelmet.
(#) hotib válasza Tonybacsi hozzászólására (») Jún 25, 2014 /
 
Nincs szükség a teljes tartomány beállíthatóságára. A cél egy stabilizált tápegység, ami úgy van méretezve, hogy lehetőleg a legkisebb veszteséggel szolgáltassa a stabil kimenő feszültséget. Ez jelen példában 45-50V. Nem a feszültség pontos értéke a fontos, hanem a stabilitása. Egyszer be lesz állítva az optimumra, és azt kell tartania.
(#) Tonybacsi válasza hotib hozzászólására (») Jún 25, 2014 /
 
Akkor ez erősítő(k)nek szánt stabilizált, kettős tápegység (a maximális áramerősséget nem tudjuk...)?
Ezt a "felállást" akkor szoktuk alkalmazni, ha precíz méréseket kell végezni egy erősítőn (egyébként "sima" pufferelt diódahíd), és nem megengedett a legkisebb tápfeszültség változás sem. Illetve még akkor használatos, ha az erősítőben van valamilyen fesz átalakító (DC-DC vagy AC-DC...) áramkör, mint például az autós erősítőkben, bár azok csak 12V névleges feszültségen üzemelnek, és csak egytápos kivitelűek.

Felmerülhet még a táplálandó készülék "életvédelme", főleg ha az nagyértékű. Ha élesztéshez kell(ene) akkor mindenképp érdemes lenne áramkorlátot is kialakítani, és ha ez így van akkor egy másik kapcsolást kellene nézni, amiben minden megtalálható.
(#) vassgaby89 hozzászólása Jún 25, 2014 /
 
Üdv mindenkinek!
Kevésbé vagyok jártas az elektronikában, elnézést az egyszerű kérdésért. Egy amerikai dugós xbox360-t vettem, a kérdésem az lenne, ha rendelek egy egyszerű átalakítót, MINT EZ ITT
akkor azzal használhatom-e? Converter, tehát gondolom a feszültség különbséget is kiküszöböli. Mellékeltem azért egy képet az adapterről és a csatlakozójáról.
Előre is köszönöm a segítséget
(#) Buvarruha válasza vassgaby89 hozzászólására (») Jún 25, 2014 /
 
Hogy a viharba küszöbölné ki az a kis dugó. Nem, ezt nem dughatod az itteni hálózatra, mert nem képes 230-ról járni és az átalakító, csak mechanikailag alakítja a dugót a másikhoz. Kell szerezned egy 230-as XBOX tápot, ezt ne dugd a 230-ba, semmilyen átalakítóval!
(#) pucuka válasza vassgaby89 hozzászólására (») Jún 25, 2014 /
 
A minap láttam a Mester utcai Praktikerben egy neked való 230/110 V -os átalakítót, abba bedughatod az amerikai villásdugót.
(#) proli007 válasza pucuka hozzászólására (») Jún 26, 2014 /
 
Hello! De csak a villásdugót. Én nem ismerem a Praktiker-es dolgot, de ilyen átalakító az esetek 99%-ában triac-al működnek. A fázishasításos felezés, meg csak a "tojásfőzőhöz" megfelelő. Sem olyan dologhoz amiben trafó, sem olyan dologhoz amiben kapcsolóüzemű cucc van. Egy táp meg általában ebből áll. Vagy is egyetlen megoldás van, a 230V/110V-os trafó. Azt meg nem érdemes alkalmazni..
(#) Doncso hozzászólása Jún 28, 2014 /
 
Sziasztok. Készítettem az épülő hangszínszabályzómhoz egy stabilizált tápegységet, ami szimmetrikus. Az egyenirányítás részt nem tudom jól oldottam e meg. A cél +-12v. Azért két diódával oldottam meg, mert a trafó 2*6v-ot tud. Ránéznétek? Köszi.
A hozzászólás módosítva: Jún 28, 2014

hangszin.lay
    
(#) Monster02 válasza Doncso hozzászólására (») Jún 28, 2014 /
 
Szia rendben van !! Én így csináltam. csak annyi különbséggel hogy 12-v csinál.
A hozzászólás módosítva: Jún 28, 2014

untitled.pdf
    
(#) Buvarruha válasza (Felhasználó 15355) hozzászólására (») Jún 28, 2014 /
 
Ezzel nem értek egyet, csak a kerámia kondi kevés a kimenetre, gerjedhet is elkó nélkül, digitális áramköröknél pedig kötelező, különben a MHz-ek rángatják a tápot, ha nincs elkó.
(#) Buvarruha válasza (Felhasználó 15355) hozzászólására (») Jún 28, 2014 /
 
Mégis az összes táp zavaros volt a DAC-omban elkó nélkül, pedig ott voltak a 100nf-os kerámiák. Gyári cuccokban sem értettem, hogy minek elkóznak, hát DAC építéskor megtanultam. Samsung scalerekkel is gond szokott lenni monitorokban, ahol csak kerámia van a mikrokontroller lábánál.
(#) Sebi válasza Buvarruha hozzászólására (») Jún 28, 2014 / 1
 
Általánosságban minden igaz, de: elkó a stabkocka kimenetén mindig rontja a tranziens-választ. A kimenetre közvetlenül csak a 10...100nF kell. Azonban a tápot nyilván elvezetjük többfelé is, ahol a fólia/vezeték ellenállása, induktivitása is beleszól a végeredménybe. Az elkók helye ezen tápvonalak végén ideális. Ezenkívül - természetesen - minden olyan fogyasztó közelében van létjogosultságuk, amelyek impulzuszerűen vesznek fel áramot.
(#) Doncso hozzászólása Jún 28, 2014 /
 
Köszönöm mindenkinek a megerősítést és az építő jellegű hozzászólásokat.
A hozzászólás módosítva: Jún 28, 2014
(#) Doncso válasza Monster02 hozzászólására (») Jún 28, 2014 /
 
Jó ez a nyákterv, ezt elteszem
(#) reloop válasza Doncso hozzászólására (») Jún 28, 2014 /
 
Szia! Annak a hangszín panelnak ne fussunk neki valami alkalmas témában? Nem akarod a sztereó potikat NYÁK-ba ültetni?
Következő: »»   66 / 181
Bejelentkezés

Belépés

Hirdetés
XDT.hu
Az oldalon sütiket használunk a helyes működéshez. Bővebb információt az adatvédelmi szabályzatban olvashatsz. Megértettem