Fórum témák
» Több friss téma |
Fórum » LED-es lámpa, meghajtó áramkör
Pedig az "Avide" mindenhol kapható, (de mi is kellene?)...pl. itt is van pár darab.
Meg visszaolvasva azt, hogy a közös vonal is be van kötve a ledsorba, nekem gyanús. Nálam olyanok vannak, hogy a LED-csíkok mindkét végén van egy kettős CW + WW csatlakozó, és úgy van sorbakötve az összes CW és meg a WW LED. A közös pont a csíkokon nincs, nem is lenne értelme, hacsak...? Ezek a LEDek aluhordozóra vannak forrasztva (mégis "kiégtek) és egyenes csíkok. (Ezért nézegetem a linkeket, de ilyen sorbakötött LED chippeseket nem látok). A hozzászólás módosítva: Dec 16, 2025
Közben van kép a ledszalagról...ilyet kéne találni folyóméterben (vagy 5 métreresben) kaphatót.
![]() A közös szálnak is megvan az értelme, segítségével meg lehet oldani az egyoldalas bekötést. A hozzászólás módosítva: Dec 18, 2025
A megfejtés az off mondatomban A közös szál....segítségével meg lehet oldani az egyoldalas bekötést.
Bővebben: Ha a szalag egyik végén a 3 pontot össszekötjük, akkor a másik végén tudjuk megtápláni. ![]() Netes, (ET) találat... A hozzászólás módosítva: Dec 18, 2025
Nos, most már megvan a megfelelő LED szalag hozzá!: Bővebben: Link
Nagyteljesítményű LED fényerőszabályzásaSziasztok! Új kérdést nyitottam, mert az alkalmazás eltér az eddigiektől. Ipari kivitelű nagyteljesítményű LED vezérléséről van szó. Max feszültség (Forward voltage): 3.6V, max áram: 1400mA. Hogyan tudnám egyszerűen, de biztonságosan, laboratóriumi környezetben használhatómódon megoldani a fényerő szabályzását. Adatlap is van.Nagyon köszönöm a segítő válaszokat. Adatlap
Nagy valószínűséggel a PWM szabályzás lesz a megoldás kulcsa ...
Hello! Nem írtad, mekkora feszültségről üzemeltetnéd a Led-et. De én egy StepDown konvertert használnék. Pld. Itt a feszültség és az áram külön szabályozható. A feszültséget beállítod a 3,6V-ra, az árammal pedig a fényerőt szabályozhatod.
Igen, bocs, nem tudom miért nem jól illesztette be, ez az.
Akkor nem gondolkodtam rosszul, egy ilyennel próbálkoztam: StepDown
De nem értem kristálytisztán a CC poti szerepét, nem jöttem rá, hogy hogyan kellene beállítanom. Olyan, mintha nem csinálna semmit. Lehet, hogy túl nagy a tartomány, ő 0...30A között szeretne működni, nekem meg 0...1,4A között kellene... lehet ez? Nos, mivel így nem boldogultam, ezért utánaraktam egy PWM-et Konkrétan ezt Így már működik, de a PWM baromira melegszik, ráadásul a 3.6V sétál, néha felmegy 4.7V-ig, néha leeseik a.5V-ra. Egy 12V/5A tápról terveztem működtetni.
A CC kontans áramott jelent. Terheletlenül beállítasz 3.6V feszültséget a CV potival, utána a CC-vel állíthatod az áramot.
A PVM neked nem jó. Mert haz áramot ott nem korlátozza semmi, csak a Led. Tehát ahhoz hogy a Led-et rákösd, előtét ellenállás kell, ami fűteni fog. Tehát jobb a kapcsolóüzemű táp.
Hm, végigtekertem a CC potit, de nem történik semmi. Túl nagy a tartomány és csak egy pici részén szabályozna? Vagy lehet, hogy rossz? Hogy tudom ezt megállapítani? Nem találok egy normális leírást az előző hozzászólásomban linkelt áramkörről...
A CC poti szabályozását akkor láthatod, ha van terhelés a tápon. Ha nincs rajta semmi, akkor hatástalan. Kössél valami izzót a tápra, és akkor minden "következmény nélkül" kipróbálhatod.
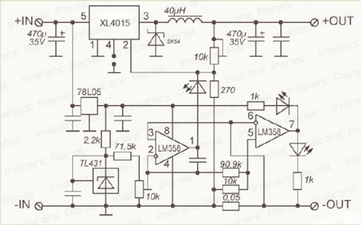
Egyébként úgy működik, hogy van egy 5V-os stabilizátor benne, ebből még tovább stabilizálja a referenciát 2,5V-ra egy TL431-es. Ez a feszültség leosztásra kerül (ezt szabályozod a trimmerrel), majd a leosztott feszültséget hasonlítja össze a hátoldalon lévő 50milliom-os söntellenálláson eső feszültséggel (ami ugye, a terhelőárammal arányos)az LM358-as OPA. És ha a söntön eső feszültség a magasabb, leszabályozza az XL4015 feszültségét, hogy a terhelőáram itt megálljon. Tehát ugyan oda hat, mint a feszültség szabályzó kör. Mivel a 0,05 Ohm ellenálláson 5A hatására 250mV feszültség esik, a referencia, 0..250mV között szabályozható.
Én úgy tudom van erre kifejezetten ic. Egy ellenállással lehet beállítani az áramot...
Hello!
Nagy barkácsols vagyok, de a helyedben ezt kihagynám. Ez a LED sem lehet 2 forint és amihez használják, az sem valami gagyi. Ha elszállna a LED, kié a felelősség? A gyártó honlapján vannak ajánlott tápegységek a termékeikhez. Igaz, egy vagyonba kerül, de talán lehet benne valami, hogy 100x annyiba kerül, mint egy kínai.
Szia! Köszi, ezt már végiggondoltam és úgy vagyok vele, hogy csak meg lehet oldani 700EUR helyett mondjuk 200-ból. A felelősséget természetesen vállalom.
Szia! nagyon köszi a részletes és szabatos választ. Valóban így működik, terheléssel próbáltam (konkrétan magával a LED-del) , kihagytam a PWM-et és közvetlenül a stepdown pontosan azt csinálja, amit leírtál. Annyi csak a gond, hogy - mivel egy sokkal nagyobb áramú típust használok - , a CC poti csak a tartomány legvégén szabályoz egy kicsit. Ez egy 100kohm-os trimmer (W104) és az a tervem, hogy kicserélem egy 80kOhm-os fixre és vele sorban egy 20kOhmos előlapi tekerősre. Egyszóval, kösz, működni fog.
A hozzászólás módosítva: Feb 7, 2026
Hello! Inkább a 0,05 ohm-os sönt ellenállást cseréld ki, 0,2 ohm-ra. Akkor a végáram a negyedére esik.
A hozzászólás módosítva: Feb 7, 2026
Na végre megcsináltam teljesen. A söntöt nem cseréltem, mert nekem gondot okozott a kiforrasztása. Maradtam a CC trimmer kiforrasztásánál és helyette bekötöttem egy tekerős potit plusz egy fix ellenállást. Beállítottam a kimenő feszültséget 3.6V-ra, az áramot pedig így 0-1.3A között tudják állítani (max. 1.4A a megengedett). Teljesen frankón működik, nem melegszik, minden jó. Még egyszer köszi a tanácsokat!
|
Bejelentkezés
Hirdetés |








Bővebben: Ha a szalag egyik végén a 3 pontot össszekötjük, akkor a másik végén tudjuk megtápláni. 







