Fórum témák
» Több friss téma |
Fórum » Labortápegység készítése
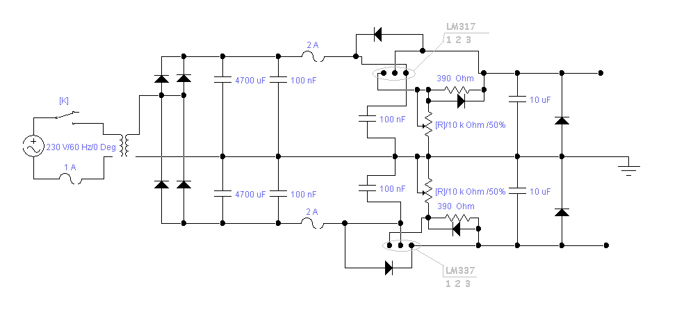
Megnéztem a rajzot amit kiraktál.
Csak egy valamit kell alaposan átnézned! Az LM317 és az LM337 nem lábkompatibilis, szóval ezt még nézd át!!! Az LM337 védődiódáját is meg kell fordítani! Ebből merítetted az ötletet? Vagy ebből... Ezenkívűl más hiba nincs. Én nem találtam... Szia.
A lábkiosztás pff nyáktervnél úgy is előbújt volna, de azért kösz, h mondtad!
dióda megfordítva! amugy ezt vettem alapul nekem másik adatlapok vannak, azokba nincsen ennyi kapcsolás. Üdv!
Így már sokkal jobb! :yes:
De jó kis Idézet: tápegységet linkeltél be! „kezdőknek való” Szia. Idézet: „a fesztartomány csak 0-18V között van, de ez nekem bőven elég.” De nekem nem! Nézegettem az RTÉK 97'-es könyvet, és mit találtam? Hát egy professzionális tápot az Urbán Elektronikától: 0-60V; 0-50A!(ötven amper ) és a HP6021/B nevet viseli. Ez már az én igényeimet is kielégítené. A baj csak az, hogy megfizethetetlen, ugyanis 240.000Ft-ba! került még akkor. Szóval nincs meg valakinek egész véletlenül a kapcsolásirajza? Leköteleznétek a rajzával
Kicsit brutálak ezek az értékek,nem?
Tényleg nem elegendő a szokásos 3A? A feszt azt megértem...
Hi!
Ilyen nagy áramnál, és feszültségnél már kapcsoló üzemű tápot kellene alkalmazni, mert borzasztó sok hőt kell(ene) eldisszipálni a félvezetőnek. Pl.: ha 60V a bemenő fesz, és a kimenő áram"csak" 10A, és neked csak 30V kell, akkor 30V*10A=300W-ot kell fölöslegesen elfűteni. De fogalmam sincs, hogy hogyan kellene szabályozni a kapcsoló üzemű tápot... (valami átkapcsoló is kellene, mert egy potméterrel biztos nem fogsz tudni 60V-ot szabályozni). Tehát itt lehet feltenni a kérdést, hogy biztos kell ekkora áram? Mert itt már elég mélyen a zsebbe kell nyúlni... (talán feléből kijönne, mint az Urbán elektronikás táp)
Hát...? NEM
Mert telhetetlen vagyok, és szeretek nagy áramokkal játszani Néha kell az az amper. 50A-es tápból ki lehet hozni 3A-t, de 3A-esből 50-et nem. Van egy kapcsolásom egy 10-60V-ig szabályozható és 20A-rel terhelhető tápról. Ha ezt meglehetne oldani, hogy 0-60V-ig szabályozzon (stabilan), áramkorlátozással, akkor már ez is elég lenne (egy ideig ).
A suliban van egy 0-40V-os és 2,5A-es táp, ami 20V után átkapcsol valami relét, mert ekkor lehet hallani egy kattanást. De lehet, hogy a potméterbe van beleépítve a kapcsoló. Nem tudom. Tehát én is valahogy így képzelném el mind a feszültség, és mind az áram szabályzását.
Én is tirisztoros előszabályozást ajánlok. Ez picit olyan mint egy kapcsolóüzemű, mert a pufferfeszültséget csak a DropOut értékénél picivel tartja magasabban ezáltal csökkentve a soros szabályozóelem disszipációját. Sajnos azonban, mint a belinkelt megoldásnál is látszik, ezt nehéz 0V-ra leszabályozni, bár negatív segédtápot használva nem is lehetetlen.
A másik megoldás, amit az én tápom is használ, hogy több kivezetése van a trafómnak és kb. 8V-onként átvált arra a trafómegcsapolásra, ami a legkisebb disszipációt adja de még elég. Szerintem a "kattogós" tápod is ezt a megoldást alkalmazza.
Bocsi. Elolvastam figyelmesebben, és van benne valami áramkorlátozás, és a feszültséget is lejebb lehetne vinni a D8 Zener diódával (bár a rajzon nem Zener dióda van).
"Szerintem a "kattogós" tápod is ezt a megoldást alkalmazza."
Még ha az enyém lenne... de nem
Hehe.... ezt én scanneltem
Amúgy a tirisztoros elég szépen zúgatja a trafót! Én inkáb triacokkal leágazást kapcsolnék a trafón. A vezérlést komparátorok adnák, amik a kimenőfeszből vesznek mintát, így rövidzárnál, áramgenerátoros (CC) módban is mindig a megfelelő pufferfesz áll rendelkezésre. 30-40V-ig tudnám ajánlani azt a megoldást, amit a PC-tápoknál is alkalmaznak a 110/220 váltásra: graetz egyenirányítóra két sorbakötött elkó - mint puffer - és egy kapcsolóval a váltó egyik pontja összezárható az elkók közösével. Ekkor fesz-kétszerezó lesz a kapcsolás. A kapcsoló helyett félvezetőt alkalmazva ugyanúgy lehetne komparátorral váltani (és nem kattog- bár az olyan barátságos)
Sziasztok!
Megépítettem a PCB féle tápot. Most tesztelem. 2A-rel van terhelve, és a hűtőborda már tök forró. Ennyire melegszik télleg, vagy valamit elkötöttem? A borda: ilyen Deniel
Szia !
Ha minden alkatrész az ami a rajzon van, és 24 -30V tápfeszről működteted, akkor nem lehet 2A -nél forró. És ha jól építetted össze. Üdv !
Nekem is nagyon meleg szokott lenni a borda, pedig az enyémen nagyobb van.
Szerintem tégy úgy ahogy én, egy kis 5cm-es ventit fogok a borda elé tenni. Már ott van, de mivel mostanában csak néhány száz mA-al van terhelve még nem kellett.
Szia !
Nem kell a bordának hidegnek lenni, az akár 60 -70C is lehet. 3 - 5A terhelésnél. Pontosan azért van, ezért lett kitalálva, hogy az vezesse el a hőt a tranyókról. Csak helyesen kell a borda méretét megválasztani ! Üdv !
Mérj egy Collector-Emitter feszültséget szorozd meg az árammal és megkapod mennyit disszipál. Akkor kell a legjobban melegednie, ha viszonylag kis feszültséget állítasz be és nagy áramot veszel ki.
Sziasztok!
A Lednek folyamatosan kell világítania? Mert nálam csak akkor világít, ha az áramerősség nem a maxon van. A bemeneti feszültség 12,5V terhelve. De csak 7,7 V jön ki belőle ha terhelve van. A tranzisztoron 3,86V. Szeretnék beépíteni egy feszültségkétszerezőt, mivel a trafó 6A-os nekem meg bőven elég lenne 3 is. Ha beépítem, azt amit Sebi linkelt be a 3. oldalon, akkor az mellé még kell egy egyenirányító híd is? A diódáknak is kell hűtés ilyenkor? Deniel
Sziasztok!
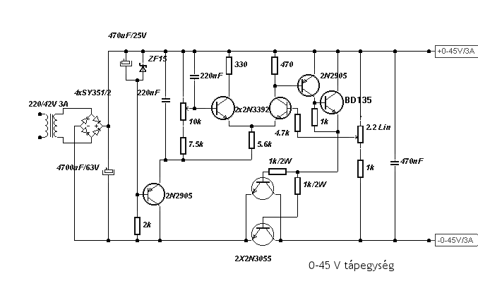
Végignéztem ezt a topicot, és először az lm350-es ic-t tartalmazó tápot akartam megépíteni, de ahhoz nem kaptam alkatrészt. Ezért a kapcsrajz gyűjteményben talált mellékelt tápot szeretném megépíteni, viszont nekem sima asszimetrikus táp kellene. Ha egyszerűen kihagyom a negatív kimenetet, és másik kivezetésnek a földet hozom, akkor szerintetek működhet???
huh....
hát akkor erősen félreértelmeztem a kivezetések jelölését... Elnézést... És köszönöm a felvilágosítást!!!! Üdv: Fazksg
Sziasztok!
Beraktam egy feszültség-kétszerezőt a táp elé. Most 19V megy be, max 14 jön ki. 2A-al van terhelve. A hűtöborda már nem melegszik annyira, most a kétszerezőben tűzforróak a diódák. Deniel
Szia !
Elmondom újra akkor és utoljára miért kell 30V tápfeszí. Az LM 324 IC 4. lábán mint látod van egy zener. Ez a zener állítja be az IC "Vcc" feszültségét. Ha a tápfesz nem 30V körül van akkor ez a "Vcc" feszültség nem lesz annyi amennyit az IC kíván. Ebből adódóan felborul az egész szabályozás. Ez a táp, ha tetszik ha nem, 30V tápfeszre lett tervezve. Amig nem jutsz el idáig nem fog rendesen működni ! Üdv !
SziasztokT
Én olyan labortápot szeretnék építeni, ami bemeneten elbír 35 voltot is (gagyi fajta 30 voltos trafó), és a kimenete 0-30V-ig szabályozható (legalább). Néztegetve a szabi83 tápját (lm317-tel), talán jónak tűnik, mert áramban elég a 2A, csak azon a rajzon nem látok sajnos semmi feszültséget (mennyit bír el a bemeneten???). Szóval az a kérdésem, hogy lm317 bírja-e 35 voltot a bemeneten, és ha nem, akkor mit javasoltok (amit korábban mellékeletem, azzal az a baj, hogy 2000 Ft felett van az alktrészköltség.. túl drága! LM350-est meg egyszerűen nem tudok venni )!!!FG.
Az LM317T adatlapját nézve, kiderül hogy a max betápja 40VDC, szóval 35V-al semmi gond nincs!
LM350T - 300FT a hqvideoban. Az adatlapját nézve, kiderül max 35VDC a betápja ezt ne, inkább LM317T. üdv
A feszkétszerezőben legalább 2x 4700µF kell, és a diódáknak is bírniuk kell 3A-t! Itt nem igazán kellene melegednie semminek.
Azt mondod 19V megy be, 14V jön ki, terhelve 2A-rel: ez 5Vx2A=10W disszipáció az áteresztőn, ez a stabilizálás lényege analóg tápoknál - itt elfűtjük a "felesleges" energiát. Amúgy még mindig a 324-es tápról beszélünk?
Csak tranzisztorral "megfejelve" tudom ajánlani 2A-re a 317-est - ebben az esetben.
Gondold el: a 317-es 1,2V-ig leszabályozható, a bemenőfesz. 2A-rel terhelve leesik mondjuk 31,2V-ra (az egyszerűség kedvéért,de közel a valósághoz). 30Vx2A=60W disszipáció! Ezt még jó nagy bordával sem bíznám egy TO220-as tokra (még külön bilincses rögzítéssel és szigetelőalátét nélkül sem) hogy elfűtse...
Hello
Építettem egy tápegységet (0-24V 0-5A), de nem működik hiába tekergetem a potikat. Folyamatosan 33V-ad. Mi lehet a hiba? Elkötöttem valamit? Vagy Nem jó a nyák?
Ez nem csak az egyik oldala a NYÁK-nak? Az eredeti rajz 2oldalas NYÁK-ra készült!
|
Bejelentkezés
Hirdetés |





) és a HP6021/B nevet viseli. Ez már az én igényeimet is kielégítené.
). 


Elnézést...






