Fórum témák
» Több friss téma |
Fórum » LED-es kivezérlésjelzők
Témaindító: KeserűCukor, idő: Márc 27, 2006
Témakörök:
Egy kapcsirajz jól jönne és szerintem nézd át hogy mindent jó helyre kötöttél-e tápfesz megfelelő. Amugy azt az "IZÉ"-t IC-nek hívják (integrált áramkör).
itt van a kapcs rajz meg hogy mit hova kell tenni.
már átnéztem és minden jó:S azt írták rá, hogy 12 v de a boltos mondta, hogy 9 v is kéne mennie...
Ez nem kapcsolási, hanem beültetési, ill, nyák rajz. De biztos hogy te szúrtál el valamit a beültetésnél. Vagy alkatrész érték van felcserélve, vagy az IC, kondi, fordítva beforrasztva,
kipróbáltam, hogy megfordítottam az IC-t de akkor a két szélén két led világított de az mindig.
a beültetés alapján csináltam kizárt, hogy rossz legyen. az nem lehet gond, hogy mivel mono akkor sztereo készülékkel nem megy vagy valami ilyesmi? MP4 re kötöttem rá úgy hogy az m kivezetésénél egy elosztót tettem be.. laptopon is próbáltam de ugyan az volt az eredmény. jack dugós vezetékkel csináltam amiből két szál jön ki próbáltam többféle képen bekötni hogy egyszer az egyiket egyszer a másikat vagy mind a kettőt de mindig ugyan az volt az eredmény.
Tegyél fel egy értékelhető fényképet, mert így te állítod hogy minden jó, én meg hogy nem , és ez patt helyzet..
És kezdj el nagybetűt használni mondatkezdéskor, mint a többiek.
A papíron ez a két rajz volt csak...
De lefényképeztem..
Elsőre az a gond, hogy az bemenő jel (möpö4-ből jövő kanóc) árnyékoló harisnyája, nincs rákötve a testre (itt fehér kanóc) a panelon.
A fehér meg a piros az az elem (9V)
A fekete a hang. Azért van csak egy mert mono.
jah értem bocsi
![]() Tehát a jack dugós vezetéknek ugye van két szállja és mind a két száll mellet van egy-egy árnyékoló, igaz? Na most akkor elég az egyik szálat rákötni és annak az árnyékolóját rákötni a az elem negatívjára? ( fehér)
Örök hálám szamóca
![]() ÍGy működik ![]() Köszönöm
Tudom. A fekete az nem árnyékolt vezeték? Mert annak kellene lennie. Ha a két készülék, möpö4-kijelzőpanelnek nincs közös vonatkoztatási pontja (test) akkor mihez mérten keletkezzen feszültség? Ezért kellene az elem negatív pólusát, (fehér kanóc) összeköttetésbe hoznod a möpöjátszód jack kimenetének a testjével.
szerk:Na közbe látom megoldódott.
Igen igen
működik Csokival megoldottam ideglenesen
íme az eredmény
http://www.youtube.com/watch?v=ZOXEA0y5zDQ Dvd lejátszóra rákötöttem úgy nagyon baba volt ![]() zenénél az a baj, hogy mivel ez a kivezérlésjelző csak mono nem mindig kezd el villogni a zene elején. De filmnél nagyon jó
Sziasztok.Megépítettem ezt a kapcsolást.http://www.hobbielektronika.hu/forum/files/1a/1a0ebea80e672ee6fcaa8df9b98d1fca.jpgVégül is működik DE . Próbáltam az előerősítő elé kötve úgy kevés a jel a működéséhez. Az előerősítő előtt levő NE 5532 műveleti erősítő sem képes meghajtani. A végerősítő hangfal kimenetére kötve szépen működik. A problémám csupán annyi nem szeretném a hangfal kimenetre kötni szerintem ez így nem egy igazi kivezérlés jelző. Most állok alkatrész rendelés előtt a következőt egy LM3914 el gondoltam megépíteni. Utána olvasva ennek az ÍC-nek is a hangszóró kimenetre kötését javasolják. Szeretném úgy megépíteni,hogy ne a hangszóró kimenetre keljen kötni,hanem már a bejövő jel /rádió-CD/ meghajtsa. Erre tudnátok nekem javasolni megoldást?
A válaszokat előre is köszönöm!
Köszönöm a segítségedet. A tranzisztorost már nem igazán akarom átalakítani. Inkább az általad belinkelt kapcsolást építem meg az erősítő fokozattal együtt.
Köszönöm ! Akkor inkább azt is rendelek. Építés után eldöntöm melyik tetszik jobban.
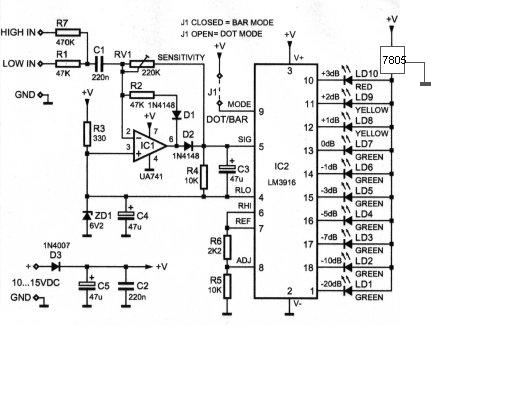
Az IC melegedését az R8 68 ohm ellenállás tartja kordában. Megbízhatóbbnak tartom a 7805 feszültségstabilizátort, vagy más feszültség csökkentő eljárást Bővebben: Link
Neked is köszönöm a segítséget. Egy feszültség stabilizátort valóban megérdemel. A nyák még úgy is tervezés alatt így azt is bele tervezem.
Ezt jól benéztem most látom, TE segítettél minden válaszban. :lama:
Semmi gond. A feszültségstabilizátorra csak a diódák mennek. Itt nem a pontos feszültség a lényeg, hanem az, hogy a táp és a led feszültség különbsége, valamint a led áram szorzata által leírható meddő teljesítmény minél kisebb része alakuljon hővé a meghajtó IC-ben.
Igen értem. Ezt a másik rajznál a tranzisztor végzi amit most az 5 voltos stabilizátorra bízunk. A nyák rajz készen van úgy ahogyan ajánlottad, csak még pihenten is szeretném átnézni. A hiányzó alkatrészeket hétfőn megrendelem . Remélem a következő hétvégén már beszámolhatok az eredményről. Köszönöm a segítséget.
Szia! Szeretném megköszönni az ebben a topicban nyújtott segítségedet is. Az LM3916 valóban azt teszi amit szerettem volna. Működik szépen. A változtatásom annyi az eredeti rajzhoz képest,hogy a 47K ellenállást 27K cseréltem. Mivel csak az első két ledet működtette.
Felteszem a nyák rajzot. Elsőre működött csupán a potméterrel kellett beállítani a bemeneti szintet.
Szívesen, gratulálok a sikeres megépítéshez
Sziasztok! Elkészült első kivezérlésjelzőm béta verziója.
megtekinthető itt Ha lenne valakinek ötlete, hogy milyen funkciót lehetne még beleépíteni az ne habozzon és írja le ![]() Az akadások a youtube decodolás hibái! Ha kész a végleges verzió azt is megosztom veletek ha van rá igény..
Szia!
Milyen mikrocsippel készítetted el?
Szia! Jó lett. Engem érdekelne a megoldás. Milyen chip-et használtál?
Szerk.: kadarist megelőzött.
Szia! pic16f876 28 lábas csodával. .Azért ezzel, mert van sok belőle.
|
Bejelentkezés
Hirdetés |

















