Fórum témák

» Több friss téma
Fórum » 6W-os erősítő TDA2003-as IC-vel
Lapozás: OK   6 / 12
(#) sevenhill válasza Kovidivi hozzászólására (») Nov 6, 2010 /
 
Benne volt mindkét R-C tag (az előző oldal alján lévő kapcsolást építettem meg, arra is hivatkoztam).Aztán megtaláltam ezt a kapcsolást az IC gyári adatlapján, és ott is 140mA körüli nyugalmi áramot ír rá. Ez tehát így stimmel. A baj ott van. hogy a zárt műanyag dobozban a relatíve vastag és nagy felületű alulemez néhány perc alatt felmelegszik, mivel nem tud kifelé hőt leadni, minél jobban melegszik, annál nagyobb a nyugalmi áram(ezt mértem) aztán a termikus limitig szalad el láncreakciószerűen. Ebből már csak a kikapcsolás és a visszahűlés segít. Tehát én hibáztam: vagy nanyon jó átszellőzésű dobozba kellett volna szerelni, vagy bármilyen fémdobozba, aminek a külső felülete biztosíthatja a hőleadást.
(#) sevenhill válasza sevenhill hozzászólására (») Nov 6, 2010 /
 
Csak azért estem ebbe a csapdába, mert az eredeti analóg hangrögzítő kapcsolás kit formájában 1-2W-os dip tokozású végfokot tartalmazott. Minden hűtés nélkül üzembiztosan üzemelt! A tölcséres riasztó igen jó hatásfokú membránjával elfogadható hang minőséget produkált. De a megrendelő abból indult ki, legyen a hangerő a lehető legnagyobb, aztán abból potméterrel tetszőlegesen vissza tudunk venni...
(#) gyula1990 hozzászólása Jan 10, 2011 /
 
sziasztok meg épített ezt de nagyon recseg, a hang mi lehet a baj? mellékelem a képet. az 1 UF az Elco lenne vagy kerámia kondi?...még kezdő vagyok
(#) Piszkos válasza gyula1990 hozzászólására (») Jan 10, 2011 /
 
Szia! Valószínűleg gerjedés lesz, ha jól raktad össze. Úgy veszem ki az adatlapból, hogy 1 ohm és 100nF az értékek. Érdemes lenne a + tápfesz és a gnd közé is rakni egy 100nF-os kondenzátort.
(#) kadarist válasza gyula1990 hozzászólására (») Jan 10, 2011 /
 
Szia!
Az 1-es lábra tényleg semmi sincs kötve?
(#) Piszkos válasza kadarist hozzászólására (») Jan 10, 2011 /
 
Lehet nem jól nézem, de olyan, mintha a visszacsatolás helyére lenne kötve a bemenet, elég fura. Lehet érdemes lenne átalakítani egy gyári kapcsolásra, az se sokkal bonyolultabb.
(#) koboraram1221 válasza kadarist hozzászólására (») Jan 10, 2011 /
 
inkább ezt használd. szerintem.
(#) gyula1990 hozzászólása Jan 10, 2011 /
 
1-es láb a levegőben lóg
a táp, számítógép tápegység
(#) kadarist válasza Piszkos hozzászólására (») Jan 10, 2011 /
 
Valóban nem stimmelt a bemenet.
(#) kadarist válasza gyula1990 hozzászólására (») Jan 10, 2011 /
 
Csináld meg rendesen azt azt erősítőt. Nem érdemes minimálkodni.
(#) Laca13 hozzászólása Feb 25, 2011 /
 
Sziasztok!

2db TDA2002-ből építettem egy sztereo erősítőt PC hangfalhoz, ami relatíve jól múködik, csendes egészen addig, amíg rá nem dugom a hangkártyára. Ha meghajtom elmegy a zaj, de ha nincs jel, akkor iszonyatosan zizeg. Mi lehet a baja? Esetleg melyik alkatrésszel lehet visszavenni az erősítését? Mert még akkora teljesítmény se kellene, inkább legyen csendesebb.
(#) gyula1990 válasza Laca13 hozzászólására (») Feb 27, 2011 /
 
Szia!

egy pár hozzászóláshal feljebb amit én írtam meg linkeltem, egy kapcsolási rajzot, (Ronin Féle rajz)
igaz TDA 2003hoz van,de szerintem biztos működik.
a 2002-el is.
próbáld meg!
(#) koncsik03 hozzászólása Márc 9, 2011 /
 
Itt ez a kapcsolás.Annyit kérdeznék hogy működik tda 2030-al is?
(#) gyula1990 válasza koncsik03 hozzászólására (») Márc 24, 2011 /
 
szerintem nem fog működni..
(#) kistotti01 válasza koncsik03 hozzászólására (») Márc 24, 2011 /
 
Ez így határozottan nem müködik TDA 2030-al...
(#) gaboca323f hozzászólása Jún 22, 2011 /
 
Üdv!

Megépítettem a bss oldalon található kapcsolás alapján az erősítőt, működeik, de olyan gondom van vele, hogy már nagyon kis hangerőn nagyot szól (sima alaplapi hangkártya, master maxon, winampban a hangerő max 5-6% nál hangosabbra nem vehető mert torzítani kezd. Ilyenkor az áramfelvétele 0,4 0,5 amper. 18voltal hajtom, de kipróbáltam stabil 12vel is, azzal is ez volt a jelenség.

Tanácstalan vagyok, hogy jó ez e így, ennyit tud ez a fajta kapcsolás vagy valami nincs rendben.
Régebben építettem az adatlap szerinti kapcsolással is ilyet, az mintha jobban szólt voltna, és kevésbé volt ilyen érzékeny.
Lehetne valahogy csökkenteni az érzékenységét?
(#) janikukac válasza gaboca323f hozzászólására (») Jún 22, 2011 /
 
Na, pont én is így voltam vele. Sima mobiltelefon jack-nél is minimumra kellet vennem, mert én is így jártam..
(#) gaboca323f válasza janikukac hozzászólására (») Jún 22, 2011 /
 
Arról is próbáltam, meg mp3 lejátszóról is, ugyanaz volt a "jelenség" Lehet teszek rá valami trimmel potit.
(#) gaboca323f hozzászólása Júl 19, 2011 /
 
Na akkor nagy erőfeszítések árán:

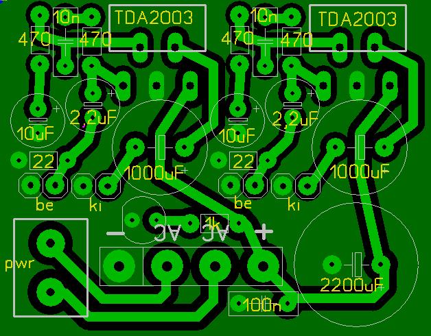
Adott egy kapcsolás amit megépítettem, de a 470ohmos ellenállások helyett 330-at raktam bele. Működik így is.

A kérdésem az lenne mi a szerepe ezen ellnállásonak, mit befolyásol esetleges módosításuk.

2003.JPG
    
(#) gaboca323f válasza (Felhasználó 13571) hozzászólására (») Júl 19, 2011 /
 
Egyetlen gugli képkeresős találaton, sőt sehol nem találtam meg ezt a fajta kapcsolását az icnek, kb 8 éve építettem belőle kettőt, de már nem emlékszem honnan volt a terv. Az tuti, hogy 470kohmmal nem megy, véletlenül az került bele egyszer.
(#) reloop válasza gaboca323f hozzászólására (») Júl 19, 2011 /
 
A 10µF kondival sorba kötött ellenállás az erősítést állítja. Nagyobb ellenállás = kisebb erősítés.
A bemenetre kötött ellenállás a 10 nF kondival a sávszélességet korlátozza. Nagyobb ellenállás = nagyobb sávszélesség.
A "be" csatlakozási pontnál a 22 ohm ellenállás csak akkor indokolt, ha hangszóró kimenetről hajtod.
(#) DuMatyi válasza reloop hozzászólására (») Júl 19, 2011 /
 
Ha már itt tartunk, tanuljuk is a pontos szaknyelvet. A soros ellenállás-kondenzátor kombináció neve: (soros) lag kompenzáció. Valóban, letöri a sávszélességet. Vigyázni kell vele, mert kiszajú előfok IC-knél a túl nagy kapacitás növeli a bemeneti zajt.
(#) reloop válasza DuMatyi hozzászólására (») Júl 19, 2011 /
 
Köszönöm a kiegészítést. Egy tapasztalattal járulnék hozzá az ismeretanyaghoz: az erősítést 30 dB alá csökkentve az IC gerjed.
(#) DuMatyi válasza reloop hozzászólására (») Júl 19, 2011 /
 
Igen, és ezt azért, mert a belső kapacitásokkal és kapcsolástechnikával nagy erősítésre optimalizálták. "kicsit" nehézkes módon (megnövelt lag kompenzáció, és a visszacsatoló tagot áthidalt méretezett kapacitás) alkalmassá lehet tenni akár egyszeres erősítésre is, de sokat kell izzadni.

A kisjelű IC-knél böhöm nagy betűvel hirdetik az adatlap első sorában, hogy +1 vagy -1 gain stable. érdekes módon az invertáló -1-szeres erősítőnek kisebb a SR-je, és más típusszámot visel. Tehát ez a kompenzáció nem olyan egyszerű dolog. Ilyen szempontból jobb volt a ua 739, mert azt úgy kompenzáltad, ahogy akartad.
(#) gaboca323f hozzászólása Júl 20, 2011 /
 
Köszönöm a teljeskörű válaszokat, egyenlőre ez már így maradt, én annyira nem vettem külömbséget észre a hangzásban, de nem is kell.
Ebben a felállásban is kielégítő a hangja, főleg, hogy 2 kis házimozi "tejfölösdoboz" lesz hajtva vele egy telefonról.
Az egyszerűség volt a cél, és a kis méret.
Amint elkészülök a dobozolással teszek fel pár képet.

Ja még valami, létezik az, hogy 17 voltról járatva mindössze 150-200mA áramfelvételt mérek a tápágban? Nagyon keveslem ezt az értéket, de a sal silversound 2610f eket is tisztességgel meghajtja.
(#) gaboca323f hozzászólása Júl 21, 2011 /
 
Erre tudna valaki valami tippet hogy jobb legyen? Bővebben: Link
(#) reloop válasza gaboca323f hozzászólására (») Júl 21, 2011 /
 
Már megválaszoltam:
Idézet:
„A 10µF kondival sorba kötött ellenállás az erősítést állítja. Nagyobb ellenállás = kisebb erősítés.”
(#) gaboca323f válasza reloop hozzászólására (») Júl 21, 2011 /
 
Ez egy másik probléma lenne
(#) gaboca323f hozzászólása Júl 21, 2011 /
 
Lemaradt a kapcsolás.
(#) gaboca323f hozzászólása Júl 21, 2011 /
 
A fokozat erősítését az R1/R2 ellenállásarány határozza meg. Az ábrán megadott értékek mellett a fokozat erősítése kb. 100-szoros.

Melyiket lenne érdemes módosítani, hogy megfelelően működjön?
Következő: »»   6 / 12
Bejelentkezés

Belépés

Hirdetés
XDT.hu
Az oldalon sütiket használunk a helyes működéshez. Bővebb információt az adatvédelmi szabályzatban olvashatsz. Megértettem