Fórum témák
» Több friss téma |
Fórum » Autós erősítős kérdések, problémák
Témaindító: Thomas10100, idő: Dec 28, 2005
Témakörök:
Szia. Akkor már csak a túltöltésre kellene egy kis figyelmet fordítani...
Idézet: „a fesz felment 14.8V-ra”
Ez padlógáznál volt. Úgy 6000ford./perc-íg 14.4V
Ha neked jó, nekem tök mindegy...
Előzőekhez:
A rocki lefele is, és felfele is védett alacsony, ill túlfesz esetén lekapcsol... 10V-nál, és 15V.nál! De nem úgy, hogy kiver egy biztit! Biztosan bizti volt? Túlmelegedéstől egy "D" végfoknál nem nagyon kell tartani! A T15001 bd sokszor megfordult nálam, de annál általában végfok csatt, majd 150-es bizti cstt volt, és csak amikor a jó gazdája kicserélte 300A-esre a belső nagy ANL biztit, csak akkor gyulladtak ki az IRFP064N-ek. Ennyit az RF-ről!
Sziasztok!
Gyerekek, ez a cucc a mult évezred csúcstechnológiája! Végre befejeztem, sikerült megjavítani, és pótolni a régebben kimentett TA-s TOSHIBA hidalt végfokocskákat! Nos, amikor ez menő volt, még nem nagyon voltak inverteres tápú autóvégfokok errefelé, tranzisztoros kapcsolgatással sem!
Nos:
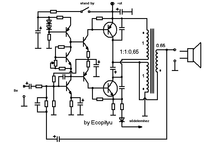
Sikerült fényképátfordítós technikával visszarajzolnom a kapcsolását a végfoknak, és közzéteszem, hogy leleplezzem eme ötletes megoldást! A turpisság az ellenütemű végfokra kötött kimenőtrafóban van! HA jól megfigyelitek, a két egymással szemben tekercselt primer tekercset megkapja a PNP és az NPN végtranzisztor kollektorköre. Így a két tranzisztor a primerre hídkapcsolás nélkül képes rákapcsolni a teljes tápfeszültséget (minusz szat.fesz). A testen lévő primerrel autotranszformátoros módszerrel egy 0,65 szörös tekercselési arányú szekunder van sorosan kötve, így egyenfeszültség semmiképp nem juthat a hangszóróra... Bármely primerfélre bármely félperiódusban ha a közel tápfesz (14,4V minusz k.b. 1,4V) jut, ahhoz hozzáadódik a 0,65 szöröse. Ez 13V esetén: 1,65x13V=21,45V csúcs. Ennek az eff. értéke 15V, ami 4 ohm-on 56W. Ez az elméleti maximum. A kimenőtrafó kicsinek tűnhet, az 5cm2-ével az is! 5cm2-el, 50Hz-en 1T-val 25VA vihető át, viszont a 3dB-es ponton fél hangerőnek, azaz negyed teljesítménynek kell jelen lennie, így ha ~48W-ot várunk el tőle(real world), a -3dB-es ponton elég ha csak 12W-ot tud, amit kicsit túlgerjesztve át is visz, 50Hz-en 25W, és felfelé akár a 48W, mert 5cm2-el, ha 50Hz-en 25W, akkor 500Hz-250W, 1kHz 500W is átvihető! /persze tekercselési problémák itt igencsak közbeszólnának, de a keresztmetszettel így arányos.../ Szóval 1kHz-en tudnia kell. Hát megmértem: 14,5V-ról: 1kHz 45W/4ohm, sunyiban megjegyezném 50Hz-en csak 30W, kicsit cápafogasodó jelalakkal. Egyébként füllel nem hallható 40W-ig semelyik tartományban torzítás. A FRONT kimenete annó két hidalt TOSHIBA IC-vel volt felépítve, azokat pótolnom kellett mással, hát TDA1516Q-t kapott, így ott is van 2x24Wattocska! A gyári mókusvakító feliratból így a fele igaz: A FRONT 2x24W, a REAR pedig 2x45W! Ezek azért 15 éve egy 1500-as Zsigában elöl 16cm-es FIRST duplakónuszos hangszórókon, és a kalaptartóban 2db 25cm-es ruszki mélynyomón jól nyomhatták az it's my life-ot, 150W-al! És még csak ezek után jelentek meg nálunk a PIONEER 100W-os gyönyörűségek, amikben a tápban még tranzisztorok kapcsolgatták az 50kHz-et... Egy szó mint száz, DIN méretben egy síma sztereo autósmagnóból egy dühöngő állatot varázsolhatott ez a kis műremek a 90-es években! Szóval le a kalappal! :kalap: U.I. a SAL utánzata, mivel a normális előfokozat hiányából adódóan, és az olcsóságot követve egyből bemenőtrafóval hajtja a végtranzisztorokat, egy silány utánzat! Az én RETRO "Vintage" cuccomban a végfokokban 14, az EQ-ban másik 14db tranzisztor dolgozik, és még van-volt benne 2db 4558S-, és 1db DIL4558 is! (no és a látványhoz egy 4017, e az már más téma!) Ecopityu
Sziasztok! Bocsi hogy megint titeket traktállak a problémáimmal, csak próbálgatom a Crunch erősítőmet és rá kellett döbbennem, hogy még mindig nem tokéletes. Az egyik kimenetén nincs hang. cserélgettem az RCA-kat is, de nem az érkező jellel van probléma. Ha más RCA-t dugok rá a rossz csatornára, akkor sem szól a zene. Viszont ami ott volt, az szól másik csatornán. A hangszórókat is cserélgettem hasonlóképp, de így is csak azt tudom kiszűrni, hogy az a csatorna nem szól. Bármelyik hangszóró szól egy másik csatornán.
Hídba kötve ez a csatorna a másikkal gond nélkül működik, bár gondolom, hogy csak az egyik RCA jelét felhasználva, mert a hangerő nem változik ha az egy jó csatorna RCA-ja mellé bedugom a másikat is. Temészetesen Protekt lámpa szóba sem jön, amúgy jól működik az erősítő. Szerintetek mi lehet a baja? Légyszi segítsetek! Nem biztos hogy boldogulok. Lehet hogy egyszerűen nem jut be a jel? Csak hogy tudom azt kimérni?
Szia!
Mint láthatod, nagyon kihalt a topic (Még az én vackomra sem jött reagálás... mit akarsz te itt ezzel az ősrégi ...al, vagy ilyesmi. )Minden végfokrész a Crunch-odban teljesen egyforma felépítésű, vagy egy szkóppal nézve, vagy egy másik erősítővel hallgatva meg kell keresned az adott csatorna becsatoló kondiját, és ellenőrizned kell, hogy egyáltalán kap-e bemenő jelet... Mivel volt egy kis előfok problémád, ezért nem lehetetlen, hogy valamelyik műverősítő vacakol! A kimenetről "sípolóval" megtudod, melyik végfokrész az, amelyik végtranzisztorainak emittereire megy a vezeték, ott kutakodj, esetleg tapizd, hogy brummog-e... Pityu
Bocsi! Mostanában nem volt időm mindent elolvasni, mert mindenki engem rángat minden problémával. Mikor a fater azt kérdezte, hogy kicsempézem-e a pincét, akkor elfogyott picit a türelmem. Persze nem voltam udvariatlan velük, csak finoman elmondtam, hogy itthon is kellene néha lennem, meg ilyesmi.
Hát kihalt a topik az biztos... Azért bevallom, bíztam benne, hogy pár napon belül konkrétan te írsz majd nekem valamit a dologra. Én ugye okkal nem írok a tiedre, mert nem értek sajnos az elektronikához. Azért az sem jó, ha visszanyal a fagyi. Ezen a héten nem tudom megnézni az erősítőmet, mert egyszerűen nincs időm. Tényleg kell picit itthon is lenni. Mindenesetre megjegyeztem a tanácsaidat és emésztés alatt vannak. Kár hogy azt sem tudom mi az a műveleti erősítő, de megkeresem. : Köszi a tanácsot! olvasd majd el a következő hsz-emet is.
Sziasztok!
Ígértem a sok tanács és ellenjavallatért cserébe, hogy mikor beteszem a két 300-as hangszórót a kalaptartómba és meghallom a hangját, mindenkit értesítek a hangjáról. Ugymond kötöttem az ebet a karóhoz, mert izgaztta a fantáziám, hittem hogy igen is jól fog szólni. Szinte kivétel nélkül lebeszélni próbáltatok. Mindezt köszönöm! És hogy a zenéről is beszéljek picit: Gyalázatos! Halgathatatlan! Szégyenletes. A legkomolyabban írom, hogy ezt megettem. Viszont nem menthetetlen, mert azzal kezdtem, hogy kidobtam a kalaptartóm a sufniba, elővettem a régi használaton kívüli trapézládámat és betettem az egyik hangszórót. Nos a hangzás jelentősen feljavult és néhány számnál már halgatható és élvezhető. Csak az Alpine oválokat kéne tovább vágni kisebb kondival mint most van, Vagy lecserélni jobbakra ami nem kizárt. Utána kéne csinálni egy jó ládát, mondjuk egy duplát, hogy ne vesszenek kárba a hangszórók. Erre kérek ötleteket, ha van valakinek ládatervezője segíthetne legalább a liter meghatározásában. Aztán szerintem jó lesz ez, csak nem úgy ahogy én kitaláltam.
heló sziasztok!
nekem több kérdésem lenne az erősítömmel kapcsolatban. nekem van egy 1000wos 4 csatornás erősítőm.és én rá szeretnék kötni 2 mélynyomót ami 200/300wattos meg 2 mélyközép hangszórót 280wattosak. hogy ez így jó-e így?? és ha igen akkor hogy kell egy erősítőt bekötni?? hova kell a tápkondenzátor?? meg a biztosítékok?? meg ilyenek...
és még azt elfelejtettem kérdezni hogy nekem úgy 2000watt lesz az autóba 2 erősítővel. és hogy ahoz elég ha az egyik erősítőre kötök egy 1 farados kondenzátort?? mondjuk az 1000wattos erősítőra..
Megvan a 300A-ed a kocsiban
? Mekkora biztik vannak az erősítőkben?
Engem érdekelne, de én nem értek hozzá ilyen szinten...
Akár kíváncsiságból építenék is valami hasonlót.
Szia!
Inkább maradj az inverterednél, meg a 2x22V-odnál, jobban jársz, mint 12V-ról erőlködni! Közben gondolkoztam a végfokodon! Van a 92-es évkönyvben TDA2030-al két végfok, egy-egy BD-vel vannak megerősítve (ún.: tápáram vezérléssel)! Egy 40W-os, és egy hidalt 100W-os. A 2030-al teljesen kompatibilis a 2040, viszont 2x20V-ot bír... Persze a 22V-al sem fog meghalni, főleg ha még esik is belőle egy kicsi. Én mind a kettőt többször is megépítettem, és meg voltam vele elégedve, bár sokan leszólják, nem tudom miért... Valóban nem HIGH END, de a HIFI-nek biztosan megfelel! /Itt jegyezném meg, hogy én p.l. a TDA-k ból csak a 7294-et útálom, de azt is csak rossz tapasztalatok miatt... /(annó kinyírtam egy marékkal, és még most sem tudom, hogy azért nem bírta-e a kiképzést, mert "hamis" volt 2000-ben 1200HUF-ért...) Azt a hidaltat megcsinálhatnád 2x, és kész a 4 csatorna. Vagy a hidaltat 1x, és a "40W"-osat meg 2x. Mind elmegy a 2x22V-odról!(még többet is tudna!) De, ha nem bízol bennem, akkor a 2040-el meg a 2050 kompatibilis, innentől kezdve már akár 2x25V.ot is kaphat a cucc! Egy vékony csík panelon megvan az egész, és már szól is! Pityu
Szia!
(Előre bocsájtanám, hogy mondat elején NAGYBETŰT írunk, ne várd meg a modikat!) Mint már Pinyó is írta, a 2000W-odhoz, még "D" végfok esetén is folyamatos 200A-re van szükséged! Egy klímás autó (diesel) legerősebb generátora, jó ha 120A-es, nagyobbról még én sem nagyon hallottam! A folyamatos áramterhelést csak a meghajtó akkumulátorok bírják, ebből neked minimum 2db 125A-h-s ra van szükséged! Ezek együtt 250Ah-nyi energiát szolgáltatnak, és ezekkel is k.b. csak 50 percig hallgathatod csutkán a zenét!/ha bírod, és nem jön a mentő, aki majd lehalkítja, és kiszed a kocsiból, mert vérzik a füled.../ Utána irány a garázs, és max 1/3-ával töltve (mert ezeket lehet) közel 3-4 óra alatt vissza is töltődnek... Természetesen az autó üzemi akkumulátorát (igen, ami a motortérben van), erről a rendszerről le kell választani, hogy később is elindulhass vele! A két erősítődhöz darabonként minimum 100-150A-nyi bizti kell tartozzon, ezek által a 35mm2-es tápkábel javasolt, és 100A-enként én raknék egy 1F-os kondit! Tehát 2db-ot szerezz! Pityu
Ecopityu! Nem akarok okos lenni, mert tök jól leírtad.
De nem lehet hogy az a 2000 watt olyan Médiamarkt-os 2000 watt lesz? Akkor azért nem biztos hogy ilyen komolyan kell venni. 280 wattos RMS közép azért már nem egyszerű hangszóró szerintem. Nem esküdnék meg hogy a srác ilyenre gondolt.
Hangnyomásra mész, vagy csak simán meg akarsz halni?
Üdv Inhouse
Én olvastam ám, de mivel már élőben megbeszéltük nem reagáltam rá...ügyes vagy Pityu, hogy így leírtad!
Üdv Inhouse
Örülök, hogy belátod, hogy nem ellened voltunk, hanem segíteni akartunk...
![]() Azért látom, alakul a dolog, lesz ebből valami! Legjobban a saját hibájából tanul az ember, kell a gyakorlás.Üdv Inhouse
Szerettem volna ha úgy szól, ahogy én szerettem volna, mert az 1-es CRX-emben anno úgy emlékszem, hogy nagyon jó hangjuk volt a Videoton lavóróknak. Gondoltam, ennek a csomagtartója még zártabb is. Miért ne lenne jobb? Lehet hogy a hangszórók is lehetnének erősebbek, de ez már nem érdekes. Végülis az volt a terv, hogy hirtelen felindulásból mindenképp ki szeretném próbálni a kalaptartót, viszont ha nem tetszik, belepróbálom a ládába hogy szól. Itt sem jó, de érezhetően jó irányba alakult a hang. Igaz, ez a trapézláda egy viszonylag nagy zárt láda. Szerintem a végeredmény a kicsi zárt láda lesz, mert ennek a kis hangszórónak szerintem kell a csillapítás. az még a kérdés, hogy dupla ládát csináljak-e, vagy felesleges munka?
Közepekre meg a magasra adott egy barárom Viaston hangszórókat. Szerintem nagyon jó lesz a hangja, mert komolynak néznek ki. Van hozzájuk frekiváltó is, szintén Viaston. Nincs valami ötletetek Mélyláda tervező progira? Amiket találtam, azok mind sima hangfalhoz valók. Kimondottan autós ládát nem tudok állítani rajtuk, főleg nem duplát.
Sziasztok!
Van egy Spectron SPA-2200 erősítőm, és van egy kis zavaró hibája: Ha mindkét csatornájára hangszóró van kötve, akkor kb 25-30%-os hangerő fölött ki-ki kapcsolgat, kb egy másodpercre, mikor a hangja visszatér egy kis halk és rövid búgást is lehet hallani a hangszóróból. Ha hidalva egy mélyládát akarok hajtani akkor már nagyon kis hangerőn is produkálja, ha egy csatornára van kötve 1 db mélynyomó akkor elég szép teljesítmény kihozható belőle, kb 60%-tól kezdi csak a kapcsolgatást. Egyik esetben sem világít, és nem is villan fel kicsit sem a védelem LED. Méregettem puffer kondiknál is, 30V az alapjárat, és kb 21 voltra ha leesik terhelés alatt akkor kapcsol ki. Nem tudok rájönni hogy mi lehet a baja, próbáltam már a pufferkondi bővítést is (gyári 2x3300µF-ról 2x4700µF-ra), de nem vált be. Jelentős melegedés nem tapasztalható. Remélem valaki tud segíteni. Előre is köszi.
sal xb 10/a 250watt
sony xplod xs-f1736se 200watt reflexion 2/3/4 1000watt jbl gt5-650c 150watt egy mnc 1farados tápkondenzátor -mac audio revolution x 280watt -sony xplod xs-f1026se 130watt -somogyi 250mmes mélysugárzó 300/200 watt és még egy erősítöt szeretnék megvásárolni meg ami elött van egy minusz jel azok még csak tervek. de szerintetek jó lesz vagy vélemény??? egy ventóba lesz 1.9es diesel. vagy mi a véleményetek?? meg ha megszerzek mindent aakkor majd szerintem a bekötésben is szeretnék majd segítséget kérni.
Üdv!
Mindenképp táp hiba. Indúlnék az akkumulátortó , majd a belső táp , fettek -dupla diódák. Szakadadás , panel törés. Mint írtad terhelésre nagyon leesik a feszültség. Aksi Ah ? Tápkábel? Öreg T
Most rendeltem egy marék ic-t. Elég sok TDA-t és van köztük LM is. Összerakom ezeket, aztán megnézem mit tudnak. TDA2052-re leszek kíváncsi, az ígéretesnek tűnik.
TDA2030-am van nekem is összerakva. 2030AV-s, azaz 2 x 22V-ot pont elbír, vagy egyszer 44V (8Ohm), 36V (4Ohm). Ez utóbbit ki is mértem (34.8V betáp stabilan), valóban tudja, szkóp szerint torzítás mentesen. Itt Ucs-cs: 25V a szinuszjel 4Ohmra. Ennél is már az a bajom, hogy ~35V-25V = 10V Ennyi megy el a nagy semmibe. Van az a VF2 mod, amit már írtam neked, ott szimmetrikus tápról összesen 4V marad csak az "áramkörben". Van egy 28.3l-es JBL mélysugárzóm (JBL1214), zárt ládában. Most készült el a napokban. Ehhez az RMS 20W azért kevés. Mély-középhez, magashoz kocsiban viszont szerintem untig elég. A tápom VCS-s, stabil 2 x 22V-ot szolgáltat. Még finomodik majd. Azt a hidalt erősítőt amit írtál, nem találtam meg RTÉK-ben sajnos...
Bővebben: Link, vagy nézz szét a TDA2030-as topicban, szerintem ott is feljött már párszor a kapcsolás. Csak vigyázz, mert mintha emlékeznék rá, hogy ehhez hasonló, de hibás kapcsolás is kering a neten!
Köszi, félreérthető volt amit írtam. (:
Pityu privátban ajánlott egy erősítőt, ami ~200W teljesítményű és 2 x 30V-os tápot igényelt. A TDA2030-as cikk nekem is megvan. Bocsi a félreértés miatt és köszi!
A winISD nevű programot szedd le, talán ez a leghasználhatóbb.
Üdv Inhouse
Köszi a rajzot, nagy segítség. Akárhogy kerestem, nem találtam hozzá. Szerintem mindenképp belső hiba, mert méregetve a bemeneti tápfesz nem esik le jelentősen, de az erősítő belsejében a 30 V már igen. Csak nem tudom, hogy most a FET-ekkel lehet-e baj vagy a védelemmel vagy a meghajtó IC vel? Elvileg ha a FET zárlatos akkor alapból nem menne. Ilyen lehet, hogy csak időnként ugrik át zárlatba? Mert én nem hallottam ilyesmiről még.
|
Bejelentkezés
Hirdetés |









)
? Mekkora biztik vannak az erősítőkben?





