Fórum témák
» Több friss téma |
Ezt én mértem. Lerajzoltam milyen módon, történt a mérés.
Annak megítélése, hogy mekkora teljesítmény mennyire hangos, az elég összetett és nagyon sok külső tényezőtől is függ. Szerintem kár ebbe belekeverni túl sok misztikumot. Tény hogy vannak érzékenyebb hangszórók, de az is tény, hogy nagyon drágák, és általában nem a nagy teljesítmények világába valók. Szerintem az a legegyszerűbb megközelítés, ha egy hangszóró valamilyen hangosan szól egy valamekkora erősítőteljesítményről, akkor egy nagyobb teljesítményről vélhetően nagyobbat fog szólni.
Hello! Köszönöm a mérést, egyre jobban hajlok a hídba kötéshez, +/-35V, 16 Ohm. Valamiért 100W alatt nem akarok építeni, olyat már építettem, talán azért
Hídra pedig ezekkel az értékekkel 170W-ot ír az adatlap. Ahhoz ha jól gondolkodom, akkor 170+100, tehát kb 300W-os trafó kellene oldalanként, ha mindegyik IC hozza az 50W-os disszipációját, meg még egyéb dolgokat is akarok beletenni , ezt jól gondolom? Vagy ha aktív hűtést teszek, akkor lehet kevesebb is? Vagy elég, ahogy Te is írtad, hogy 2 db IC-hez elég a 250W-os trafó?
Hello! Először is én nem vagyok profi, csak sokat tanulmányoztam az adatlapot, illetve elvégeztem néhány tesztet, és levontam néhány következtetést de semmi több
A párhuzamos-híd kapcsolást úgy képzeld el, hogy 4 IC dolgozik együtt egyetlen mono kimenetet alkotva. 2-2 IC egymással párhuzamosan van bekötve (így dupla áramot bír, mert megoszlik a terhelés a 2 IC között), majd ezek a párok híd kapcsolást alkotnak (hogy elegendő kimenő feszültség is legyen). Az IC páros egyik tagja a jelet, míg a páros másik tagja a jel inverzét erősíti. Lényegében olyan ez az egész, mint a sima 2 IC-s hídkapcsolás, csak dupla áramit bír (és ebből adódik néhány előny...) Gyakorlatilag egyetlen tápot használok, viszont ez kicsit kevés a teljes kihajtáshoz. 400W +/-42V. A 4 IC együttes teljesítményét közel 400W-ra becsülöm 8 Ohm-on. Az én tápommal 283W-ot értem el a kimeneten (8 Ohm műterheléssel). Minimális torzítás mellett. A kapcsolás részben az adatlap, részben saját (segítséggel) készült. 1db 30cm-es JBL GT4 subot hajtok, amit torzításig képes kivezérelni, egyébként a hangszóró 250W terhelhetőségű, a hangfallal egy 20m2 szobát komoly hangerővel be lehet hangosítani. A kapcsolás elég vad, könnyen hazavágja a hangszórókat Ha 8 Ohm-os a hangfalad, a sima híd kapcsolást érdemesebb megépíteni, bár véleményem szerint az MNC hangszóróhoz elegendő 1 IC is (nekem bőven kihajtotta a 20cm-es eclipseket.)Kapcsolást már korábban tettem fel, elég zavaros, mert igazából saját használatra készült, de talán p7293 vagy párhuzamos-híd címszóval keresve megtalálhatod amiket ide feltettem. Tervezem, hogy megtervezem újból, úgy hogy könnyen gyártható legyen, de egyenlőre csak az van ami van
Helló! Megosztanád velem a nyáktervedet? Itt tartok a tervezéssel, még bizonytalan vagyok a táp bekötési pontban és a szűrőkondik elhelyezésében.
Hello! Tulajdonképpen nem teljesítmény mérő, teljesítmény mérésre csak akkor lehet alkalmas, ha műterheléssel vizsgáljuk. Egy kivezérlésjelzőről van szó, ami az erősítő kimenetéről kapja a jelet. Véleményem szerint ez jobb megoldás, mintha a bemenőjelet piszkálnám. Egyébként nagyon megbízhatóan teszi a dolgát, nem csak "kalimpál", profi a visszajelzés.
Amit írtam, hogy 256/128W csak elméleti dolog, a lényeg, hogy mindig 3dB vagyis gyök 2 -szeres feszültség kell a kimeneten, hogy a következő LED világítson. Lényegében a hangfal impedancia menetétől függ a tényleges kimenő teljesítmény, ahogy írtad, viszont ha csak egy adott frekvencián vizsgáljuk és pl.: 75W a tényleges kimenő teljesítmény, akkor a következő LED kb. 150W-ot jelent. Nyilván van benne pontatlanság. Viszont a kimenő teljesítmény kétszerezéséről jó tájékoztatást adhat. És bizony alig hangosabb a "következő LED-nél".
Méréskor nézed a jelalakot? Mit jelent az hogy minimális torzítás mellett? Klippelt a kimenet, vagy nem?
Hello! Értem, nekem elég lesz a sima híd kapcsolás is, de valószínű külön táppal fogom meghajtani az oldalakat, szerintem úgy 200W-os táp elég, a hangfalak 16-ohmosak lesznek. Még azt nem tudom, hogy milyen előerősítőt tegyek hozzá, mert ahogy olvastam a 1036-ot nem díjazzák, brummos lesz tőle. Az ne553-at sokan használták, valószínű ezt fogom én is. Igazából a cél, hogy kültéren is szolgáltasson elég hangerőt, ezért gondolkodtam az MNC fx hangszórókra. A nyák egy itteni rajz alapján készült, azzal a különbséggel, hogy a 2 kimenet egymás mellé került, és a táp és bemenet egymástól messze tettem, hogy ne legyen benne zavar.
A torzítás határát a Clip LED alapján határoztam meg. Egy korábbi hozzászólásomban írtam erről, a képen látszik, hogy mekkora torzítás van a kimenő jelben, amikor éppen kezd világítani a LED...
ITT van
Sziasztok!
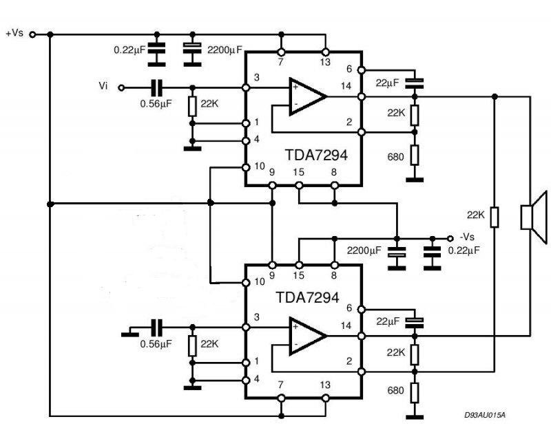
Akarok egy 2.1-est készíteni 6 db Tda 7294 ből A kapcsolást mellékelem. Az a kérdés hogy ha nem használom a mute és standby funkciót akkor is be kell kötni az alakatrészeket a 9-es és 10-es lábakra. Ja és a tápegységnél elég ha 2x +-36v-ot adok ? Vagyis a sztereo csatornát egy áramforrásról és a mélynyomó csatornát pedig külön árramforrásról de egy trafóról.
Hello!
Mint már írtam, elég egyedi megoldás, annak idején én eligazodtam rajt. Itt a kapcsolási rajz elvileg a bemenet nem így van bekötve mert utólag még tettem fel egy képet róla itt Az M és S jelölés a master vagy slave IC adott lábára utal. Nekem nem egy panelon van, mivel eredetileg sztereó párhuzamos erősítőnek indult, csak utólag tettem be még egy kapcsolható invertert. A nyák terv 2 oldalas ez az Szóval most ennyit tudok mutatni, talán valamit segít. Majd ha újratervezem, úgy már profi lesz Viszont ez a jelenleg elkészült verzió már több, mint 1 éve hibátlanul üzemel. Módosításra nem igazán van szükség, egy két részt leszámítva. A prototípusígy néz ki.
Én nyák tervvel nem is foglalkoznék, a sima híd esetében a Pedro-féle sokszorosan bevált kapcsolást építeném meg Bővebben: Link.
Előerősítőnek az előbb linkelt oldalon találsz szintemelő erősítőt is (én csak akkor használom, ha mobilról megy a zene), nekem semmiféle brumm nincs. Maga az erősítő brutál csendes.
Szívesen
Köszi, kaptam már ellenkező véleményt is, de az az igazság, hogy a 0 zaj és 0 brumm nekem nem hazudik .Persze lehet, hogy ez az IC nem is olyan érzékeny erre. Szerintem ha a GND nem "pókhálókon menne", hanem szigeteket képezne akkor is jó lenne.
Oké, megnéztem. Ez hangkártyás szkóp felvétel?
A hullám csúcsában a lefutásnál van egy kis beesés. Tisztán Ohm-os műterhelés volt rajta?
Igen, ez hangkártyás. Sajnos azt már nem tudom, hogyan terheltem, de valószínűleg műterheléssel. Majd szerzek be olyan műterhelést, ami hűtés nélkül sem izzik, és megvizsgálom azzal. Elvileg, ha felizzik a vezeték, akkor már változik az ellenállása is.
Igen változik, de hogy mennyire az erősen anyagfüggő.
Én kantál huzalt használok, annál nem annyira jelentős a változás mint pl cekásznál, de pontosabb a mérés ha hűtve van a műterhelés (pl vízbemerítéssel)
Ezt a TDA -t elsősorban a zaj miatt erőltetem, nekem is az a tapasztalatom, hogy tranzisztorral nehéz volna ilyen csendes végfokot előállítani. A másik szempontom pedig: egy IC-re max. 50W teljesítmény jusson, így a hőelvezetés és a torzítás nem okoz kellemetlenséget.
Nem kritika, csak észrevétel: elég nagyvonalúan bánsz a be és a visszacsatoló kondenzátorok értékével
Ugyanezt rajzoltam át. A Pedro, aki ha olyan kedves lenne, mint amilyen jó szakember, sokkal szívesebben járnék a boltjába. Kösz az infót!
A TDA 7294-es hídkapcsolásnál használhatok bemenő kondinak 1 µF vagy kissebbet rakjak mert nincs 0,56 µF-os kondim
Hello
Ha nem használom a TDA 7294 stby és mute funkciókat akkor lehet úgy használni, hogy a 9-es és 10-es lábra nem kötök semmit?
Hello!
Ha nem kötsz rá semmit akkor nem fog megszólalni.
Így tervezem a készenlét és a némítás kikapcsolását.
Igy akkor mukodni fog nekem ugyse kell mute es stby mod !!! ???
De nem kell oda vlm ellenallas nem megy szet attol h egybol rakotom a +36v ra?
Az adatlap szerint bírja. A teljesen rokon TDA7293 -nál Elliott is minden további nélkül a + tápra köti. Bővebben: Link
|
Bejelentkezés
Hirdetés |




Hídra pedig ezekkel az értékekkel 170W-ot ír az adatlap. Ahhoz ha jól gondolkodom, akkor 170+100, tehát kb 300W-os trafó kellene oldalanként, ha mindegyik IC hozza az 50W-os disszipációját, meg még egyéb dolgokat is akarok beletenni , ezt jól gondolom? Vagy ha aktív hűtést teszek, akkor lehet kevesebb is? Vagy elég, ahogy Te is írtad, hogy 2 db IC-hez elég a 250W-os trafó?
Ha 8 Ohm-os a hangfalad, a sima híd kapcsolást érdemesebb megépíteni, bár véleményem szerint az MNC hangszóróhoz elegendő 1 IC is (nekem bőven kihajtotta a 20cm-es eclipseket.)


.






