Fórum témák
» Több friss téma |
Egyszer kimértem egy potival a mute feszültségeket,Úgy alakult hogy 0-3V között néma, 3V-nál kezd szólni, 4,5 V-nál teljesen nyitva. Ha 4 voltot adtam a mute lábra, meg egy 10 mikrós kondit, remek lágyindítást kaptam.A be-ki kapcsolási tranziens elmaradt.Érdekesség:be lehet állítani egy olyan értéket, mikor tekered fel a hangerőt, nő akimenő kakaó,esik a tápfesz, és elkezd halkulni a zene,tehát ahelyett hogy hangosodna, inkább halkul,vagy nem hangosodik tovább.Védelem túlhajtás ellen.
Szóval ha a egy ellenallassal kiszűrök a tápfeszből 4 voltot és 10 mikrós kondit teszek a mute-ra akkor nem fog koppani amikor ki/be kapcsolom ???
Üdv ! Van egy +/- 40 V os trafóm ! Gondolkozok hogy milyen erősítőt készítsek hozza ! Végül megfordult a fejemben a TDA 7294 hogy megéri olyant kesziteni és ha igen akkor egy híd kapcsolásban hány W leadására képes? Ha van elfogadok egy jól bevallt kapcsolási rajzot is hozza ! Üdv: Levente !
Poti egyik vége +ut másik vége test,csúszkán kb. 4V beállít,csúszka ráköt a mute-ra,mute-ról testre 10 mikró.Lehet nem 4V a jó hanem tőbb vagy kevesebb az adatlapon más érték van.Ha tetszik poti helyett ellenállásos fesz.osztóval véglegesítheted.
Milyen trafód is van pontosan (sec. feszültség)?
Ha valaki veszi a fáradságot,és elolvassa a topikot,kérdés nélkűl kiváló erősítőt épít ,és rengeteget tanul,de ha csak a hangerőt szereti inkább vegyen erősítőt.
Ha +/-40V pufferelt DC-t ad a táp akkor jó lesz a hídhoz, de ha 2×40V AC-t ad a trafó, akkor az már nagyon sok lenne neki. A 7294 híd +/-36V -ról ad le 200W szinuszt 8 Ohm-ra, klippelés nélkül.
ITT egy nyák a hídhoz.
Ügyes munka ,főleg ,ahogy a nyákot elkészítetted. Nagyon jó lett
Köszi. Van egy (szerintem) még jobb, ahol a tápágak vezetősávjait "optimalizáltam"... most csak ezt találtam meg, de ennek sincs ismert hibája.
Nagyon köszönöm amit linkeltél de esetleg kapcsolási rajz ahoz van ? Ami pont annak van? Szeretnem így stereoban elkészíteni a kapcsolást ! Mutatok képet a trafómról és igen +/- 40 V de DC ben szűrve igaz határeset de meg elmegy ! Remélem megbírja így stereoban ! A másik kérdésem a kondenzátorok amiket tartalmaz mind 40 V on felüliek kell legyenek ? A harmadik kérdésem pedig hogy a bemenetre ahogy latom nincs rátervezve a potenciométer tehát azt azon kívül kell bekötni?
Az IC adatlapján van a kapcsolási rajz, nézz utána ha fontos. A tápágakba lévő elkók 50V-osak legyenek!
Potméter nincs a végfokon (miért is lenne).
Lenne egy kérdésem:
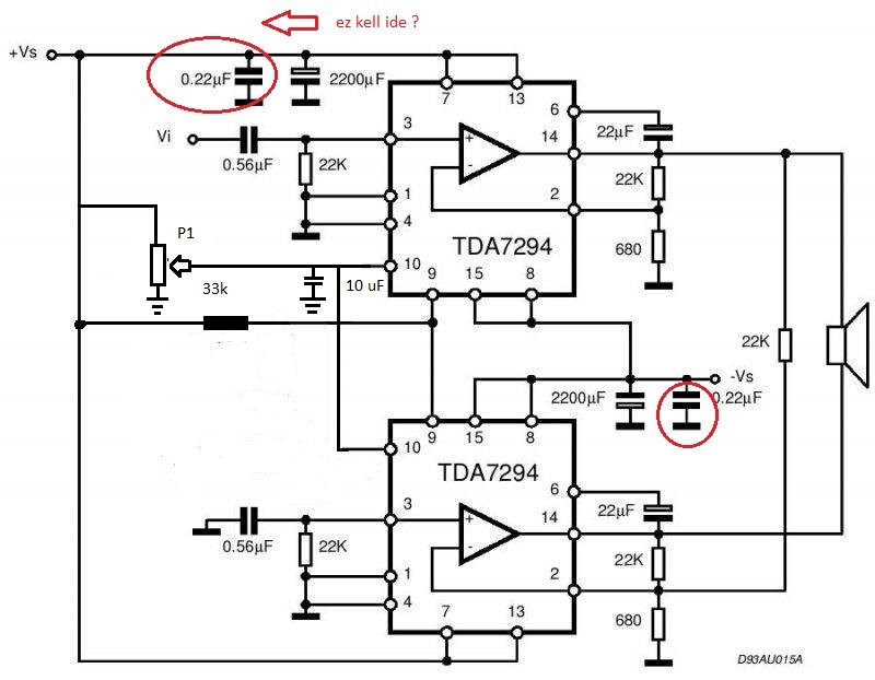
A +- áram szűréséhez teszek 1-1 10.000µF-ot és az a kérdés hogy 0,22 µF kondi kell oda? Vagy tehetek helyébe 0,47µF ot?
A kondi fontos, a 0,47µF jó lesz. A kivitele fólia vagy kerámia legyen.
Sziasztok!
Az erősítő mérésénél most hol mérjem a feszültséget és az áramot? Tudni szeretném a W teljesítményt, de összezavarodtam. Ha az erősítő DC bemenetét mérem akkor valósnak tűnő értékek jönnek ki, de ha a hangszóró kimenetet nézem AC módban akkor hihetetlenül alacsony értékek jönnek ki.
A végfok kimenetén kell mérni AC módban. Milyen műszered van? 4 vagy 8 Ohm-os műterhelést kell használni és 1 kHz -es szinusz jellel kell meghajtani. (amennyiben a leadott teljesítményt akarod mérni)
Most nem tettem rá műterhelést sem szímuszt csak jó hangos bass 'zenét'.
2-3W jött így ki, de ez biztosan nem igaz. Ugrál a pohár a hangláda tetején. ![]() Ha a DC bemenetet mérem akkor BE: 30VDC és 800 mA áram.
Ahhoz túl lassú a multiméter, hogy a zenei impulzusok effektív értékét megmérd vele, hangsugárzón pedig eleve nem érdemes mérni, mert minden frekvencián más impedanciát mutat. Mérni nem így kell. Ha elég hangos akkor meg minek méricskélni...
Egyébként én ÍGY mérek. EZ is hasonló, csak egy kicsit brutálisabb és a terhelés hevülése miatt nem is biztos hogy megfelelő pontosságú.
A rajzodon lévő 2200uf+220nF nem a teljes szűrés. Ez csak az a rész, aminek illik magán az erősítőpanelon (tehát jó közel az IC tokhoz) lennie. Ezen kívül kell még valamilyen "komolyabb" szűrés, ami esetleg lehet messzebb is. Egyébként a 220nf az éppen egy érdekes probléma, mert van aki használja, van aki nem, és igazából senki sem tudja "pontosan" miért is kell, és főleg mekkora kell (azért vannak erről elméletek). Többen is úgy vélik, akkor a legjobb az eredmény, ha van egy nagy puffer + 10-100µF körüli LOW ESR elkó + 100-470nF körüli polarizálatlan kondi (persze ezek mind párhuzamosan).
Valahogy nem tudok ki igazodni ezzel az erősítővel ! először is nem értem most hogy kell a stand by es mute opciókat használni? Ezek bele vannak tervezve a nyaktervebe? Vagy hol nézzek iránta vagy az elhanyagolható? Itt van az a kép írja hogy stand by/ mute de aztán ott én mit kellene tegyek azt nem tudom !
Elkészítettem az elképzelésem ! Lehet hogy semmi sem jó belőle de ami jó azt azt tudassatok velem és ami abszurd hülyeség azt is !
Hali! Annyi az egész hogy két kapcsolót raksz be a +vcc és a stby/mute közzé úgy ahogy a mellékletben van.
Úgy tudom ha zárva van a kapcsoló akkor működik az erősítő.
Szerintem felesleges a mute, ezért a nyákomon nincs is ilyesmi. Ha azt építed, akkor neked sem lesz rá gondod, egyből meg fog szólalni, nem kell azon spekulálni hogy vajon miért nem szól
![]() Ha nagyon kell a mute gomb, akkor a hangerő poti 1 -es és 2-es lábát is zárhatod egy kapcsolóval... garantáltan elhallgat.
Tehát mikor be akarom kapcsolni akkor a Stand by összezárom és ha el akarom némítani akkor összezárom a MUte opciót is?
A stand by? Az úgy van megtervezve hogy stratbol össze van zárva? Annak sem kell kapcsoló? A képen berajzoltam a poti bekötését lehet hogy nagy marhaság amit rajzoltam de jó lenne azt is tisztázni !
Nem fordítva ha zárva vannak akkor nincsennek működés alatt.
Én is akarok belőle erősítőt és mondták, hogy muszály rá áramot küldni a 9-es és 10-es lábra, hogy működjön
Úgy van tervezve hogy alapból szóljon, nincs kapcsolgatási lehetőség.
Jó a potis rajz, de inkább 47k (log) potit használj.
Akkor azt mondod hogy nincs is annak semmi értelme egyszerűbb ha rákötöm egy kapcsolóra és megvan a ki be kapcsoló? Es mit jelent az hogy (log)?
Ezt most nem értem
Te nagyjából értetted amit az alábbiakban írtam?
Tehát magát az egész erősítőt kötöm kapcsolóra !
|
Bejelentkezés
Hirdetés |








