Fórum témák
» Több friss téma |
Fórum » Hangsugárzó építés, javítás - miértek, hogyanok
Témaindító: csonthulye, idő: Dec 10, 2005
Témakörök:
Ha még nem vetted meg a felsorolt hangszórókat akkor a továbbiakban se tedd! Elsősorban nem azért mert SAL vagy MNC, hanem azért mert semmi jóval nem kecsegtet egy találomra összedobott cucc.
Mire kell? Hifi, PA, "házibuli"? 10 ezer Ft-ból egyébként sehogy nem jön ki 2 db használható hangfal, csak ha kifogsz egy jó vételt a vaterán
Szia! Volna egy ötletem
Bővebben: Link
Majdnem vaterás sürgősen eladó cuccról van szó..
Elsősorban hifi, zenehallgatásra kell a cucc, de előerősítő segítségével mikrofon erősítésre is lesz használva (elvileg, ha képes lesz rá..) Mivel PA-ra külön pláne nincs pénzem(még a 25ezres sal aktívra sem..) Szóval elsősorban szép tiszta hangú Hifi...
Kínai? Nézz utána nert ez nem biztos ám.
(Akár lehet magyar is... (Harmann))
Most hogy mondod... Nem akartam beírni tegnap, de elég videotonos megjelenése van a hangszóró aljának:
Magadból indulsz ki ? Nekem semmi bajom a magyar termékekkel .
De inkább nézz utána.
Bocsánat, ha valakit megbántottam a csodálkzásommal!
Nem a "Magyar" termékkel van bajom. PL.: szeretem a Videoton hangszórót is. Nekem az a bajom, hogy aki JBL hangszórót szeretne, annak nagy része azért veszi, mert úgy hallotta, hogy amerikai készítmény. Megveszi és fogalma sincs róla, hogy egy magyar kapualjban gyártják. Én még nem hallottam a szóbanforgó hangszórót, de a barátom kipróbálta több hangszóró mellett. Az ő véleménye számít nekem, mert ért hozzá. Azt állítja, hogy érzékenységre "SEHOL SINCS". Ez a nem mindegy. És aki megvette, az JBL-t vett. Biztos vagyok benne, hogy nem hívták fel a figyelmét, hogy esetleg magyar is lehet. Egyébként nincs valami ötleted hogy miért lehet olyan az a hangszóró, amiről eredetileg tettem be képet,
Nem értem min csodálkozol. Egyszer végignéztem a Médiamarkt kínálatát. A JBL-en és a Blaupunkt-on is ott volt a Made in China.
Érdekesen néz ki ez a sugárzó. Nekem egy CS1214 van. A tekercsét a kosár miatt ugyan nem tudom megnézni, de valahogy bizalomgerjesztőbb a kinézete.
A dobozán az szerepel, hogy USA-ban tervezték, de kínában gyártották. Ez viszont egyáltalán nem látszik rajta. A tiédhez (barátodéhoz) adtak mérési lapot, javasolt láda tervekkel? Ha végre készen lesz az erősítőm is, akkor le is tudom tesztelni majd, valóban bírja-e a 250W RMS-t folyamatosan. 50W RMS-nél én elégedett vagyok vele, 28.3l-es zárt ládában. Biztosan van sokkal jobb, de 10.000,- Ft-ba került csak. Volt SAL-om is, nem is egy, az fényévekre van ettől (sajnos).
Ontsunk akkor picit tisztabb vizet a poharba. A belso csillapitoanyagot azert szoktak alkalmazni altalanosan a hangsugarzoknal, hogy a dobozo belsejeben keletkezo nemkivant allohullamokat csokkentsek. Egy szelessavu ketutats hangdoboznal pl. mindenkepp szukseg van belso csillapitasra, egyebkent merve es hallgatva is elszomorito lesz a vegeredmeny. A dobozba helyezett csillapitanyagnak viszont valoban van virtualis doboznovelo hatasa van amit a tervezesnel illik figyelembe venni. (A terfogatnovelo hatas pont a hangsebesseg csokkense miatt jon letre.)
A szubladaknal kicsit mas a helyzet, ugyanis a melyhangok nagy hullamhossza miatt a hullamhosszhoz kepest kis meretu dobozokban nem tudnak allohullamok kialakulni igy azokat csillapitani sem kell (ami nem alakul ki azon nincs is mit csillapitani ). Ezert tulajdonkepp teljesen felesleges barmilyen csillapitoanyagot tenni a szubladakba, a hatso falra tett vekony reteg pedig egyenesen pazarlas! Ha hasznalunk csillapitoanyagot annak csakis virtualis terfogatnovelo hatasa lesz. Termeszetesen csak esszel erdemes hasznalni ilyesmit.
Szia!
Bocsi a késői válaszért de csak most tudtunk időpontot egyeztetni! Szóval a láda adatai: Szélesség:22 mm Magasság:32 mm Hosszúság: 24 mm Ezek az adatok falvastagsággal együtt vannak mérve ami 1 cm! A kör alakú kivágás pedig 6 mm átmérőjű! Az elején lévő műanyag burkolat csak dísz. És végezetül kapcsolok hozzá pár képet hátha így könnyebb lesz az építés! Sok sikert hozzá!
Heló semmi baj nem volt sürgős a dolog és köszönöm szépen nagyon sokat segítettél.
A***. Így már valóban világosabb a dolog! Köszi a hozzászólást!
Sziasztok!
A Hozzá értöbbeket kérdezném hogy valaki tudna e nekem csinálni egy hangfal tervet.Mert nem igazán tudok elmenni az ilyen hangfaltervezös programokon. Egy gitár kombót szeretnék csinálni és ez a hangszoró lenne benne:10 inch (250mm) Rockwood DY1026 Ha valakinek esetleg van már tapasztalata erröl a hangszororól akk. annak is szivesen várom a véleményét. Elöre is köszönöm. Sziasztok
Sziasztok!
Megépítettük az ORION HS-288 -as hangláda másolatát. A mélysugárzó 40/60W-os, a közép 45W zenei terhelhetőségű, a magas egy 40W-os hangszóró. Reflexnyílás nélkül csináltuk meg. A baja a következő: Amikor feltekerem a hangerőt, a mély hangoknál erősen torzít. A hangszórók vadi újak. Ez csak azért van, mert még nincs bejáratva a hangszóró? Vagy más a hiba oka? Előre is köszönöm a segítséget: BAlázs
Szia!
Hangváltó van benne? Milyen? A hangszórók pontos típusai?
Udv,
Milyen hangszorok vannak benne? Milyen hangvaltot hasznaltatok? Milyen erositovel hajtatok meg a dobozt? A mely torzitasanak szamos oka lehet. Olyan keves infobol amit leirtal nem lehet biztosan megmondani, hogy hangszoro hibarol, konstrukcio hibarol, erosito hibarol van-e szo vagy nem is mukodik hibasan semmi, csak egyszeruen ennyit tud az erosito es/vagy hangsugarzo.
Szia!
Gyári hangváltó van benne. A mélysugárzó ez. Középsugárzónak egy szélessávú hangszórót használunk. A magassugárzó ez. Üdv! BalázsAz erősítő.
Sziasztok!
Nos beszereltem az új videoton hangszórót. Hát nem lehet össze se hasonlítani a sallal. Ettől függetlenül a 27literes ládával ez se megy le túl mélyre (sajnos a helye miatt nem lehet nagyobb). Annyit beszéltünk róla, hogy kipróbáltam csillapító anyaggal, de számomra hallható különbség nem történt. A hangfalcsatlakozónál először szelelt, és nagyobb basszusnál zavaró volt. Azt beszilikonoztam, erre az asztalossal keze által készült doboz majd szét akar szakadni . Kénytelen leszek kereszt merevítőket berakni.Mindazonáltal rákérdezek, hogy ha ebbe a 27literes ládába egy reflexcsövet raknék azzal nem lenne mélyebb a hangja? És talán nem akarná szétrobbantani a dobozt. Mit gondoltok? Üdv.:Gergő
27 literes dobozban nem lehet az optimális 40Hz-re hangolni, mert túlméretes cső kéne bele, kb 9-10 cm átmérőjű, 40 cm hosszú. Zártban kb optimális volna a 27 liter nettó térfogat, reflexből kell neki nettó 50 liter, egy 9-10 cm átmérőjű, 15-20 centi hosszú csővel nagyjából jó lenne.
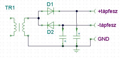
Értem rendben van. Azóta raktam bele egy keresztmerevítőt azzal ez előbbi probléma megszűnik. Még valami. A hangszórót egy a képen látható végfok (beag quad) hajtja. +-35V kell neki, de érdekes módon (ezt a végfokot úgy kaptam) +-18V-ot kap.
Ahogy hallgattam azóta, lehet az erősítő is kevés neki. Szerintem valaki kicserélte a trafót, mert valami öreg hyperszil trafó van benne, nem is toroid. Esetleg, ha a másik képen látható módon megoldanám a tápfeszt , akkor megkapná a +-35V-ot. Szerintetek, kell ez a hangszónak, vagy elég amennyit most kap?
Közben ezt meg is tettem (a táp átalakítást) is most már nagyon szuper
.Még azt néztem, hogy ha a sub filtert kihagyom (tehát minden hangot megkap), sokkal szebb hangja van, bár szól magasat is. Erről mit gondoltok?
Szia!
Ez egy JBL GT 5-12 , nekem is két ilyenem van! Amúgy a tekercs azért lóg ki, mert a nagyobb kitérésnél, p.l. befele mozdulásnál őt is "beszippantja", kifelé, meg úgyis kitolja az egész tekercset! Pityu
Udv!
Hangvaltoval kiserletezgettem, talaltam egy progit is, amivel kiszamoltam az ertekeket. 3mH es 47µF 600Hz tol lefele vag. (8ohm impedanciaval) Viszont a muszerboltban aztmondtak eleg lesz 1mH is. Meg sima elektrolit kondit akart adni, megcsak nem is bipolarist. Velemeny? A masik: volt itthon nehany tekercsem meg kondi is. Tekercseket sorba kapcdoltsm kb.2mH lett meg hozza a 47mF ot probaltam. Viszont azt vettem eszre hogy a teljesitmenyt nagyon visszafogja. Errol az en tekercseim tehetnek, vagy ilyen minden hangvalto? Esetleg tudtok ajanlani egy jol bevalt, viszonylag egyszeru aktiv szurot subhoz? Ha lehet ne azt ami az oldalon is fenntvan, az annyira nem szimpatikus. Idézet: „...ha a sub filtert kihagyom (tehát minden hangot megkap), sokkal szebb hangja van...” Szubra nem adunk kozep-magas hangokat, elrontja a teljes hangkepet es feleslegesen terheli (melegiti) a szubhangszorot.
A sorba kötött tekercseknél a vezeték ellenállása emészthette fel a teljesítményt. Nagyobb induktivitásoknál a vezetékhossz/menetszám vasmag alkalmazásával csökkenthető, bár ez csak leírva ilyen egyszerű
Sziasztok,
elektronikában nincs túl nagy ismeretem, viszont a nem túl minőségi házimozim mélyét szeretném javítani, a Típusa Schöntech DVh580X, mikor megvettem azért vettem hogy szóljon valami, viszont azóta sokat hallgatok zenét és jó a mély hatás, de még többet szerettem volna kipréselni belőle, és a (gyárilag 25 W-os 8 Ohm-es) sugárzót kicseréltem egy SAL SBX 1320/BK -ra 60W-os teljesítménnyel. ez egy nyitott láda, van az elején 1 lyuk, ha ezt nagyobbra vágnám és nagyobb csövet tennék rá, esetleg még többet ki tudnék-e hozni a sugárzóból? a Válaszokat előre is köszönöm!
Sziasztok
Az lenne a kérdésem, hogy kiszámoltattam a winiSD pro val ennek a hangszóró adatait használtam. A kérdés az, hogy reálisak-e ezek az értékek vagyis h megfelelő lenne-e ennek a hangszórónak az alábbi adatok? 65,41 liter 55 hz hangolással Reflexcső 2 darab átmérő: 10,20 hossz: 17,25 Előre is köszi.Eminence delta 12A |
Bejelentkezés
Hirdetés |











