Fórum témák
» Több friss téma |
Fórum » Csöves erősítő készítése
Ne feledd betartani a fórum viselkedési szabályait, és a topik megmaradásának feltételeit. [link]
A téma átmenetileg fagyasztva lett, hozzászólni nem tudsz!
Hello!
A problémám tárgyát egy Mesa Boogie gitárerősítő végfokozata képzi! Ebben található 4xEL84 ill. 2x6V6 os cső, ami működhet együtt ill. külön-külön is a különböző karakterek miatt. A gond az, hogy ha külön kapcsolom őket, h csak az egyik féle cső üzemeljen a katódja üresen marad! (a hálózati trafóról kialakítanak egy kétszeresen negatív tápot, amivel talán le lehetne zárni a csövet, de nem tudom hogyan!) Előre is köszi a segítséget! Hello!
A V1b-nek mi a szerepe ? (előfok)
Jogos a kérdés, véleményem szerint semmi, a hiánya nélkül sem változna a kép. Valahol kihagyják, hát itt bent maradt. A kettős triódában nem függ egymástól a két fél.
A V1b az egy gyenge limiter (dióda), de inkább nagy jelekre torzító.
Ha a katód kört megszakítod, a cső nem működik, semmi további teendő nincs. A fix negatív rácsfeszt mindíg megkapják
Sziasztok! A hozzáértőket szeretném megkérdezni, hogy az orosz 6P41S illetve 6P41C (ugyanaz a cső) PP-ben milyen impedanciájú kimenőt igényel. Szerintem olyan 7-8 komh körülit, de lehet hogy rosszul gondolom. Ha valaki tud segíteni, illetve van elképzelése szívesen várom. A neten nem nagyon találni ezzel kapcsolatos infókat. Köszi!
Szerintem kisebbet mert az egy fél 6c33c ha jól tudom. Ezek alacsony impedanciások. Gondold végig, egy gyengécske EL84 PP-nek kell 8k.
ITT van egy rajz, de nem tudom kivenni mit írt a T1-hez 6k6? 6,6k ?
Az a 6S41, és az 2/3-ad 6S33. Ez 6P, tehát pentóda.
Mivel kisimpedanciás TV cső, szerintem 3-4 K az optimális lezárás. Érdekes, de tényleg kevés adat van (illetve nincs !!) róla. Magánvélemény: leginkább az EL/PL508 vagy 504 kategória.
Én is 6,6 Kohm-os trafót láttam, az egyik PP-s kapcsolási rajzon. Kicsit sokalltam én is ezt az impedanciát, de lehet hogy ez a jó. A 6P41C adatlap nekem nem jön be. Próbáltam már EL34-hez való trafóval de azzal torzított.
Más kérdés 350V-os tápfesz nem sok ennek a tetródának? Elég ellentmondásos adatok vannak erre vonatkozóan is a neten. Köszönöm az eddigi válaszokat is.
A magyar megfelelője elvileg a pl508 valóban, de szerintem impedanciában nem hasonlóak.
Helló mindenkinek. Lenne egy olyan kérdésem, hogy PL504 ultralineár PP-hez 3K-s kimenő jó-e? Előre is köszönöm!
Akárhogy is számolom, valami nem stimmel. Az adatlap lehet elírás, vagy szándékos ködösítés. (1900-as évek, SZU, stb.) Pláne egy ilyen soványka csövet 500 V-al küldeni..De a jelleggörbe alapján kiszámítható a beállítás, vagy kiszámolja valaki, vagy én vasárnap. Üdv.
Van egy kérdésem. Csinálgatom a saját PCL86 PP rajzomat, és ehhez hasonlót tervezek, mint amit találtam a google-el. Bővebben: Link
A triódás résszel kapcsolatban kérdezem, hogy rendben van-e az, ahogy a második trióda kapja a jelet az előző anódjáról, csatolókondenzátor nélkül. Tina szerint működik a dolog, de furcsa nekem az ilyenkor a rácsra kerülő pár száz volt. Egyébként a rajztól eltérően visszacsatolás nélkül, 20-21dB-s erősítéssel tervezem megcsinálni.
Helló !
Egy cső adatlapján ezt láttam: g2 supply voltage 300 V g2 voltage 150 V max. Most akkor mennyit köthetek a g2-re ? Kösz !
Teljesen jó. Csak a földhöz képest lesz 100 volt felett a második cső rácsa, a katódjához képest csak pár volt, és ez számít.
Kis visszcsat szerintem kellene, az első cső nagy erősítése ezt megengedi.
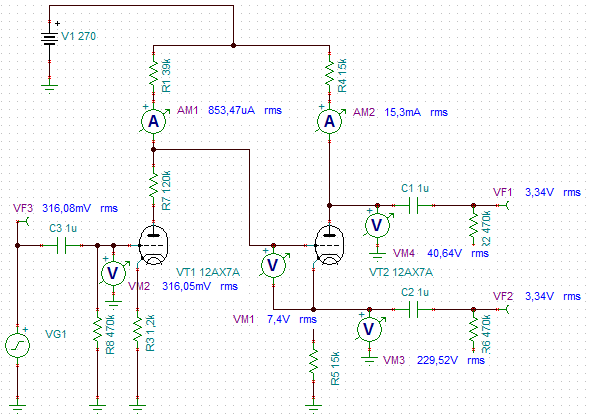
Hoppá, tényleg. Mindössze 7.4V van a katódhoz képest a rácson.
Nálam az első trióda anódját két ellenállás alkotja, így a kettő közül továbbvitt jellel a kívánt erősítés beállítható. 20-21dB-s erősítést beállítva vonali szintre tökéletesen alkalmas lesz, nem lesz szükség visszacsatolásra. Idézet: „Nálam az első trióda anódját két ellenállás alkotja, így a kettő közül továbbvitt jellel a kívánt erősítés beállítható.” Tévedésben vagy, ha azt hiszed, hogy ezzel a módszerrel az erősítést állítod be. A cső akkor is ugyanazt az erősítést adja, legfeljebb Te leosztod a jelét a megosztott anódellenállással. Szerintem nem jó kivitelű az az erősítő, ahol először egy nagyobb szintre növeljük a jelet, majd a szükséges mértékre leosztjuk. Inkább a valóságban is kisebb erősítést kell létrehozni.
Ez igaz, mert attól h. két felé osztom az anód ellenállást, attól a csőnek még az összegük számít. Ahogy nézem a dolgokat, 270V nálam az anódtáp, oda nem lehet ilyen 100kOhm körüli anódellenállást tenni, amivel alacsonyabb lenne az erősítés, mert akkor az anódáram lenne sok.
Akkor lehetne kisebb anód ellenállás, ha az anódtápom is kevesebb lenne, de ez most adott, ezzel kell dolgoznom. Másik lehetőség a bemeneti osztó alkalmazása, mert valahol mindenképpen osztani kell a jelet, mivel a "zabolázatlan" pcl86 se/pp erősítése 35-40dB körül van, miközben a cső pentódáját 3.6Vrms maximummal lehet csak vezérelni. Szóval én azt választottam, hogy osztott anódellenállással állítom be a teljes erősítő erősítését, így igény esetén még simán be lehet tenni egy potenciométert is a bemenetre, nem fog bezavarni az osztásnak (fix kimenetű forrásokhoz, mint cd lejátszó). SE kapcsolásban megépítettem az anódosztásost és jól működik a dolog. Ahogy én látom, nagyjából mindenki elköveti ezt pcl/ecl86 csöveknél, hogy erősít is meg csökkent is egyszerre.
Azért nem teljesen mindegy, hol osztasz. A bemeneten lévő osztó (poti) nem növeli a torzítást, míg egy jól kivezérelt fokozat, de annak csak a leosztott jelét továbbvivő megoldás már igen. A leosztás nem csökkenti a torzítást, az az eredeti erősítés értékével megegyező.
Nem jó az a kapcsolás szerintem. Nem ellenőriztem, de szembetűnik, hogy a PCL 86 triódáin nem folyhat akkora áram (adatlap nem engedi), hogy az alkalmazott ellenállásokkal jó legyen a DC csatolt munkapont (pl. ha 2 mA-t számolok, ami már jóval több a szokásosnál (sőt a megengedettnél is talán), akkor a fázisfordító 15 Kohm-ján csak 35 V van, az első trióda anódján még mindig 70 V lenne (tehát +35 V lenne a rácselőfesz ezesetben, miközben itt -2 V körül kellene lenni) de ettől a helyzet sokkal rosszabb, mert biztosan nem folyik itt 2 mA, max 1 körül).
Nem biztos, hogy PCL 86-al tudsz visszacsatolás nélkül jó erősítőt csinálni (nagy belső ellenállású ahhoz, nehéz lesz hangszórót találni hozzá), igen jó kimenőt kell ahhoz "faragni", elfér ott egy kis visszacsatolás.
Nem akartam plusz potikat betenni, mert 5.1 erősítő készül, ott meg a jelforrásoknál mindig lehet állítani hangerőt. (az erősítő sztereó része persze kap egy dupla tengelyes minőségi potit)
A bemeneti osztó meg egyszerűen a batár nagy osztás arány miatt valahogy nem tetszett nekem. Van ugyan Fet-es közös potiról menő hangerő állító kapcsolásom, de nem az igazi megoldás egy csöves erősítőben. Rendes műszerek híján csak szubjektív véleményt tudok mondani, mi szerint legalább olyan jól szól, mint korábban, a bemeneti osztós megoldásnál. Ha van is nagyobb torzítás, az füllel nem hallatszik. Legalább is az enyémmel nem.
Igen, az ottani értékek nekem sem tetszettek, hamarosan felteszem a nálam tervezés alatt lévő verziót.
A visszacsatolásról kérdezném, hogy:
Csináltam egyet, de semmiféle változást nem okozott a hangban, pedig az ellenállás értékeivel is variáltam. Mi lehet a probléma ? Nem is kell oda visszacsatolás, mert anélkül is teljesen jó ? Valaki egy kapcsolási rajzot nem tudna belinkelni, ahol profi visszacsatolás van ? Kösz !
Szimuláció terén ennél a verziónál tartok, amit most feltettem. Szóval ha jól értem akkor a második trióda anódján nem lenne szabad annyi sok áramnak folynia, max ilyen 1-1.2mA körül?
Még anno fleta1 csinálta nekem a trafókat, elég szép méretes példányok.
Nincs olyan, hogy "profi" visszacsatolás. Minden olyan áramköri intézkedés az, ami a kimenő jelet "összehasonlítja" a bemenő jellel. Az, hogy ez egy fokozaton belül történik, vagy több fokozatot is érint, az ebből a szempontból mellékes. Csöves erősítőkben mindkét esetre találsz példát, éppen eleget.
Konkrétan, a Te esetedben nem tudhatjuk, hogy "mit követtél el", de az bizonyos, ha jól kivitelezed, akkor annak hallható következményei vannak, a lehalkulástól a gerjedésig minden előfordulhat. |
Bejelentkezés
Hirdetés |






