Fórum témák
» Több friss téma |
Szia!
Ha jól látom a nyil egy triac feliratos TO-92 tokozású tokra mutat? Üdv.: Gyula
Talán ez lehet ,nem vagyok ász, csak ráértem és kutakodta helyetted.
http://www.datasheetcatalog.com/datasheets_pdf/S/T/0/8/ST083S08PFM0.shtml
Az optocsatolónak mi a tipusa? Az a 6 lábú tok ott majdnem középen.
Ha elpukkant, valószínüleg kapott egy rövidzárat vagy egy nagyobb terhelést. Én elsőre egy jóval nagyobb teljesítményűt tennék be, mondjuk egy BT136-ot. Igaz más a tokozása és a lábkiosztása, de az biztos nem fog elszállni....
Bocsi, de az általad talált ST083S08 tipus az a katalógus szerint tirisztor. Az pedig nem kompatibilis a triakkal.
Kedves fórumtársak
Végigolvastam a fórumot és még egy párat ebben a témában de nem találtam olyan vállalkozó szellemű fórumtársat aki referált volna olyan hőfokszabályzóról ami a jelenlegi csucsot képviseli.Gondolok itt a mikrovezérlő+kijelző+beállitógombok.Ha emlitést tesz ilyenről akkor az csak reklám jelleggel-na ilyen is van. Ezért ha valaki tud a PL vezérlőjéhez hasonlót vagy azt utánépithető szinten,programmal szivesen látnám a fórumon.Gondolom nem vagyok egyedül. Ez a fórum megérdemelné,hogy csucsig járjon.Én a kis keltetőmet járattam U217b-re épitett szabályzóval-jó volt.Járattam a "p"tipusú RT leirás alapján épitett szabályzóval jó.Ehhez jött a digi kijelzésű hőfokmérő,ami a higanyos mellet jó.De egyben jobb lenne.Mivel a tudásom ebben a témában szegényes-csak utánépités-ha van vakinek használható leirása,linkje,kérem ne tartsa magában.
Konkrétan egy beállítható hőfokszabályzóra gondolsz?
Írjál részleteket. Egy szenzor elég? A fűtéshez jó egy relé ami ki-be kapcsolgat?
Tehát.
Egy szenzor :a lehető leg mezeibb A kimenet lehet relés is mert az már szilárdtest vezérlésre is alkalmas,de ha triakkal vezérli a fűtést az jobb.Természetesen a hőfokpontsság 1-2 tized.
A legmezeibb szenzorral az a gond, hogy kalibrálni kell és hardveresen vagy softveresen kell megoldani a linearitását. Jómagam a DS18b20-as szenzort kedvelem, kb. 500Ft.
Felcsillantottad bennem a reményt.Mégvalami:
A#1094242-s hozzászólásom annyival szeretném még kiegésziteni,hogy a kijelző elég lenne a 3 digites 7szegmenses is.De ha az oldaladon közölt"Keltetőgép vezérlő egység" publikus az is jöhet,akár priviben is
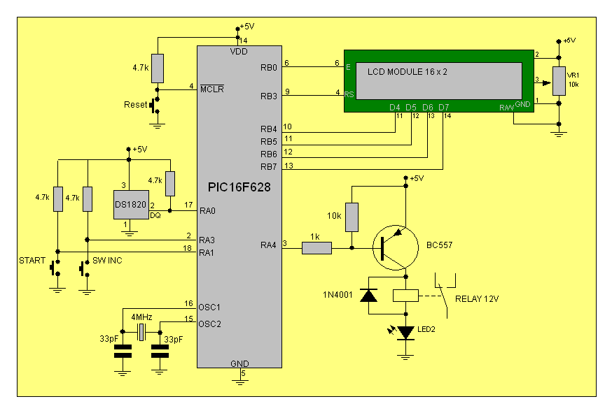
Akár lehet az is. Szerény véleményem szerint egy 2x16-os LCD már nem luxus és sok adatot ki lehet íratni (Pl.: szöveg), amit egy 7 szegmensessel nagyon körülményes (vagy lehetetlen) lenne.
A vezérlőmön még dolgozok és a szenzort tekintve egyáltalán nem mondható olcsónak.
Bocs de az oldalfrissitésnél nem néztem,hogy áttette a tuloldalra a választ.
Találtam egy ilyet:vélemény?
Meg tudom csinálni. A 4MHz-es kvarc+kondik, nem is kell bele. (ja, most látom, hogy van forrás is...)
Be lehetne állítani, hogy belső oszciról menjen...
Értem.
Ennek a felbontása a szenzortól függ? Vagy a program határozza meg?
Szerintem a szenzortól függ. Az adatlapját lapozgasd.
Sziasztok! Van egy SK75 típusú fűtőegységünk, és nem akar fűteni. Ez fűtőszálas változat, tehát nem az amelyikben 4db 220 Ohmos 5W-os ellenállás végzi a fűtést. Van benne egy hőre kiolvadó "biztosíték", azt cseréltem, kb. 10-15 perc üzem után megint vége lett. Tudna valaki segíteni abban, hogy hol kezdjem a hiba keresését?
Szaisztok, új vagyok itt és nem is nagyon értek az elektronikához, bár mostanában kezdem fejlesztgetni magam.
Szeretnék egy ilyesmit(http://makeprojects.com/Project/Universal-Temperature-Controller-for-70/609/1) építeni, persze kissé biztonságosabb, dobozolt kivitelben. A cél az lenne, hogy egy ún befőzőedény(http://clatronicstore.hu/befozo-2.html) hőmérsékletét tudjam PID szabályozni, tehát a "rendszer" kimenete egy földelt dugalj lenne, amihez csatlakozik a befőző. kérdésem az lenne, hogy elég-e a linken is látható 25A-es szilárdtest relé, és szükséges-e a hűtőborda használata
Szerintem tartósabb dologba fektess, így kezdőként. Vannak pontos és megbízható működésű gyári termosztátok. Én STC-1000-et vettem, ami már több éve bevált és nagyszerűen teszi a dolgát azóta is.
Igaz, az ára egy kicsit magas volt, de nem bántam meg.
Valóban, a dátumot nem néztem.
Üdv!
Vicsys a honlapodon találtam egy pic-es óra és hőfokkapcsolást 3 relés kimenettel .Nekem megfelelne ha 0.2 pontossággal kapcsol , egyik érzékelő a hőfok a másik a pára (nedves hőmérő) .Mint irtad programot nem irsz át ,csak kérdem a harmadik relét tudná-e kapcsolni a pic 2 óránként néhány másodpercre,hogy a forgatás elinduljon? Köszi .
Sziasztok!
Valaki tudna olyan keltető hőfokszabályzó kapcsolási rajzot amelyet egy amatőr is könnyedén megépít(u.n.áramköri farigcsálás nélkül),és az alkatrészek sem olyan drágák hozzá. Előre is Köszi
Szia!
Ez a topik éppen erről szólna. Egy kicsit tekerj vissza az időben!
Az én gépemen ilyen volt, van, lesz. Vigyázz, a relé érintkezői rezegnek. Akár tesztlapra is megépítetlened és nem kell faragj neki nyomtatott áramkört.
Parancsolj! Én ezt megépítettem már, csatolom a panel rajzot, és a doksit is. Egyszerű megépíteni és beállítani is, a TP1-en méred a feszültséget és ahány mV annyi °C. Én foto lakk szárításhoz használtam. Van még egy beültetett panelem hozzá.
sziasztok én keveset értek az elektronikához de segitséget szeretnék kérni keltető gépet szeretnék vsinálni hütőgép ből és azt szeretném kérdezni mit kel beszereznem hozá de legyetek szivesek hétköznapi nyelven irni köszi előre is
|
Bejelentkezés
Hirdetés |












