Fórum témák
» Több friss téma |
Fórum » FM rádióvevő TDA7000-rel
Mindenképpen, a rezgőkör Q -jának meghatározó szerepe van a tekercs jóságának.
Keverésnél pedig lényeges a bemenő, és a lokáljel szintjének viszonya, és a lokáljel szintje, mert a keverőmeredekség az egy kissé elnyújtott haranggörbe, és nem mindegy hogy milyen munkapontot választunk.
Úgy gondoltam, hogy nincs szükség soros kondira, mert ha a 2 BB833-at és egy 27pF-os tárcsás kerámiakondit párhuzamosan kötök, és figyelembe veszem szintén ezen párhuzamos ágban az említett belső 5pF-ot, akkor az eredő min. kapacitás 33,5pF a max. pedig 50,6pF. A kapacitásarány is megfelelő: 1,51
Ezekhez 68nH induktivitás mellett rendre 85,8MHz és 105,4Mhz tartozik, amely teljesen megfelelne. A megvalósítani kívánt kapcsolás és bizonyos számítási adatok a mellékelt képeken láthatók. Kivitelezhető ez a megoldás ?
Azért azt vedd figyelembe, hogy a soros kondinak egyenfesz leválasztó szerepe is van varikapos hangolás esetén, meg ha NTC kerámiát teszel, akkor lehet vele hőkompenzálni is.
Szerintetek a 936-1146-os jósági tényező megfelelő ?
Ez első szám a min. frekihez, a második a max. frekihez tartozik.
Kicseréltem a varicap-et bb833-ra. Viszont ez a típus 1-10V ellenfeszen üzemel, ellentétben a bby51-el, amely max 4V-ig használható.
Ez azt jelenti, hogy át kell alakítanom a kapcsolást, mert jelenleg csak 2,7V tud esni max a varicapon. Jól gondolom ? A BB833 is tápfesz fele kell hogy nyitó irányban legyen, ugye ?
A varikapnak mindíg záróirányú fesz kell. A hangolófeszültséget pedig úgy állítgasd, hogy a megfelelö kapacitás (kapacitásátfogás) előálljon.
Sziasztok! vettem a Vaterán egy rádió-tuner-decket
(pioneer F99-x) kellene egy "belső"JÓ antenna ("drót" vagy mit tudom is én ,hogy jó MÍNŐSÉG-BEN tudjam behozni a rádió-állomásokat PL: 88.1 (rize fm) stb SEGÍTSETEK
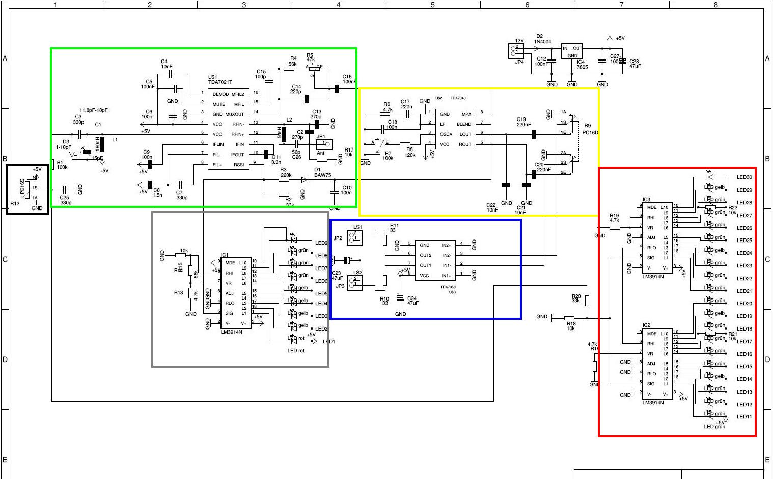
Szevasztok, lenne egy pár kérdésem erről a kapcsolásról. Az első az hogy megépítette-e valaki ezt a rajzot. A második pedig hogy nem vagyok mindennel tisztában azt tudom hogy a zölddel bekeretezett rész az maga rádió vevő, a sárgával bekeretezett rész egy mono->sztereó átalakító és a kékkel bekeretezett rész az a végfok, amivel nem vagyok tisztában és csak feltételezek az a fekete, szürke, és pirossal bekeretezett részek. Tehát, jól gondolom hogy a fekete az a hangolópotméter a szürke az egy térerőjelző és a piros az egy frekvenciajelző? Remélem nem írtam nagy marhaságokat.
Én is így látom.
Hello!
103 Mhz-re keresek hordozható Fm rádió vevőt. Minden ötlet érdekel. Előre is köszönöm
Egy kapcsolás sincs, csak 103 Mhz-re, hogy ne kelljen hangolni, meg, hogy ne hangolódjon el. koszi.
Valószínű hogy kéne választanod egy olyan kapcsolást amiben a hangolható helyi oszcillátort kicserélhetnéd egy fix frekvenciájú kvarc oszcillátorra (tehát a tda 7000 it nem alkalmas ).A bemeneti kör szelektivitása már nem vészes . A vevő stabilitása itt csak a oszcillátor stabilitásátol függ ,persze ebbe is bele lehet bonyolódni.
Üdv.
Tudok neked egy vevőpanelt TDA 7000 Ic.vel, fixre hangolva, 103MHz re. De van áthangolt digi kijelzős SE1025 Orion tunerem is, ez 120MHz-164MHz ig megy.
Varicap diódával fix-re lehet hangolni, kvarcos az bonyolultabb, oda már szintézer is kell.
103MHz re pedig nem gyártanak kavicsot.
Varikappal is csak szintézer mellett lesz fix a beállított frekvenciád. Hiába stabilizálod és kompenzálod a varikap hangolófeszültségét, attól a rezgőkör többi paramétere nagyon szépen változik pl.: hőmérséklet hatására.
Sőt, hőmérséklet hatására még a varikap kapacitása is változik, még akkor is, ha mV-ra pontosan marad rajta a beállított feszültség. Fix, pontos frekvenciához szintézer, vagy kvarcoszcillátor kell.
Nem feltétlen fontos szintézeres, lehet egy alap kvarc frekvenciát felsokszorozni, de ehhez speciális kvarc kell.
De meg lehet oldani fix értékű kerámia, negatív, és pozitív hőfoktényezőjű kondenzátorok összeválogatásával is, hogy a megfelelő értékű hangoló, kapacitás, a közelítőleg nulla hőfoktényező kijöjjön.
Egyébként senki nem kérdezett 120 - 164 MHz közötti vevőről, és ne is nagyon reklámozd. Próbálj meg a feltett kérdésre koncentrálni.
Köszönöm a segítséget sajna, a posta, meg a vevőd arával mar ott lennek, ha magamnak készítenek egyet, persze jó lenne.
De magamnak szeretnem elkészíteni, és az az igazság, hogy nem gondoltam volna, hogy ilyen bonyolult, azt hittem 1-2 tranzisztorral, és állandósított alkatrészekkel működni fog, de nem baj, ha igy nem lehet, jöhet egy kis Fm kapcsolás is, csak ott meg a hangolódás veszélye áll fenn. Valami egyszerű kellene, kosz megegyszer.
Lehet egy két tranzisztorral is, de elég érzéketlen, és instabil lesz. A közelben levő adó vételére, és tanulásra azért jó
Törölve, a piros szín a mienk, moderátor !
De miért dőlt pirossal, és aláhúzva? Egyébként lehet, de minek. Az URH műsorszóró sáv mindkét oldalán olyan szolgálatok vannak, ahova nem igazán megfelelő egy műsorszóró vevő. Jobb lett volna, ha egyszerűen leírod mit is szeretnél.
Azt szerettem volna hogy egy nem használt urh frekin tudjak fogni jelet mert két épület kb 10 méter és 2 fal között kéne beszélni és ezért akartam hogy lehessen a rádiókon kívülre menni ezt hogy tudnám megoldani? ahol van a tekergető amin frekit váltok ez nem egy kondi (trimmer) ? mert ha igen akkor nem megoldható egy szélesebb körű kondival? http://www.hobbielektronika.hu/kapcsolasok/sztereo_ccir_fm_radioado.html és ezt a kapcsolástkibőviteni egy nagyobb körű kondival lehet? mert azt írja 3-12 pf ig kell rakni trimmer kondot?
Az URH sáv 30 - 300 MHz -ig tart. Ezen belül a 87.5 - 108 MHz sáv(rész)ben analóg rádió műsorszórás folyik. nincs, nem létezik üres, nem használt frekvencia. A sávok, és frekvenciák felhasználásáról a nemzetközi rádiószabályzat, és ennek megfelelően magyarországon a törvényben kihirdetett FNFT (Frekvenciák Nemzeti Felhasználásának Táblázata) rendelkezik. A műsorszóró sáv feletti frekvenciákon a polgári repülés irányítás irányadói működnek, (ezek megzavarása közüzemi veszélyeztetés bűncselekmény) Alatta pedig nempolgári biztonsági szolgálatok.
Ha nem akarsz bajba keveredni, nem mész kívülre.
Valaki tudna valamit mondani nekem a TDA7000-es IC PIC-el történő hangolásához??
Nehéz kérdés, nem hiszem hogy valaki már készített ilyent. Az IC -ben eredetileg is PLL (FLL) van benne, és a VCO kimenete nincs kivezetve. Ez elég nagy nehézséget okozhat. Az ilyen kifejezetten célirányosan készített kopmlett áramköröket nemigen lehet másképp használni. De a cég kínálatában létezik mikrovezérlővel vezérelhető komplett rádió vevő IC is (pl. TEA5757H) esetleg egy ilyen megfelel céljaidnak.
Sziasztok TDA7088 - al szeretnék építeni egy FM vevőt. Mellékelek egy rajzot hogy hogyan képzelem el. Annyit változtattam rajta az adatlapban szereplő rajzhoz képest, hogy a hangolófeszt kívülről egy AVR - től kapná, így a TUNE láb feleslegessé válna. Az lenne a kérdésem hogy ez így működőképes lenne - e?
Működőképes. A tune csak az AFC -hezkell, visont ezt az információt használhatod az AVR programmjában.
Sziasztok még azt szeretném megkérdezni hogy ezeknél a TDA7088 FM rádióvevőknél mennyire fontos az alkatrészek értékeinek pontos betartása? Az adatlapban olyan lehetetlen értékű kondenzátorok vannak feltüntetve, amiket sehol nem találok itthon.
Én egy darab "lehetetlen értékű" ellenállást, kondenzátort nem látok, mindegyik szabványos érték. Az induktivitásokat meg úgyis készítened kell.
Sziasztok!
Valaki tudna tanácsot adni? Egy TDA7000 IC-t szeretnék 2 MHz-en működtetni. A kérdésem az, hogy a rezgőkörön kívül más alkatrész értékeket is át kellene-e állítani erre az "alsó határra" ( papíron 1,5 MHz-től működik) ? A válaszokat előre is köszönöm! |
Bejelentkezés
Hirdetés |








