Fórum témák

» Több friss téma
Fórum » Quad 405-ös erősítő tapasztalatok és hibák
Lapozás: OK   18 / 406
(#) sound.man válasza hozzászólására (») Aug 11, 2007 /
 
A hqvideo-nál van az a pow gyármányú na az sztem tutira nem hamis nekem olyan van benne gyári szám stb. stb. Bírja a teljes kivezérlést is úgy hogy sztem tuti nem hamis Az biztos hogy nem hamis mert eléggé bírja a kiképzést
(#) Subwoofer hozzászólása Aug 11, 2007 /
 
Majd ha szól még 2-3 évet akkor talán lehet mondani,hogy nem hamis... Egyébként ezt talán úgy lehetne kideríteni,hogy veszünk 2darab különböző gyártmányú tranyót egy olcsót meg egy drágát és szét kell barmolni a kettőt és megnézni mekkora magok vannak benne, abból legalább látszik,hogy mennyi pénzért mit kapunk... Poén,hogy az én Quad-omban az egyik oldalon IFA végtranyók vannak!
(#) sound.man válasza Subwoofer hozzászólására (») Aug 11, 2007 /
 
IFA végtranyó az milyen??
(#) Subwoofer hozzászólása Aug 11, 2007 /
 
Hát nem olyan mint ami az utcán megy!
(#) sound.man válasza Subwoofer hozzászólására (») Aug 11, 2007 /
 
Gyáh Nem tudod lefényképezni ki váncsi vagyok rá :yes:
(#) djhans hozzászólása Aug 11, 2007 /
 
Hali az enyémben SU 169 van végtranyónak. Van belöle egy zsákkal de még nem adta meg magát egyik sem. Ez elvileg kapcsolótranyó 1000V 15A. Hát ez volt kéznél megy ingyen osztották
(#) sound.man hozzászólása Aug 11, 2007 /
 
Nekem van 10db ku 607 ha egy oldalba mondjuk tennék 4-et akko mennyi jönne ki rajta? De még ha kell tudok még 10-et szerezni 4 ilyen végtranyóval lehet kijönne 100w de nem biztos mert valamilyen 70w körüli a tranyó de TO-3 tokozású
(#) Parázs Gábor válasza sound.man hozzászólására (») Aug 12, 2007 /
 
Van hozzá adatlapod?
(#) sound.man válasza Parázs Gábor hozzászólására (») Aug 12, 2007 /
 
Nem nagyon de megpróbálok szerezni hátha lesz fenn valahol :yes:
(#) sound.man hozzászólása Aug 12, 2007 /
 
Találtam valamit a tranzsztoromról..... Nagyon kevés voltot bír.... Lehet hogy még a +-30-at se nagyon bírná vagy ha bírná épphogy.... Képet csatolom.

01.JPG
    
(#) Parázs Gábor válasza sound.man hozzászólására (») Aug 12, 2007 /
 
Talán +-30V-al menne.De nem lenne túlméretezve.
(#) sound.man válasza Parázs Gábor hozzászólására (») Aug 12, 2007 /
 
Túlméretezve az biztos nem lenne
(#) terko hozzászólása Aug 13, 2007 /
 
Mindenkinek sikeres QUAD tuningolást kívánok, én elmentem nyaralni....
(#) Parázs Gábor válasza terko hozzászólására (») Aug 13, 2007 /
 
Kösz szépen!Jó nyaralást.
(#) terko hozzászólása Aug 21, 2007 /
 
Szevasztok!
Nem sok minden történt...
(#) valve hozzászólása Szept 13, 2007 /
 
Sziasztok,..

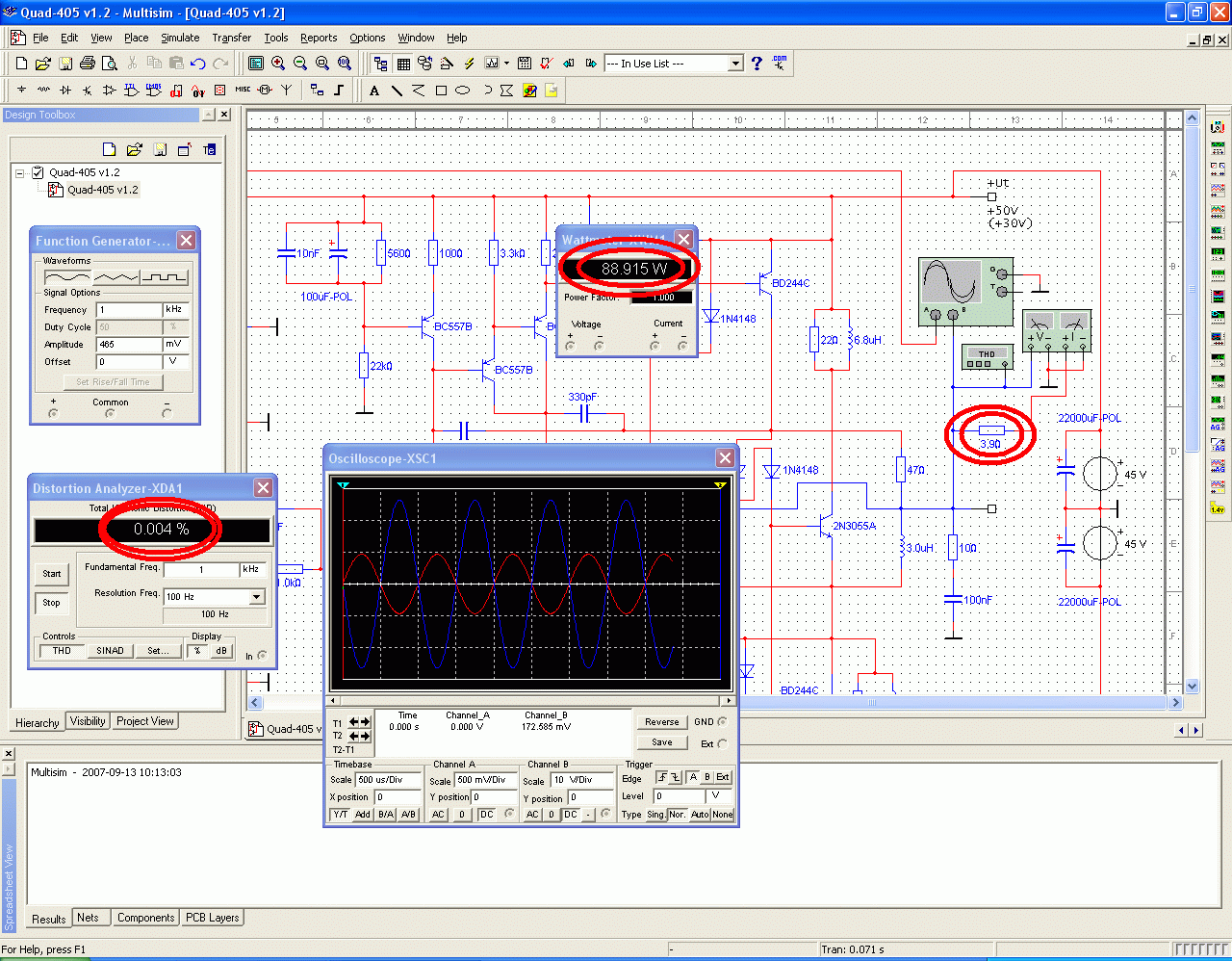
Valaki szimulalt mar Quad-405 -ot? En mar regebb megrajzoltam volt mindenik fajtat multisim -be es, most ramjott a teszteles,.. Csodak csodajara, a 0.004 es 0.006% torzitas melett igen jol szuperalt,.. 88 es 157w,.. De ez csak szimulacio,.. ugyebar,..
(#) janika002 hozzászólása Szept 13, 2007 /
 
Sziasztok,..

Engem a minőség tuningolása érdekelne!csináltam 1 éve urbán pityu átdolgozása alapján egy házimozi erősítőt 5x100-as végfok van benne bedobozolva ,kijelzővel,védelemmel!Egy kicsit átalakítottam a nyákot a BD-ket kidobtam helyette 2N3773,BD244+BC546/556 Kifogástalanul üzemel 1 éve!Viszont most már belenyulnék egy kicsitTL 071 et szeretném lecserélni valami rangosabb művre pl:OPA134, AD711. Mivel tudnék még a minőségén javitani???Várom az ötleteket!Köszönöm!

Ja és amivel hajtom SB Creativ Audigy 4 (24bit)+180W-os High-end-es JAMO hangfalrendszer.Mégegyszer köszi!
(#) Parázs Gábor válasza janika002 hozzászólására (») Szept 13, 2007 /
 
Szerintem már mással nem igen tudod javitani a minőségét.
(#) sanya válasza janika002 hozzászólására (») Szept 13, 2007 /
 
Hát pl. halgass rajta minőségi zenét- boccs
(#) Parázs Gábor válasza sanya hozzászólására (») Szept 13, 2007 /
 
Igazad van.Számit a hanganyag minősége is.
(#) válasza janika002 hozzászólására (») Szept 13, 2007 /
 
Ha szereted a zenét, meg ha inkább a letöltögetést kultiválod mint a 'gyári' audio cd-ket, javaslom ne az mp3-al kezdj... Én mióta Quadom van kezdek rászokni a .FLAC és egyéb veszteségmentes tömörítésű cuccokra. Hatalmas különbség van 1 jó minőségű mp3 és 1 flac file között. a flac kb 5x olyan jó hangminőséget nyújt, mint a legjobb mp3 kodek. Szerintem... Gyakorlatilag rendes cd-minőség. Tehát szerintem nem mindegy mit hallgatsz. És a Quadon ez a különbség már rendesen meg is hallatszik. Többihez már nem tudok hozzászólni, de szerintem így már sokat nem tudsz rajta változtatni, minden megvan. Talán csak az említett IC-t. de ezt majd a hozzáértők megmondják.
(#) terko válasza janika002 hozzászólására (») Szept 14, 2007 /
 
Szevasz. NE5534 is elég lesz...hasonlítsd össze a TL071 adatlappal. Az Urbános QUAD alapból aszem NE5534-el indít.
(#) janika002 hozzászólása Szept 16, 2007 /
 
Köszönöm a sok hozzászolást!AZ ic-re visszatérve az urbános kit-ben valóban NE5534 van,csak amikor építettem több Quad-os bolond (mind én is) is a fet-es ic-t ajánlotta viszont jóval zajosabb mint a bipoláris NE5534!Ezért gondoltam hogy ki kéne próbálni a fet-es OPA134-et igaz hogy nem olcsó(1200huf)!Valóban sok függ a zenei anyagtól is!Igazatok van el kell felejteni az MP3-at nem a Quad-hoz való!
(#) mrex hozzászólása Szept 16, 2007 /
 
Sziasztok Mrex vagyok!
A hátam megett van 43 év és 20-22 quad405, az elsőtől az utolsóig működnek és soha semmilyen hiba nem lépett fel, még hangszóró leégésből eredő sem hiszen ez az erősítő fel van vértezve ez ellen a hiba ellen is.
Végigolvasva ezt a topicot egy dolog tölt el örömmel, hogy ennyi év után is generációknak nyújt rejtélyeket ez az erősítő ami gondolom a bolygó leggyakrabban utánépített terméke.
Szeretném néhány pontban leírni néhány tapasztalatomat.
1 Az Urbán féle átdolgozás sokat jelentett minőségileg, alakilag hangzásilag is csak ezt építem már csak csináltam egy kettős nyákot mert nem kell így bajlódni a végtranyókkal.
2 a BD 249c tökéletes egy +-50v-al működő 100w-os quadhoz.
3 az átvitel minőségét elsősorban az NE5534 határozza meg ez a dinamikáért is felel. Ezután én BC300-at használokT2 pozícióban.
4 Innét már nem a félvezetők dominálnak ha elolvasnátok a topicban már említett HE lapszámokat rájönnétek hogy a tekercsek minőségében rejlik a megoldás kulcsa. Ebben is újat hozott az Urbán féle átdolgozás igen jó minőségűre alakítva a régi konstrukció kritikán aluli kivitelét. A recsegések, torzítások okait is itt kell keresni feltéve, ha nincs fordítva berakott ic He He He
5 A c9 pozícióban található 120pf kondi pontossága kritikus!!! a kivitele pedig csillám legyen.
6 Olyan márpedig nincs hogy egy gondosan összerakott quad nem működik. Mindig emberi hiba van a háttérben.
7Soha ismétlem Soha ne kössetek hangfalra semmit úgy hogy hangszóróvédelmet nem használtok.Ebben is az urbán félét használom csak csatornánként módosítva (drága a relé.)
8Irkáltok itt több 100w-os cuccokról nekem 2x600w van a műhelyemben aktív hangváltóval subbal milyen meglepő Urbán féle minden (lehet hogy Urbán fan vok ) de minen amit tőle vettem kifogástalanul működik első bekapcsolásra.
8Torzításokról dinamikacsökkenésrő minig a bemenő fokozat tehet ezért van nekem aktív hangváltóm és rajt 8 Quad minden hangszóróra egy. Előfok semmi egy számítógép oszt kész. A mélyátvitel annyira jó hogy egyszer egy nagybőgőssel készítettünk felvételt és a 20-30 hzes fűrészelés annyira visszajött a pasi azt mondta nem hallott még ilyen jó hanzást(Szimfónikus zenész volt) Azt mondta tere van a hangnak.(20 cm es mindem mélyem)
8 Hiába építetek quadot ha a hangfalatok gagyi nekem saját építésű tölcséreim vannak(bulizni is szotunk)Látogassatok a www.terminal.hu oldalra és keressétek az exponenciális tölcsér tervezése topicot.
Végezetül annyit, hogy 2x 100w-nál többet én quadból nem csinálok a többit hanfallal oldom meg ezt egy jó tölcsérrel bátran mellé tehetitek egy 2x300w os JBLbulihangfalnak http://forum.terminal.hu/viewtopic.php?Bővebben: Link
Sok sikert kívánok mindenkinek és építsetek építsetek építsetek. Mindössze annyit jegyenék meg, hogy a mérnöki tejlesítmény e remekét ami nem csak a maga korában volt korszakalkotó de a mai napig megállja a helyét állócsillag a maga nemében kár fikázni inkább keressétek meg a hibákat mert ezt az erősitöt gyanítom nincs olyan amatőr aki nem építette volna meg, és előbb vagy utóbb de mindenkinek működni fog.
A belinkelt topicban egyébként Watt barátom egy hozzásólásában találtok általam kimentett a kor követelményeinek megfelelően megrajzolt tölcséreket(jó része benne van a klasszikusnak számítók között)
Mrex
(#) Őrült Ödön válasza mrex hozzászólására (») Szept 16, 2007 /
 
Bocsi, hogy átpofázok a lámpabuzulóktól, de volna egy-két megjegyzésem az általad írottakhoz!

Nem kívánom a Quad-405 hangminőségét jellemezni, nekem nem vált be, nemtecc amit hallottam, pedig nem 2 darabot építettem belőle még tizenéves koromban, és egyik sem nyert! Vhogy nyomi hangja van, nemtom miért, ne is kérdezzétek, nem is akarok ebbe belemenni... ízlések és pofonok, tudjátok..

Lényeg: BD 249C-vel és +-50V-on NEM LESZ STABIL a végfok, ehhez a tranyóhoz bőven elég a 2x 45-47V, és így is megvan lazán a 100W, furcsa meghibásodások nélkül!

Az Urbán-féle panel egy hulladék, túl vékony vezetősávokkal, stb, az Urbán termékeivel kapcsolatosan meg csak azt tudom elmondani, hogy nagyon kommersz, némelyik tervezési hibás, de végülis többnyire működnek...

A régi, Sipos Gyula általi panel bár nagyobb méretileg, de összességében sokkal jobb, érdemes abba beleapplikálni az 5534-est, de a TL 071 sem rossz.
Anno kipróbáltam 709-essel is, tűrhetetlenül zajos, rettenetes...
BD 249C helyett nem hülyeség valami combosabbat választani, mondjuk a Motorola 200W-os veszteségű, TO-3-as tokozott NPN típusaiból, 4-500HUF darabja, és valóban tartós, strapabíró!

Megjegyzem, rengeteg kínlódás és pénzpocsékolás után sikerült csak rájönnöm, hogy az eleve hangosítási célokra tervezett végfokrajzok között előbb találok olyat, amelynél egyszerre megvan a nagy teljesítmény, megbízhatóság, és a kiváló hangminőség. Így néhány tiszteletkör után, inkább letettem a Quadról, és a hasonló átlag Hi-Fi végfokok építéséről... nem bántam meg!

Kérem, hogy senki se ugorjon a torkomnak a fentiek után, ez egy magánvélemény volt, némi gyakorlati tapasztalatok után... és már egy jó ideje nem is építek semmit, csak szobatudóskodok, ha látok itt vmi problémás ügyet, tehát a fenti kis esszé kizárólag szaktanácsadás céljából jött létre!
(#) mrex hozzászólása Szept 16, 2007 /
 
Közben megtaláltam a mélynyomórajzaim linkjeit amik nagyon jól illeszkednek a Quad405-höz
www.watt_tar1.tvn.hu/Tolcserek/22Hz_Tolcsersugarzo.pdf Bővebben: Link
www.watt_tar1.tvn.hu/Tolcserek/Subtolcser.pdf Bővebben: Link
www.watt_tar1.tvn.hu/Tolcserek/Tolcser20cmhangszorohoz.pdfBővebben: Link
(#) janika002 válasza mrex hozzászólására (») Szept 16, 2007 /
 
Helo!Szerintem Ödönnek igaza van a BD 249 nem igazán a Quadba való 50V-nál!!!!!!Mint már írtam az urbános nyákot nagyon sokan átalakították 2N3773-ra!A BD kifekszik nagyon hamar!De állitólag az MJL21194 csodát tesz a Quad-dal!!!!!Ezt fogom most kipróbálni,ja és a műv. helyett berakok OPA134-et !Szerintem az NE5534-től már sokkal jobb ic-ket lehet találni:OP27, AD711, LT1115!!!!!!!!!!!Ki kell próbálni én azon vagyok!Majd Írok a tapasztaltakról!
(#) szamóca válasza Őrült Ödön hozzászólására (») Szept 16, 2007 /
 
Szervusz Ödön !
Amit irtál a QUAD-dal kapcsolatban azt én is osztom. :yes:
Építettem én is egy sztereót belőle és hál isten a kultuszának sikerült túladnom rajta.
Nem tudom miért de nekem sem tetszett a hangja, pedig én még az OP27-est is beszereztem pedig 17 évvel ezelőt az nehéz volt (és drága). Azóta ha tranyós, akkor darlingtonos.
(#) mrex hozzászólása Szept 17, 2007 /
 
Hello! Mi az hogy az eröstiö hangja.Egy ilyen holminak ne legyen saját hangja.Pontos munka mellett nem is lesz.Mit jelent hogy nem stabil.Elég a hűtés.stb stb.Nyuzoproba hanggenerator 20Hz sinus terheles 8ohmos bazi sönt mozdonybol idotaram 2 ora hűtés aktív, meghibasodas 0 mi a nem stabil????. Saját hibáinkat ne tüntessük fel egy világszerte elismert szabadalom alázására. De ez az esszé is szubjektív véleményt tükröz.Aki elektronikával foglalkozik az hisz a fizikában.A tények makacs dolgok. az ellentétes fázisok kioltják egymást.A Quad így műkszik. ha mégsem hát akkor elrontottad a fázistolást a hibát keresd a híd elemeiben. s mivel az egyetlen dolog amit te készítesz a tekercs tuti hogy abban van a hiba.
(#) Dióda válasza mrex hozzászólására (») Szept 17, 2007 /
 
Ezt most szépen megmondtad csak az a baj hogy a mai világban már a félvezetők sem biztosak (ergo lehet hogy nem azt kaptad a boltban amit kértél de szinte kideríthetetlen) . Nemaztmondom hogy nem lehet jó egy quad csoda de sokkal jobbak vannak mint őkelme és sokkal jobban reprodukálhatóak. Mivel zenészszökevény vagyok én is hallotam már Quad-ot buliban szólni meg eldurranni is egy erőteljesebb lökéstől.Ami engem fölharagít hogy próbálj meg hangszert tenni rá és hallgasd meg a hangját (egy förtelem).Anno volt nálam is tesztre egy tökéletesre sokpénz ráfordítással megépített példány (azóta valahol a fészerben eszi a rozsra) ami 8 évig tökéletesen ment de rádugtuk a szintit és 10 perc alatt megadta magát ( a gazdája majd idegrohamot kapott).Ebből leszűrhető hogy ez az alkatrésztemető max otthoni hallgatásra való amivel néhahóban ki lehet porolni a hangszórót de másra nem főleg nem hangosításra. Erőteljes strapa üzemre robosztusabb áramkör kell ami nincs olyan kegyetlenül kifeszítve mint a Quad. Én a mai napig sem tudom fölfogni mi a nyikhajért kell annak 100V-ról üzemelnie ahhoz a nyamvadt 100W-hoz.
Következő: »»   18 / 406
Bejelentkezés

Belépés

Hirdetés
XDT.hu
Az oldalon sütiket használunk a helyes működéshez. Bővebb információt az adatvédelmi szabályzatban olvashatsz. Megértettem