Fórum témák
» Több friss téma |
Ilyen felkérésre nem lehet nemet mondani.
Kicsit még tanulmányozom a kapcsolást, nincs szimulátor programom. Annyit látok belőle, hogy a jelzés két állapotú, és a T5 segítségével elnyújtott, valamint a jelzés egy feszültség szint eléréséhez köthető. Az alkatrészekkel nem spórolt a tervezője
Még nem találkoztam ezzel a kapcsolással. Úgy vélem a tervező a hangsugárzóra jutó RMS teljesítmény indikálását tűzte célul - védelem érdekében.
A táblázat a kondenzátorok feszültségtűrésénél ér véget, természetesen az utolsó két értéknél is 100V-os kell a gyakorlatban.
Üdv! A lenti kapcsolás is ígéretesnek tűnik. A fejlécen lévő hivatkozásra kattintva kicsit bővebb infóval is szolgál Majki ,ő már megépítette. Nem csak clip -et jelez ,de az is benne van
.
Szia! Köszi! Már bele is piszkáltam a múltkor
Hello!
Késleltetett inditása mennyi? (tehát mennyi idö mulva huz be a relle?) Van egyen feszültség védelem is benne?
Szia! Akkor húz meg a relé amikor a 470µF kondi ~2,3V-ra töltődik. R7 értékének változtatásával széles határok között állíthatod. Az egyenfeszültséget figyeli. A HE egész témát szentel a védelmi áramköröknek, ha további kérdéseid lennének ott szeretnék rá válaszolni.
Sziasztok!
Nézelődtem a neten a párhuzamos kapcsolással kapcsolatban, amit újra ki akarok próbálni, mert első körben nekem nem volt elég stabil, tönkre is ment az egyik ága az erősítőmnek 1 db párhuzamost IC-vel, de amíg működött addig sem tetszett, borzalmasan melegedett, érzékeny volt, stb... Most viszont ezt találtam, mintegy magyarázatként, ha az akkori tervet nem rontottam el: "Make sure to use the schematic from the datasheet from 2003. Slave mode is activated by pulling IN+, IN- and SGND to -Vs, the negative supply! In older versions of the schematic slave mode is NOT activated properly, which may lead according to reports on the internet to the destruction of the chip." Itt: Bővebben: Link És utána is néztem valóban így van-e a datasheetben: Az 1999-es datasheet, alapból ezt adja előre a google. Egy 2003-as datasheet. Mind a 2-nél a 10. oldalon van. Itt már valóban a - tápra van kötbe a slave módú IC +- bemenete. Nem tudom ez ismerős-e előttetek is, illetve volt-e már problémátok nektek is párhuzamos kapcsolással korábban (ami az 1999-es dokumentum alapján készült). Ha igaz amit találtam most szerencsére még panelgyártás előtt át kell majd terveznem.
Szia! A slave 2-es, 3-as lábát a testre kötöttem. Működik a kapcsolás.
Működni nekem is működött, de nem tetszett ahogy melegedett, érzékeny volt, míg végül az egyik IC a 8-ból (stereo-bridge-parallel volt) ki is durrant. Ez amit mutatsz párhuzamos? Nem bridge? Valami oka csak van hogy javítottak a gyári datasheet-en. Mások is tapasztalták a párhuzamos kapcsolás ilyen problémáját. Én most azt mondom, hogy a párhuzamoshoz a "-" tápra kell kötni a slave IC bemeneteit, ahogy írják is a cikkben amit találtam.
Amit mutattam az két párhuzamos egymás mellett. A tanácsodat megfogadom azért, úgy is le kell cserélnem a nyákot. A 2003-as leírásból és rajzból egyértelmű a negatív tápra kötés. Sajnos a régi alapján terveztem.
Mellesleg köthetem át a slave mute-t is. Nagyon szépen köszönöm a segítséged!
Szivesen, én is éppen ezt tervezem, csak kíváncsiságból akadtam rá ezekre a leírásokra, elsősorban a múltbéli problémáim miatt. Több helyen is úgy tűnik, a 2003-as adatlap szerint kell párhuzmosat építeni. Érdekes hogy elcseszték, a "gyári" PCB terven pedig nem látni hová kötendő a 2-es 3-as láb. Az a lényeg hogy megvan a dolog.
A slave/mute miért kell átkötni? Az nem változott ha jól látom.
Azt írja a 2003-as adatlap: a master és a slave együtt legyen vezérelve.
Most próbáltam az invertáló bemenetről meghajtani az IC-t és ha megy a némítás durván torzít. Nem várom meg, hogy a slave meglepetést okozzon. A hibák forrása.
Akkor még 1 hibaforrás kilőve.
Ha elmúlik karácsony...
Sziasztok!
40 Voltos tápfeszültségre és 5A terhelhetőségű tápra lehetséges lenne egy mono végfokot TDA7294-ből összehozni? Aktív mélyládába lenne használva.
Sőt tökéletes lenne, ha egyenirányítás utáni a feszültség amit írtál! Itt tudsz rendelni 200wosat is és 100wosat is! remélem segítettem!
Szeirntem neki nem szimmetrikus a 40voltos tápfesz, viszont a linkelt KIT kis átalakítással jó lenne mélyládához.
Ha egyenirányítva-pufferelve +/-40V-on terhelhető 5A-rel (tehát 400VA) akkor lazán rárakhatsz egy 200W-os hidalt 7294 modult, de ha nagyon jó a trafó akkor még kettőt is.
Aszimmetrikus, egyenirányítás és pufferelés után 40V és 5A. A trafó 150 Wattos mivel 28V 5,2A. 80-100 Wattos erősítő bőven elég lenne szerintem és ennél több nem is nagyon hozható ki ebből a tápból.
Bővebben: Link
Mekkora a hangszóró impedancia? 4Ohmra nem a legtökéletesebb lenne de azért nem égne le.
8 Ohm-os. Nem biztos de ezen nagyon gondolkozom.
Szia! Most készült, csak pár sort kell visszaolvasnod. Korábban feltettem a sima változatot is. A 40V aszimmetrikus táplálású hídra rákötheted a 4 ohm -ot.
Olvastam bár nekem ez a kapcsolás nem úgy tűnik mintha egytápos lenne.
Pedig az!
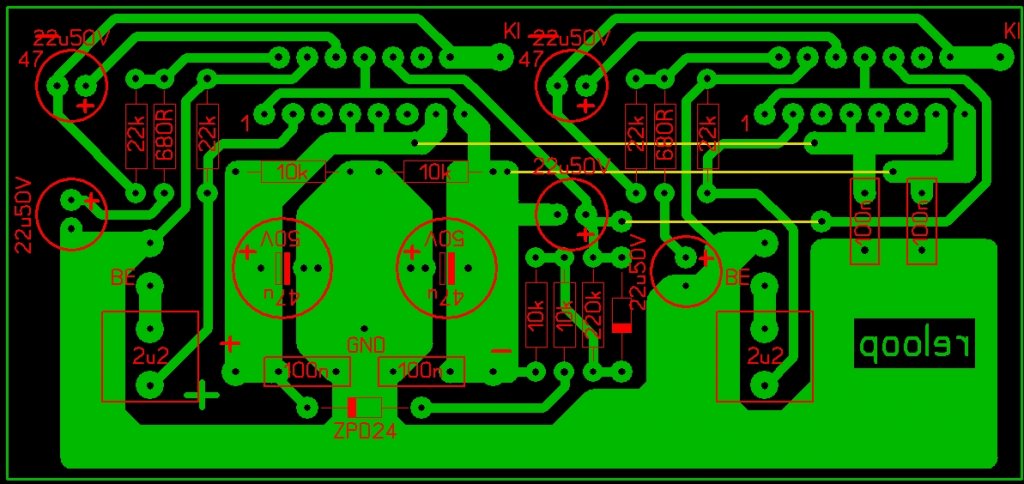
Elkészült a sztereo változat is. Teljesen probléma mentes! Annyi történt, hogy az őslény panelekből bányászott elkók helyére újak kerültek, ezzel minden megoldódott A zajmentessége - legalábbis számomra - rendkívül jó. A lágyindítás a korábbi verzió szerinti trimmerrel utánépítő barátabb. Leszámítva azt az esetet, hogy a két csatorna átlósan lesz végfokzárlatos, a hangszóró védelem kipipálható. Nem vagyok vájtfülű, de észlelhető a hangzáskép megváltozása. Nekem nagyon tetszik, de ez lehet elfogultság is. Ha valaki utánépíti örömmel várnám a tapasztalatait.
Én Greinacher feszültség duplázóval szoktam megoldani az "egytáposságot", de csak kapcsolóüzemű tápoknál.
Egyszerű és jó, én sem tapasztaltam semmilyen hátrányát.
Nekem Átalakítás nélkül van mélyládához kötve, mert az erősítőből (pre subwoofer kimenetre csatlakozik) és 60-200Hz ig kap jelet!
Üdv! Segítségedet szeretném kérni. Lészíves mérj DC-t egy híd kimenetén. A táp ebből a szempontból közömbös. Az általad épített áramkörök nem tartalmaznak kondit a visszacsatolásban, ennek a hatására lennék kíváncsi.
Előre is köszönettel: reloop
Én 6-10mV-ra emlékszem (kondenzátor nélkül).
|
Bejelentkezés
Hirdetés |














