Fórum témák
» Több friss téma |
Ilyen radiális huzalellenállást vegyél!:
http://www.hqelektronik.hu/info/hu/res_0r22_5wr.html Nem reklám
Hát, olyat amit én fogok nem hiszem, 200w 8ohmon.
Bár akkor meg mit akarok itt működő rajzot. Időközbe találtam egyet, ahol 0,051ohm van, és két 249-es, azt hiszem az lesz az én rajzom. (persze nem 249-el)
Hoppá, ilyenem van is itthon pár darab! Köszi a tippet!
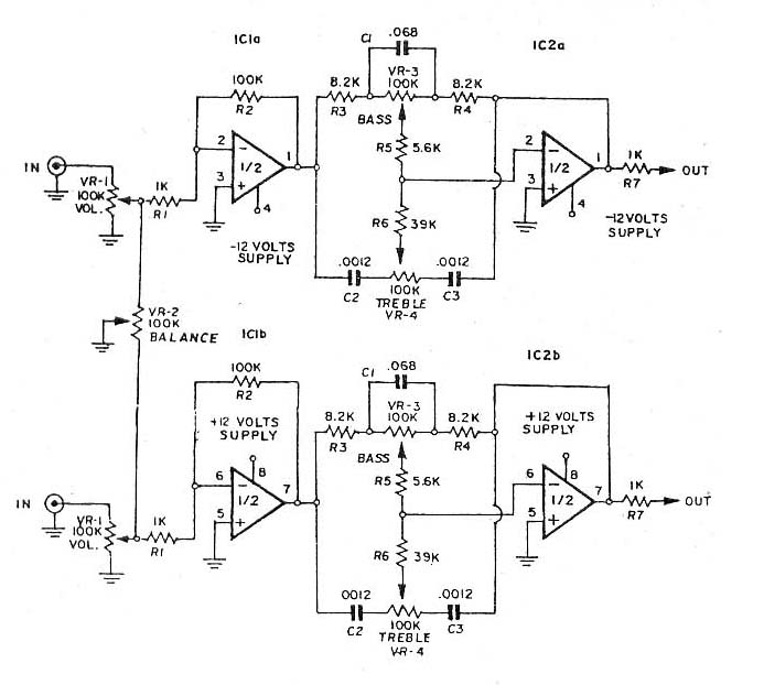
Ez a hangszín jó lesz a Quad elé mit gondoltok? Vannak jó minőségű Alps potijaim. TL074-el csinálnám.
Nos megtaláltam az adatokat:
0,5mm Cu Zn drótból kell 200mm hosszú darab, aminek az ellenállása 35m Ohm....
Puskáztam. :hide:
Nem tudom mi lehet itt a gubanc, vagy a réz más vagy az LC3 csalna ennyit? :-O Pedig az 1%-os ellenállást is pontosan méri kis tartományban is... De lehet hogy az a 0,5mm-es drót csak 0,4mm-es... nem mikrométerrel mértem...
Szóval, kb 35miliohm, és ezt ajánlgatod másoknak a quad-ba... No és persze még nem is stimmel valamelyik adat ha utánaszámolunk. Az átfolyó árammal adódó áramsürüségről nem is beszélve. Ezzel az erővel egy sima átkötés is lehetne ott. No comment...
Az ITT ajánlott huzal ezzel szemben vastagabb, és olyan ötvözet, hogy viszonylag rövid darabnak is nagy az ellenállása.
Akkor végül is szerintetek, nekem mekkora ellenállás fog oda kelleni 200w 8ohmra?
Teljesen mindegy, úgyis hozzá kell állítani majd az osztót. Egyébként a gyakorlatban a 0,1 ohm az pont jó. Hogy miért? Azért mert ha nagyon kicsi (mondjuk 0,05) kisebb feszültség esik rajta az átfolyó áram hatására. Ha meg nagyobb (mondjuk 0,33) akkor fűteni fog rendesen, egy 2W-os nem lesz elég. De ki is lehet ezt számolni, csak egy számológép kell hozzá.
Értem. Köszönöm.
De melyik osztót kell hozzá állítani, és milyen arányban? Konkrét értékeket kérhetnék?
Szia! A méretezés a tápfeszültség, terhelő impedancia és a végtranzisztor SOA ismeretében készülhet. A működését megismerheted az RT.ÉK2010 36-37. oldalán.
Ezt itt (nem Esztit)
. Az R35-R26-R24-R27 egy feszültség osztót képeznek a + tápfesz és a kimenet között. R26 és R24 értéke jó, és mivel R35 értéke is fix (esetünkben mondjuk 0,1 ohm) ezért nyilvánvaló hogy R27 értékén kell változtatni ahhoz, hogy akkora előfeszítést (feszültséget) kapjon T5 bázisa, amekkora nekünk kell a kívánt áramhatároláshoz, mert ugye ehhez a feszültséghez fog hozzáadódni a söntön (0,1 ohm) eső feszültség akkor, ha túl nagy áram folyik majd a tranyón. Ezt most hadd ne számoljam ki, T5 nyitófeszültségétől is függ, ami pontosan működés közben derül csak ki. Úgy szoktam a 100W-ost beállítani, hogy 4 ohmos terhelés esetén már ne jöjjön ki belőle 100W sem, hanem csak max. 50-60W, akkor az életben nem megy tönkre.
Nézzük a felső oldalt. Ha a végtranzisztor nyitott állapotban van, akkor a söntön eső feszültséghez csak minimális feszültséget ad hozzá a R27 R24 R26 D3 osztó. Ilyenkor folyik a legnagyobb áram a hangszórón is.
Az eredetiben a maxium (100W 40Vp / 8ohm = 5Ap) tehát kicsivel 0,5V alatti esik a söntön, ami még éppen nem nyitja ki a védelem tranzisztorát. Ha a végtranyó nincs teljesen kinyitva, akkor nagyobb feszültség esik rajta, az osztó is többet ad hozzá a sönt feszültségéhez, így lényegesen kisebb értéknél szólal meg az áramkorlát - ezzel korlátozza a tranyók max disszipációját. Tehát ha dupla áramor akarsz kivenni, akkor fele akkora sönt kell, de R27-et is módosítani kell a nagyobb tápfesz/tranzisztoroknak megfelelően, úgy, hogy a dinamikusan változó áramkorlát mindíg magasabban legyen mint a hagszórón aktuálisan folyó áram. Ennek érdemes párféle munkaponban utánaszámolni, vagy bedobni ezt a részáramkört egy szimulátorba (ha valaki nem szeret számolni, de mégis preciz megoldást akar). Én ez utóbbit tenném, (bár ki is tudnám számolni) de így kapásból nem tudok értékeket mondani neked. De ha nagyion nem boldogulsz talán a jövő héten összedobok rá egy TINA modellt.
reloop , Gee Lee , ekkold, - Köszönöm a hasznos információkat, mindenképpen okosabb lettem. Akkor azt fogom csinálni, hogy úgyis most lett kész a nyák, ezt kifúrom, beültetem, és a végére fogom hagyni a beállítást. Ha nem boldogulnék jelentkezem, ha megoldottam, akkor jelzek , mivel másnak is hasznos lehet a jövőre nézve ez a "verzió" . Egyébként olyan 180w-ra szeretném belőni, eredetileg 200w volt a cél, de az a 20w nem oszt nem szoroz hangban, viszont a tranyóknak biztos könnyebb lesz. A táp már késen van, olyan 65v lesz nyersen, bár ezt emelni és csökkenteni is tudom, több leág van a primeren, most a 230-an vagyok. 200-260ig van. Szerintem összerakom, műterhelek, mérek, aztán kiderül jó e vagy finomítani kell. Köszönöm mindenkinek,
Látom nem akarsz számolni :no:
Táp +/-65V, terhelés 8 ohm, csúcsáram-korlátozás 10A, megengedett legnagyobb pillanatnyi disszipáció/ 2 db végtranzisztor 200W. Hivatkozás. R35 0,063 ohm R26 75 ohm R24 22 ohm R27 12 k
Nagyon szépen köszönöm. Nem arról van szó, hogy nem akartam számolni, csak arról, hogy ezzel le kell üljek, elmélázni rajta, megérteni, és aztán számolni, nekem nem annyira egyértelmű. Ez gondolom 4 végtranyó esetén is így van.
Ezt természetesen 4 végtranzisztorral számoltam a Quad-odhoz
Szia!
Nem tudnád felrakni az említett két oldalt? Üdv
BD-k és meghajtók cserélve. Most már szépen megy. A BD-k halálát a hiányzó védelem okozta. Csak legutóbb estem neki jobban megvizslatni a 2 gányolt panelt, és ekkor láttam, hogy 2-2 tranzisztor hiányzott a védelemből. Elko-k is kiszáradtak, összes csere. Becsületére váljon, hogy előtte is szépen szólt. Most a sajátom felújításán a sor. Alkotó kiválóan tervezett nyákját néztem, de sajnos túl széles, nem fér el. Lehet, egy komplett teljesen új végfokot építek, mert az enyém (40W-os verzió) összehasonlítva a javítottal (100W) erősen torzít nagyobb hangerőn. A fórum sok tipped adott, így ezekből "építkezem". Köszönöm a tippeket.
Nem tudom, azóta sikerült-e szerezni ellenálláshuzalt, de én vettem a Conrad-nál 0.5-ös 2,5 Ohm/méterest. Ebből 2.52cm kell nekem az Ludwig féle 0.063 Ohmos-hoz. Mivel átmérőben duplázni akartam, így 5.04cm van kétszer, vagyis 10.5 cm van félbehajtva, mert így könnyebb volt hajtogatni. Természetesen középen levakartam a lakkot, de amúgy rögtön felvette az ónt.
Itt van róla két kép:
Teljesen jó megoldás.
|
Bejelentkezés
Hirdetés |






. Az R35-R26-R24-R27 egy feszültség osztót képeznek a + tápfesz és a kimenet között. R26 és R24 értéke jó, és mivel R35 értéke is fix (esetünkben mondjuk 0,1 ohm) ezért nyilvánvaló hogy R27 értékén kell változtatni ahhoz, hogy akkora előfeszítést (feszültséget) kapjon T5 bázisa, amekkora nekünk kell a kívánt áramhatároláshoz, mert ugye ehhez a feszültséghez fog hozzáadódni a söntön (0,1 ohm) eső feszültség akkor, ha túl nagy áram folyik majd a tranyón. Ezt most hadd ne számoljam ki, T5 nyitófeszültségétől is függ, ami pontosan működés közben derül csak ki. Úgy szoktam a 100W-ost beállítani, hogy 4 ohmos terhelés esetén már ne jöjjön ki belőle 100W sem, hanem csak max. 50-60W, akkor az életben nem megy tönkre. 







