Fórum témák
» Több friss téma |
Fórum » Csöves erősítő készítése
Ne feledd betartani a fórum viselkedési szabályait, és a topik megmaradásának feltételeit. [link]
A téma átmenetileg fagyasztva lett, hozzászólni nem tudsz!
Én is úgy emlékszem hogy annó a PCL86 PP toroid kimenőjét barátkoztattam a 100VA-es magra tekert táptrafójával és ott talán 1,5cm-re voltak egymástól mikor nem tudtam eldönteni hogy csak a lelki füleimmel hallom vagy az igazival a brummot, viszont 2cm-nél már egyikkel sem. De ugyebár az 8Kohm Raa, igaz hogy a táp toroid is kissebb mint a leendő mostani.
A sülyesztett malomkerék elrendezésre én is gondoltam de nem itt hanem egy másik projectnél. Ide sajnos ez nem jöhet szóba. Esetleg jó ötlet lehet ha megtekertetem a kimenőket és egy már meglévő 2x250V 250VA-es toroiddal próbálgatom? az erősítő egyébként E130L PP lesz 2-2 E88CC-vel. Ehhez gondoltam 5 db 6,3V/3A-es fűtő tekercset 4db külön-külön az E130L-eknek és 1db a négy E88CC-nek és az EM83-nak. Lenne még rajta 35V a végcsövek előfeszültségének és 2x250V/500mA a két oldal anódjának "féltávnál" megcsapolva hogy abból stabilizáljak 150V-ot a segédrácsoknak. A előfok-fázisfordító-meghajtó fokozatot egy az egyben a 2005-ös RTÉK 2x45W-os E130L PP kapcsolásából emelném át ( bár egy kicsit nagynak találom az említett 300mV-os érzékenységét) míg a vége teljesen hagyományos elrendezésű lenne. 300V-os anódtápról. üdv.
Na meg is találtam a hozzászólásomat:
"A fejben lejátszott dizájn végett ma elővettem a fleta féle táp és kimenő toroidokat a készülő PCL86 PP-hez, hogy lássam (halljam) mennyire szeretik egymás közelségét. A táp toroidot feszültség alá helyeztem az egyik kimenő szekunderét pedig egy "fülbedugós" fülhallgatóval vizsgáltam úgy hogy rávettem még az AKG monitort is hogy kizárjam a külvilág zajait Olyan 1,5 cenire egymástól már nem hallottam semmit. Érdekességből palacsintaszerűen egymásra tettem őket és el is kezdett zenélni a kimenő!" ...tehát nincs min aggódnom, szerinted? Laci szerintem hagyományos trafókkal gondolkozott ezért volt biztos a végeredményben.
[OFF]A 2012. Évkönyvben ír magáról Plachtovics. Jár Ő is a Puskás-börzére időnként (csak, mert a múltkor kérdezted a cikkeivel kapcsolatos véleményemet).
Köszi Imi. a múltkori börzés E130L félsikerhez azért hozzá tartozik az a négy vadi új Philips SQ (Special Quality)
és két Tesla E88CC amit egy barátomtól kaptam ingyen!
Biztosat nem tudok állítani, nemigen használok toroidot, amikkel eddig találkoztam (úgy értem használtam valamire, illetve amilyen nekem van) azok gyakorlatilag nem szórtak és nem szóltak (de mindegyik kisebb indukcióval készült, mint amekkora megengedhető a vasra). A biztonság jedvéért azért 10 %-al magasabb menetszámokat szerintem érdemes bevállalni, annyitól nem nő meg érdemben a forrás impedancia, és nem gondolnám, hogy ezesetben gond lehetne a szórással (a toroid a toroidot egymás mellett amúgy is nehezebben szórja meg, mert kevés menet esik közelre a két trafónál).
Na ezt remélem olvassa fleta
A táptrafó tekercs kiosztásai és feszültség/áram értékei fedik a gyakorlati valóságot?
Alaposan meg van méretezve, biztosan nem lesz "lóerő" problémája a tápnak. Én 360-400 VA-es hálótrafónál is nyugodtan aludnék.
Hozzávetőleg vázoltam fletának a szitut és ezt ajánlotta...
Nekem ez oké hogy ekkora csak ne szórja meg a kimenőket :yes:
Sziasztok!
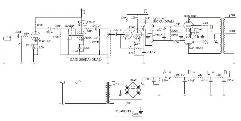
Fejembe vettem, hogy építek egy csöves gitárerősítőt. Maga a kapcsolási rajz megvan, de pár dolog változna benne.(rajz csatolva) A végcsővek szerepét 2 db PCl86 töltené be. Az előfokban maradna az ECC83, mert ezekből van is itthon. A gyári rajz El84-re épül és, ha helyesen tévedek akkor a PCl 86-ban is egy ilyen pentóda van csak más fűtéssel. Elvileg akkor az illesztése is ugyan az lesz. Mivel szakács vagyok tanulói státuszban, ezért nem sok időm van rá(napi 13-14 óra munka mellett nehéz ilyennel foglalkozni), de szerencsére suli után nem kell dolgoznom így ráérek néha ![]() Idő, pénz, és szakmai tudás hiányában a lehető legegyszerűbbre szeretném venni a dolgot. A hálózati trafót már jóval régebben megtekertem, de nem használtam fel. A csöves feszültségek megvannak rajta így ez nem okoz gondot. A kimenő már annál inkább. Egy mindenki által jól ismert oldalon találtam egy cikket, amiben El84 PP erősítő kimenő trafója egy 230V/ 2*270V -os példány volt. Csupa véletlenből nekem is van egy ilyenem Kiszámoltam, hogy 8 Ohm-os illesztéshez kb 18V-os szekunder kell. Tudom ez így szentség törés, de sajnos máshogy nem nagyon tudom kivitelezni. Ez így megoldható és működni fog? Mielőtt elfelejtem, találtam itthon egy trafót, Beazonosítani nem tudom, nincs rajta semmi infó, csupán ennyi: TK 202 - A Vélemény, hogy mi lehet? Köszönöm előre is a segítséget.
Köszönöm a választ. A kimenő tekercselését meglehet-e csinálni házilag, mire kell vigyázni. Még nem tekertem ilyet.
Sziasztok !
Megépítette valaki ezt a kapcsolást már ? 6p3sz -e csövekre gondoltam . Tapasztalatokra volnék kíváncsi Gábor
Meg, én már csináltam, illetve segédkeztem egy elég komolyban. Nos egy valamilyen tekercselő alkalmatosság nem árt azért hozzá, de ha van türelmed, akkor mehet anélkül is. A tekercselő azért jó, mert a ó végeredményhez feszesen kell tartani a huzalt és nem árt pontosan számolni a meneteket, legalább a szekundereknél. Kellene szerezni valami trafó sigetelő fóliát, pl. a vaterán szokott néha árulni valaki vékonyat, illetve tudok adni címet is, hol lehet venni.
Viszonyítás képpen, nekünk egy csévét megcsinálni majdnem két nap volt (3000/400 menet) plusz a vasalás. Egyébként megérheti, mert a saját kezed munkája lesz. Spórolni nem tudom, hogy lehet-e vele, szerintem pl. fleta áraihoz képest nem nagyon, de ha céggel csináltatod, akkor mindenképpen. Fontos ugye a jó szigetelés. Első körben valami egyszerűbb felépítésűt ajánlok.
Köszönöm. Mindenképp megpróbálom, nem a pénz miatt. Hálózatit már tekertem, ehhez is eszkábálok valami tekercselőgépet. A címet kérem, és olyat is ajánlhatnál, ahol alkatrészeket érdemes venni (kondi, ellenállás, tekercshez vezeték, stb)
Érden lakom, Budapest közel van.
Sziasztok!
Van egy erősítő,amiben 2 db ECL86 volt. Most a helyükre PCL86 fog menni. A kérdésem: milyen módon oldjam meg a fűtést? Kössem őket párhuzamosan,és állítsam be nekik a 600 mA áramot,vagy kössem be sorosan őket, vagy inkább külön kapjanak fűtest,és úgy adjak 300 mA-t mindegyiknek?
Szia,
Ha jól emlékszem ez a trafó félvezetős erősítőhőz tartozott. 4 Ohm-ról illesztett 60 Ohm-ra, 100 Voltos hangrendszerhez. Üdv.
Üdv Sulaco
Javasolnák egy tekercselő (primitív) gépet így nézet ki első gépem (ha a köracél 2 mm akkor akár kf tekercs is tekerhető vele).Itt a kézügyesség számít tekerés közben . Paint ezt tudtam. János
Üdv
A mestermű lemaradt.Bocs Bmp nem ment. Üdv
Ez nem rossz, javaslok rá valami racsnis dolgot, mert annál nincs rosszabb, mikor felkűzdöd és mivel feszíted a huzalt, ha elengeded a kart, akkor visszapörög.
Egyébként a legötletesebb megoldás Gábor tekercselője. Ő úgy készíttette el, hogy egy 1/4-es fogaskerék áttéten egy kiszuperált akkusfúróval hajtja a csévét. Erre már Én terveztem Dumatyi segítségével egy félmechanikus számlálót HAL elemmel. A fúrót egy egyszerű PWM szabályozza a saját kapcsolóján felül. Ezt már nem egyszerű elkészteni, de nagyon megéri, ha az ember több trafót is készít.
Köszönöm! Első körben ilyet készítek, de elképzelhető, hogy idővel fejleszteni fogom!
Üdv.
Azért a PCL, és az EL nem teljesen azonosak. A PCL kisebb teljesítményű (áramú) cső, ezért valamivel magasabb terhelőimpedanciát "kér" (El --> 8k; PCL--> 10k). A fűtésük igen drasztikusan eltér, de azt is lehet párhuzamosan - trafóról - fűteni.
Idézet: „Egy mindenki által jól ismert oldalon találtam egy cikket, amiben El84 PP erősítő kimenő trafója egy 230V/ 2*270V -os példány volt.” Nem láttam az említett cikket, de ez biztosan nincs így. Ez jó csöves egyenirányítás esetén hálózati trafónak, de kimenőnek biztos nem. Idézet: „Kiszámoltam, hogy 8 Ohm -os illesztéshez kb 18V-os szekunder kell.” Nem teljesen értem, mit akarsz ezzel mondani. 18V 8 Ohm -on durván 40W teljesítményt jelent, erre a 2 PCL nem képes. Ha pedig azt, hogy a 2x270V-os tekercsrészlet a primer, akkor a 18V-ra ez 30-as áttételt ad, ami valóban jól közelít a szükséges 32-eshez. A "szentségtörés" szó esetedben valóban nem túlzó.
Idézet: „Azért a PCL, és az EL nem teljesen azonosak. A PCL kisebb teljesítményű (áramú) cső, ezért valamivel magasabb terhelőimpedanciát "kér" (El --> 8k; PCL--> 10k).” Szerintem meg tök mindegy gyakorlatilag. E/PCL82,86, EL84, EL90, (6P1P, 6V6) 8K-ra illeszve jó. Az más kérdés, hogy melyik csövet hogy állítjuk optimális munkapontba.
Sziasztok!
Okozhat-e gondot, ha egy előfok cső, és egy egyenirányító cső között mindössze 4 cm a távolság? Konkrétan az E180F-ről, és az EZ80-ról lenne szó. Utóbbi csak az előfok áramát (max. 5 mA) egyenirányítaná. A melegedéstől nem tartok, csak, hogy brummos lesz.
Teljes mértékben egyetértek. Ha új trafó lenne, azért 10k-ra illeszteném, ha 8k-s trafó van, akkor viszont az általad felsorolt csöveket gondolkodás nélkül.
igértél nekem adatokat a hálózati trafóról... Kérlek, segíts!!!!
Így azért már más az ábra (a cikk elolvasása után), azt nem értettem, hogy a 230V-os tekercset mire használja (azt adtad meg kiindulási értéknek). A fűtéstekercseket sorba kötve kapta a szekundert. Így már érthető, ezt valóban kipróbálhatod.
Bocs nem vagy elfeledve csak sok a gondom hirtelen , de pótolom az igéretem ...
Nem 1000% de a következő feszültségekre van szükség :
2X420Volt az anód feszültségnek . 12,6Volt 1X-2X-4X a GU50 fűtésének . 6,3 Volt a meghajtó panel részére és esetlegesen a kijelző cső részére . 90-100Volt a negativ fesz részére . 200-220 Volt a G2 rács részére ami stabilizált tápot igényel . Ezek a feszültség értékek mind AC adatok ezeket szorozva 1.3 - mal és az a DC feszültség . Mindez egy 26 cm2 -es vason ami olyan 600-650 Watt körüli trafót tesz ki .
Helló !
Lenne egy problémám a próbapanelomon, de nem jöttem rá a hiba okára, ezért kérnék segítséget. Van 2 előfokcső (fele használva), és egy végfokcső. Ha bedugom a gitárkábelt a jack aljzatba, leeseik a végfokcső nyugalmi árama. 42 mA-ről kb. 18-ra. Ha kihúzom visszamegy amennyire kell. Nem értem mi az összefüggés az aljzat és a végfokcső közt, dehát ez van. Cseréltem: gitárkábelt, előfokcsövet (az elsőt), végfokcsövet, jack aljzatot, fő tápszűrő elkót, ill. újraforrasztottam a testpontokat. Akkor is ezt csinálja. Régebben nem csinálta, aztán egyszer csak elkezdte. A feszültségek megvannak mindenhol. Nekem a test a gyanús, mert csak azon keresztül kapcsolódhat össze a jack a végfokcsővel, de nem találtam semmi hibát. Valakinek esetleg valami tippje ? :help: |
Bejelentkezés
Hirdetés |


és két Tesla E88CC amit egy barátomtól kaptam ingyen!






