Fórum témák
» Több friss téma |
Fórum » Sörkollektor és elektronika
Témaindító: INOX 4 EVER, idő: Szept 19, 2010
Témakörök:
Én erre a ventire gondoltam. Nagy nyomást, erős légáramot és alacsony zajszintet igénylő szellőztető rendszerekbe szerelhető
csendes és megbízható működés kompakt belső méretek a motor és a lapátkerék a légcsatornák szétszerelése nélkül hozzáférhető két fordulat szállító teljesítmény: 220/280 m3/h villamos teljesítmény: 28/38 W zaj: 29/36 db
hello
Mennyiből jönne egy ilyen venti? Jó, hogy előre rajta vannak a csonkok. Könnyen csatlakoztatható a PVC csőhöz. Közben rákerestem az adatokra és ezt dobta ki: Bővebben: Link Egyéb okosság a témában
Támogatom tomics válaszát.
Szerintem sincs értelme a különbség kapcsolonak, Itt a lényeg az lenne, fölöslegesen ne pörögjön a venti maximumon. Ha nagyobb a hőmérséklet a kollektorba jobban pörög, ha kisebb lassabban. Mondhatni állandó +5fokkal nagyobb hőmérséklet megtartása a szobához képest és nem ki-be kapcsolgatni a ventit.
Úgy látom megy még a küzdelem a megfelelő vezérlés ügyében.
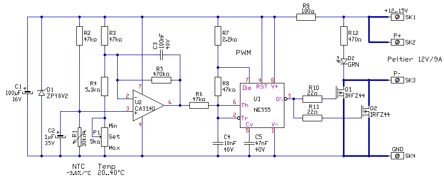
Proli egy másik topic-ban rámutatott egy megoldásra. Megépítettem az áramkört és határozottan működik.Ez a sörkoli vezérlésére kiváló!!!!! Mellékelem az elvi rajzát,és mellékelem a nyáktervet is nektek. A próbadarab amit megépítettem 1db IRFZ44 -es FET-et tartalmazott és még úgy is kiröhögte a 12A-os ventit,de a nyákterven 2db szerepel mert néhány embernek megépítettem a kapcsit és nem tudom azok a ventik szorulnak-e vagy éppen erősebbek mint az enyém. A D2 és D3 dióda az MBR1645-ös az egyik azért van hogy a motor önindukciós tüskéit levágja,a másik pedig csak egy védelem,hogy ha elpostázom valakinek és rosszul köti be akkor elpukkant egy biztit és kész. Az utóbbit ki is lehet hagyni belőle,csak ne kössük be fordítva.A C4-es kondinál én 100nF-osat tettem be,így 150Hz-en megy kb a venti és nem vonyít annyira.Ezt mindenki kedvére formálhatja. Az áramkörben a Trimmer a T-max-ot állítja tehát minél fentebb tekerjük annál magasabb hőfokon fogja a max fordulatszámot leadni,ezzel együtt a bekapcsolási hőfokot is húzzuk. Az áramkör elvileg 20 fokos hőtartományban dolgozik,de a gyakorlat mást mutat,tehát bekapcsol mondjuk 25 fokon,és 35 fokon már maxon megy...Ez pont sörkolihoz való uraim. Nagyon érzékeny az áramkör és aki precízebb beállítást akar az heli-trimmert használjon,mert tényleg nagyon érzékeny. Ha belegondolunk,hogy egy hőkülönbségkapcsoló 3900+posta akkor vicc,hogy ez az áramkör kikapcsol-bekapcsol,szabályoz és kb 2500-ból mindennel megépíthető. Akik kedvet kaptak azoknak sok sikert az utánépítéshez ![]() Üdv: INOX
Mutatok két videót a működésről is.
LEdes visszajelző szemlélteti a szabályzást mert hangról nem lehet megállapítani. Az első tesztnél nem volt hűtőbordám,ezért egy kis ventivel teszteltem itt. Aztán nagy ventivel és már volt hűtőbordám. Itt. Látható ahogy a testhőmérsékletemre reagál. A második videón kicsit elfagyott a kezem kint,ezért kicsit erősebben kellett szorongatnom az NTC-t Remélem mindenkinek segít aki sörkolit épít
Hello
Köszi, hogy megosztottad, tényleg egyszerű, olcsó kis áramkör. Azonban megragadt a szemem azon a led soros kijelzőn. Hasonló, mint az itt fent lévő led soros hőmérő. Mi alapján jelzi az egyes sávokat? A venti fordulatszámával arányosan? Szintén hasznosnak tűnik, ha visszajelzést akarok a venti állapotáról
A visszajelző eredetileg nem ehhez az áramkörhöz készült.Az eredetinek az elvi kapcsolási rajzát most itt mellékelem.Ez a kis visszajelző eredetileg a PC tuningos kapcsolások között van.A Lineáris ledmeghajtó a számítógép hűtőventillátorjának fordulatszámáról adott visszajelzést.Egy az egyben nem használható ehhez,mert a fenti áramkör N-csatornás FET-tel vezérel.A videón láthatod,hogy légbekötésben van ott egy ellenállás,egy poti,és egy PNP tranyó ami a fet kivezérlését P-csatornásra fordítja le,és még a Bázis-Kollektor láb között van egy 2,2µF-os kondi,hogy ne csak pulzáló 12V-ot kapjon mert akkor nem jelezne semmit.A kondi leátlagolja a feszültséget hogy ki tudja vezérelni...Remélem érthető voltam
![]() Tehát azért nem csatoltam nyáktervet mert ha ehhez akarod megépíteni a visszajelzőt akkor ezekre a kiegészítőkre szükség lesz rá.. Idővel meg fogom csinálni hozzá azt is és akkor közzéteszem. A visszajelző 1,2V-onként gyújt ki egy ledet,de nyugodtan értelmezhetjük százalékosan is mert 10 led van,ergo 1 led 10%.
Igen, abszolút érthető volt. Szintén hasznos okosság, köszönet érte
Hello
Szép, és jó is tetszik. Ez most pwm-be modulál vagy feszültséggel?
Igen ez PWM
Itt találtam az oldalon 1 ilyet .Ezen van lehetőség egyenáramú motort ill. 220 Voltos ventilátort is működtetni.Itt a PWM vagy a FET-et működteti ,vagy az az optotriakot.Csak azt nem tudom hogy lehetne ezeken a hiszterézist beállítani.,mert gondolom ezek a NTC,vagy PTC ellenállások csak ilyen 30-40 fokig működnek?
Ez a kapcsolás a mellékelt pwm-es szabályzóból és egyik optotriak adatlapján lévő kapcsolás kombinációja. (itt -ott egy kis változással)
Sziasztok, tudna valaki erről a szabályzóról többet(kapcs.rajz). Ez hasonló mint amit fentebb mutattam, de ezen lehet szabályozni a kapcsolási különbséget.http://www.paranelkul.hu/index.php?page=shop.product_details&flypage=garden_flypage.tpl&product_id=895&category_id=47&option=com_virtuemart&Itemid=2
Szia INOX 4 Evernox
Jobban megnéztem a kapcsolásod, és egyre jobban tetszik.Én 230 V-os ventilátort szeretnék szabályozni.Szerinted a kimenetre optotriakot téve megoldható? Hogy lehetne a bekapcs. hőt megváltoztatni? pl. 20tól 60 fokig? És a kapcsolási hiszterézist? Tudnál tanácsot adni? Köszönettel:tomics76
Üdv Mindenkinek!
Szeretném a tapasztalataim megosztani e témában hátha valakinek segítségére leszek. Én egy kezdetben egy 2Nm-es kolit csináltam. Most már egy 5.3Nm-es koli gyűjti a meleget a ház falán. Nekem is egy autóból kiszuperált ventilátor nyom, mivel ez kellő erővel és mennyiséggel képes áttolni a levegőt. Hagyományos venitálátor ide kevés! Miért? Mert egyszerűen nem tudja lefújni a meleget, nekem folyamatosan melegedet. Ezért autó ventinél döntöttem, ez ráadásul 3 fokozaton működtethető ha építünk egy kis szabályzó kapcsolást. Ezt:http://www.hobbielektronika.hu/forum/files/68/684993f0837b23023eadedc7da2fd6f3.gif Három érzékelőt érdemes építeni. Az egyiket a kollektor tetejébe helyeztem el. Itt lesz leghamarabb meleg, ezzel kapcsoljuk be a motort egyes fokozatra és a másik két fokozatot is figyelő állásba. Ez nálam 40 fok. 50-nél jöhet a kettes, hatvannál a hármas! Na ezek az érzékelők viszont már a beömlő nyilában kaptak helyet. Ha el is megy a nap rövid időre még nem fog kikapcsolni, az átmelegedett felületekről tudunk meleget nyerni nem fog olyan gyorsan ki-be kapcsolgatni. És ha mégis leáll akkor is fokozatos az újraindulás. Egyesen 2.2 amper, kettesen 3.7, hármason 5.5 amper a felvétel. Számítógép tápról gond nélkül üzemel. Most így 68C fokon állt meg a hőmérő ami nem rossz! (Persze kint is 15 volt). A nagy hidegekben délben 58 volt a csúcs, kint fagyott!
Nagyon király! Jól néz ki!
Idézet: „Nekem is egy autóból kiszuperált ventilátor nyom, mivel ez kellő erővel és mennyiséggel képes áttolni a levegőt. Hagyományos venitálátor ide kevés!” Itt a lényeg, az axiál ventiket el kell felejteni, főleg a pc tápból kibontott sörösdobozok végeire ragasztott, pár év múlva csak ki tudja hány működős verziót. Viszont egy kicsit soknak tartom a 68 fokot, picit megemelném a venti fordulatot, mivel ez a magas hőmérséklet nem is túl egészséges, azon kívül több hőt tudsz kivenni, ha max 40-45 fokra engeded fölmelegedni (nagy így a hőkisugárzás) azzal már símán lehet fűteni és jobban is összekeveri a levegőt. Egy rajzot tudnál mellékelni, hogy hogyan vannak összekötve a kolik, venti , visszacsapó... egyéb? Üdv
Köszi! Rajzoltam egyet neked paint-el de nem tudom feltölteni méretkorlát miatt....
Adj valami elérhetőséget és menni fog...
Nyomtasd ki pdf-be vagy ments el jpg-be. Ekkor már fel tudod tölteni.
Szia. Ez a rajz engem is érdekelne ha lehet.
68 °C sok? Nálunk egy 90W-os radiál ventilátor nyomja át a levegőt a 2,5 négyzetméteres kollektoron, és ma 68.8°C volt a maximum (teljes fordulaton). De március végén, április elején ez vígan felmegy 75-80°C-ig.
Teljesen rendben van ez a hőmérséklet szerintem. Télen, -10°C-ban borús időben is 35-40°C-on működött, igaz akkor a vezérlés nem adta rá a maximum fordulatot...
Kipróbáltam optotriakkal 230-ra is,és működik.
Nagyobb hőtartományra akkor van szükséged ha nagyon fölé méretezted a ventit.A sörkollektor oldalon arra esküsznek ha 35 foknál nem fúj többet a kollektor,de mindenki maga dönt. Ezt a kapcsolást lehet hangolni és Prolitól beszúrok egy idézetet aki elmagyarázta nekem ezt a kapcsolást. Íme az ő szavai: "Az R1-R2 és R3-R4-P1 egy hídkapcsolást alkot. Ennek a hídátlóját erősíti fel a műveleti erősítő, és vezérli az 555 kitöltését. Mivel R2 és R3 azonos értékű, így a maximális hőfok (mikor az NTC ellenállása a legkisebb) ott van, amikor a termisztor ellenállása megegyezik R4 értékével. Minimális pedig, amikor a termisztor ellenállása megegyezik R4+P1 értékével. Keresd ki az adatlapján, az ehhez az ellenállás értékekhez tartozó hőmérsékleti értékeket. üdv! proli007" Tehát megméred az NTC ellenállását 60 fokon,vagy ahol a maxot akarod,és ahhoz méretezed az R4 értékét. Itt egy link a 230V-os venti üzemről: Bővebben: Link Egy MOC 3021-es optotriakba megy be a Fetről a pulza az optotriak infraledje elé egy 1,2k Ohm -os ellenállást tettem,így csak 1,15V-ot kap hogy el ne pukkanjon.Egy BT137 -es triakot kapcsolgat egy 1,5k Ohm -os ellenállat a Gate lábhoz,bár kicsit kisebb kéne sztem olyan 1k körüli. Remélem segít.
Nem kell feltétlenül semmibe venni az axiál ventiket,mert fali kollektorhoz megfelelő lehet néhány példány.Inkább ott van a kutya elásva,hogy nem rugós visszacsapókat kell használni hozzá amit ha a légáram nem bír megnyitni teljesen akkor jelentős légellenállást keltenek.Helyette sokan elektromos pillangót,vagy elektromos zsalut használnak.Mert ahová elég egy axiál,ott nem mindegy,a befektetett és kivett energia aránya...Jól tervezett rendszernél ki lehet venni 3kW-ot egy 60W-os axiállal és nem kell 120W-os autóventi.
Természetesen tetőkollektornál ahol a padlás tele van csőkanyarulattal és csőhálózattal oda elengedhetetlen egy bivaly radiál autóventi. Az 58 fokot kicsit soknak találom. Üdv INOX
Azt elfelejtettem leírni,hogy az optotriakos megoldásnál a PWM frekijét módosítottam.A C4-es kondit 470nF-osra cseréltem,így 30Hz-en szaggat...Nagy frekin csak ki-be kapcsolt,de nem szabályzott.
Akkor a rajz! Magasra kellett terveznem a napjárársa miatt de mivel nem akartam tetőtérben bajlódni, (csövezni, szigetlelni, gipszkartont megbontani,stb) mindkét nyilást lehoztam a betonkoszorú alá. Szeleppel sem bajlódtam. Mindkét nyilás ily módon könnyen elérhető: Ha előre láthatóan jó időnk lesz bekapcsolom a tápot és kiveszem reggel a dugókat így szabad az áramlás...
Az, hogy ki milyen hőmérsékletet mér a saját kütyüjén nagyban függ a kollektor sajátosságaitól. Méret, csővek hossza, levegőáramlás, szigetelés, stb. Nem érdemes a hőfokokon lovagolni. Nálam a körülmények határozták meg a kialakítást. Ez a fal a legnaposabb, a hely szüke szülte a formát. Biztosan lehetne máshogyan is...
Hát ne vedd sértésnek,de ehhez a kollektorhoz nem csoda,hogy gigantikus metrójárat szellőztető ventillátor kell.
Bemegy a levegő,fordul felfelé 90 fokot,majd 3x 180 fokot,és aztán még 90-et kifelé. Mért nem egy fekvő csöves kollektort készítettél? Akkor nem kellene labirintusban kóvályogni a levegőnek,és a fektetett csöves kivitel kevésbé árnyékol önmagának lásd itt..
Féltem, hogy így van megoldva, én se bántásképp írom, de ennek a kolinak kb a fele csekély mértékbe dolgozik.
Tapasztalatok szerint 2-2,5 méter sörcső hossz az ideális méret, amíg a levegő fel tudja venni a cső hőmérsékletét. Ami e-fölött van az már nem termel + hőt. Pontosabban a stabilitásba jelent valamit, gyenge napsütésnél rátesz 1-2 lapáttal, de összességében nem tudsz így annyi hőt kiszedni, mintha párhuzamosan lennének kötve. Ez nem csak az én véleményem, de a sörkollektor.hu-n is mindenkit lebeszélnek a sorba kötött kollektorról. Azon kívül, az se az én agyamból pattant ki, hogy 35-40 fokos levegővel kell fűteni, amikor hagyjuk 60-70 fokra melegedni a levegőt, a kollektor kifele történő hőkibocsájtását is megnöveljük, ergo csökken a hatásfok, mivel ennyivel kevesebb energiát szedünk ki. Valami viszacsapó csak kellene oda, bár nem egyszerű, a hőszigetelés miatt. Még egy kérdés: A kollektor alatt, ugye nincs a házon hungarocell hőszigetelés? Mert az nyáron gond lehet, vagy le kell takarni a kolit. Üdv Üdv
Nincs harag! Már írtam, hogy a hely szűke miatt kellett ezt a kialakítást választanom. A vízszintes megoldáson gondolkodtam... De bután nézett volna ki és jóval kisebb felülettel. 45 fokkal meg semmi esetre nem tudnám nem megdönteni. Bonyolult.
Kár hogy nincs egy szélsebesség mérőm... 125 -ös a falon átmenő cső. A belső járatok átersztése a kanyarokban is ennek másfélszerese. A fal természetesen szigetelt a dobozok alatt! Szerintem érdemes. Gondolj csak bele, a dobozok elejét süti a nap a hátulján meg hűti a hideg fal. Itt talán nincs kisugárzás? Nyáron pedig takarni kell. Ha ideálisak a körülmények a reggeli 19 fokos levegő délután kettőkor mire haza érek már 22. Ez 35Nm-re vonatkozik. Ha csak egy szobát fűtök 25 fok lesz bent mire jövök... persze ezt így használni hülyeség lenne. A ház amúgy porotherm 38 és szigetelt új nyilászárókkal. A sörkolis oldalon azt is lehet olvasni ha jól emlékszem, hogy 1Nm felülettel kb 10Nm-re lehet rásegíteni... Ezért gondoltam hogy az 5.3 Nm-essel 35 Nm-re jó lesz. Az árvák könnyét is rá lehetne költeni egy ilyen rendszerre... Szóval szerintem nincsenek merev szabályok. Akinek van kedve és némi barkácsoló hajlama, vágjon bele.
Az a lényeg, hogy bevált, egyébként miért nézett volna ki bután a fekvő? szerintem nem lett volna rossz, csak azért mert kisebb? ... Nem baj az, máshova nem lehetett volna tenni egy másikat? Mondjuk 2 db 2,5 nm2?
Egyébként szerintem nem érdemes egy nagyot, inkább több kicsit csinálni, külömböző szögben más-más helyiséget fűteni. A hungarocellt az anyaga miatt kérdeztem, de ha nyáron takarod, akkor talán nem kezd összezsugorodni a falba. Amúgy tényleg jól néz ki, dobozok között mekkora hézagot hagytál? A PC tud hova tágulni melegbe? Üdv
Helo Inox 4 ever!
Láttam a videót .Nagyon tetszik!! Köszönöm segítséged!! Nem búg a ventilátor különben?-főleg ha pl.a bekapcsolási pont körül van a hőmérséklet? Gratulálok! Üdv |
Bejelentkezés
Hirdetés |

















