Fórum témák

» Több friss téma
Fórum » TAS5630 vélemények
 
Témaindító: nrgie, idő: Feb 9, 2010
Lapozás: OK   2 / 12
(#) attyska hozzászólása Jan 18, 2012 /
 
Egy kis verzió probléma volt... Jó kis nyákterv. Még lehet kiegészítem. Köszönöm szépen!
(#) Router válasza lorylaci hozzászólására (») Feb 9, 2012 /
 
Szia!

Sikerült hozzájutnom 2db TAS 5613A típushoz. Ez elméletileg lábkompatibilis az 5630-cal. Átnézegettem nagyjából már az adatlapot de a BTL módról nem sok dolog derült ki számomra. Sajnos nem tiszta a nyákterveden látható bemenet sem számomra. Ennek értelmezésében kérném a segítségedet.

Ugyanakkor érdekelne az alkatrészek tűréshatárára vonatkozólag, hogy mire érdemes odafigyelni, mik a kritikus értékek.

Az IC adatlapja.

Válaszodat előre is köszönöm!
(#) lorylaci válasza Router hozzászólására (») Feb 9, 2012 /
 
A bemenetek szimmetrius bemenetek, szóval a három csatlakozó: jel, föld (referencia), jelinverz. Ezzel köthető rá XLR csatlakozó. Asszimetrikus jelt (mint mono-jack) előtte szimtterizálni kell, opamppal vagy trafóval.
Erre a bemenettPusra a BTL mód miatt van szükség!

Én általában 1%-os tűrésű fémréteg ellenállásokat használok. A kondenzátorok szemponjtából tesz ajánlásokat az adatlap, így csak a fontosabbakat emelném ki:
- a 1812 tokú 1u kondi kerámiák és X7R anyagúak legyenek, Lomexban ilyen kapható 50V tűréssel, nekem az tökéltesen megfelelt.
- a 100n (u1) kondik szintén X7R anyagúak legyenek
- a tápszűrő elkók lehetőleg LOW-ESR kondik legyenek
- a kimeneti LC szűrő kondenzátorai lehetőelg MKP vagy MKT kondenzátorok legyenek. MKS-t is használhatunk, de működés közben nézzük meg mennyire melegszik
- a tekercs elkészítése nagyon kritikus, itt javaslom olvassátok el a D-osztályú cikkem tekercs elkésztésével kapcsolatos utasításait.

Én speciel ennél a nyáknál T106-2 porvasmagra tekertem 1,0 mm zománchuzallal annyi menetet, hogy egy rétegben teli legyen, és a kezdet és a vég között 1 menetnyi üres hely legyen. Ekkor ha jól emlékszem 14uH volt az induktivitás, ami tökéletes.

Remélem most már sok minden világosabb.
(#) Router válasza lorylaci hozzászólására (») Feb 9, 2012 /
 
Igen, sok dolog kitisztult!

Ezek szerint ki kell egészítenem egy kicsit a rajzodat egy szimetrizáló résszel, hogy "hagyományos" körülmények között is használható legyen. Erre is tudnál nekem esetleg ajánlani valami bevált dolgot?

A tekercs még bizonytalan, mert itt Kecskeméten gyakorlatilag beszerezhetetlen bármiféle vasmag, ezért rendelnem kell ezt is. Az 5613-hoz 7uH induktivitás kell.

Esetleg lenne értelme árnyékolt nagy áramú SMD tekercset használni, illetve mekkora áramokkal kellene számolnom?
(#) lorylaci válasza Router hozzászólására (») Feb 9, 2012 /
 
Nézz utána DI-ox kapcsolásnak, van ilyen cél-IC, de ez elég alap dolog.
A 7uH az egy minimális érték, az ajánlott normál érték 10uH BTL esetén, de ennél én mindig nagyobb értéket javaslok, mert különben 50kHz körül van a keresztezési frekvencia.
Porvasmagokat talitól tudsz rendelni. Velem is üzletelhetsz (ezt már persze privátba), vagy (szintén privátban) tudok még másokat is ajánlani, akiktől tudsz venni.
A tekercs tervezésének lényege, hogy a maximális áramnál (ez 14-18A a TAS5613A-nál, a rövidzárvédlemi ellenállástól függően) se telítsen be (vagyis 10%-nál ne essen többet az induktivitása).
Ilyen kész tekercseket nem sok helyen tudsz hazánkban vásárolni.
(#) Router válasza lorylaci hozzászólására (») Feb 9, 2012 /
 
Köszönöm a kimerítő választ!

Most beleásom magam még jobban az adatlapba mert pár lényeges dolog elkerülte a figyelmem.
(#) Router válasza lorylaci hozzászólására (») Feb 10, 2012 /
 
A bemenetre a mellékelt rajz, középső kapcsolását találtam eddig a legmegfelelőbbnek.

Van egyébként XLR kimenetű keverőm de ilyen viszonylatban szeretném ha RCA bemenetről is tudnám majd használni a motyót.

A tápja már megvan. Egy komolyabb házimozis DVD SMPS tápja tökéletesnek bizonyult. +37V -36V (természetesen csak a +36 érdekel ebből) Van rajta stabil 12V -12V 5V stb...
(#) lorylaci válasza Router hozzászólására (») Feb 12, 2012 /
 
Perzse, ezeket a kapcsolásokat használhatod hozzá. Arra figyelj, hogy ezekhez a 12V tápot külön ágon vidd, mint a főmodulhoz, mert azért a vég rendesen rángatja a 12V-ot.
(#) Router válasza lorylaci hozzászólására (») Feb 13, 2012 /
 
Köszönöm, hogy ránéztél.

Az átalakítót megépítem a napokban és ha megérkeztek az alkatrészek, összedobálom a végfokot is. Kíváncsi vagyok a hangjára
(#) lorylaci válasza Router hozzászólására (») Feb 13, 2012 /
 
Ha összejön, akkor a hangjában garantáltan nem fogsz csalódni, nem hiába "HD". A TAS56xx széria a legjobb hangú d-osztályú IC, köszönhetően a belső visszacsatolásnak. A nagyfokú integráltság miatt kicsik a parazita elemek, így az EMI kibocsátás is nagyon alacsony.
Én TAS5630-at használtam és az nem semmi kraftra képes mellesleg.
(#) zoka válasza lorylaci hozzászólására (») Feb 25, 2012 /
 
Szia!

Mellékeltem egy rajzot, meg szeretném kérdezni, hogy ez ilyen állapotban használható-e a TAS5630-hoz.

A másik erősítőmben, tda7293, ez a fokozat oldja meg a bemenő jel fázis fordítását a hídkapcsoláshoz.

Ha jól értelmezem, a TAS5630-nál a differential-input BTL módnál azt jelenti, hogy az egyik félhíd ellentétes fázisú jelet kell, hogy kapjon. Ezért gondolom, hogy kell egy ilyen fázisfordító kapcsolás a bemenetekhez.
A GND-k közösek lennének, ahogy bekereteztem.

Köszi.
(#) lorylaci válasza zoka hozzászólására (») Feb 25, 2012 /
 
Jól gondolod, és a kapcsolás megfelelőnek tűnik.
És igen, ellentétes fázisú jel kell.
Én az egész cuccot, ahogy korábban ltáhatjákok teliföldre terveztem, ami D-osztálynál célszerű, így ezt a kapcoslsát uganúgy telifölddel odatervezhetitek a többi mellé.

Csak megyjegyzés: gyors opampok (pl NE5532) esetén gondoskodjatok a tápfeszek szűréséről kerámia kondezátorrak közvetlenül a táplábaknál (én erre 1206 X7R 100n kondikat szoktam használni).
(#) zoka válasza lorylaci hozzászólására (») Feb 25, 2012 /
 
Köszi! A gyárilag ajánlott OPA1632 nagyon profi az NE5532-höz képest (de árban is). Vagy az átlag user nem veszi észre a különbséget? Bár az NE5532 még mindig jobb, mint a TL07x sorozat, legalábbis ami a zajt illeti.
Milyen opa-kat érdemes leginkább audio célokra használni?

A másik kérdésem, ami felmerült, hogy mekkora feszültségű bemenő jel képes maximálisan kihajtani ezt az erősítőt.

A TAS adatlapjában szereplő Analog inputs - Voltage gain (Vout/Vin) = 23dB, tehát ekkora az erősítése, ami egy gyárilag fix érték elvileg. Ha minden igaz, az erősítésnél a 20xLOG... képlet kell, akkor a 23dB 14,28x-os erősítést jelentene.
Ha a kimenet 300W 4Ohm-on, akkor gyök(300*4)=34,64V a kimenet, és 34,64 / 14,28 = 2,42V lenne a bemenet, ott, ahol a rajzomon például a LEFT IN szöveg látható. Ezt sokallanám, inkább azt gyanítom, hogy a 14,28-at duplán kellene venni, mert mindkét bemeneten ennyit erősít, az (invertálón és a simán) is.
Persze lehet, hogy az egész számításom zöldség
(#) lorylaci válasza zoka hozzászólására (») Feb 25, 2012 /
 
Ilyen alkalmazásokra semmi különbség, sőt ide egy TL07x is elég. Az OPA1632-ket akkor érdemes használni, ha sokkal ksiebb a terhelőimpedancia (600 ohm alatti), vagy nagyobb frekveicnás jelet kell átvinned (hiszterzési oszcillátor integrátora például), vagy mondjuk egy oylan végfokot csinálsz, ahol a differenciápár helyett mondjuk opamp van. Egy TL07x-nek még megvan az is az előnye, hogy kevésbé érzékeny a nagyfrekvenciás zajokra.

A TAS56xx a texas saját 2-3Vrms szabványára van tervezve, szóval egy ekkora jel képes kivezérelni. Szóval nagyjából zöldség. (amúgy az analóg bement tápfesze 5V, szóval 5Vpp jel biztosan kivezérli).
Persze hídban még hozzájön +6dB, amit az opampos fázisfordató is méghozzátesz. Így az egész bemenet menni fog a szokzásos 775mV körüli vonaljelekről.
(#) zoka válasza lorylaci hozzászólására (») Feb 27, 2012 /
 
Rendben, köszönöm!
(#) zoka hozzászólása Feb 28, 2012 /
 
Ha az IC valamilyen okból fogva lekapcsol, SD aktív állapotba kerül (túlmelegedés, túlterhelés stb...miatt), akkor elvileg a RESET láb alacsony szintre állításával újra lehet indítani (vagy áramtalanítás és visszakapcsolás szerintem ugyanazt eredményezi nem ?).

A gyári ajánlásban a "RESET parancsot" nem egy nyomógombal lehet kiadni, hanem egy kapcsolóval és visszajelző LED is tartozik hozzá, ebből gondolom, hogy akár folyamatosan RESET állapotban lehet tartani. Ennek mi lehet a haszna ? Ilyenkor az eszköz kimenetei "nem kapcsolgatnak", talán egyfajta készenléti állapotnak felel meg, minimális áramfelvétellel. Vagyis a RESET tulajdonképpen hasonló, mint pl. egy TDA7294 IC mute/standby funkciója ?

Vagy más szerepe is van: "it is recommended to hold RESET in a low state while powering up/down"..."asserting the reset input low enables weak pulldown of the half-bridge outputs" Ha a RESET-et egyszerűen nem használjuk, akkor az IC indításakor/leállításakor nem fog koppani a hangfal?
(#) lorylaci válasza zoka hozzászólására (») Feb 28, 2012 /
 
Igen, a reset használható ilyen némító funkciónak, vagy standby funkciónak.
Be és kikapcsoláskor ha resettel kikapcsolod az IC-t akkor a be és kiakpcsolási tranzinesek eltűntethetők (nem mintha amúgy lennének, legalábbis én nem tapasztaltam).
(#) zoka válasza lorylaci hozzászólására (») Feb 28, 2012 /
 
Oké.

Lenne néhány észrevételem még a terveddel kapcsolatban. Inkább csak mit-mért úgy terveztél jellegűek.

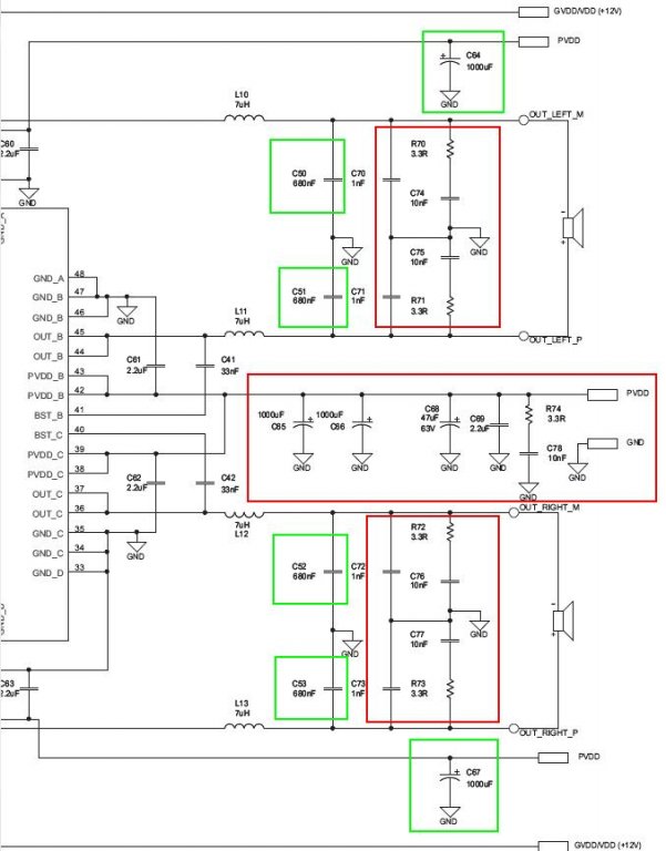
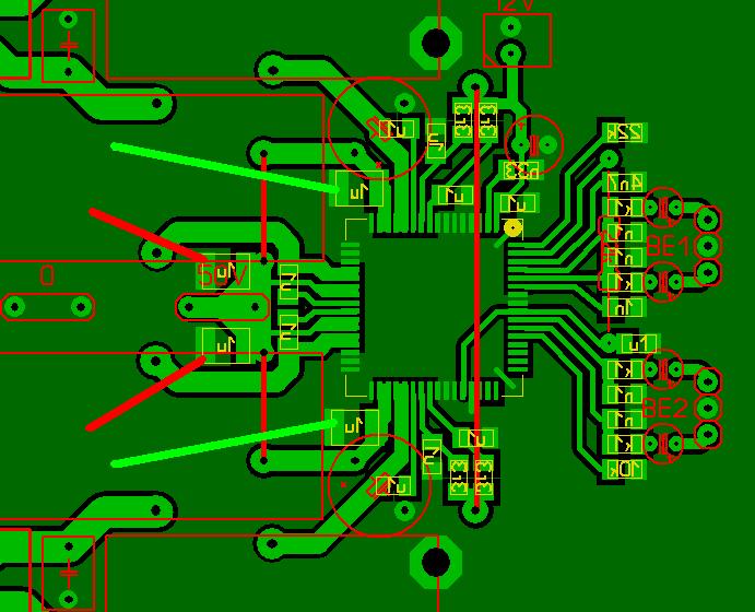
Kép1: Az "1u" kondik a PVDD_x és GND között: a PVDD_A és D esetén közvetlen a pin után vannak. Az 50V a kondik után csatlakozik, míg a PVDD_B és C lábak után nincs ott közvetlenül ez az "1u" kondi, hanem először közösítve van B és C, megkapja az 50V-ot és csak ez után van kondi. Ezáltal a B és C mennyire "független" egymástól, merthogy ezeket a kondikat közvetlen a pin-ek után kellene elhelyezni, legalábbis a leírás szerint ilyen nagyfrekis izolátorok.

Kép2: A pirossal jelölt alkatrészeket nem találom a terven.
- A 2db zölddel jelölt 1000µF párjai, vagy 2db 2200µF-et használsz esetleg?
- A tápnál a 47uF;2,2uF;3,3R-10nF szükségtelenek?
- A két félhíd kimenetein a tekercsek után van két kondi, azok a zöldel jelölt 680nF-osak?
- És ugyanitt még a 1nF-1nF; 3R3-10nF-10nF-3R3 is szükségtelenek?
Csak az érdekelne, ha el lehet hagyni őket, miért.

Köszi!
(#) lorylaci válasza zoka hozzászólására (») Feb 29, 2012 /
 
Az 50V tápot szűrő kerámia kondikrál az egyetlen prioriáts hogy baromi közel legyenek az IC lábához.

A tápszűrő elkók értéke nem kritikus, de LOW-ESR használata erősen ajánlott. A többi szűrő cucc szerintem felesleges. Igazából ők használtak, elkót, fóliát, kerámiát, mindegyik külön frekvenciasávon szűr optimálisan. Tapasztalataim szerinta a LOW-ESR elkó és az X7R kerámia kombinácia elégséges szűrést mutat.

Én LC szűrőre 14uH-t és 1µF-t használtam, szeretem ha több a szűrés. A zobel-network csak akkor ajánlatos ha >10m hangszórókábelek várhatóak. Az 1-1nF kondik pedig szintén hasonló okból vannak mint a tápnál, de általában ezek is felesleges, ha csak nem valami ultraszigorú EMI tesztre gyűrsz.
(#) zoka válasza lorylaci hozzászólására (») Feb 29, 2012 /
 
Köszi, így már világos.

Időközben sikerült hozzájutnom a TAS5630 PHD típushoz, és ugyan említettem, hogy az smd alkatrészek forrasztásában egyáltalán nincs gyakorlatom, és hogy érdekelne az általad készített mintadarab, de most mégis szeretném saját magam összehozni ezt az erősítőt, mert az nagyobb kihívás lenne.

A tervedből indulnék ki, csak kibővítem még, hogy az indikátorok is ki legyenek vezetve.
Még a Sprint-Layoutban sincs gyakorlatom, de nem tűnik olyan bonyolultnak, és a tervet nem sokban kell kibővítenem.

A tekercsnek akkor a 106-2 porvasmagot használom, ahogy javasoltad. Zománchuzalt honnan érdemes beszerezni? (Talinál van huzal is?)

És még egy kérdés: az általad használt smd ellenállások és kondenzátorok nagyrésze, például n1 k1 10k u1 stb..azonos méretű, de nem sikerült beazonosítanom, hogy most 0805, 1206 vagy éppen milyen tokozás, mert egy hasonlót sem találtam a progiban. Egyedileg beállított értékekkel dolgoztál? Milyen tokozású alkatrészeket rendeljek ezekre a helyekre ?

Továbbá még van az 1u, amire szintén írtad, hogy 1812 tokú, de valahogy a listából behúzva egy 1812 tokot, sokkal keskenyebb.

Lomexből mindezek beszerezhetők igaz?
(#) lorylaci válasza zoka hozzászólására (») Feb 29, 2012 /
 
Érdemes vele próbálkozni. A legutóbbi HE videópályázatra csináltam egy SMD forrasztásos videót, ajánlom nézd meg. (de emellett még van más SMD forrasztásos videó is, más módszerrel)

Minden SMD 1206 méretű, csak saját makrót használok. Talinál van huzal is (csak az ő kommunikációjuk borzalmas), de ha érdekel, akkor én tudok neked tekert induktivitást is küldeni, de ezt privátban egyeztessük.

n1 = 0,1 nF vagyis 100 p és így tovább
És igen, lomexban kaphatóak.
(#) zoka válasza lorylaci hozzászólására (») Feb 29, 2012 /
 
Köszönöm a videót, nagyon hasznos volt megnézni

Az 1µF 1812 50V X7R kondi bírni fogja az 50V-os tápfeszt? Adatlapban 63V-os a minimum ajánlás, és 2,2µF 100V-ost használnak a gyári PCB-n. (Más kérdés, hogy Lomexben csak az 50V-os 1µF-es kapható). Hosszú távon nem lesz kevés, és a kapacitás sem gond?
Köszi!
(#) lorylaci válasza zoka hozzászólására (») Feb 29, 2012 /
 
Nekem bírta, de ha kapható lenne az ami a gyári (63V-os és 1210 tokú), akkor azt használnék.
(nekem üresjáraton 50V, teljes terhelésnél 47V volt a tápfeszem)
(#) zoka válasza lorylaci hozzászólására (») Márc 1, 2012 /
 
Én azért nyugodtabb lennék, ha nem 50V-os lenne, ezért keresgéltem a neten, ezeket találtam ilyen 2.2µF kondikat, csak nem tudok választani közülük:

1)KEMET 2.2UF,100V,X7R,1812
2)KEMET 2.2UF,100V,X7R,1210
3)TDK2.2UF,100V,X7R,1210
Ez elvileg ugyanaz a TDK:
TDK2.2UF,100V,X7R,1210

Igaz, ezek 100V-osak, nem 63, de az nem lehet baj. Árban a TDK lenne a legkedvezőbb (mert azért panelonként 4 kell, az ár sem mindegy).

A másik dilemmám az MKP kondi:

VISHAY MKT, 1UF, 250V

Lomexben ezek vannak:
680nF 400V RM27.5 5% FOL MKP10 (WIM) (198.-)
1µF 250V RM22.5 10% FOL MKP10 (WIM)
Az 1µF-osnál az van, hogy "érdeklődjön"...

A VISHAY olcsóbb lenne, de az MKT, nem pedig MKP. A lomexes meg 400V-os, de az nem lenne baj talán, meg a Wima ugye jó márka.

Te melyik alkatrészt vennéd ezek közül amiket felsoroltam. Az ár sem mindegy, de ne menjen a minőség rovására. 4 Ilyen TAS panelt építenék, amennyiben beválik, hogy az egész házimozi erősítő 8 csatorna full TAS legyen

Majd a tekercset priviben egyeztetném veled.

Köszi
Üdv!
(#) lorylaci válasza zoka hozzászólására (») Márc 1, 2012 /
 
Amelyiket oda tudod tervezni a nyákra, azt rakod be, lényegében mindegyik jó. Lényeg, hogy X7R anyag legyen.

Az LC szűrőkondi nem feltétlen kell MKP, igaz, hogy ere a célja az a legjobb. De az MKP10 ide felesleges (az rezonáns tápba ajánlott például). Sőt nem kell 250V-os, hanem elég 63V-os vagy 100V-os is bőven.

Ha több TAS-t tervezel építeni, akkor figyelned kell arra, hogy az órajelüket öszeszinkornizáld a szinkroniázló pinek segítsévégel.

Azonban én először felhívnám a figylemedet arra, hogy mivel kezdő vagy (mind D-osztály, mind SMD), örülni fogsz, ha már egy működni fog. Nem tántoríatnálak el, csak azt javasolnám,hogy először építs meg egyet, minden extra nélkül (nuku indikátor stb...), azt bírd működésre. Elsőnek tuti szenvedni fogsz az IC beforrasztásával, valamint SMD-kezdőség miatt göbök leszenke stb...
EZ csak tanács, hogy ne sok kukát termelj, és ne a pénztárcád bánja. Jobb először egyszerűvel kezdeni.
(#) zoka válasza lorylaci hozzászólására (») Márc 2, 2012 /
 
Köszönöm a tanácsokat!
Végül is az MKP4 és 10 miben különbözik? MKP10 ide nem használható vagy csak túl jó lenne, és egy MKP4 is megteszi?

Természetesen a szinkronizálásról nem felejtkeztem meg, és a FREQ_ADJ pint is fel "kell húzni" VREG-re, ha slave módot akarunk.
(#) lorylaci válasza zoka hozzászólására (») Márc 2, 2012 /
 
Olyan nincs hogy túl jó, nem igazán ide való. Minden kondinak megvan az ideális alkalmazási területe. Az MKP az azt jelenti, hogy fémgőzölt polipropilén. Vagyis a dielektrikuo polipropolién filmen nagyon vékony fémréteg van gőzölve.

Az MKP4 úgy van tervezve, hogy a méret nagyon pici legyen. Az MKP10-nél a fémrétegek vastagabbak, és a nagyfezsütlségű tipisoknál sorbakötés van, és az egyik fémréteg az nem gőzölt, hanem vékony lemez. Az MKP10 emiatt nagyobb búgóáramot visel, de méretre sokkal nagyobb, emiatt például a parazita induktivitása nagyobb.

Az MKT az hasonlóan fémgőzölt, csak ott poliészter a film. A poliészter dielektrikum vesztesége kicsit nagyobb a polipropilénnél ebben a tartományban, azonban nyugodtan alkalmazható itt.

Túl nagy feszütlségű és így méretű kondenzátor alkalmazsáa nem ajánlott, mert akkor a MHz-es tarotmány gyengébben fog szűrődni. Ugyanezért nem ajánlott az inudktivitásokat több rétegben tekerni. Ez a tartomány már a hoszabb hangszórókábeleken is ki tud sugárzódni.

A TAS5630 BD modulációban is megy (ez az alapértelmezett és ajánlottt), ami miatt a szűrési igények nagymértékben csökkennek, így lehetséges az, hogy nagyon kicsi lesz a szűrő mérete.
(#) zoka válasza lorylaci hozzászólására (») Márc 2, 2012 /
 
Köszönöm a kimerítő választ
Neki is állok tervezgetni, majd ha elkészül valami nyáktervem, feltöltöm ide
(#) zoka hozzászólása Márc 2, 2012 /
 
Összehasonlítottam a TAS5630 és TAS5630B IC-ket. Most már csak a B verziót "aktív" a TI-nél, új tervekhez már csak azt ajánlja.

Érdemben semmi komolyabb különbség nincs, bár egyből látható, hogy az 5630-as 600W, az 5630B-nél pedig már csak 400W kimenőt adnak meg PBTL monó-ban, ugyanis valamilyen oknál fogva a PBTL módban a 2Ohm helyett már csak 3Ohm minimum terhelőimpedanciát engednek a B verziónál.

De sokkal érdekesebb, a THD+N grafikon. Mellékeltem egy összehasonlító ábrát, a TAS5630B sokkal gyengébb paraméterekkel rendelkezik. Nem, tudom miért változtattak az eredetin negatív irányban a B verzió kifejlesztése során, mindenesetre a torzítás leginkább 0,1% körül van, persze arra ügyeltek, hogy 1W-nál minden okés legyen 0,03%, de felette megiramodik rendesen.
(#) lorylaci válasza zoka hozzászólására (») Márc 2, 2012 /
 
A különbséget nem a chip okozza, hanem szerintem a evaulation board, a két grafikonon a különbsége egyértelműen annak tudható be. Szóval gyengébb eval boardot csináltak hozzá. Ebben a tartományban a torzításnövekedés betudható a snubberek, és a tápszűrés hiányának.
Amúgy a PBTL-nél 2Ohmnál és 1%-nál úgyanúgy ott van a 480W. Szóval csupán csak az eval board és a tesztelésre használt táp gyengeségei (ami máshol is megnyilvánul) miatt nem közölték a 10% torzításnál a teljesítményt 2 Ohmon.
Amúgy ugynaúgy 60mOhm FETek vannak benne, tehát bírnia kell.
Következő: »»   2 / 12
Bejelentkezés

Belépés

Hirdetés
XDT.hu
Az oldalon sütiket használunk a helyes működéshez. Bővebb információt az adatvédelmi szabályzatban olvashatsz. Megértettem