Fórum témák
» Több friss téma |
Mielőtt kérdezel, a következő két dolgot ellenőrizd!
I. A helyes tápfeszültségek megléte.
II. A kimeneten van-e egyenfeszültség.
Élesztés.
Most rá méretem és tényleg annyi 0,22 ohm.
Heló! Valószínű hogy T901 végtranyó átment zárlatba. Ha ez mérve mégis jó akkor a hibát okozhatja még D423 dióda is. Elsőre ezeket lenne érdemes ellenőrizni.
Akkor az ellenállás dolog tisztázódott ,gondolom a 150mV pedig érthető.
Lemertem a diodat egyik fele vezet tehat jo!
Megmertem a sdt9207 azok is jok!Persz kiforasztva probaltam merni. Mi lehet mas a gond?
Hello
Lenne egy kérdésem. Van egy SKT4231-s tervem,van hozzá beültetési és nyákrajz is. Mind a kettő egyformán néz ki. Én a nyákot indigó papíros módszerrel szoktam csinálni és az lenne a kérdés hogy akkor a nyákrajzot tükröznöm kell? Link:Bővebben: Link Link:Bővebben: Link
Az elsö linken oda van irva, hogy a foliás oldalról nézve! (Cu-foiled side)
Bocsi de csak kezdő vagyok nagyon. Csak próbálkozok még. Akkor ez most hülyén fog hangzani de akkor a második linkes nyákrajzot indigozam át a nyákra vagy tükrözzem?
Ha valamit a folia oldalrol rajzolnak vagy adnak meg, akkor annak ugy kell kinéznie a NYÁKon is, ha a foliás oldalt nézed, azaz nem kell tükrözni.
De az ilyesmire pofon egyszerü rájönni, elég megkeresni az IC 1-es lábát és 5,5 másodpercig elgondolkodni, hogy hogyan fogod majd ezt a NYŔK-ba beforrasztani, hogy stimmeljen.
Köszi
Jogos a felvetés. Most elgondolkodtam és tényleg úgy van. Csak néha túl szoktam bonyolítani a dolgokat. Eddig csak tda7294-el foglalkoztam. Az jó volt mert elég egyszerű kezdésre.
Egyik ismerősömnek volt ilyen végfokja. Ő szerette, nem panaszkodott.
Hát remélem össze jön.
Most indulok a HQ-ba az alkatrészekért.
Szedd szét, Méregess. Valószínű a végtranzisztor zárlatos. De sok más egyéb hiba okozhatja...
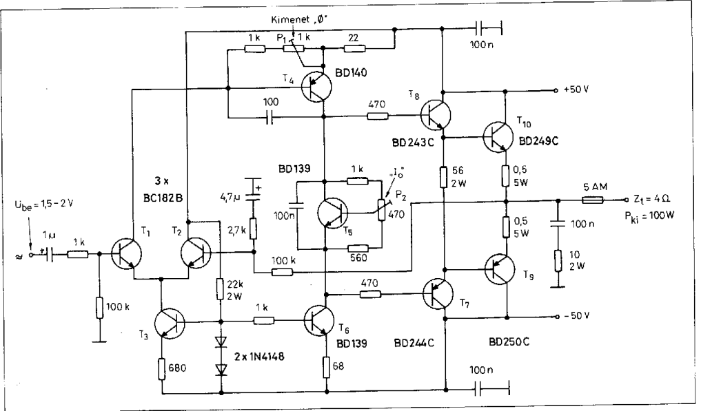
Sziasztok! Az egyik ismerőstől, aki olyan cégnél dolgozik, ahol szabadtéri hangosításra készülő erősítőket javítanak kaptam egy rajzot, (mellékelve) ez állítólag egy Siva végfok rajza. Nekem egy olyan kérdésem lenne, hogy ebből a kapcsolásból egyszerűen ki lehet-e hozni a 100W-os teljesítményt 4 Ohm helyett 8 Ohmon, mondjuk tápfesznöveléssel, és végtranyókettőzéssel. A válaszokat előre is köszönöm
Talán kilehet hozni belőle tápfesz növeléssel, de a tranzisztorokat is combosabbra kell cserélni az tuti.
Azzal tisztában voltam, ez az 50V is már eléggé határeset a C-s 249/250 párosnak... nekem ez a kapcsolás kisebb bulikba mélyláda meghajtásához kellene, a mélyládában egy 8 Ohm 150/200W-os RCF hangszóró van.
Hello.
Sikerult megjavitani az A350 erositot. De kaptam meg egyet.Normende 1100. Ket darab stk van benne,s az a gondom hogy negy hangszoro kimenet van. 1 kijovet jol megy,de a masik 3 nem tudom mintha nem lenne eleg feszultseg vagy nem tudom mi lehet mert,mikor megy a zene torzit,melyen fel a hang melyen le. Pl ha egy 50v erosito csak 20v kap s olyan nemtudom rosz hangja van? Valaki mar tapasztalt ilyet?
Sziasztok valaki nem tudna nekem segíteni abban hogy ez a kapcsolás müködik-e vajon 2 db 9 voltos elemröl?
http://www.hobbielektronika.hu/kapcsolasok/heed_audio_canamp_fejhal...o.html
Sziasztok!
Az erősitőmbe megcsináltam a kijelző világitást 2db piros szinü ledet kapott. Meg ki poroltam egy kicsit mert volt por rendesen benne.
egyenlöre csak egy NE 5534AN-t szántam bele
Igazából sokat nem használnám egyhuzamban ugyhogy ez annyira nem probléma és esetleg ehez kell valami módosítás (pl egy kondit elérakni) vagy egyből megehet az elem az erősítőre?
Rendben akkor szerintem jövőhetén nekiállok ennek és a miki erősítőmnek
ha tényleg nagyon kevés ideig elég az elem akkor meg csinálok hozzá egy tápot és akkor marad 230V os
Igen müködik rendesen.
Csak azon filozok most éppen hogy rá kéne akasztani a házimozim mély ládáját 8ohmos 140/70 Wattos hogy le lehesen tesztelni normálisan. Rátehetem 3 -3 percre hogy ki derüljön a hiba ha van még. Mert ugy kaptam hogy két bizti ki volt menve.
Szóval nincs tipp. Igazából nem is ragaszkodom a kapcsolóüzemű topológiához. A cél a lehető legkevesebb hőtermelés ezért gondoltam arra. Lehet bármilyen csak 40 Voltról működjön, legalább 40 Wattot tudjon leadni 8 ohm-on és csatornánként elég legyen egy ekkora hűtőborda. Létezik ilyen vagy kénytelen leszek új trafót szerezni?
Heló. Ha jól emlékszem 4ohmosokat visel el minimálisan, 8 ohmal is menni fog, legfeljebb fele annyi teljesitményt fog küldeni majd rá.
Szia!
Valahol olvastam a neten hogy 2x35w 8ohmon a kimenő teljesitménye az erölködőnek
Kb. én is ennyire tippelnék +-5W. Túlságosan több ettől azért nem lehet mert a végtranyók is ezzel a kimenőteljesitménnyel még éppen elbírnak.
Akkor nem teszem rá majd szerzek valahonan 2x40 w hangfalat most jelenleg 2x25w terhelem
Heló. És az a350 nek mi volt a baja, megtudhatjuk?
Szia ,ellenörizd le külön mind a 2 db STK-át és ugy könnyebben meg kapod a baját ,amelyket ellenörzöd annak meg hagyod a ,tápot a másikat ki kötöd.Szerintem itt 2 lehetőség van ,az eggyik végfok kimenet megszakadása,a másik pedig a, végfok jel be meneti előerősités tranyok, kondik mekszakadása.Ebben 2db monos vég van 2x 60w 8ohm.A kimeneten,remélem hogy nincs fessz ,mert akkor kuka.
|
Bejelentkezés
Hirdetés |












