Fórum témák
» Több friss téma |
Köszi,ez sz **** tem tökéletes.
és mi van akkor ha mégis rövid idő alatt kell újra időzíteni ?* Csak 4 betű és magyarrá válik a szavacska .
Lerövidül az időzítés x idővel. Valamennyi mindenképpen marad, de nem lesz olyan hosszú pl. a 10 mp-es ki-be kapcsolás, mint az 1 perces. Ahogy a kondi kisül, annak a függvénye.
Esetleg lehet vele párhuzamosan kötni 100K-220K-t.
Nos átalakítottam az időzítést.
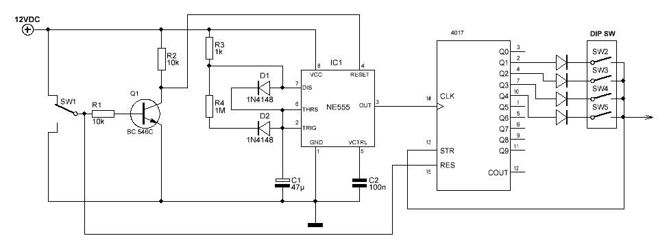
Így, ha SW1 alacsony szintre kerül akkor 555 elindul és kb. 30sec lépteti a 4017 számlálót. SW2-SW5 elvileg egy DIP kapcsolót ábrázol. Ha SW2 bekapcsolt akkor gyarolatilag azonnal megjelenik a kimeneten a H szint. A többi +30sec jelent. Persze egyszerre csak az egyik DIP lehet ON állásban mert mindig az első aktív. SW1 továbbá rezeteli a 4017 számlálót és engedéjezi vagy tiltja az 555 IC-t. Azt hogyan tudom megoldani, hogy az 555 is leálljon, ha 4017 elérte a beállított értéket? Mert most ő számol addig amíg SW1 alacsony szinten van. Amúgy ez már jobb elgondolás? Hosszabb időhöz 47 µF helyett 100µF kondit használnék.
Nem azért, de az a D2 mit csinál ott?
Vagy a C1 van furán (rosszul) bekötve... Ahányszor a kapcsolót átváltod, annyiszor ugrik alaphelyzetbe a Johnson számláló.
Így láttam jónak a 10% kitöltést, de igazából nélküle is jó lehet. Szerintem.
Nem kell a kitöltéssel foglalkozni, diódákat felejteni!
Tranyó bázisába 2x 10K. Kicsatoló diódáknál nem rajzoltam, de ott vannak a kapcsolók, mint nálad. Elképzelhető, hogy az 555 időzítő kondiját egy diódával a kapcsolóval össze kell kötni, hogy amikor engedélyezzük, akkor közel nulla (0.7V) induljon a töltődése. Az első kapcsolásnál nem tudo, hogyan indul be ki kell próbálni...Így csinálnám:
Azt nem tudom, amíg az 555 4-es lábát tiltjuk, mi van az időzítő kondin, de szerintem L szint a logikus...vagyis kisütve, rövidrezárva tartja az IC
Akkor ez az utóbb javasolt dióda is megmaradhat a fióknak...
Sziasztok!
Éppenséggel a szakdolgozatomat készítem amiben egy dinamika kompresszort építek. A kapcsolásban szerepel egy bistabil kapcsolás amivel ugyebár változtatom, hogy a kimeneten a tiszta jel vagy a kompresszált jel jelenjen meg. Nos mivel ez a kapcsolás részlet tranzisztoros megoldással van megvalósítva, szeretném azt 555 ös alapokra helyezni, így jóval egyszerűbbé téve azt és az életemet : ) Mivel ezen a területen eléggé kiforratlan a tudásom egy kis segítséget szeretnék kérni tőletek. A teljes kapcsolás: http://screenshooter.net/5920748/cvpkkmh Bistabil kapcsolás kapcsolás http://screenshooter.net/5920748/hnijcvj Segítségeteket előre is köszönöm
Az 555 nem jó ötlet erre.
Mono és astabil a működési területe a kicsikének.
Téma vezető tanárom javasolta, nem hiszem hogy a levegőbe beszélne.
Ráadásul kapcsolást is sikerült találnom hozzá http://screenshooter.net/5920748/dwmvbwc Szerintem megvalósítható csak még nem tudom, hogy kéne beleintegrálni a rendszerbe. A tápoldali bekötése az stimmel csak a kapcsoló és "egyéb" elemek bekötése zavaros nálam
Amit rajzoltál nem teljesen értem. Az alapján az 555 kapni fog H szintet akkor is amikor nem kellene.
Most átrajzoltam így elvileg, ha elértem a beállított ídőt akkor az 555 nem számol tovább. Vélemény?
Hello!
Itt vagyok ám, csak figyelem a fejleményeket. - A 4017 számláló az ütemjel felfutó élére billen. Vagy is az 555 minden periódusában egyszer. Azaz szükségtelen a dióda, amivel a kitöltést csökkentetted, hiszen a 4017-et nem érdekli a kitöltés, csak a periódus. Vagy is csak "pazaroltad az RC tag idejét" a diódával. (De már említették, csak nem vetted észre.) - Az R2 ellenállás felesleges. A két tranzisztor "huzalozott VAGY" kapcsolatban működik. Vagy az SW1 kapcsoló Q1 segítségével állítja le az ütemadót, vagy ha a számlálás elérte a végértéket, Q2. Így a 13-as lábra vissza vezetett DIP kapcsoló jele is szükségtelen. Hiszen ha Q2 leállítja az ütemadót, a 4017 már nem tud továbblépni. Vagy is a 13-as láb mehet a GND-re. (Amúgy nem tudom, hogy miért STR-nek van jelölve, mert az leginkább Stobe jelre utal, ami itt helytelen. De az eredeti EN Enable sem túl szellemes, mivel ez alapból ugyan olyan bement, mint a CLK, csak invertált. Vagy is ha EN alacsony szintű, akkor a CLK-ra vezetett ütemjel felfutó élére számol a számláló. Vagy, ha a CLK bemenet magas szintű, akkor az EN-re vezetett ütemjel lefutó élére számol a számláló. ) - Egyébiránt, nem tudom miért vetettétek kapásból el, a CD4060-at, mert ott két ellenállással, egy diódával és egy kondival megoldható ez a feladat. Igaz ekkor nem lehet az időt decimális közökben állítani, mert vagy binárisan, vagy egyik ellenállással sorba kötött potival lehet beállítani az időt. üdv! proli007
Hello!
A teljes kapcsolást nem látom. De.. A tranyós áramkör, egy bistabil multivibrátor, ami a nyomógomb megnyomásakor mindig átvált. Amit belinkeltél, az is bistabil, csak egy SR tároló, aminek Set és Reset bemenete van. Vagy is két nyomógomb kell a működtetéséhez. De egy nyomógombbal is meg lehet oldani az 555 működtetését, ezen a módon. (Egyébiránt az 555-ben is egy bistabil RS tároló van.) üdv! proli007
Nekem teljesen jó lenne a 4060 és ott legalább potmétert tudnék használni DIP kapcsoló helyett. Csak nem tudtam megoldani, hogy leálljon a számlálás, ha nincs rá szükség.
Alkatrészben is kevesebb lenni. Megnyugtató, hogy figyelsz és időnként terelgeted az embert. Ha kaphatnék egy seggbebillentést, hogy 4060-al merre lenne jó az irány...
Valóban van hiba a rajzomban, este átfésülöm. Addig is próbáld felejteni a te első tranyódat, mert biztosan nem fog kelleni szerintem. Folyt. köv.
Kérdés, 1 kimenet elég-e számodra, vagy be kell rakni egy fázisfordító tranyót. Akkor nagyjából többe lesz az 555, mint a hús. Amúgy digitális áramkörökbe nem annyira javallták valaha az 555-öt, mert kis tüskéket szuperponál a tápra, amikor kapcsolgat. Így mondták nekem is egy szaklapban...Vannak jópofa C-MOS IC-k, amik ráadásul negált kimenettel rendelkeznek ilyen bistabil szükségletekre.
Gondoltam hogy az állapotok közti kapcsolás megvalósítása bonyolíthatja a dolgokat, Speciel én egy billenő kapcsolóra gondoltam mint a legegyszerűbb megoldásra.
Továbbá engem inkább az érdekelne hogy azt a komplett tranzisztoros megoldást hogy tudnám lecserélni az 555 IC re. A tápoldali bekötés tiszta, leginkább a nyomógombbal és a többi alkatrész beiktatásával bajom Azaz http://screenshooter.net/5920748/kafafue a D5 C19 R36 R32 R30 R29 R28 alkatrészek beintegrálása ide http://screenshooter.net/5920748/hajcqjt
http://screenshooter.net/5920748/dwobuwt
A kék nyíllal jelölt vonalon kapcsolok kompresszált jelre, míg a piros vonalon tiszta jelre. Ergo 2 kimenetes kéne hogy legyen, de javíts ki ha tévedek.
Jól látod.
Ráadásul asszimetrikusra van felépítve a flip-flop, így bekapcsoláskor stabilan mindig ugyanazt az állapotát veszi fel, nem pedig véletlenszerűen. Ezt az 555-nél is meg kell oldani, mondjuk egy pár nanós kondi a 2-es lábra. Most már világos, hogy kell egy plusz tranyó a negált kimenethez + 2 db ellenállás. Az eredeti kapcsolás egyetlen bemenettel rendelkezik, itt ez is probléma, mindenképp szükségesnek látszik egyéb körítés is az IC mellé. Én mondanám a tanáromnak, adjon inkább egy fülest és letudtuk... ![]() Az alábbi kapcsolás lényegesen egyszerűbb, egy visszabillenő 2 állású kapcsolóval működtethető, minden oda-vissza billentésre a két kimenet állapotot vált. Ha mindenáron 555-el kell ezt megoldani, egyelőre húzódj a hegyekbe... Addig tovább törpölünk, csakazértis...
Hello!
Tessék! Remélem erre gondoltál. üdv! proli007
Helló!
Köszönöm! Holnap erőt veszek magamon és átnézem/felfogom. [off] Elektrodinamikára készülök és úgy érzem ezen fogok elvérezni
Nagyon tetszik az ötleted! Ha jól látom, az egyik D flip-flopot pergésmentesítésre használod!
Melyik élre billen át a második D tároló, a fel- vagy a lefutó élre? Kösz! Öreg
[OFF] Azt hiszem az álatalam közvetített - Madarász László: Digitális cmos kapcsolásgyűjtemény - c. könyvből kifotózott kapcsolásra gondoltál.
Minden bizonnyal L->H átmenetre billen át a tároló. A Szerző a mellékhelyiség "Ki a fene hagyta már megint égve a budiba azt a tepedelem villanyt???" kérdéskörre próbált ajánlást tenni a családi béke jegyében ezzel az automatizmussal...
Igen, kösz!
Nagyon jó ötlet pergésmentesítésre, a 4013-ban úgyis 2 db D flip-flop van! Pont ez kell nekem! Öreg
Hello!
Ha pont ez kell neked, akkor legalább egészítsd ki a második D-tárat egy Reset áramkörrel. (Egy ellenállás a GND-re, és egy kondi a Vdd-re.) Hogy tápfeszültség megjelenésekor ha lehet a "lámpa" kikapcsolt állapotba legyen. A családi békét ez ugyan nem hozza el, mert ez automatikusan le nem kapcsolja a villanyt, ha a delikvens nem kapcsolta ki. üdv! proli007
[OFF]Amennyiben az illető a hátralévő idejét a budiban múlatja, valóban nem kapcsol ki. Amikor azonban kinyitja-csukja az ajtót, az ajtókapcsoló (!) működésbe lép. Ettől persze az illető maradhat. Viszont az előfordulhat, hogy nem a jó sorrend alakul ki, vagyis bemegy lámpánál és kakil a sötétben. Ki, hogy szereti...
Kösz, de nekem mindegy, melyik állapotban indul a kapcsolás, lévén ez egy ablaktörlő vezérlés lesz. Mellékeltem a rajzot, örülnék, ha átnéznétek.
A kapcsolásnak egy ablaktörlő motort kell vezérelnie. A motor a lapátot 90°-ban forgatja, de nekem 30°-nál vissza kell fordítanom. Erre szolgál az SW1 kapcsoló. Ha ezt a nyomógombot megnyomja a rotor, a kapcsolásnak meg kell fordítania a motor polaritását, és visszafordítani a lapátot a másik irányba a végállás felé. Erre használom a D flip-flopot, az 555-ös időzítő meg azért kell, hogy csak egy rövid ideig (0,5s) küldjön áramot a bistabil relékre, amíg azok átbillennek. Előre is köszönöm az ellenőrzést. Öreg
Hello!
Nem egészen látom át mit is szeretnél. Először mindig a mechanika működését kel tisztázni, és a kívánt működési módok viselkedését.. - Ezek szerint van egy motor, ami jobbra-balra forog. - 30°-nál van egy végállás, ami visszafordítja. De mi van alaphelyzetben ahonnan elindult? Ott nem kell végállás? - Ha be van kapcsolva a szerkezet, akkor a rotor ide-oda jár ciklikusan, vagy valami elindítja a motort, és az egy 0-30-0 ciklust megy? - Mivel nem rajzoltad le, hogy X1a-X1b és X2a-ra mi hogyan miért kapcsolódik, nem érthető a működés. Mert X2a-hoz oda írtad hogy végállás, miközben azt állítod, hogy Sw1 a végállás kapcsoló. - Azt nem is tudom,miért kel három relé. (Valamint hogy miért "küzdesz" a bistabillal, mikor annak két vezérlő impulzus kell. Alapvetően az irányváltáshoz két relé kell. Nyugalmi helyzetben a motor mind két vezetéke a negatív tápra csatlakozik, vagy is a motor áll, áram nem folyik (reléken sem). Ha valamely irányba meghúz egy relé, akkor a motornak azt a lábát a pluszra kapcsolja, míg a másik relén keresztül kapja a negatív feszt. Ha elérte a végállását, relé ejt. Húzhat a másik, és forog vissza. A "sima relé" csak addig van meghúzva, míg a motor jár. Gondolom a 30fok végállásba nem egy óra alatt ér át. Akkor mit is időzítünk 0,5sec időre? Ha a motor áll, a relék elejtett állapotban vannak. Ha meg jár, a motoráramhoz képest a reléáram elhanyagolható. - Itt a három relé vezérlése teljesen párhuzamos, így olyan mintha egy relé lenne három váltóérintkezővel. Ha cikilusan szeretnéd ide-oda járatni a motort, akkor egy sima relé is megteszi, és egy RS tár amit a két végállás ide-oda billegtet 0 és 30 foknál.. - Amúgy az időzítés nem jó. Mert az 555 trigger lábát, ha a tároló kimenete fixen alacsony szinten tartja, akkor a monostabi kimenete magas szinten van. Vagy is az indító jelnek rövidebbnek kell lenni, mint az időzítés. Tehát hogy működjön egy differenciáló tagot kell bekötni a tároló és az 555 közé. - Az 555 magas szint esetén nem adja ki a plusz tápot, hanem 12V mellett, kb. 10V-ot. Ebből még levonódik a tranyó bázis-emitter feszültsége, ami 0,6V körüli, így a relére legfeljebb 9,4V fog jutni. (Ha ez ugyan a relének gond, valószínűleg nem, de ez van.) Kis gondolat ébresztő üdv! proli007
Üdv Mindenkinek!
Szeretnék egy olyan komplett időzítés... ami úgy kezdődik, hogy van egy 3~4mp-s jel(+/- tetszőleges) ami indítana egy 3mps időzítést, vele párhuzamosan egy 25mps időzítést. a 3as letelik megáll, nem indul ujra. a 25ös lejártakor indítana egy másik 3mp-st, ami szintén megáll ha letelt, mindezt úgy, hogy ha a 25ös kap közben egy ujabb jelet, akkor kitolja az időzítést megint 25mp-vel. Ezt kellene megvalósítani, ICvel, mert a tranyósak nem pontosak, megépítettem már, de nem működnek normálisa, elkésnek, túllépnek, szóval ics érdekelne. Valakinek valami ötlet? Fontos volna. Köszönöm előre is a segítségeteket!!!
Az újra nem indulónak jó a sima 555-ös kapcsolás, amit újra szeretnél indítani, ott az időzítő kondival párhuzamosan kell egy pnp tranyó, ami minden H->L (555-2-es láb+ ellenállás-pnp bázis)) átmenetnél kisüti az időzítő kondit, amig van a bemenetén indítójel.
A többit össze tudod kombinálni. |
Bejelentkezés
Hirdetés |




és mi van akkor ha mégis rövid idő alatt kell újra időzíteni ?









