Fórum témák
» Több friss téma |
Még egy kérdés, csak már nem tudtam módosítani az előző hozzászólást: a STOP úgy működik, hogy amikor megnyomom, akkor újra kezdi a "PAUSE" fázist, ugye?
Illetve ide lehet tenni ugye olyan kapcsolót, ami ha megnyomom akkor lenyomva is marad, nem csak egyszerű pillanatkapcsoló (úgy értem nem károsítja az áramkört, ha a STOP-GND zárva van pl. akár 1-2 percig, vagy több ideig) ?
Hello!
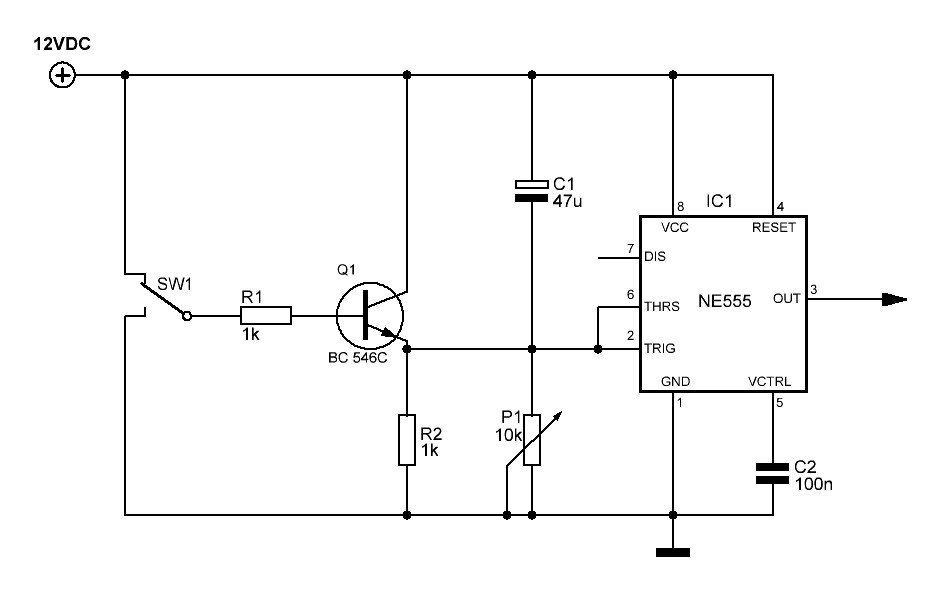
- A Stop tulajdonképpen az adagolás tiltására való. Vagy is akár állandóan bekapcsolva (nyomva) lehet. Károsodást ez nem okoz. (Csak azért építettem bele, mert gondoltam, hátha ilyen a funkcióra is szükséged lesz.) - A Stop kikapcsolása után a ciklus az adagolással kezdődik, nem a szünettel. Kis szépség hiba, hogy az első adagolás, majd kétszer annyi ideig fog tartani, mint a további ciklusokban. Ennek oka az, hogy Stop után a kondenzátornak nulláról a tápfesz 2/3-ad részéig kell töltődnie. Míg a további ciklusok alatt, csak a táp 1/3-ad részétől a 2/3-ad részéig. (A tápfesz bekapcsolásakor is ugyan ez a helyzet áll. fenn.) - De nem a Stop-GND-t kell zárni, hanem a Stop-12V-ot. Ha a GND-hez szeretnéd zárni a Stop gombot nem a táphoz, akkor el kell hagyni a Q1-R5-R6 alkatrészeket, és az IC RST (4-es láb) bemenetét kell a GND-re zárni. üdv! proli007
Köszönöm a részletes választ!
Jó lesz ez így a 12v-ra zárással is, csak én gondoltam, hogy a GND-re megy, ha nem, akkor nem... A STOP utáni 2szeres adagolás nem gond, még életszerű is (ha valamiért meg kell állítani, és áll X ideig, akkor úgyis már "hátrányban lesz"... ). Köszi!
Ez nagyon szuper, pont egy ilyenre gondoltam
Köszönöm szépen
Sziasztok!
Tud nekem valaki feltenni egy 74221-es kapcsolást? Monostabil időzítő kellene, kb. fél másodperces hosszúságú magas kimenettel. A bemenetét egy magasra húzott impulzusnak kellene indítani, ami egy 4013-as bistabil flip-flop kimenete lenne. Ha a 4013-as Q-ja magas szintre kerül, akkor kellene indulnia az időzítőnek, ha pedig a Q negált, akkor a másiknak. NE555-ös időzítőkapcsolásokkal tele az NET, de 74221-esre nem találtam mintákat. Kösz előre is. Öreg
Üdv!
Közbevetőleg megjegyzem a 74221 a nevéből ítélve TTL IC, ami szigorúan 5V-os tápról tud teljesíteni, szemben az 555 és a C-MOS IC-k max. 15V-jával. Valószínűleg azért nem nagyon van 221-el példa, mert a prehisztorikus kapcsolások közé tartozik. Az adatlapjából viszont bizonyára kisilabizálható a ténykedése.
Még valami. A C-MOS és sima TTL áramkörök összekapcsolása problematikus lehet. Én inkább a 4538-as időzítőt ajánlanám, ha nem kedveled az 555-öt.
Előnyük (C-MOS) a 3V-tól 15Vig terjedő feszültség tartomány, mint említettem a sima 74XXX sorozat csak és kizárólag 5V feszültségről tudja kifejteni áldásos tevékenységét. Valamint, nem tudom a 221 milyen hosszú időzítéseket tud max. ott ugyanis a külső ellenállások értéke 1-2kOhm szokott lenni, ha jól emlékszem és nem biztos, hogy elko-val is jól időzít. Próbáld ki és megtudjuk. Sok sikert!
Szia! Bocs, kicsit off: jó könyved van, nincs benne véletlenül az SN96527N (TEXAS) 16lábú IC? Szerintem comparátor lehet. Már megkérdeztem máshol, de nincs válasz.
Szia:Kálmán
Szia!
Kösz! Az 5V-os tápfesz nem nyert! 12V-ról kell mennie, így marad az 555-ös. Minél kevesebb alkatrész kell, hely és költségkímélés miatt. Akkor marad az 555-ös. Kösz! Öreg
Szia! Megnéztem, sajnos a feléig se tart benne a típusszám, mint amit írtál. Valami 49700 körül vége van a leírásoknak.
Szia! Köszönöm! Valaki egyszer tán rálel, várok.(és 10 naponként felteszem, mert nem igen olvasnak vissza)
Még egyszer köszi, el is készült, és kitűnően működik - nagyon szépen teszi a dolgát (stop-ot nem próbáltam csak ki, de az annyira nem is létszükség)!!!
Sziasztok!
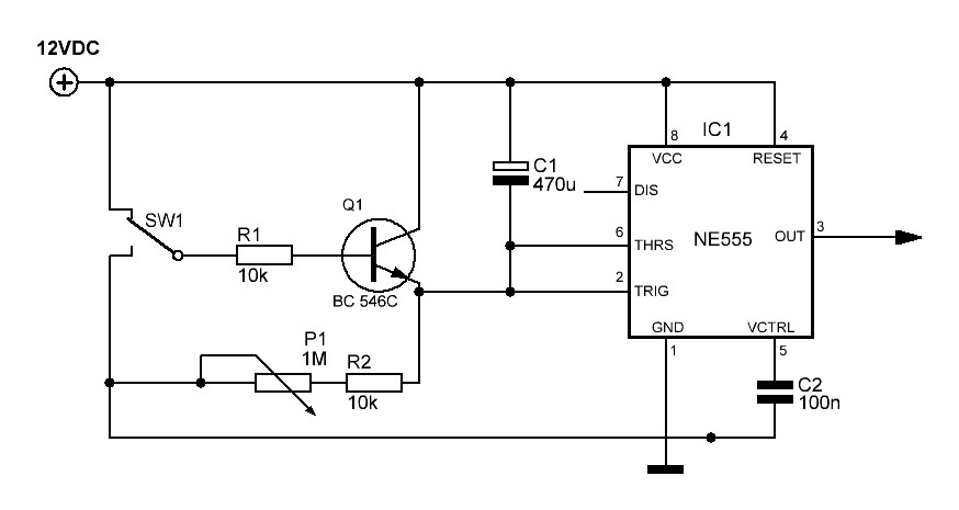
Alkottam egy időzítést. Működés: SW1 alapból tápon van a kimenet ilyenkor alacsony szinten. Ha SW1 földre kerül akkor kis idő múlva a kimenet magas szintre kerül és ott is marad amig SW1 ismét tápra nem kerül. Ez akrár 3-4 óra is lehet. Amit mellékeltem jó erre a célra? Nem gond, hogy a 2,6 láb nem csak impulzust kap hanem órákon át földön van?
Még egy gond akadt:
Nekem 0-5 perc közötti időzítés kellene, de ezzel a kapcsolással hatalmas ellenállások és kondi kell
Hello!
- Az teljesen mindegy, hogy egy bement egy pillanatra vagy évekre van a tápon vagy GND-n. - Korrekten időzíteni kb. 1-2 perc időre lehet. Ha a kondi szivárgási árama összemérhető a töltőárammal, akkor rosszabbik esetben soha nem töltődik fel, jobb esetben csak az idő lesz teljesen más mint gondolnánk. Trükközni legfeljebb így lehet. VAgy is nem extrém kis árammal töltesz, hanem a töltőáramot kapcsolgatod ki-be. Ha pld. 10% a jel kitöltési tényezője, akkor az olyan, mint ha az egytizede árammal töltenél. (De a kondi önkisülési árama és a szivárgási áramnak itt is jelentősége lehet.) - A kapcsolásodban két hiba is van. Első, hogy az 1kohm párhuzamosan van a 10k potival, így annak értéke csak 0..1k között változtatható. (Nem is lineárisan) Másik, hogy ha a potit "rövidzárba tekered", akkor azt a tranyó igen meg fogja köszönni. üdv! proli007
Hello!
Na most jutottam oda, hogy próbapanelen összeraktam a kapcsolást, de valami nem jó (biztos én bénázok). Amikor tápot adok neki nem történik semmi, és a tápon mért feszültség leesik közel 0-ra. Hol keressem a hibát?
Hello!
Vagy a táp áramkorlátja le van tekerve, vagy zárlat van. Hozzávetőlegesen 20mA áramfelvételt kellene mérned (relé nélkül). üdv! proli007
Most lehet balgát kérdezek, de az 555 2-3-as lábánál lévő csatlakozásánál a jelzés mit takar (körben végződő)??
Igen a hibákra közben rájöttem.
Mellékeltem a módosítást. Maga az időzítés annyira nem érzékeny a léyeg, hogy legyen kb. 0-5 perc között. Nem kell, hogy perc vagy másodperc pontos legyen. Az a lényeg, hogy ha az SW1 földre kerül akkor késleltetve legyen magas szinten a kimenet. Ez egyébként egy 4001 NOR kapu egyik bemenetére kötöm. Így sem lenne használható?
Hello!
Logikai áramköröknél a kis kőr a "negátolást" takarja. Vagy is a "be" vagy "ki"-menet nem akkor aktív mikor magas szintű, hanem akkor mikor alacsony. Tehát a 2-es bemenet akkor indítja az RS tárolót, mikor a jelszintje alacsonyra vált. (lefutó él) A belső RS tárolónak, pedig nem a "Q", hanem a Q-negált kimenete van kivezetve. Ezt szokás felülvonással jelölni (A Q felett egy vonal), vagy írásban ahol csak szabvány karakterek állnak rendelkezésre "-Q" vagy '/Q" jelöléssel. üdv! proli007
Hello!
Működni működhet, de lelked rajta. Ebben a felállásban javít a helyzeten, hogy az IC bemenő árama nem terheli, hanem tölti a kondit. (Vagy is ettől az idő, inkább rövidebb lesz, mint hosszabb) Én minden esetre számlálót használnék.. Egy potméteres beállításnál, az átfogást legfeljebb 1:20-ra lehet választani, de egyszerű lelkületű potinál, ez inkább 1:10, nem ahogy nálad 1:100.. De a 0..5perc átfogása már végtelen nagy. Én mindig óvakodom a szélsőségektől, és a maximalizált paraméterektől. üdv! proli007
Van még mit tanulni! Közben sikerült megtaláljam a hibát. Működik nagyszerűen. Az idők kicsit rövidebbek, de még igy jobb is. A tiltás viszont nem működik, semmit nemcsinál. Még holnap átnézem újra friss fejjel. Aztán csinálok hozzá nyákot.
Akkor megcsinálom 4060 IC-vel. Végül is fizikai méretében nem lesz sokkal nagyobb.
Miért?
Az miért jobb, mint az 555-ös? Van esetleg hozzá valami kapcsolásod? a neten csak adatlapot találtam az IC-hez, de még annyit sem írnak, hogy az RC tagból hogy lehet kikalkulálni az időzítést... Egy kapcsolási rajzot találtam, de adatok nélkül... Kösz! Öreg
Azt tudnod kell, hogy azzal az áramkörrel csinálsz egy 4-5 órás négyszögjelet, vagyis tápfesz meglétekor az folyamatosan csinálja a kimenetein a változást.
Én praktikusnak tartom - sokat használtam - az 555 - 4017 párost. Az 555-öt azért pár perces időzítésre megbízhatóan meg lehet méretezni. A 4017 pedig 10x-i az időzítést. (10x lép a bemeneti órajelre) A 4017 megfelelő kimeneteit diódákkal kicsatoltam a felhasználásra egy tranyóra pl.. Ha egyszeri időzítés kell, akkor a Q9 kimenetet össze kell kötni a CE bemenettel és ott "lefagy" az időzítés a Reset-ig. Így elérhető, hogy pl. 10 percenként/múlva van egy perces aktív időzítésem.
Sziasztok !
Lelkes amatőrként kérdeznék : Szeretnék egy időzítőt építeni,próbálkoztam is többféle kapcsolással,de valami hiba van mindig. Olyan kellene,ami a tápfeszültség rákapcsolása után 1-10 másodperc múlva kapcsol pl egy másik IC-re tápfeszt. A hiba az hogy akármilyet építettem 555-tel,ha ráadom a tápfeszt,egy pillanatig azonnal a kimenetre küld egy rövid impulzust a késleltetési idő előtt. nekem olyan kellene,hogy semmi változás ne legyen a kimeneten a késleltetési idő végéig. Az hogy negatív vagy pozitív lesz akkor a kimeneten az tökmindegy csak megbízható legyen. Gondolom valami nagyon apró dolog kellene,de sajna nem áll rendelkezésre a tudás ![]() Köszönöm mindenkinek.
Idézet: „Azt tudnod kell, hogy azzal az áramkörrel csinálsz egy 4-5 órás négyszögjelet, vagyis tápfesz meglétekor az folyamatosan csinálja a kimenetein a változást.” Igen. Elhamarkodottan írtam ezt a megoldást. Az 555+4017 -el nem lenne semmi gondom és már rég megcsináltam volna, de már nincs annyi helyem, hogy két tokot tegyek a nyákra. Csak akkor, ha átrajzolom az egészet. Ez nagyon macerás lenne. Jó lenne megoldanom max. DIL16 tokkal. Úgy látom 555 nem akar jó lenni erre a célra. Pedig "csak" 0-5 perc késleltetés kellene és nem is kritikus a pontosság. Csak a megbízhatóság.
Itt van egy alul. Ha olyan módon használod, hogy nem 15 másodpercenként kapcsolod be, hanem nagyobb időközönként, kielégítő lehet. Kisteljesítményű TO-92 tokozású tirisztor kell hozzá, a többit kísérletileg kell beállítani. A led a tirisztor alatt egyúttal jelzi, ha kiment a pnp tranyón a fesz.
A 100µF kondi és a pozitív tápfeszre kötött 1-47kOhm ellenállás bejátszásával tudsz időzíteni. |
Bejelentkezés
Hirdetés |




A STOP utáni 2szeres adagolás nem gond, még életszerű is (ha valamiért meg kell állítani, és áll X ideig, akkor úgyis már "hátrányban lesz"...









