Fórum témák
» Több friss téma |
Szevasztok
Mivel rosszabb a végeredmény ha a kapcsolásban DS18B20 szerepel én pedig DS1820tipust tennék be. A két PDF alapján nem tudom eldönteni(nem vagyok szakértője),aki a fő szakértőm messzire repült. joededy
Szevasztok
Vicsys mondj már valamit erről a bekötésről,mert nem értem.
Szerintem, ez valami parazita változat bekötés. Létezik (PAR végződéssel) olyan szenzor, aminek a táplálása és a kommunikáció megoldható 2 vezetékkel. Kuglizz rá.
Üdv!
Ez a parazita bekötés normál 3 lábú eszköznél, a VDD és a GND össze van kötve, és ebből lesz az új GND. Az "1-WIRE" nevű pedig lesz a táp és a kommunikáció is egyben. De van olyan is, amiben ezt már belül összekötötték: DS18B20-PAR Imi.
Szia
Kösz a felhomályositást.Igy hogy irtad a parazita módot a DS18B20 adatlapján olvasható: "Optional VDD. VDD must be grounded for operation in parasite power mode." Igy már értem de nem tudtam mit akar mondani ezzel a sorral.
Szia
Kösz neked is de pont akkor irtam a választ amikor te.
Sziasztok!
Van, egy-két hasznos dolog is, a megadott linken. Az más kérdés, hogy egy kicsit szörnyű, a "munkadarabok" kezelése .Bővebben: Link
Valakit keresek aki ezt meg épitete mert nekem nem indul ell
Sziasztok én most gondolkodom egy keltető építésén, szerintetek lehet mit kezdeni egy akváriumhoz való hőfokszabályzós fűtéssel (van egy nem használt
), vagy gondolkozzak másban, mert nem nagyon értek az elektronikához, de szívesen barkácsolok mindent azon kívül ???
Szerintem a pára szabályzáshoz tökéletes lenne, a keltető fűtésszabályozáshoz nem hiszem, hogy elég pontos (érzékeny) lenne. A Vaterán nézz körül, időnként lehet kapni megfelelő, nem drága digitális hőfokszabályzót, ha magad nem tudsz építeni. Sok sikert!
Az akváriumét felejtsd el az két állású nagy hiszterizésü Nagyon nehéz egyensújba hozni . a tojás és a fütés teljeszítményét . PWM szabályzókat használnak minden gyári gépbe én készítek is olyanokat U217 tel az egyszrü olcsó és jó százalékban keltethet kicsiben is az ember .
Szivessen segitek ha kell .
Ez egy házilag készithető érzékelő AC125 - e-b .egyben colekror a másik +Hő érzékelő .
Érdekelne a szabályzó, jó lenne valamilyen, - ár, - leírás, akár priviben is.
Oké köszi szépen, én is ezért kérdeztem meg előbb, mert arra gyanakodtam, hogy nem elég érzékeny
persze, hogy érdekelne
én csak kis mennyiségben szeretnék keltetni saját részre...ha esetleg valami infót email-en tudnál írni amit hasznosíthatnák és egyszerű, azt nagyon szépen megköszönném, mert sajnos nem értek ilyen színten az elektronikához
Sziasztok én is keltető építésén gondolkodom. Bújtam a guglit és ezt találtamBővebben: Link van fenn egy kapcsolás de nem tudom belőle kinézni hogy mi méri a hőfokot egyáltalán működik-e. Valaki aki jobban ért hozzá az ha tud mondjon róla valami hasznosat
megmerjem-e építeni?
A hőmérő egy "kazánthermosztát", amelyet egy épületgépészeti boltban megvehetsz 4-6000Ft. Amit a kapcsolási rajzon látsz az a teljesítmény szabályozás illetve a fütés kapcsoló része. A hőmérést az említett kazántermosztát végzi. Egy másik kapcsoláson egy NTC ellenállás a "hőmérő".Ha kevés a gyakorlatod a kaz. Th. a legbiztosabb.
Szia! Ha arra gondolsz amit gopeti nevű fórumozó tett fel,azt nyugodtan megépítheted,minden keltetőmben ez a kapcsolás üzemel! Üdv:gopeti
Köszönöm mindkettötök válaszát. A gopetiére gondoltam. Akkor azt majd megépítem.
Van egy két dolog amit nem értek ?
1 Gyári keltetőbe mért nem tesznek gopeti féle nagyon drága alkalmatlan régi fajta szabáyzót . Egy 12v ról megy, lengeti a fűtést . Tőbszőr fel került ide. Én egy csomót meg is épitetem . Épitsétek meg U217 És leszt jó keltetőtők . Vagy ha nehéz **** De fen van a kapcsolási rajz, csináld meg 5darab kijőn a gopeti féléből és az gyárilag is keltetőhőz lett kidolgozva. A topicban tilos hirdetni.
Már itt is kezded..... Nem tudod magad kiélni a másik fórumban? Ez a kapcsolás tökéletesen megfelel egy keltetőnek,talán még túl jó is hozzá! Lengeti neked az apád f.....át ! Bezzeg amiket te építettél direkt keltetőbe, tíz emberből nyolc szidta a másik fórumon! Ezt a meddő vitát már évek óta húzzuk hol itt hol ott,kérlek fejezd be !
Nem vagy normális komolyan mondom, te direkt keresed a konfliktust! Üdv: Peti
Mivel nem hirdeti hanem mivel it csinálásról meg segítségről van szó . Azért írtam le U217 termik ic gyári rajzal ajánlott kapcsolások ezt haszálta a minimax és ezt hasznáta régebben a pl masnia . Bekell csak írni a google-ba és ott van a kapcsolási rajz nem kell hozzá trafó nem kell hozzá szilárd test relé . Csak a keltetéshez kell érteni meg az elektronikához .
1000 ft ből kijőn azt a vackót meg az csinája meg aki nem ért a keltetéshez és sok pénze van .
Sajnálom hogy az évek során semmit nem változol!
Az a vacak életveszélyes, nem rutinos ember kezében! Még az érzékelőben is lehet fázis!És nem is pontosan ezt használták! Inkább játsszon csak mindenki 12v-al! Nem beszélve arról hogy én is megépítettem azt a néhány alkatrészből álló vackot, sz@ros lába nyomába sem érhet sem érzékenységben, sem stabilitásban a 12v-osnak! össze vissza mászik a hőfok,lehet hogy a hálózati ingadozásokat is érzékeli,nem tudom,egy napos teszt után ott figyel a fiókba! Sajnos te egy kicsit elfogult vagy ,és még ne ide írjam le hogy mi még! Mindenesetre nem szeretném ha nekem egy ilyen dilettáns adna tanácsot egy elektronikai fórumon! Üdv: Peti
Pete és Pittosi!
Ne itt civakodjatok mert warn lesz a vége. Privátban is ölhetitek egymást.
Sziasztok!
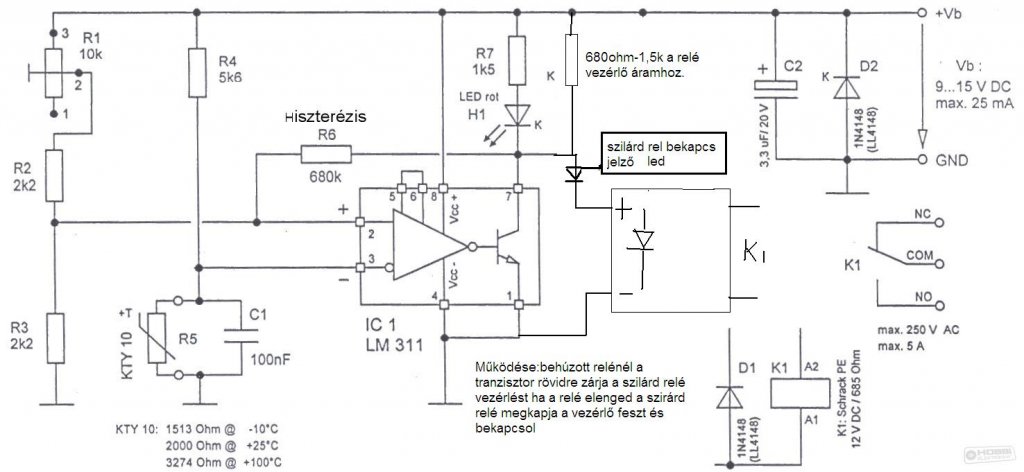
Egy kérdésem lenne. Megépítettem egy kapcsolást és az lenne a kérdésem, hogy milyen módon tudnám belerakni a relé helyett a szilárdtest relét? Jól működik a kapcsolás de szilárdtest relével biztonságosabb lenne. erről a kapcsolásról van szó: http://www.hobbielektronika.hu/kapcsolasok/hokapcsolo.html?pg=2&Sub...%3E%3E Ha lehetne egy kapcsrajzot dobjatok nekem mert leírásokat találtam, de igazábol nem tudom hogy tudnám megoldani. A kapcsolás meghúzva tartja a relét amikor nincs fűtés és ezért nem tudtam egy tranyóval és egy optóval rácsatolni. Valamilyen fordított dologra lenne szükségem. A segítséget előre is köszönöm.
Üdv!
Forditott működése miatt én nem használnám keltetőhöz,mert meghibásodás esetén a relé elenged és megy a fűtés a végtelenségig. A legegyszerübb kapcsolás szilárdtest relé vezérléshez a képen.
Üdv!
Nem is a segítő szándékodat vontam kétségbe....hogy jössz te ahhoz hogy alkalmatlan régifajta szabályzónak tituláld azt a szabályzót,ami a te általad ajánlottat minden esetben kenterbe verte nálam,mind hiszterézis,mind stabilitás terén? Az évek során én is többféle szabályzót készítettem és kipróbáltam, mégis ez a "régifajta"megy minden keltetőmben! Sajnos te már több ízben is bebizonyítottad nekem hogy szemellenzőt viselsz! Na mindegy,részemről lezártam a vitát,további szép napot mindenkinek! Üdv: Peti
Sziasztok!
KB2H jelzésű keltető hőfokszabályozó került a kezembe. Sokat segítene egy "gépkönyv" a beállításához. Előre is köszönöm! Üdv. Ottó |
Bejelentkezés
Hirdetés |





.
), vagy gondolkozzak másban, mert nem nagyon értek az elektronikához, de szívesen barkácsolok mindent azon kívül ???
én csak kis mennyiségben szeretnék keltetni saját részre...ha esetleg valami infót email-en tudnál írni amit hasznosíthatnák és egyszerű, azt nagyon szépen megköszönném, mert sajnos nem értek ilyen színten az elektronikához 





