Fórum témák
» Több friss téma |
Szia! Lebeszélnélek róla. Drága, bonyolult és a hangja sem kifogástalan. Egy TDA7294 egyedül is leadja ezt a teljesítményt és védelem is van benne. Készítettem hozzá egy egyszerű nyáktervet.
Nekem szépen szólt és a hangzása is tiszta volt pont olyan ahogy az ember el várja , persze teljesítményben közel sem a 7294 de hangzásban simán . A nyák terv tök egyszerű itt van ez a link, a nyákot el felezed és a bal olalát csináld meg a nyáknak miután el felezted , természetesen kis módosítás kell hozzá.
http://www.hobbielektronika.hu/forum/files/65/65cdb5723d8a4e9a0d36b...8c.jpg
Én megörököltem egy ilyet bd245 46 duóval és nekem tetszik a hangja. Az azonban igaz, hogy drága, és ha építenék akkor, tényleg valamilyen integrált megoldást választanék.
Attól függ mire használja az ember az erősítőt. Ezzel döngetni nem lehet de szobában teljesen jó és egy egyszerű jó kis kapcsolás. Az ic darabja 400ft és itt el nyűhetetlen , az alkatrészek soha nem fognak tönkre menni mert a tranzisztorok is jócskán túl méretezettek . És itt a táp áram vezérlés sem okoz problémát az ic nek sem , nem zavarja meg a nyugalmi áram fel vételét ebben az áram körben. Akinek van ilyen az tudja hogy el nyűhetetlen ez a kapcsolás, a megbízhatósága és egyszerűsége sok mindenért kár pótol. Túl nagy hűtő bordát sem igényel inkább az ic az amit hűteni kell . Szerintem Sztereóban meg építve több csatornával , és meg lehet csinálni hozzá a 7294et mély nyomónak. Jó kis vég fokot lehet belőle csinálni othoni célokra.
És nem érzékeny sem a tápra , és sem a huzalozásra szinte el rontani sem lehet .
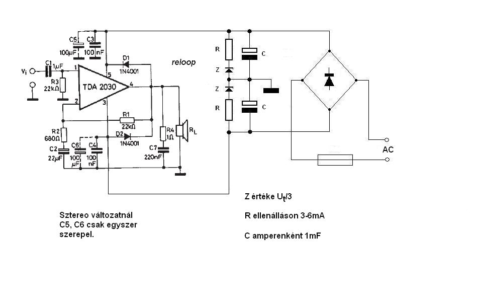
Nekem az a problémám, hogy az erősítőmet átalakítottam a mellékelt kapcsolás alapján. És azt tapasztalom, hogy jóval kisebb lett a leadott teljesítmény. Már fele hangerőnél torzít mint az oldalon található eredeti kapcsolásnál (2. csatolmány). Ez miért van? És az lenne még a kérdésem hogy az átalakított kapcsoláson a zenereknek mi a feladata?
Még azt kérdezném csak úgy pluszba hogy az R4-C7 frekvencia szűrő pár hogy működik?[OFF]Mert úgy tudom hogy a kondenzátor az váltóáramnál rövidzár. Az ellenállás értéke pedig nagyon kicsi. Olyan mintha rövidre lenne zárva a kimenete. Ha valaki még egy számolási képlettel is tudna szolgálni ezzel kapcsolatba annak nagyon örülnék.
Szia!
A zener diódák, és a velük soros ellenállások állítják be a mesterséges földpontot a tápfeszültség felére. Valószínűleg ez nálad nincs meg, méréssel ellenőrizd. Ez a mesterséges földpont nem csak egyszerűsíti a kapcsolást és javítja az átvitelt, hanem rendkívül zajmentessé teszi az erősítőt. A 220nF 20kHz-en 36 ohm ellenállással (reaktanciával) rendelkezik. Rendeltetése.
Itt valami tényleg nem stimmel. Megmértem és az egyik oldalon 18V van a másikon pedig 2V. Az ellenállások értéke 1Kohm a zenerek pedig 6,2V-osak. A 2 kondenzátor pedig 2200uF. Hol rontottam el?
Meg van a hiba, én néztem el. Nem volt egyenlő az áramfelvétel a 2 oldalról. De megoldottam a problémát, így már tökéletes.
Sziasztok!
Van egy Behringer Xenyx 802 típusú keverőm,eléggé torzít.Létezhet hogy az IC ment tönkre?Sajnos nem értek hozzá....eléggé kezdő vagyok.TDA2030A ha jól látom,eléggé ramaty a felirat,2db van benne. Meg van egy Tescos házimozim,az is kifingott...abba valami MC7915A van....erről is érdeklődnék,hát ha valaki tud segíteni.Mivel lehetne helyettesíteni? Előre is köszi!
Üdv! Szeretnék építeni egy TDA2050-es végfokkal működö subládát, sima tápos változatot (nem a +- táposat). Az lenne a kérdésem, hogy 34V feszültséggel működőképes, vagy füstjelekkel elszáll? Esetleg nyák-terve van-e valakinek hozzá? Minden választ előre köszönök!
A TDA2030 egy 14W-os végfok IC, az MC7915A pedig egy sima -15V-os stab IC.
(A szívbajt hozod rám
) Nagyon érdekel milyennek találod a hangját, mekkora az alapzaj nálad.
Üdv! A 34V-os táp teljesen jó a TDA2050-hez. A panel terv azonos a TDA2030-assal.
Nem vagyok a kimeneti csatoló kondenzátoros megoldás híve, ezért készítettem egy másik táplálási megoldást: Bővebben: Link Ha felkelti az érdeklődésed, akkor szívesen leműtöm a hozzá való sztereó nyák felét. Bővebben: Link Amennyiben a tápod képes 2A leadására és 8 ohm-os a hangszóród, akkor a teljesítmény meg is duplázható: Bővebben: Link
Nagyon szuper a hangja. Semmi alapzaj nincs. Kizárólag annyi amennyit a laptop termel. Szóval köszönöm mindenki nevében a tervedet
. Még annyi bajom van hogy 2.1-es hangrendszert akarok hajtani. Eddig 2 db asszimmetrikus táplálású erősítőm volt. Az egyik sztereó a másik mono(híd). És most a sztereót átalakítottam a te általad készített tervek alapján. És most nem tudom hogy hogy kössem a tápot a másikra. Mert bárhogy kötöm, nem jó, mert a 2 erősítő GND-je között potenciál különbség lesz. Csak azt látom megoldásnak hogy a másikat is megcsinálom szimmetrikus táposra és így nem lesz probléma.
Nagyon örülök, hogy nem csak nálam szuperál ez a megoldás. A legutóbbi erősítőmet is lebegő földpontosra építettem. Állíthatom, hogy ettől kisebb zajú végfokkal még soha nem találkoztam.
Szuper munka. Nekem is van egy TDA7294-em(sajnos használaton kívül a nagy mérete miatt). Szintén 2.1-es hangrendszerhez. Kár hogy hamarabb csináltam meg mint ahogy te átalakítottad a kapcsolást. Mert abba van egy kis búgás.
Köszi! Tudnál a házasítandó egytápos erősítőrészedről kapcsolási rajzot küldeni? Szívesen segédkeznék a rendszerbe illesztésében
Nálam is nagyon szépen működik, egyenlőre 20V-ról és kapcsitápról.
Ez lebegő földpontos kapcsolás lenne?
Jobban szól mint a sima kondenzátoros?
Helló!
Van egy 2030-as híd nyákterv.Lekicsinyítettem és azt szeretném kérdezni hogy ezt nyomtatni lehet vagy tükrözni kell hozzá?
A házasítandó erősítő 2 darabja a 2 csatolmány. Ezt kéne valahogy 1 trafóról meghajtani. Úgy hogy a bemenetek GND-je egy szinten legyen, mert 2.1-es rendszert hajtok meg.
Ilyenre kéne átalakítani. Az R és a ZPD jelű alkatrészek már nem kellenek, mert a táp felezését elég egyszer elvégezni.
R1, R2, C2 eltávolításra kerül. R3, R5, R8 a lebegő testponthoz csatlakozik. Erre a lebegő testpontra kell kötni a rajzomon C4, C7, C8, C10 jelzésű hidegítő kondikat. Az 1 ohm-os ellenállásokról pedig 100-100nF megy a tápokra, a rajzomon számozatlan 0,1µF jelölésűek.
Sziasztok.
Végig olvastam az egész fórumot és nem láttam sehol,hogy a TDA2051 vagy TDA2052-ről szó esett volna. Én azokkal szeretném megépíteni az erősítőm,de a TDA2052 nem a legmegfelelőbb,mert MUTE/STAND-BY funkció van benne,ami nekem nem kell. Utána néztem és a TDA2051 elméletileg ugyan olyan,csak e funkciók nélkül. De az adatlapja nagyon szerény és majdnem semmi adatom nincs róla,hogy max mennyi teljesítményt tudnék kicsavarni belőle. Ha valaki tudna szolgálni egy teljes adatlappal azt nagyon megköszönném. Üdvözlettel Richi.
Szia! A TDA2051-ről ennyit találtam. Egy hajszállal erősebb a TDA2050-től, de annak adatlapját nyugodtan használhatod. A 10% torzítás mellett specifikált 35 illetve 40W teljesítmény a gyakorlatban megkülönböztethetetlen.
Szerk.: az áruk megkülönböztethető
Én légszerelésben kezdtem el, neki is ajánlani tudom.
Sziasztok! A TDA 2050-es IC-t hogy lehet a legegyszerűbben nem szimmetrikus tápra kötni? +19V-al szeretném működtetni. Úgy már megpróbáltam, hogy a -V-t rákötöttem a testre, ha bemenetre kötök valamit, nem csinál semmit, de ha az ujjammal megérintem, elő jön a brumm szép hangosan. Az IC nem melegszik.
Szia!
Szerintem próbáld meg jól bekötni az egytápos verzióhoz. Bővebben: Link |
Bejelentkezés
Hirdetés |






) Nagyon érdekel milyennek találod a hangját, mekkora az alapzaj nálad.
Jobban szól mint a sima kondenzátoros? 









