Fórum témák
» Több friss téma |
Szia! Már elküldtem a szerkeszthető változatot a kollégának
Nincs azzal semmi gond. Ha valaki lay-file után érdeklődik, megelőzhetők olyan hibák mint például ennek a kapcsolásnak a megépítése a csatolt legfrissebb változat helyett.
TDA 7294-hez vennék készre kimart panelt!Lehetőleg sztereó legyen és egyoldalas tápfeszre!Nem tudom? - hogy 12V-al sikerülhet ilyet építeni?Egy 12-os akksiról hajtanám meg!
Vagyis hogy egyértelmű legyek: 12V -ra,TDA 7294-hez panelt vennék!S lehetőleg sztereó!Vagyis két végfokot akarok építeni! Egyáltalán lehetséges ezzel az IC-vel? Köszönöm a válaszokat!Üdv.
kis feszültségű, asszimetrikus üzem nem ajánlott több forrás szerint. Próbáld ezt: http://www.google.hu/imgres?imgurl=http://1.bp.blogspot.com/-IZGUv0...9QEwAA
Ez a TDA 7560 -as IC, ami egy max. 14.4V-os autós felhasználású IC; erre a célra tökéletes. 4 x 35-40W körül van a teljesítménye, elég bivaly és stabil is. Mindössze 4-6 kondenzátor kell hozzá, megépítése "bolondbiztos".
Köbzoli, szerintem panelt nem túl sok bolt gyárt...
![]() bár előfordul horror áron...ezért keresett itt biztos. Egyébként én is keresek (saját időhiányom miatt) készregyártott TDA 7294 -eshez panelokat, hídas és mono változathoz. Aki tud ilyet csinálni nekem kérem jelentkezzen privát üzenetben. Összesen 6-8 db kellene.
Hello!
Végre találtam egy jó trafót, amit megtercseltem tda 7294 hidhoz. most egyeniranyitva lead: +37,6v és -37,4 ennyi különbség számít?A képeket telefonnal csináltam, nem túl jó minőségű, csak az utólsó szigetelés után raktam szigetelőszallagot, hogy szebb legyen. A 35Aes graetz-hid kimaradt a kepbol.
Bocsi!De azt hittem -/ nem tudtam /- ez nem probléma?
Abszolút jóhiszeműen érdeklődtem!Akkor vételre vonatkozó közleményt ezek szerint nem írhatok?Bocsi mégegyszer!
Szia! A különbség nem számít. A fotók lemaradtak.
A kep elmaradt. Valami hiba lehet, megpróbálom máshova feltolteni.
Üdv! Némítást végez. A 10-es láb feszültsége és a jelelnyomás közötti összefüggést a 11. ábra szemlélteti. Bővebben: Link Ha a 10-es lábon a feszültség eléri vagy meghaladja a 3,6V-ot, akkor a némítás biztosan ki van iktatva.
Üdv!
és ha kihagyom a MUTE rész-t?Szóval ha nem nem forrasztok oda semmit?Akkor még fog szólni? Vagy csak 2 tüskét forrasszak be és rakjak rá jamper-t?
Ha szabadon hagyod bizonytalan lesz a működése. Nagy valószínűséggel nem fog szólni.
Ha semmi szükséged a némításra - mely gátolhatja pl. a bekapcsolás koppanását, vagy védelmi áramkört használsz és ezért közömbösek a bekapcsolási tranziensek, akkor kösd a pozitív tápra. Ez a teendő a készenléti állapot (9-es láb) vezérlésével is. Ez egy elég jó kompromisszum.
Sziasztok ez a híd kapcsolás milyen is 2*200 vagy 1*400-as?
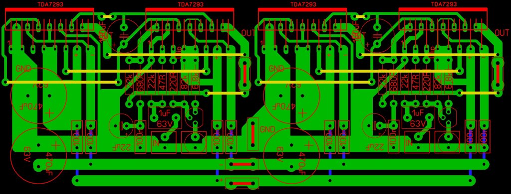
Szia! Így magában 2-2 párhuzamosan TDA7293. Ezzel az előerősítővel ellentétes fázisban lehet meghajtani őket, ekkor hídként funkcionál. A nyáktervet azóta módosítottam, ez a jelenlegi legjobb változat.
Üdv ápítettem egy tda7294 erősítőt de probléma van vele . 40v kap de halkan szol . Van valakinek valami ötelet mit ronthattam el az lehet hogy nagyobb kondikat tettem bele pl 1000uf helyet 4700uf at ? Elméletileg az csak meg szűri az áramot vagy tévedek ? Egyedül a bemenetre tudok tippelni mert egyszer véletlenül hozzá értem és fel hangosodott .
Nyákterv
Szia!
Megfelelő nagyságú bemenőjellel vezéreled?
Ez alatt mit értesz elég nagy e a bemenőjel amit pl telefon ad le ?
Na az jó kérdés mennyinek kell hogy legyen a bolti erősítőmre elég rá dugni a pspmet és szól .
Nyitot vagy zárt állapotba van bekapcsolva a mute ?
Légy oly jó egy rajzot mellékelni, mert változó.
Sziasztok!
Véglegesre szeretném építeni a hidalt tda7294-es erősítőmet. És az lenne a kérdésem hogy milyen ventillátorvezérlő áramkört ajánlotok hozzá esetleg van-e valamilyen bevált kapcsolás vagy kinek milyen kapcsolással van tapasztalata. És szeretnék clip ledes áramkört is beépíteni erről is ha valakinek van tapasztalata vagy hogy hogy lehet megoldani azt megköszönném sok segítség lenne számomra! Válaszotokat előre is köszönöm! |
Bejelentkezés
Hirdetés |











