Fórum témák

» Több friss téma
Fórum » Csöves erősítő készítése
 
Témaindító: seedz, idő: Márc 31, 2006
Témakörök:
Ne feledd betartani a fórum viselkedési szabályait, és a topik megmaradásának feltételeit. [link]
A téma átmenetileg fagyasztva lett, hozzászólni nem tudsz!
Lapozás: OK   1353 / 2208
(#) (Felhasználó 1947) válasza totya694 hozzászólására (») Ápr 17, 2012
Rágugliztam: "6550 SE Amplifier"
(#) (Felhasználó 1947) válasza (») Ápr 17, 2012
Kösz
(#) totya694 válasza (Felhasználó 1947) hozzászólására (») Ápr 17, 2012
Köszönöm én is.
(#) storm válasza (Felhasználó 1947) hozzászólására (») Ápr 17, 2012
Erre voltam kíváncsi, köszi
(#) lacca007 hozzászólása Ápr 17, 2012
Sziasztok!
Segítséget szeretnék kérni!
Mivel már végigtúrtam az egész netet,sehol semmi használati útmutató stb. Azért fordulok hozzátok, mert olvastam, hogy itt többször is szóba került az az erősítő, amivel a gondom van.
Van egy dynacord eminent 4 csatornás keverőerősítőm.
Tranyós előfok, csöves végfok. Nem tudom, hogy I-es vagy II-es, mivel az előlapon II, a hátlapon I szám szerepel.
No de a lényeg: Zenélésre használom,/gitár-ének/, és szeretném összekötni egy másik erősítővel, oly módon, hogy annak előfokát használnám az eminent csöves végfokával. Illetve van egy effektes előfokom..
Más erősítőkkel szoktam ezt a megoldást alkalmazni, line out-on vagy effekt loop-on, a másik erősítő in vagy effekt return-jébe, csatlakoztatom őket, vagy az előfokom kimenetét line in be, vagy effekt return ba.

Ahogy tudom, az eminent-nek is van effekt bemenete, csak gőzöm sincs melyik lehet az, az elektronikához pedig tök s.gg vagyok.
Rakok fel képeket, és nagyon szépen megkérlek benneteket, hogy segítsetek a problémámban, miképp tudnám csöves végfokként használni a kicsikét. Illetve az is érdekelne, hogy a hátul lévő ki-bemenetek melyike, mire való...
Rajzot nem rakok fel, mert nem tudom melyik tipus az enyém......
Nagyon szépen köszönöm előre is!
Üdvözlettel: Laci!
(#) Bassmester hozzászólása Ápr 17, 2012
Sziasztok! Van egy gitárerősítőm (60W-os, PP) ami 6KD6 végcsövekkel megy (1 pár), 3,5k-s kimenőtrafóval. Az a gond, hogy a végcsövek már a végüket járják és ki kéne váltani őket valami pótolható típussal. 360V-tól 550V-ig áll rendelkezésre anódfeszültség (jelenleg 420V-ról megy).
Szerintetek milyen végcsőre lenne célszerű átépíteni?
A GU-50 szóba jöhetne esetleg?
(#) frecsko válasza FordPrefect hozzászólására (») Ápr 17, 2012
Ezek közül egyik sincs Más esetleg?
Köszönöm segítséget.
(#) mark.budai válasza Bassmester hozzászólására (») Ápr 17, 2012
GU-50-nel szerintem helyettesítheted, hacsak nem az Raa a 3,5Kohm, mert az kevés neki, de ha az Ra 3,5K (szóval az Raa 7K), akkor jó lehet. (Én tuti 550V-ot adnék neki, hadd szóljon!)
6P45Sz is jó lenne, az még oktál foglalatos és anódsapkás is, mint a 6KD6. Azt se kímélném, 500-550V nyugodtan mehet neki.
Vagy ha sok pénzed van, KT88, vagy még az EL34 jöhetne szóba, de az utóbbiból nem lenne 6W-ot, esetleg B osztályban 6-700 V-ról.
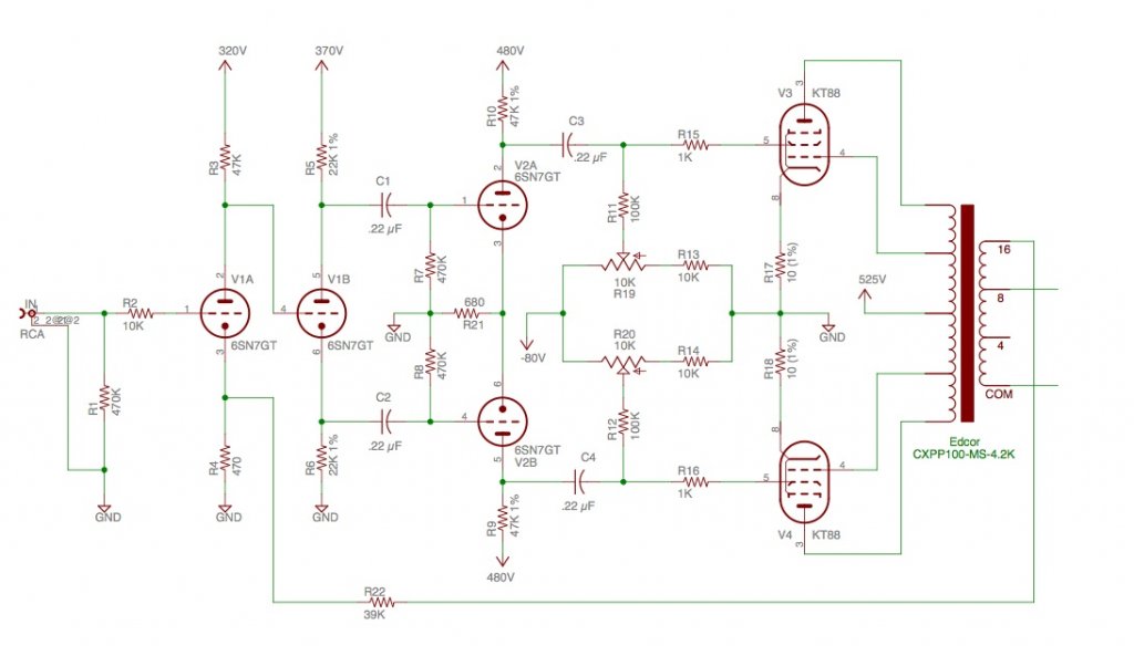
(#) mc-4 hozzászólása Ápr 17, 2012
Sziasztok!

A csatoló kondik kapacitásának emelésével mit érek el?
Láttam egy másik kapcsolásban a C3-C4 0,47µF-os volt.
Köszi!

T-Rex_Amp.jpg
    
(#) compaqamplifier hozzászólása Ápr 17, 2012
Heló, ez80-as hány voltig használható? Mármint lefelé.
(#) Bassmester válasza mark.budai hozzászólására (») Ápr 17, 2012
Sajnos (vagy nem sajnos ?) az Raa 3,5k...
Két pár GU-50 -nel jó lehetne? Ez egy olcsóbb fajta cső, nem volna gond a 4 db, mindegyiknek külön bias potija lenne.
Mi a véleményed?
(#) pucuka válasza compaqamplifier hozzászólására (») Ápr 17, 2012
Az EZ80 ban egy olyan dióda van, aminek a zárófeszültsége 350 V. A nyitóirányban a max 90 mA nél 25 V esik rajta. Mivel a jelleggörbe áthalad az origón, igen kis feszültségek egyenirányítására alkalmas. (bár elég silány hatásfokkal). Ha ilyen feladatod van, akkor használj 6AL5, vagy valamelyik demodulátor diódát tartalmazó csövet EBL EBF, EBC, EABC, ezzel mV os nagyságrendű váltakozó feszültséget tudsz egyenirányítani, meglehetőse széles frekvencia sávban.
(#) bakos13gab válasza compaqamplifier hozzászólására (») Ápr 17, 2012
Ha az a terved, hogy az előfeszre használd, lebeszéllek róla. Annak mindig célszerű ott lenniem ha valamiért bedöglik az egyencső, akkro a végcsőnek is vége lehet...
(#) pucuka válasza bakos13gab hozzászólására (») Ápr 17, 2012
Ha előfeszültséget kell előállítani, akkor az anódfesz negatív ágába kell ellenállást tenni, amin átfolyik a teljes anódáram, és az ellenálláson előáll a szükséges negatív előfeszültség.
(#) bakos13gab válasza pucuka hozzászólására (») Ápr 17, 2012
Nekem ebből a legérdekesebb megoldás az ORION 881-es tápja. Azt hiszem erre gondoltál. Ott az egész rádió el van emelve egy ellenállással a földtől ha jól emlékszem és az előfesz a sima GND.
(#) pucuka válasza bakos13gab hozzászólására (») Ápr 17, 2012
Így van, bár az előfesz a táp, a puffer elkó negatívja. Ennek egyetlen hátránya, hogy a puffer elkót nem lehet a sasszira tenni, el kell szigetelni.
(#) bakos13gab válasza pucuka hozzászólására (») Ápr 17, 2012
Gondolom olcsóbb volt egy szigetelőgyűrű, mint valami bonyolultabb megoldás. Nekem elsőre nagyon spúr megoldásnak tűnt, amikor Gábor mutatta (együtt vettünk egy ilyen készüléket még télen). De amúgy inkább meglepően ötletes. azon agyaltam, hogy ez majdnem olyan, mintha a katódba lenne, de a többi cső is beleszól így. Nem érzem annyira stabilnak, de nem is értek hozzá. Ezt hívják félautomatikus előfeszültségnek?
(#) pucuka válasza bakos13gab hozzászólására (») Ápr 18, 2012
Igen, ez az. Minden látszat ellenére elég stabil megoldás. Azért nagyobb teljesítményű erősítőknél nemigen alkalmazzák.
(#) FordPrefect válasza Bassmester hozzászólására (») Ápr 18, 2012
EL509.
(#) FordPrefect válasza frecsko hozzászólására (») Ápr 18, 2012
Milyen kapcsolásba kell?
(#) FordPrefect válasza mark.budai hozzászólására (») Ápr 18, 2012
* Ezek szerint minden cső helyettesítő a hozzá kissé hasonlóval
(#) bakos13gab válasza FordPrefect hozzászólására (») Ápr 18, 2012
Az E(P)L509-nek nem sokkal kisebb az optimális illesztése? APX-ben 450V mellett csak 1,6 vagy 1,8K.
(#) Imi65 válasza bakos13gab hozzászólására (») Ápr 18, 2012
Nemcsak az egyszerűség az oka. Ha a végcsőben van a demodulátor-dióda (UBL, EBL 21), akkor a katódnak testen kell lennie, mert az a +7-8V (a katódon) teljesen lezárná. A végcsőnek viszont nem lehetett másképpen előfeszt adni, mint a negatív ágban elhelyezett ellenállással.Ha megfigyeled, akkor erről a "legnegatívabb" pontról jön a rácslevezető, megfelelő szűrés biztosítása mellett (ez egy 100 µF -es 6V-os elkó szokott lenni).
(#) Nagy Tamás hozzászólása Ápr 18, 2012
Sziasztok! Korábban írtam hogy egy GU 50 erőmű megvalósítását tervezem. A mellékelt erősítő elkészítését tervezem. Elsősorban mert minden csövem megvan(meglesz) hozzá.
Néhány apró kérdésem lenne.A végcsövek katódja és a test közé szeretnék egy-egy 1ohm ellenállást tenni.Ezen szeretném mérni a katódáramokat,ezáltal a szimmetriát.Megoldható ez gond nélkül?
Továbbá a rajz bemeneténél az R28 -as ellenállás biztos hogy 100ohm-os? (nem nagyon kevés?)
Előre is köszi a hozzászólásokat.
(#) mc-4 hozzászólása Ápr 18, 2012
Sziasztok!

A csatoló kondik kapacitásának emelésével mit érek el?
Láttam egy másik kapcsolásban a C3-C4 0,47ľF-os volt.
Köszi!

T-Rex_Amp.jpg
    
(#) Imi65 válasza Nagy Tamás hozzászólására (») Ápr 18, 2012
A végcsövek katódjába nyugodtan tehetsz még 10 Ohm -ot is, még az sem borít fel semmit, a pár száz mV DC-re ettől kevesebb AC szuperponálódik rá, ennyivel nő a meghajtó feszültség igénye.
Az R28-as 100 Ohm -ja, mondhatni szokásos érték, nem a bemeneten van. A bemenet a P2-es potméter (az R28 fölötti rész), értéke 100k Ohm. Ez már jó bemeneti ellenállásnak?
Az R28-as egyébként a kimenő szekunder 16 Ohm -os kivezetésére csatlakozik, míg a tekercs másik (alsó) vége a GND-re. Így az R29-xC komplexummal a visszacsatoló hálózat leosztását végzi, az R28 segítségével.
(#) Imi65 válasza mc-4 hozzászólására (») Ápr 18, 2012
Lejjebb tolódik a fokozatok közötti határfrekvencia.
(#) Nagy Tamás válasza Imi65 hozzászólására (») Ápr 18, 2012
Köszönöm!Értem.
(#) mc-4 válasza Imi65 hozzászólására (») Ápr 18, 2012
Gyakorlatban mi hallható?
Köszi!
(#) Nagy Tamás válasza mc-4 hozzászólására (») Ápr 18, 2012
Úgy vélem a mély hangokat jobban átviszi.Legalábbis a quadom bemenetén a csatóló növelése kissebb tetőesést mutatott négyszögjellel.A kimenetet oszcilloszkóppal kellene nézegetni.
Következő: »»   1353 / 2208
Bejelentkezés

Belépés

Hirdetés
XDT.hu
Az oldalon sütiket használunk a helyes működéshez. Bővebb információt az adatvédelmi szabályzatban olvashatsz. Megértettem