Fórum témák
» Több friss téma |
Fórum » Erősítőhöz való hangsugárzó védelem (koppanásgátló)
Témaindító: Thom, idő: Márc 14, 2006
Témakörök:
Idézet: „A védődióda szükségességét hogyan tudnám meghatározni?” Másképp kell hozzáállni szerintem: egy 2Ft-os diódán és/vagy egy 5Ft-os trantisztoron nem érdemes spórolni. Egyébként pedig a válasz a kérdésedre: a fet adatlapján (általában) szerepel, hogy mekkora energiaimpulzust visel el, a relé induktivitásában tárolt energia pedig kiszámolható ha az induktivitását megmérjük (I^2*L). Ha a tárolt energia kisebb, mint amit a fet max. elbír akkor a dióda elhagyható. Tehát eléggé túlméretezett fet és/vagy lassú kapcsolás esetén jó eséllyel kihagyható. Viszont a dióda (vagy zener, vagy szupresszordióda) beépítése miatt nem lesz rosszabb az áramkör... Az utánépíthetőség miatt, illetve mert a sokféle beépíthető relé adatai nem feltétlenül ismertek, célszerűbb biztosra menni. Magyarul: ha magadnak csinálod (és utánaszámoltál) akkor nem gond ha nincs dióda, de ha közreadod utánépítés céljára akkor az a korrektebb ha bele van tervezve. Más: a védelem hatékonyságát szerintem jelentős mértékben befojásolja a sebessége, minél hamarabb leold egy hiba esetén, annál jobb eséllyel ússzák meg az akciót a hangsugárzók. Az érzéketlenebb oldal nem csak érzékenységben gyengébb hanem sebességben is - hiszen esetedben egy alacsony erősítésű (báziskapcsolású) tranyónak kel kisütnie 10µF-ot. A fentiek miatt pl. maximálisan egyetértek az ebben a cikkben leírtakkal.
Hálás köszönet! Ha lesz érdeklődő, a komplett dokumentációt már P-s tranzisztorral és diódával teszem fel, az integrátornál pedig hivatkozok Skori remek táblázatára.
A lay korrigálva.
Üdv mindenkinek mrex kollégától kaptam ezt a kapcsolást épülő VF2-höz, megépítettem de sajna nem akarja az igazat, nincs meg a késleltetés bekapcsolás után azonnal húz a relé és ellövi a BD241-et, amit változtattam az eredeti kacsoláshoz képest a TL082 helyett RC4559 került bele valamint a két 3k3 helyett 3k9 került bele, BC-s tranyók cserélve Zéner cserélve helyzet ugyan az, a relére 62 volt kerül ki, kérem a segedelmet mert elakadtam.
Üdv! Q1-et távolítsd el és mérd a D3-on a feszültség alakulását bekapcsoláskor.
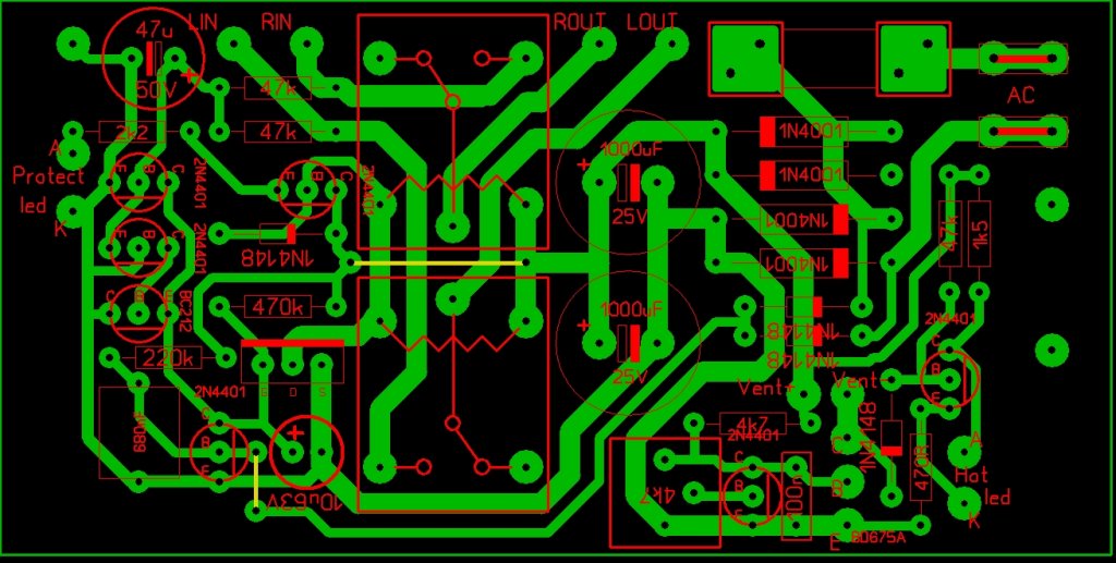
Meg lett a hiba a vasaláshoz kapott nyákon volt rossz helyre húzva 3 vezetősáv amiket átvágva és megfelelően az adott pontokat vezetékkel átkötve helyre is állt a kütyü, mellékelem a beültetési és a vasaláshoz való nyákot is mindkettőn bekarikáztam azon részeket amik okozták a galibát, a beültetési rajz a jó.
Hát nem mentegetőzöm! Tényleg rosszat küldtem el!
Látod tökéletesen működik a más által való lektorálás.Amit épp a VF2 topicban írtam én magam! És én sem teszek fejfalbaverős smilet. Nem tökéletes egyikünk sem Természetesen javítom és adom az eredetit is, és elnézést kérek a trehányságért.És ki is töröltem a rossz pdf-et. S ha emlékeim nem csalnak rá is jöttem annó a hibára csak elfelejtettem korrigálni.
Szia! A BC182 feszültségtűrését vesd össze a tápoddal. Az U~ csatlakozóra a táp szekunderének egyik kivezetése megy.
A DC védelem így jobb: Bővebben: Link
Sziaszto
A kapcsolások között lévő hangfalvédőt építem és az a kérdés vetődött fel bennem, hogy a 22k-ós ellenállásra a bejövő vagy a kimenő jelet kell kötnöm?
Szia! Ha ez egy hangfalvédő kapcsolás, akkor szerintem a 22k-s ellenállásra a hangszóró kimenetet kell kötni. baj csak az, hogy ez csak egy csatornát figyel.
Arra az ellenállásra az erősítő kimenetét kell kötni,az a figyelő ellenállás,ahogy köbzoli is írta. Ha párhuzamosan teszel mellé mégegyet,akkor mind a kettö oldalt figyeli.Nekem 2 ilyen védi a TDA hidat,és tökéletesen működnek.
Köszönöm a segítségeteket
Az erősítő dual mono lesz, különálló dobozban, ezért nem probléma, hogy 2-t kell csinálnom belőle
A hangszóróvédő kapcsolása, nyákja és beültetése.
Sziasztok!
Ezt a hangszóróvédelem kapcsolást tervezném megépíteni. Egyedül az kérdéses még nekem, hogy ha 12V-os reléket akarnék használni, mert a táp 17VDC-től többet nem ad, a relé előtti 220R ellenállást kell-e cserélnem ebben az esetben? Ha igen, mire? Láttam feljebb ugyanennek a kapcsolásnak egy módisítását, az mint jelent, hogy így jobb a DC védelem?
Szia! Mérd le a relé tekercsének ohm-os ellenállását, és az érték 40%-nak megfelelő ellenállást köss vele sorba. Ez a számítás csak a 17V-os tápra alkalmazható.
A módosítás a nagyobb érzékenységet és a szimmetrikus működést szolgálja.
Szia! A védelemnek csatornánként független táp kell. Az mehet a hangszóró kapcsaira. Ha ez macerás, akkor használj biztosítékot.
Nem értem mit mondasz. Ez kocsiban lesz, a védelem megkapja a +12V-ját és a GND-t. A végfok is megkapja ugyan ezt. Az a kérdésem, hogy az R1-es ellenállásra melyik láb megy? Nekem R1 helyén 2db 47k van, így mehet mindkét csatorna. Csak azt nem tudom hogy 6-8 és 10-12-es láb közül melyik.
Sajnos így nem kötheted rá egyikre sem. Nincs viszonyítási pontod az egyenfeszültség kialakulásához. Illetve van, "reference voltage" a tok belsejében de nem éred el. Ha elérnéd is, vagy mesterségesen előállítanád akkor sem köthető rá a hagyományos DC védelem.
A meglévő védelem áramkörödet csak koppanásgátlásra tudod használni.
Most már értem, megint tanultam valami újat. A koppanás eltüntetése a célom, a végfok IC meg elméletileg tartalmaz védelmeket szóval amúgy sincs rá szükség.
Köszönöm a segítséget, remélem ez másnak is hasznos lesz majd.
Ha a koppanás eltüntetése a célod, akkor a TDA1554 mute [14] lábára méretezett RC tagot kell kötni.
Folytassuk itt Bővebben: Link
Üdv.
TDA 7294 Hidhoz csináltam egy Dc védelmi kapcsolást, és szögségem lenne még egy rövidzá rvédelemre ,súgy gondoltam ha a rövidzárvédelem bekapcsol akkor lekapcsolja az erősítő trafót és a DC védelmi relét alaphelyzetbe hozza. Erre ki is találtam valamit, nemtudom hogy jó-e
Szia! Nincs szükség kiegészítő alkatrészekre, elég a TIP121 bázisát testre zárni a kapcsolóval.
Nem lesz bajuk a dc figyelő tranyókank, illetve szügségem lenne még a rövidzárvédelmi kapcsolásra?
A DC figyelőben nem tesz kárt.
Híd kapcsolású TDA-hoz rövidzárvédelmet illeszteni fogós kérdés. Mit kéne tudnia amit a TDA7294 belső védelme nem tud? |
Bejelentkezés
Hirdetés |



















