Fórum témák
» Több friss téma |
Fórum » VF2 végerősítő
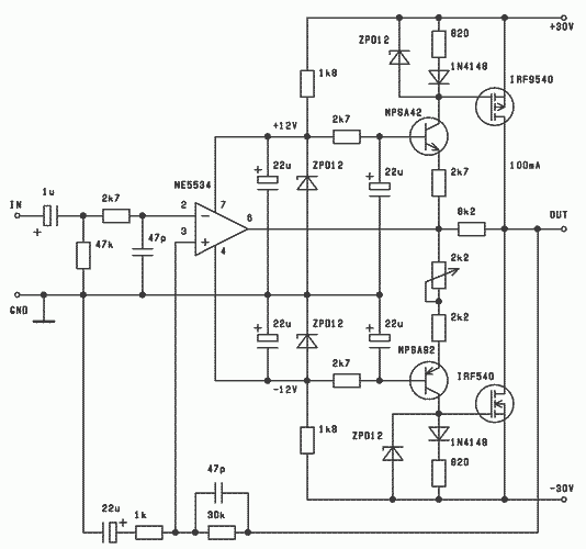
Szia! A 12,7k helyén a 15k-nak csekély a jelentősége. Az 1k helyén az 1,2k ami korlátozza a nyugalmi áram csökkenthetőségét.
Nagy baj lenne ha igymaradna, vagy a fetek nembirnak a huzamosabb terhelest,de mint mondom a hutes eleg jora sikerult.
Így, hogy nem tudsz 25mV alá menni a 0,33 ohm ellenállásokon, legalább 150mA nyugalmi áramod lesz. Be lehetne más ponton is avatkozni a kapcsolásba, mégis célszerű lenne a tervezett értéket használni gate ellenállásnak.
Ha kicserelem, akor tudok lejjeb is menni? Mert nincs ithon annyi 1 k ellenalasom.Nemreg rendeltem, de akor meg nemtudtam hogy nemjo ellenalast tettem be,es nem rendeltem olyan ertekut. Megprobalok beszerezni a heten 1k ellenalasokat.Remelem nem lesz mas baja.
Meg az lenne a kerdesem, hogy ha peldaul 150 mA a nyugalmi aram, akkor ha jobban meghajtom meg tobb hot ad le, vagy mi tortenik?
Lejjebb, azért ajánlottam.
Nagyobb kivezérlésnél természetesen több hő fejlődik, de ez szakaszosan következik be, és nem mindegy, hogy mekkora alaphőmérséklethez adódik hozzá.
Jovohetvegen akkor cserelek ellenallasokat. Mert nem ott sulizom ahol lakom[alberletbe vagyok] es csak hetvegente erek ra.Koszonom eddigi segitseget, es irok majd a fejlemenyekrol.
Udv!Kicsereltem az ellenallast,jelentosen csokkent a hotermeles. De egy irtonagy balszerencse ert, meghozza az hogy az egyik panelben az osszes fet megfutott,kiegtek a nagy teljesitmeny ellenalasok, es a 220 ohmos ellenallasok, de minden roszban van valami jo , a masik panel tokeletesen megy, es szobaban irtonagy hangot ad ki magabol ez az erosito. Tapasztalatom vele hogy nem fullad ki a baszusoknal,hanem szepen nyomja a hangszoronak. Gyujtehetem a zsebpenzem ugy vegfetekre. Majd rakok fel kepet,de mar ugy hogy az erosito dobozba van.Remelem nem tortent mas hiba, mert az egesz ugy tortent hogy szepen mert azt egyik fajta hangszoroval a masikkal torzitott,allitottam rajta aramot[izzoval primerbe] szepen be is allt.De utanna kivettem az egot es meg ment egy darabig aztan fustolt a nagy teljesitmeny ellenallas gyorsan kihuztam es kesz vege, hallgat az erosito.
Ez volt az a csatorna ahol a szomszédos MOSFET-ek eltérően melegedtek? Írtam korábban az öngyilkos hajlamáról.
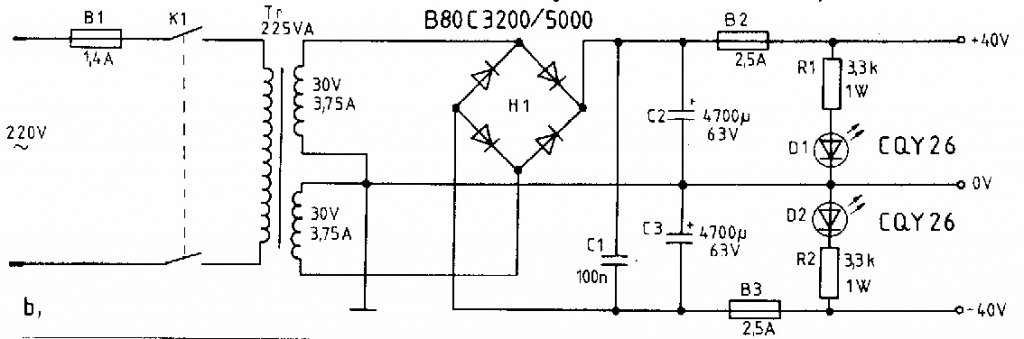
Sziasztok ezt a tápot szeretném megcsinálni az erösitöhöz csak az lenne a kérdésem hogyan lehetne eröl még egy 12v os coolert müködtetni a hütés véget, és melyik a jobb megoldas 1 vagy 2 trafóval müködtetni a sztereo erösitöt üdv
Több szempontból jobb a végfokonkénti trafóval való építkezés, a dual mono kialakítás. Viszont drágább. A hűtés legegyszerűbb megvalósítása, és szerintem a legjobb, ha úgy készíttetsz trafót hogy beletekertetsz egy külön szekundert a venti(k)nek, azt egyenirányítod, puffereled és egyéb nyalánkságokkal is kiegészítheted, például hőmérséklet vezérelt fordulatszabályzás, vagy pl egy PWM-es fordulat (feszültség) szabályzó. Ha két trafód van akkor ez nem a legszerencsésebb, mert egyiken 3 szek. lesz másikon 2. Szóval emellett az elképzelés mellett én javaslom az 1 trafót, 5 szekunderrel. A hűtő tápszekundere kb 8-9 v AC és tudjon maximum 200 mA-t, de ez a te tervezett fogyasztásodra van bízva. Értelem szerűen ha sok venti nagyobb teljesítmény.
Nem,mikor kicsereltem szepen az 1k ra,minden helyrealt.
Hanem nekem 10 k trimmer van beteve,es emiatt tul nagy nyugalmi aram lett es annyi a feteknek.Jon egy szett fet aztan irok megint,hogy mi a helyzet. Szep estet!
köszi
Szia! A 40V-ból elég veszteséges volna a ventilátor 12V kb. 100mA-ét előállítani. 3W-ot kellene elfűteni, és hullámosabb lenne az a tápoldal amelyikre rákötöd. Egy 9V-os szekunderű nyáktrafó, vagy 12V-os dugasztáp valamivel jobb hatásfokú lenne, és kisebb eséllyel szűrődne be az erősítőbe a venti áramfelvétele által keltett zaj.
A csatornánkénti külön trafó, vagy külön szekunder csökkenti a földhurok kialakulásának veszélyét, és a csatornák közötti áthallást. Igen drága mulatság, csak nagyon igényes készüléknél alkalmaznám.
Tulajdonképen a két trafós megoldas csak a kondiktol és az egyen irányitok tol lenne drágáb, de akkor ez jobb megoldas?
Két kisebb trafo ára ott van az egy nagyobbéhoz képest
Ha nem jár komoly költség többlettel, akkor feltétlen készíts két független tápot.
A két trafó primer tekercseit az párhuzamosan kell kötni?hogy egy vilás dugót használjak
Természetesen. A primer oldali biztosítékot viszont trafónként külön tedd be.
És a ventillátor táplálása? Egy harmadik nyáktrafóval?
Kiszedtem néhány rádiobol trafót ez jo lesz a ventiknek, itt elegendö az 1000mikro a puffer kondiknak?
Igen, jó lesz az 1000uF. Az esetleges zavarok elkerülése érdekében a ventilátorhoz minél közelebb használj egy 100nF-osat is.
Nos itt a működő kapcsolás, és hozzá a NYÁK-terv.
Gy-nek.
Hello
Szeretnek segitseget kerni toletek.Megepittetem a kd mester 270w mosfet erositoet. Az erosito mukodik csak csak van egy kis alapzaj halk hangeronel, a tapot egy 600w- os toroid szolgatatja 2x61 valtoaramrol ami puferelve van keto darab 4700uf/80v-os kondival ( ez szerintem keves de most csak ez volt keznel ) Elleszteskor barohogyanis tekerem a 2,2k trimert a 10 ohmos elenalason csak 300 mv merek vajon miert. Segitsegeteket eloreis koszonom.
Szia!
Ezt a "kis" végfokot Én is összeraktam használt alkatrészekből. Nos az eredmény egészen jó, nekem tetszik. Szkópon mértem,kimegy tápig,s még nagyobb is a kimenő teljesítmény mint ami rá van írva. (persze ez Sinusos teljesítmény...) Ami azt illeti-és Alkotó is írta-a VF2-nek alapvetően elég kicsi a bemeneti érzékenysége. Én is így gondolom,ezért a visszacsatolásban lévő 1Kohmos ellenállást csökkentettem 560Ohmra. Így mindjárt ki is tudtam vezérelni kisebb jelről is. A képeken látod milyen kicsi borda van rajta. Huzamosabb szobahangerőn való használat mellett ez langyos szokott lenni. Azt még megjegyezném, hogy hárklis a terhelésre! A suliban sikerült leküldenem két fetet 40Hz-en 15W kimenő teljesítmény mellett! Továbbá gazdasági szempontokból sem ajánlom a 8Ohmos verziót 4Ohmmal terhelni. És ha lehet, igyekezzetek NE Texasos műveleti erősítőt rakni bele, mert gyanús, hogy gerjed. Nem észrevehetően (Kb 10mV cs-cs), de az oszcilloszkóp bizony mindent "lát" ![]() Szerk.: Ezt a végfokot a gyakorlattanárom is összerakta összesen négyszer. A frekvencia menetét felejtettem el leírni: 15Hz-85Khz emlékeim szerint.
Szia!
Nálam működik pár darab. Talán a hangerőszabályozód vagy a bemenő kábel zajos picit. Kiforrasztott bemeneti kábelnél is zajos? Ha nem akkor ez nem a puffer műve, hanem minden lehet ami a bemenettől a csatlakozó felé esik.
Ilyen hibám nekem is volt vele,hogy a nyugalmi áramot nem tudtam szabályozni. A problémát-nálam- a 12K-s ellenállás cseréje oldotta meg a BD139 bázisosztójában.
Üdv! Eltérő értékű ellenállást gyanítok. Itt épp 1k/100ohm elcserélésére derül fény.
Koszonom hogy ilyen gyorsan valaszoltatok kerdesemre de a problemat a tl071 es ic okozta miutan kicsereltem az ic-et ne5534 tokeletesen mukodott. Most csak anyit vettem eszre hogy a ket bd tranzisztor ameikek nincsenek hutobordan ellege melekszenek ez azert van mert nem birom bealitani a nyugalmi aramot?
Eloreis nagyon koszonom segitsegeteket.
Az IC tápfesz milyen értékek között változik ha a nyugalmi áram beállító potit tekered?
Nem!
Ez teljesen természetes ennél a végfoknál! azt viszont nem hiszem hogy nem tudod állítani a nyugalmi áramot. Mérd meg az ic lábain a tápot és írd meg mennyi!
Az ic labain a tap 8v ( 7-es es a 4-es labon merve ) de a potit nem tekergettem kozbe.
|
Bejelentkezés
Hirdetés |














