Fórum témák

» Több friss téma
Fórum » Villanypásztor
 
Témaindító: bernardo, idő: Feb 5, 2006
Témakörök:
Lapozás: OK   139 / 303
(#) gorzoll hozzászólása Júl 24, 2012 /
 
Sziasztok nem tudtok 1 akkumulátor védő kapcsolást pásztorhoz ?? mert félek hogy kinyírja az akkumulátort!!
Előre is köszönöm.
(#) Jax válasza gorzoll hozzászólására (») Júl 24, 2012 /
 
Szia!
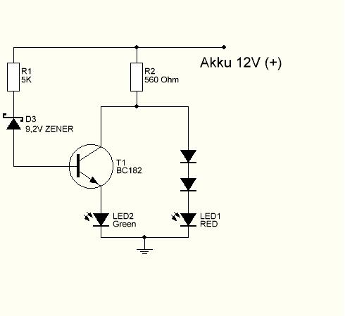
Én terveztem egyet! Vagyis.. átalakítottam.
De az csak annyit csinál, hogy egy DUO LED-del kimutatja, mikor kell töltőre rakni, mikor használhatod még, és mikor van teljesen feltöltve.
Ha ügyeskedsz vele, akkor talán egy tranzisztorral, berelézheted hogy lekapcsoljon a villanypásztor, ha 10,8V alá merül az akku.
De ez a téma nem ide tartozik, hanem az akkuőrök közé. Szóval ha kérdésed van, akkor üzibe, vagy Itt!
Minden esetre itt van a kapcsim csatolva!

Üdv.: Jax

Akkuőr.JPG
    
(#) vonbach hozzászólása Júl 24, 2012 /
 
Sziasztok!! Octaviámnak a müszerfala müködik minden,csak a mutatók maradnak lent!! Mi lehet a hiba??
(#) Jax válasza vonbach hozzászólására (») Júl 24, 2012 /
 
Szia!
Ez itt egy villanypásztorokról szóló téma! Itt próbálkozz!
Üdv.: Jax
(#) gorzoll válasza Jax hozzászólására (») Júl 24, 2012 /
 
Itt 1 pár kép a szörnyetegrőől nagyon brutál és csak kizárólag nagy területre !!
(#) Jax válasza gorzoll hozzászólására (») Júl 25, 2012 /
 
Szép!
Tolj már fel légyszi egy kapcsolási rajz pakkot!
Köszi!

Üdv.: Jax
(#) gorzoll válasza Jax hozzászólására (») Júl 25, 2012 / 1
 
Nekem ez van, és hát nagyon frankón müködik viszont a trafót tekerni kell, hogy jóó legyen !!
(#) Jax válasza gorzoll hozzászólására (») Júl 26, 2012 /
 
Nagyon köszi!
Na ezt a kapcsolást akkor már láttam valahol
Igen, erre mondták, hogy nagyon jó!
Báár, egy hibát máris kiszúrtam! Autóelektonikai műszerész tanulóként, azonnal szemet ütött a trafó bekötése. (1, közös ; 15, GYÚJTÁS!; 4, sec kivezetés, vagyis szikra) Itt valahogy a 15-ösön akarna szikrát húzni, de az.. Illetve volt egyszer valaki, aki a 4 és 15 pont közé akarta velem berakatni a szikra közt.. meg is öltem volna szegénykét.
Bocsi amúgy, nem kötekedek, csak ha valaki nem hozzá értő próbálja összerakni, akkor ne ölje meg a trafót, mert az zsebbe nyúlós!

Köszi még egyszer!
Üdv.: Jax
(#) gorzoll válasza Jax hozzászólására (») Júl 26, 2012 / 1
 
Ja igen azt el felejtettem írni, hogy az autó gyújtótrafót azt felejsd el mert azzzal sokra nem mész tekerni kell hozzá 1 trafót!!
(#) Jax válasza gorzoll hozzászólására (») Júl 26, 2012 /
 
Ja értelek! Okés!
(#) otto54 válasza gorzoll hozzászólására (») Júl 26, 2012 /
 
Szia!
Esetleg a trafó adatai publikusak?Amennyiben igen akkor engem érdekelnének.
Vasmag típusa,menetszámok,vezeték átmérők, tekercselési specialitások stb.
(#) csaboka21 hozzászólása Júl 27, 2012 /
 
Sziasztok!

Építettem korábban egy villanypásztort, 555 IC, simpson gyújtó trafó, és egy FET kapcsolja, 12V-os autóaksi táplálja, tipikus. Működik is, elég sokat működött már, de van egy olyan gond, hogy visszafelé, a 12V-os aksi felé is vissza csapkod, hallható és érezhető is. Namármost nekem ez azért nem biztos hogy jó, mert az aksit napelem tölti töltésvezérlőn keresztül és nem hiszem hogy jót tesz nekik ez. :no:
A kapcsolásom ugyanolyan mint a többi, a fet kapcsolgatja a gyújtó trafó primerjén a 12V-ot. van a Feten védő kondi (mostmár egy diódát is mellé biggyesztettem hátha..) De nem tudom miért lő a táp felé nagyfeszt. Arra gondoltam , hogy a primer tekercsre kéne tenni egy védő diódát, így amikor a primer áramát megszakítja a Fet, akkor ne az aksi felé, hanem a diódán keresztül zárja rövidre a primer tekercs energiáját.. persze lehet ettől meg nem lenne olyan jó az impulzus, ami a nagyfeszt indukálja a szekunderen... vélemény?
(#) kadarist válasza csaboka21 hozzászólására (») Júl 27, 2012 /
 
Szia!
Ez a visszalövés miben nyilvánul meg? Hogyan lehet észlelni?
(#) csaboka21 válasza kadarist hozzászólására (») Júl 27, 2012 /
 
szikrázik, abban az ütemben ahogy a pásztor vezérlése szaggat.. az autóaksit mindenfélére használom, rákötöttem pl a 12V-os fúrót, és megcsípett mókás volt, hogy ívet húzott a fúróhegy a fúrandó fémdarabbal.
(#) apac hozzászólása Júl 27, 2012 /
 
Szeretnék építeni egy villanypásztort. Nem teheneket csak kisebb állatokat akarok vele megfogni.
Találtam itthon a műhely pakolása közben egy puskás trafót (2x15V, 14VA) meg egy lada gyújtótrafót. Ehhez melyik kapcsolás illene a legjobban?

Van raktáron még 2 db gázmotor gyújtótrafó is, de azok már túl nagyok. (120 000V-160 000V)
(#) poros válasza csaboka21 hozzászólására (») Júl 27, 2012 /
 
Akkor van ilyen jelenség ha a földelés nem megfelelő.
(#) sunraw hozzászólása Júl 27, 2012 /
 
Sziasztok!
Van egy Simco, 230V/7kV-os, statikus levezető trafóm. Lehet ebből villanypásztort készíteni?
Előre is köszi!üdv.sun
(#) csaboka21 válasza poros hozzászólására (») Júl 27, 2012 /
 
Ez lesz az szerintem, mert nézegettem itt a kapcsolásokat, és van amelyiken a gyújtótrafó szekunder tekercsének földje össze van kötve a primer földdel, és van ahol nincs. És pont eszembe ötlött nekem is hogy mi van, ha össze kéne földelni? (merthogy nekem nincs...) Mi történik elméletben, ha nincs összeföldelve? ezt ki fogom próbálni.. kapcsolási rajzot most nem tudok küldeni, de gyakorlatilag olyan mint a többi, a legegyszerűbb változatból... 555 áramkör, kapcsolóelem, védőkondi... otthonról majd felteszem azért, hátha jó lesz valakinek.
(#) csaboka21 válasza poros hozzászólására (») Júl 29, 2012 /
 
Szia!
Összeföldeltem, és megjavult, már nem ráz, csak ahol kell köszi szépen!
Ja, a kapcsolást nem találom, csak a nyáktervet... ez van ha PC csere van...
(#) levaitamas hozzászólása Júl 29, 2012 /
 
Üdv!

Tanácsotokat szeretném kérni egy Horizont AN24-es készülékkel kapcsolatban. Bekapcsoláskor folyamatos zöld jelzést ad. Áramfelvétele 140mA, a 220mA helyett. Olyan mintha megállt volna a vezérlése. Mi okozhat ilyen jellegű hibát?
(#) gorzoll válasza apac hozzászólására (») Júl 30, 2012 /
 
Helló az mind szép és jó, hogy kis állatokat akarsz megfogni meg hogy van trafód!
Először is mekkora területet akarsz lekeríteni ?
Másodszor milyen állatokra kell ?
Mert nem mind1, ha ez mind meg van akkor már tudunk segíteni!

Üdv:gorzoll
(#) apac válasza gorzoll hozzászólására (») Júl 30, 2012 /
 
Ezekre az állatokra gondoltam:Kutya, baromfi (pulyka, kacsa, liba)
A terület kb 30mx30m.

A segítséget előre is köszönöm.
(#) gorzoll válasza apac hozzászólására (») Júl 30, 2012 /
 
Helló így mindjárt más a hejzet akkor neked bőven elég ez!Bővebben: Link
(#) apac válasza gorzoll hozzászólására (») Júl 31, 2012 /
 
köszönöm szépen.
(#) csaboka21 válasza apac hozzászólására (») Júl 31, 2012 /
 
Esetleg ez egy egyszerűbb kapcsolás lehet:
Bővebben: Link

Én egy kicsit átalakítottam ezt.. 56ohm-os ellenállást kihagytam, FET-el sorba kötött dióda se kell oda, a védő dióda mellé párhuzamosan tettem egy védő kondit is, és nekem egy BC182 tranzisztor van még a FET elé téve. Úgy emlékszem az időzítéssel is szórakoztam, mire jó lett... fél másodpercenkét szikrázik nekem. Ha jól tudom, az a vezérlés lényege, hogy a kapcsoló FET-et kb fél másodpercre zárni kell, hogy kialakuljon a gyújtótrafó tekercsében a mágneses tér, aztán egy pillanatra (minél rövidebb időre) nyitni kell a FET-et, és ez a változás fogja a szekunder tekercsen indukálni a minivillámot. E-szerint kell beállítani az 555-áramkörös részt.
itt lehet is számolgatni vele:
Bővebben: itten ni!
(#) orifab hozzászólása Aug 1, 2012 /
 
Sziasztok!

Egy Ilyen kapcsolásban tirisztor helyett használható triac?
(#) kokozo válasza orifab hozzászólására (») Aug 1, 2012 /
 
Szia a triac az két egymással antiparallel kapcsolt tirisztor. Tehát 2 tirisztor van 1 tokban. Ezért ugyanarra is jó mint a tirisztor csak még többet tud mert nem kell figyelni a polaritására se.
(#) Melphi hozzászólása Aug 4, 2012 /
 
Sziasztok valaki tudna pár szót mondani erről a kapcsolásról, elolvastam a fórumon pár oldalt, de azért az összeset nem tudom , nagyon sok fajta vélemény volt, végül is jó ez a leírás vagy nem?
Köszönöm
(#) orifab válasza Melphi hozzászólására (») Aug 14, 2012 /
 
Sziasztok!

Igazából engem is érdekel...
Ha jól sejtem a középső trafóig igazából csak egy leválasztás történik (mert közös a gyújtótrafó kimenete), a tekercsen keresztül feltölt a kondi, amit a tirisztor előtti időzítő követ, ha ez is feltölt vezérli a tirisztort, és jön a szikra...

De ha nekem olyan gyújtótrafóm van (átalakítottam a régit) ahol leválasztás is történik akkor közvetlenül a 230V-ot is egyenirányíthatom... max egy kb 10kohm és pár wattos ellenálláson keresztül, hogy rövidrezáráskor ne legyen galiba.
(#) orifab válasza orifab hozzászólására (») Aug 15, 2012 /
 
Esetleg "hozzáértő" személyektől is kérhetünk némi választ? Magyarázatot?

Köszi, István
Következő: »»   139 / 303
Bejelentkezés

Belépés

Hirdetés
XDT.hu
Az oldalon sütiket használunk a helyes működéshez. Bővebb információt az adatvédelmi szabályzatban olvashatsz. Megértettem