Fórum témák
» Több friss téma |
Fórum » Inverteres hegesztőtrafó
Az a táp nálam is hallatja a hangját,de nem zavaró.Az enyém EI28 magból van és 1mm a légrés.Sajnálod a kondikat (?),a 2200µF helyett tehetsz 1000µF értékűt is.Említettem valaha,hogy a nagyobb kondikat azért "ajánlom",hogy egy esetleges áramszünet esetén a vezérlés tovább legyen aktív mint a 310V DC kondibank.
Idézet: „A tranyó védő diódát nem látom a 220-at kapcsoló relé csatinál .” Való igaz,de annak a diódának a relé mellett a helye,szerintem.
Ezt az FRO108 tip. alkatrészt én is keresgettem,több variációban is eredmény nélkül.Nincs véletlen az oldalán valami adat,rajzjel,akármi? Mintha mpisti azt írta volna,hogy teljes hidas megoldású a gép a trafó tekercseléséből ítélve,egy a bökkenő, a 18 nem osztható néggyel,azt mondod annyi volt a gépben.
Nem, közvetlenül a tranyó kollektora és a betápon levő kondi közé kell tenni. Annak a diódának az a feladata, hogy a relé tekercs árama ne szakadjon meg hirtelen, amikor a tranyó kikapcsol. Vagyis, tovább folyik és lecsökken a diódán keresztül. Ha közvetlenül a relére van téve, akkor a reléig vezető huzal induktivitásának árama nem tud hova folyni és valamennyi túlfeszültséget ( meg RF zavart ) kelt. Hogy ez ne legyen, közvetlenül a tranyó kollektora és a pufferkondi ( szűrőkondi ) közé kell tenni. Így a diódán át tud folyni a relétekercs, meg a hozzávezető drót induktivotásának árama is, tehát a kollektoron a dióda nyitása után a feszültség a tápfesz, meg 1V összege lesz. ( valamennyi túlfesz azért lehet, de az minimális )
Szia.
http://kepfeltoltes.hu/120721/STA50086_www.kepfeltoltes.hu_.jpg Így néz ki.Már rájöttem hogy az FRO a Froniust takarja, És nem publikus.Másra nem tudok gondolni. A menetszámok alapján 26kHzre számoltam a képleted alapján.De nem biztos hogy jó a középkivezetés miatt. Bocsi 20Db volt az FRO108. Üdv:K Zoltán
Helló
Nem sajnálom a kondikat főleg,hogy be is van építve mind.A segédtáp nálam közvetlen a 220-ra lesz kötve.A bemenetén van egy 100 mikrós a kimenetén 1000u meg a fesz stab ic előtt 2200u.Jah meg a stab ic után is van egy 1000 mikrós.Csak azért kérdeztem rá,mert az igbt-k kapcsán beszéltük nemrég,hogy a több nem minden esetben jó.De akkor itt bent hagyom mindet
Én azokat a kapcsolótranyókat azért csak tesztelném,hogy mi is lehet, mert én nem vagyok meggyőződve arról, hogy FET vagy IGBT lenne. A Fronius igen hosszú ideig használt darlingtonokat kapcsolótranyóként még az 500A-es gépeiben is. Mint már egyszer korábban írtam, ezek speciális, párba válogatott tranyók mind erősítésre, mind maradékfeszültségre. Amikor a Fronius váltott korszerűbb kapcsolófokozatra, akkor a gépei teljes mértékben átalakultak az adott korban elérhető legkorszerűbb kapcsolóeszközökre, és CPU alapú meghajtó és logikai fokozatra. A főtrafók pedig a kisebb gépeiben planár kivitelű lett. A tranyók nagy darabszámából gondolom, hogy egy korábbi gyártású gép lehet, talán a '80-as évek végéről. Ha a tranyókat még nem vetetted alá nyúzópróbának, és tudod hogy melyik hol lakott a hűtóbordán, becserélem neked IGBT-re ami a gépedben biztosan jó lesz.
Szia.
Sajnos az összes Fro108-at leszedtem a bordáról. Az összeset leteszteltem egy izzó és +24volt és egy 9voltos elem segítségével.Az isotop tokozás szerint kötöttem rá a +tápot az izzót és a gate-re az elemet. Úgy 5-6 volt tájékán hirtelen kigyulladt a lámpa,és ha elvettem az elemet elaludt. A gate körben nem tudtam áramot mérni. Rosszul írtam a 20 db-ot, mert van 16 db FRO 108+4bd ugyanilyen tokozású dióda is. Most megpróbálom egy PWM-el (max5volt 50%négyszögjel) működtetni egy komolyabb terheléssel. A trafóra visszatérve4+4menet van szekunderen. Innen visszaszámolva a képletetek szerint 26kHz re jött ki a freki. Nem tudom jól számoltam? Köszönöm hogy segítesz,mindenképpen szeretném megépíteni a macit. Üdv:K Zoltán
Ha az elemet a vezérlőelektródáról levéve elalszik a terhelést jelentő izzó, akkor egészen biztos hogy darlington. Ugyanis ha IGBT vagy FET lenne, akkor egészen addig bekapcsolva marad amíg a gate kapacitást ki nem sütöd, azaz az emitter, vagy FET esetében a source elektródával össze nem zárod. A +4db nem dióda, hanem ugyanúgy tranzisztor. Azok voltak a végfok meghajtói. A gép kb. 24kHz-en ment eredetileg,de a vas szerintem nem is tud többet. Ezt viszont csak méréssel lehetne megállapítani, vagy ha találsz típusjelzést akkor katalógusból.
Szia.
Sajna rossz hírem van,darlingtonok az FRO108-ak. A PWM szabályzó fetjét kivéve az FRO-t a helyére téve a motor csak forog ,de nem szabályozható. Ez lesújtott. Amit írtam tényleg diódák,kimérhetők 2db egymástól független egy tokban. http://kepfeltoltes.hu/120807/diod_k_www.kepfeltoltes.hu_.jpg Üdv:K Zoltán
Lefotóztam a ferriten található cimkét,
nekem semmit sem mond. http://kepfeltoltes.hu/view/120807/cimke_www.kepfeltoltes.hu_.jpg A meghajtó panel így néz ki. http://kepfeltoltes.hu/view/120807/vez_rl__www.kepfeltoltes.hu_.jpg 6db BUW40-es tranyó van rajta.
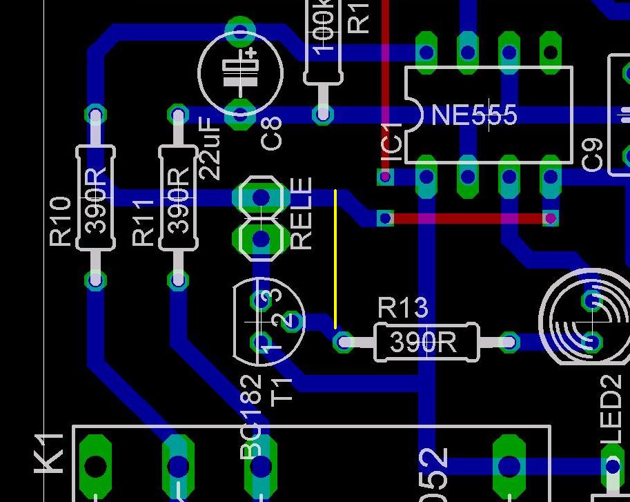
A védődiódát a 300V panelre szántam a relé mellé, ott gondoltam jobbnak. Az a panel még nincs elkészítve, még ki kell gondolnom, hogy fog beférni valami dobozba.
Erdgab köszönöm, hogy vetettél egy pillantást a tervekre, én mostanság az eagle-el szoktam áramkört tervezni, nekem ez jobban bejött mint a layout.
Akkor inkább a vezérlőpanelre tegyem a diódát a tranzisztor és a relékivezetés mellé? Ebben a dologban kicsit tanácstalan lettem.
Igen.
A relé mindegy, hogy hol van, akármilyen hosszú dróttal be lehet kötni. De a dióda legyen a tranyó mellett.Tehát ez valahogy úgy van bekötve, hogy tápfesz (amin van egy elkó pozitív vége van ) aztán dióda katód, aztán dióda anód, aztán tranyó kollektora, aztán tranyó emmittere, aztán negatív tápfesz ( amire rá van kötve az előbbi elkó negatív kivezetése ). Ez az áramkör legyen a lehető legrövidebb huzalozással megépítve. Tehát, a reléhez vezető huzal induktivitásán folyó áram is utat találjon a diódán keresztül. Ugyanaz, mint a főkör, annak analógiájára megy. Vagyis, a túlfeszültségek szempontjából nem számít az, hogy a főtrafó milyen hosszú huzalokkal van bekötve. Ott is az számít, hogy a diódák, tranyók, pufferkondik a lehető legközelebb legyenek egymáshoz szerelve. Vagyis az összekötő huzalok a lehető legrövidebbek legyenek, így lesz az egésznek a legkisebb a szórási (szerelési ) induktivitása.
Akkor elhelyezem a panelre a relékivezetés mellé, a képen oda a sárga vonal környékére, természetesen megfelelő bekötéssel. Oda még be fog férni kis alakítással és csak a relé megy a tápfesz panelre.
Ez egy Transpocket Synergic 450-es gép trafója. Ez bizony darlingtonos végfokozattal készült.
Szia.
Sajnos ez nagyon rossz hír számomra. A vas frekit megtudod mondani? Áll még az ajánlatod a cserére? Üdv:K Zoltán
Bocsánat!
Csak kéredzem... a védő dióda nem a kapcsoló tranyót védi?, mégpedig pont a relétől? - nehogy a gerjesztett tekercs visszaüssön kikpcsolás után? :hide:
"Áll még az ajánlatod a cserére?" Igen. A többit pü-ben.
Ez egy nagyon rossz kifejezés. Nem üt az sehova sem. Ha nincs dióda, akkor túlfeszültség keletkezik. Ettől a tranyó vagy tönkremegy, vagy nem.
A diódának az a feladata, hogy a tranyó kikapcsolása után, a relétekercs árama valahol tovább tudjon folyni. És persze a reléhez vezető huzalnak is van induktivitása és annak az áram is így folyik tovább, ezen a diódán. Ebből következik, hogy a diódát oda kell tenni, ahova korábban már javasoltam. Egy tekercs - vagy még inkább az induktivitásán az áram pillanatszerűen nem tud megváltozni. Sem nullára leesni, sem pl 10 A-re felmenni. Ehhez idő kell, mert ő egy energiatároló! Mágneses energiát tárol. Ennek felépítéséhez, vagy lecsökkentéséhez idő kell. A kondenzátor hasonló, szintén energiát tárol, csak ő nem mágneses, hanem elektrosztatikus energiát tárol. A kondi árama akármilyen gyorsan ( elvileg ) megváltoztatható, de a feszültsége nem. A feszültség megváltoztatásához töltést kell belevinni, ( áramerősség szorozva az idővel, vagyis As mértékegységű mennyiség ) ehhez pedig idő kell.
Nos... én a feszimpulzus "vágására" gondoltam, hogy azt a dióda végzi, ami relé tekercsétől jöhet vissza felé a kikapcsolt tranzisztorra- úgy hallottam valamikor, hogy ezt nem komálják a tranyók. -, de ha nem jól tudom, sebaj itt sok minden megtanulható... - ezért is jó olvasgatni a fórumot.
Az a fránya Lenz törvény. Az az oka mindennek.
A relé tekercsében jelenlevő mágneses erőtér a tápfeszültség lekapcsolásakor összeomlik, ami a tekercsben feszültséget indukál, ám e feszültség ellenkező irányú, mint amilyen a tápláló feszültség volt. Ezt a feszültséget vezeti vissza a tekercsbe az ellenpárhuzamos dióda.Pont emiatt egy kissé lassúbb lesz a relé elejtése, de csak néhányszor 10 ms-al, ami nem zavaró. Erre a megoldásra azért van szükség, mert a relé elejtésekor indukálódott feszültség nagysága elsősorban a menetszámtól,másodsorban az érintkezőt mozgató fegyverzet mozgási sebességétől, illetve a fegyverzet remanenciájától függ, emiatt az indukálódott feszültség akár egy nagyságrenddel nagyobb is lehet mint amekkora a tápfesz volt. Ezért jobb gyorsdiódát használni e célra.
Sziasztok.
Lenne egy kérdésem a vezérlőtrafóval kapcsolatban. Ha én a mellékelt ábra szerint tekertem meg a trafót, szerintetek az jó lesz így?
Szerintem nem jó.Nekem a rajz azt mutatja,hogy a kettes és négyes tekercs ellenkező irányú mint az egyes és hármas.
Mindegyik tekercs ugyanabban az irányban van tekerve, csak az 1-es és 3-as tekercs jobbról balra halad, míg a 2-es és 4-es tekercs balról jobbra halad. Csak azt nem tudom, hogy jelent-e ez valami problémát, mert a maci rajzon alul minden tekercs jobbról balra halad.
Nem jelent semmit, csak annyit, hogy a kivezetések máshol jönnek ki. Ha a panel ennek megfelelően van megtervezve, akkor természetesen jó.
Helló
Gondolom észrevetted már,hogy én nem nagyon értek a dologhoz ,de nem fog túl sokat késni a szekunder oldal a primerhez képest.Ez ugye egy leválasztó trafó.Én eszem szerint az lenne az optimális ha a primér oldalra menő fesz minél hamarabb megjelenne a szekunder oldalon is.De lehet nem jól gondolom. |
Bejelentkezés
Hirdetés |





A relé tekercsében jelenlevő mágneses erőtér a tápfeszültség lekapcsolásakor összeomlik, ami a tekercsben feszültséget indukál, ám e feszültség ellenkező irányú, mint amilyen a tápláló feszültség volt. Ezt a feszültséget vezeti vissza a tekercsbe az ellenpárhuzamos dióda.Pont emiatt egy kissé lassúbb lesz a relé elejtése, de csak néhányszor 10 ms-al, ami nem zavaró. Erre a megoldásra azért van szükség, mert a relé elejtésekor indukálódott feszültség nagysága elsősorban a menetszámtól,másodsorban az érintkezőt mozgató fegyverzet mozgási sebességétől, illetve a fegyverzet remanenciájától függ, emiatt az indukálódott feszültség akár egy nagyságrenddel nagyobb is lehet mint amekkora a tápfesz volt. Ezért jobb gyorsdiódát használni e célra. 
,de nem fog túl sokat késni a szekunder oldal a primerhez képest.Ez ugye egy leválasztó trafó.Én eszem szerint az lenne az optimális ha a primér oldalra menő fesz minél hamarabb megjelenne a szekunder oldalon is.De lehet nem jól gondolom. 