Fórum témák
» Több friss téma |
Fórum » Csöves erősítő készítése
Ne feledd betartani a fórum viselkedési szabályait, és a topik megmaradásának feltételeit. [link]
A téma átmenetileg fagyasztva lett, hozzászólni nem tudsz!
Köszi.. szétszedtem.. most már látom hogy miről van szó.. holnap délelőtt napvilágnál neki is állok..
Annyit hozzátennék, hogy én nem forrasztanék rá réz drótot. Egy az egyben ráforrasztanám a kiálló, megtisztított darabra az anódsapkát. Minél többet hajtogatja, illetve minél nagyobb terhet kell tartania, annál nagyobb a letörés veszélye. Onnan aztán tényleg kuka.
Én abból indultam ki, hogy a kiálló drót valószínűleg letörött már a sapka szintje alatt, így muszály megtoldania. Rosszul fejeztem ki magam. Nem összesodorni kell, hanem az új drótot az anódvezeték köré tekerni. Így az nem törik le és amikor a sapka tetejét forrasztja, nem fog elengedni a belső forrasztás, amihez már nem fér hozzá. Kétszer javítottunk már Gáborral így csövet. Az egyiket meg kellett toldani, a másiknál csak a lötyögést megszüntetni.
Ja igen, ha annyira letört, akkor meg kell toldani. Ha olyan kis darab áll ki, még elhajlítani sem egyszerű, csak ugye vékonyabb drót kell, hogy körbe tudja tekerni, de úgysem folyik itt nagy áram.
Szia! Nos kibontottam az alsó takarólemezt,és megint igazad volt! Csoda hogy a próbálkozások alatt nem robban szét a cucc.. a felső 2 piros banánaljzat a kimenő két vége!! "Precízen kivitelezett megtévesztésnek" néz ki kivülről (az általam csak 2 mono csatornának vélt piros-fekete - piros fekete) banánalj..
A kiszakadt 807-es anódsapkát sikerült megcsinálnom.. most jön a teszt.. remélem megszólal végre. De inkább megvárom a reagálásod.. inkább 3x kérdezek mint még egyszer rontsak.. A hozzászólás módosítva: Okt 26, 2012
Köszi a segítséget,és mindenkinek aki hozzászólt a témához.. Jól szól a BEAG..
A CD játékos érdekes módon az aII 8mV-os bemeneten szól a legjobban.. és így a kimeneten 2,5V körüli váltót mérek.. Alapzúgás az van a gépben,ami ugye alacsony hangerőn csúnya..
A hozzászólás módosítva: Okt 26, 2012
Hát ha még egyszer rászánnád magad, és átteker(tet)néd a kimenőjét!
De azért azt a gyalázatos banán ajlat én kidobnám a helyedben, és egy csavarosra cserélném, mielőtt az öreg műanyag megrepedne és esetleg zárlatot okozna.
Akkor még mindig nem mérted meg az erősítő kimenetét a 180 Ohmmal terhelve?
Mert ha zenészé volt, még mindig fennáll a lehetőség hogy áttekerték azt a kimenőt!
A 180 ohm/20W-ot beledugva a kimenetbe, 1,3-1,4V váltót mérek rajta. Az Epson trafóval.. azaz annak szekunderén pedig mértem 2,3-2,5V váltót. A zenész akitől kaptuk pont 2 hete járt is itt. (Mutattam is neki a stereo PCL86SE-t)
..de akkor még nem gondoltam hogy ezt a cuccot én élesztgetni fogom,és felcibálom a szobámba. Mivel már 2 éve állt a garázsban. Apámat kérdeztem tegnap azt mondta hogy ő úgy tudja,azaz azt mondta neki hogy nincsen áttekerve,de amúgy nem is ért egyáltalán semmit sem hozzá a volt "tulaj".. antitálentum az elektronika területén. Azt sem tudom hogy ő honnan szerezte.. és hogy akkor vajh ki végzett rajta módosítgatásokat.
Nos hülyeséget írtam az imént,de már nem tudtam módosítani.. Szóval jel nélkül mértem a kimenetet azt az 1,4V-ot. Jelet ,és hangerőt adva (muzsikált a trafó). Nos így mérve a 180ohm/20W-on a hangerő emelésével a feszültség szépen ugrál felfelé.. 45-50-60V tovább nem kínoztam.. Tehát ez annyit tesz hogy a trafó eredeti ,és nincsen áttekerve igaz?
A lejátszó zavart laptopok esetében úgy oldottuk meg ,hogy leragasztottuk a földelés csatlakozóját a hálózati dugóban.
próbáld meg lejátszó esetében működik-e.
Ezek szerint eredeti.
Akkor a 220/30V-os trafód olyan 30W körül tud a 8 Ohmra dolgozni - az elég is majdnem. De nem a magas és mély átviteléről lesz híres a hangja. Viszont lehet hogy így kellemes a fülnek
Azért az nem a legszakszerűbb megoldás! Esetleg veszélyes is lehet...
Sziasztok! Nos jó lenne ez.. tényleg kellemes hangja van
,csak az a búgás.. Olyan mintha 50Hz-es búgás lenne.. viszonylag erős. Eddig annyit csináltam gyorsan az ügy érdekében hogy megfordítottam a hálózati csatlakozót,először úgy tünt mintha jobb lenne,aztán rá kellett jönnöm hogy nem is. Van ott szép sorban egy halom ELKO.. mivel 1965 novemberiek,nem lenne túl nagy csoda ha kiszáradtak és kapacitás vesztettek lennének. Gondolom hogy inkább ez lehet a hiba,és nem pedig az hogy valami zajt visz be a plusz trafó.. illetve gondoltam még a 807-es csőre,amelyik ibolyakék színekben pompázik.. ha felcsavarom a "magas kiemelést",akkor a búgás erős és ezzel az ibolyakék fények is erősebbek az említett 807-ben.. Szerintem az a cső gázos lehet. Be lehet úgy állítani a magasat,hogy "elfogadható" eredményt kapjak.. (jah.. és kikapcsolásnál nem a megszokott lehalkulás megy végbe ahogyan a csövek kihülnek,és a kondik elengedik a "maradékot" Hanem mint egy tranyósnál.. mint amit elvágtak.. vége és csend. ) A hozzászólás módosítva: Okt 26, 2012
Halihóó!
Végre elkészült ehhez a kapcsoláshoz a paneltervem. Lennétek olyan szivesek leellenőrízni? Szerintetek milyen lett?
Háááááát.... lehetne még igazgatni ezt-azt.
Ott bal oldalon a nagy ürességbe szép egyenletesen el lehetne osztani 5-6 ellenállást is , és beforgatnám az egyik 27(?) nF kondit is velük párhuzamosan. Öszesüríted nagyon az ellenállásokat, máshol meg üresség. Azt a 10uF400-at is simán át lehet tenni balra, és kényelmesen elférne a két jobboldali elkó egyvonalban, nem eltolva. Az elkókat a lehető legtávolabb tedd a csövektől. A 2W-os ellenállásnak meg kicsit nagyobb forrfejet tennék. A két végcső nagyon a panel végén van, több helyet hagynék hogy a 4 sarokba legyen hely a felfogató furatoknak. Szóval kicsit még babrálj vele ![]() A kapcsolással nem vetettem össze, ezek csak esztétikai és praktikum szempontok! A hozzászólás módosítva: Okt 26, 2012
Akkor nagy valószínűséggel az összes elkót érdemes lesz cserélni.
Még mielőtt beterítené a szobádat a benne lévő papirmasé foszlányaival
Egyszer jártam úgy a Kékes televízió zavarszürő 100n/630V aluházasas kondival.. Fellőtte magát a függöny tetejéig,és kitekeredett mint egy szilveszteri konfetti.. Rendesen megijedtem. Ennek tetejébe ráadásul úgy bebüdösítette a szobát hogy egy fél nap nem bírt kiszellőzni.
ELKO még egy darab sem robbant,pedig minden masinámban az eredeti 40-50 éves MM ELKO-k szuperálnak,de isten ments a bajtól.. a sima kondi is isteneset szólt,elbírom képzelni hogy milyen ha egy combosabb ELKO szétveti magát.. Megnézem hogy milyenek vannak benne,és keresgélek itthon is,illetve boltban is.
Nem felrobbanni szoktak azok a 47mikró 385 V-osak, hanem a tetején lévő biztonsági szelepet kinyomva televágja a környéket egy fűrészpor szerű anyaggal.
Nekünk olyat csinált, hogy pukkant és ilyen fehér füstöt lőtt ki meglepően egyenes vonalban, úgy két méterre, ami azután szétterült a szoba aljában.
![]() Ilyesztő, de így utólag nagyon érdekes látvány volt. Egy másik a szkópom aljában adta meg magát. Vastag köd terjengett a házból.
Sziasztok! Összeírtam az ELKO "hadsereget"..
(2x) 10+10µF/450/500V ,50+50µF 150-175V, (2x) 20+20µF 350/385V.. és egy 100µF/18V. Nem is lesz olyan húzós kicserélni mindet.. Találtam is egy 50+50µF/350V-os nyákos változatot,egy Vidi tv tápban (1990-es).. próbából kicseréltem,de a búgás ugyan úgy és ugyanolyan formában megvan. Szóval majd jön szép sorban a többi ELKO.. Persze elég sok hibát tapasztaltam már,így azon sem lennék meglepődve ha az össze ELKO cseréje után is ugyanígy búgna.. no akkor lehet megint fejet vakarni majd..
Nos kicseréltem még 3 db 10µF/400V-os kondit.. így most már csak a 2x 20uF+20µF van hátra,amit valószínüleg vásárolnom kell majd,mert nem találok. Persze majd még jobban körbenézek.
De mondhatom hogy tényleg ez volt a hiba. Ég és Föld.. szépen síri csendben van bekapcsoláskor. Komolyan még a hangzás meg az állíthatóság is javult. Rövid tesztüzem alatt (5 perc) viszont most is gyenge izzásba kezd az a 807-es,amelyik lilulni is hajlamos.. ekkor egy enyhe alapbúgás meg is jelenik.
Szerbusztok!
Érdekelne,mit szóltok ehhez a kapcsoláshoz. Főként a kimenőtrafó bekötése érdekes a számomra. davoli el34 Egyébként landolt nálam egy ilyen szörny. A hozzászólás módosítva: Okt 27, 2012
Sziasztok!
Ezt a kapcsolást építettem meg, nagyrészt bontott, de biztosan működő rádió alkatrészekből, a képen is látható szerelési technikával (a tápegység az eredeti felépítésű, szerintem veszélyesen közel van az egyenirányító és a kondi, ezen majd még alakítok...). Tulajdonképpen működik az erősítő, szól rajta a zene, és nem gerjed, zúg, vagy torzít. De nagyon halk, a potméter kb. végállásánál kezd el hallható lenni a zene (pedig A-s potméter, ott elvileg pont fordítva kellene lennie...). Nézegettem további kapcsolásokat, a +275V elvileg elég neki. Viszont az feltűnt, hogy mindelhol 500k-1.5M ohmos potmétereket használnak (a rádióban is ilyen volt egyébként), míg ebben a kapcsolásban 50k-s van írva (én 100k-val építettem meg). Lehet, hogy ez okozza a problémát? Kimenő hiba nem valószínű, kétfélével is megpróbáltam, ugyanolyan volt...
Szia! No én jártam ugyanígy ezzel a kapcsolással egyszer.. nagyon kíváncsi vagyok hogy fény derül e a hiba okára. Állítólag nagyon jól eltalált kis kapcsolás l,de detto ugyanígy jártam vele anno.
Valami vacakság volt az oldallal,és a módosításomból ennyit pakolt be.. csak a képet. Szóval én ezt a kapcsolást építettem meg,miután a másikkal nem tudtam zöld ágra vergődni azok után sem hogy többször átnéztem,illetve kivettem belőle a potit is.. (A kimenőd tuti jó,nem ott a hiba.. )
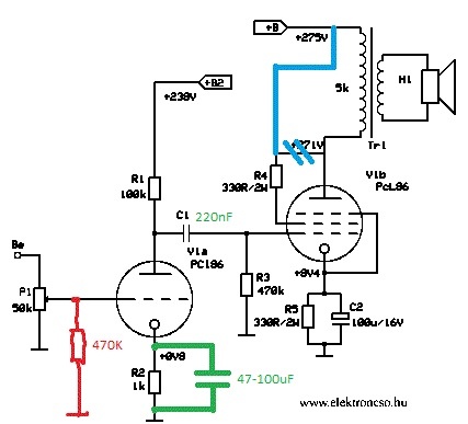
Amit így elsőre látok, az az első trióda rácslevezetőjének hiánya. Berajzoltam, hogy én mit csinálnék. A piros kell. A zöld kondi növeli az erősítést, illetve a két cső között a csatolás minőségét (ugyanakkor ez utóbbit nem tudom alátámasztani, könyvek szerint és számolva 100nF-nak elégnek kellene lennie, de valaki 1µF is tesz ide), hangosabb nem lesz tőle. A kék pedig pentódába állítja a csövet, növelve kissé a kimenő teljesítményt, hangzásváltozás árán (?).
Na ennek is nekiálltam már egyszer, de itt is hasonló volt a helyzet, habár itt tudom, hogy miért: 22pF-os kondit egyszerűen nem tudtam szerezni 50V-nál nagyobb tűréssel, így próbaképp csak nagyobbat tudtam betenni. De amúgy, amit most raktam össze, ez visszacsatolás-mentes, elvileg jobb lehet a hangja valamivel...
Én így építeném meg. A poti az elején, nem kellene, hogy számítson szerintem. Lehet ám a cső is rossz.
Szóval a piros az kellene bele. A zöld alsó kondi növeli az erősítést. A zöld felső jobb csatolást eredményez _(ebben az esetben nem érdekes). A kék meg pentódásítja a csövet, növeli a kimenő teljesítményt, pentódás hangzással. A hozzászólás módosítva: Okt 27, 2012
|
Bejelentkezés
Hirdetés |





ELKO még egy darab sem robbant,pedig minden masinámban az eredeti 40-50 éves MM ELKO-k szuperálnak,de isten ments a bajtól.. a sima kondi is isteneset szólt,elbírom képzelni hogy milyen ha egy combosabb ELKO szétveti magát.. 







