Fórum témák
» Több friss téma |
Fórum » Labortápegység készítése
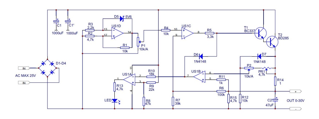
Sziasztok, Megépítettem a mellékletben látható előszerelt labortápot, sajnos az a problémám vele, hogy terhelés nélkül szépen működik is, de amit megterhelem pl. 0,5 A-el a feszültség drasztikusan beesik a kimeneten és nem tudok 3,5V-nál többet mérni rajta, hiába adok a bemenetre akár 12V-ot. A T2-es végfokot már cseréltem erősebbre BD911-re, illetve a C2-es elkót 100mikrósra, de nincs változás.
Szerintetek hol lehet a hiba? A hozzászólás módosítva: Dec 18, 2012
A pufferkondikon mennyit mérsz terhelés alatt?
Azt elfelejtettem írni, hogy a pufferkondiknál próbáltam már egyenárammal táplálni, de nincs változás a kimeneten, legfeljebb jobban melegszik a T2 tranzisztor.
Van, de BD911 alig langyos csak, ha nem nagy a be, illetve kimeneti feszültség különbség.
Első ránézésre nekem úgy tűnik, hogy 0,5 A -nál már esetleg az áramszabályozó korlátoz. Kisebb árammal próbáltad?
A hozzászólás módosítva: Dec 18, 2012
Szia!
Ha az R14 értéke valóban 1 ohm, akkor nem is tudod 300-400mA-nél többel megterhelni az áramkört, mert az áramkorlát működésbe lép. Cseréld az ellenállást 0,22-0,33 ohm körüli értékre. Üdv Pioneer A hozzászólás módosítva: Dec 18, 2012
Köszönöm a tippet kipróbálom.
Közben végeztem méréseket 0,13A kimenő terhelésen. Be táp:6,8V váltófesz. pufferkondikon mérés: 7,6V Kimenet: 3,02V/ 0,13A BD911 szinte hideg és ennyit tud max. az áramkör. A hozzászólás módosítva: Dec 18, 2012
Ne viccelődj!!
A bemeneti feszültség ne legyen 6,8V (BRRRR). Ez egyszerűen nem elég az IC működéséhez, és pláne nem lesz belőle semmilyen referencia. 24V-ot kapcsolj a bemenetre, akkor hirtelen értelmet fog minden nyerni.
Köszi, ezt akkor benéztem rendesen(:
Igazából egy mikroszkópban szerettem volna egy 3W-os ledet meghajtani 700mA-el 3,8V-on, mégpedig úgy hogy az áram korlátozó potiján állítom a fényerőt. Mit kellene és mire kicserélnem ahhoz, hogy elvigye az IC-t a 7,6V feszültség? Vagy egyszerűbb csak egy 24V-os trafót szereznem hozzá?
Szia!
Idézet: „....egy 3W-os ledet meghajtani 700mA-el ....” Hacsak erre szantad akkor inkabb epits egy aramgeneratort hozza -mondjuk lm317 bol- A linkelt tapegyseg bemenetere pedig ahogy Alkoto irta akasz egy 24 VAC-t .
Szia, Köszi a választ.
Van esetleg hozzá való kapcsolási rajzod?
Az LM 317 adatlapján ott van a kapcsolás.
Köszi mindenkinek a segítséget!
A hozzászólás módosítva: Dec 18, 2012
Csak kíváncsiságból végigpróbáltam az összes lehetőséget amit tanácsoltatok, de nem vezetett eredményre egyik sem. Szóval 24V adtam a bemenetre, ekkor annyira melegedett a BD911, hogy kb. 10sec alatt szagosra, érinthetetlenre hevült a hűtőborda, mindezt 3,9V/0,6A terhelés mellett.
Az R14-est is cseréltem, illetve rövidre is zártam, de nem befolyásolt semmi mérhető különbséget. Nem lehet hogy máshol van a hiba?
Nnem kivanok hulyeseget mondani!
DE...az IC 4es laba a V+; mig a 11es lenne a GND. A kapcsolasi rajzon epp forditva vagyon a dolog.
Gondolj bele. A tranzisztoron 12W alakul hővé. 20W-os pákával forrasztani lehet 300 fokon.
Köszi, akkor ezek szerint ez a kapcsolás ennyit tud, mondjuk kétezerért sokkal többet ne is várjak(-:
Tisztelt Alkotó!
Azzal a kérdéssel fordulok hozzád ,hogy a Pioner - es táp (50V 5A max) amit Te is átrajzoltál ahoz jó az általad tervezett panel (mellékletben) áram és feszültségmérőnek? A dupla icl7107 -el készült műszerre gondolok. A segítséget előre is köszönöm. A hozzászólás módosítva: Dec 23, 2012
Ha belinkeled a táp pontos kapcsolási rajzát, lehet én is megmondom neked.
Nekem meg olyan kérdésem lenne a hozzáértőktől, hogy mekkora borda szükséges egy 40V 4A-es táphoz? Illetve ha léggel hűtöm akkor az mennyit dob rá a hővezetési képességre? Mindjárt leszaladok, s megmérem a borda pontos méreteit, úgy könnyebb lesz... A hozzászólás módosítva: Dec 23, 2012
Szerintem gond nelkul beepithetted,
csak az Rx1 es Rx2a/Rx2b erteket szamold ki megfeleloen hozza. Egy kis segitseg hozza /Alkoto tollabol/: Labor tápegység feszültségének és áramának mérése-v1x.pdf A hozzászólás módosítva: Dec 23, 2012
Tehát a méretek, amik 4db tranyót fogadnának be:
220mm hossz, 120mm széles, 30mm magas bordák, 5mm a talpvastagság, 2mm a bordavastagság, 7mm a bordaköz.
Azért ennél picit többet illik hűteni, tekintve, hogy borda nincs is a képen, csak hajlított lemez.
Eddig meg nem volt vele gondom
![]() Az is igaz, hogy nem ment meg rovidzarban tobb orat! S az egesz haz is AL. -szoval- amire nekem kell arra szerintem megfelel De IGEN a nagyobb hutofelolet csak jobb lenne. A hozzászólás módosítva: Dec 23, 2012
Nem tudom pontosan milyen áramköröket akarsz illeszteni, de azért tippelek.
Pioneer tápjához készült egy módosítás v2.7.4 verzió számmal jelölve, amihez írtam egy kis magyarázatot, és csináltam kétféle paneltervet is, egyet rászerelt TO3 tokos tranyókhoz, és egy másikat huzalozáshoz. Ha erre gondolsz, akkor a mérés szempontjából ezen minden rajta van a panelon, csak 1-1 db 200mV-os alapműszert kell hozzá kapcsolni. Erre a célra alkalmas a mellékelt terv is, csak az osztótagokat ki kell hagyni. Ez a kialakítás egy speciális célra készült, általános használatra inkább az univerzális változatot javaslom. Fontos! Az 50V-5A határérték nagyon magas. A kettőt együtt nem javaslom beállítani. Nagyjából a két érték szorzata maximum 100-120 legyen.
Köszönöm! A mellékelt rajzra gondoltam. Akkor jó lesz hozzá a 2 alapműszer. Még egyszer köszönöm.
Ebből készült egy módosított változat, amit itt találsz..
Ha javasolhatom, inkább ezt építsd meg. |
Bejelentkezés
Hirdetés |












