Fórum témák
» Több friss téma |
Fórum » Csöves erősítő készítése
Ne feledd betartani a fórum viselkedési szabályait, és a topik megmaradásának feltételeit. [link]
A téma átmenetileg fagyasztva lett, hozzászólni nem tudsz!
A Mullarard Five-Ten-nek csak az a baja, hogy túl nagyot erősít, tehát ha elhagyod a hangszínszabályozót az elejéről, akkor egy 2 V-os kimenetű CD-játszó esetén már negyed, fél hangerő állásban eléri a névleges teljesítményt.
Én megpróbálnék valamilyen más meghajtást építeni kisebb erősítésű csövekből. lásd mell. A másik dolog, hogy én tennék egy próbát sima szilícium diódás egyenirányítással, nem biztos, hogy annyira ragaszkodni fogsz a csöveshez.
Ez a kapcsolás/ táp így első rápislantásra elég jól feküdne a GU50-nek is...
Nem, a csöves egyenhez ragaszkodom mindenképp. Ha már csöves erősítő, akkor ne legyen benne félvezető még a tápban sem... Meg hát plussz egy csö világít.
Ez engem is lázba hoz... A Mullard féle kapcsolás nekem bevállt. A teljesítménye abban a szobában eddig még elég volt. Egyébként köszi a kimenő trafókat. Azóta is szépen szuperálnak vele. Viszont Fleta fórumtársal a mai nap privátban konzultáltam hálózati trafó ügyileg. Le fogja hozzá gyártani az új trafót, így a jelenleg használt két darab rádióból bontott trafót végre lecserélhetem. Nemsokára a két SM85 magos fojtódból EL34 kimenőtrafó lesz. Tehát azóta amióta beszéltünk már megkapta a cséve a vasmagot, csak ide nagy lenne fójtónak, így fleta gyárt nekem két kisebb fojtót ehhez az EL84 PP-hez. A hozzászólás módosítva: Jan 1, 2013
Szia.Mit szeretnél velük?Gondolom megépíteni.
Egyenlőre nem ,elromlott a fűtésem a műhelyben
. Ajánlom mindenkinek !
A csövek fűtenek.Én meg most ennél melegszem.
Üdv Mofesa
Ügyes , látom a bal hátsó az csöves TV képkimenő , EL84 + ECC XX . Az a 4 cső kevés 10-15 m2 fűtésére , nálam 0Ft szocpénz nem jut fára de szerencsére a rokonok segítenek . Nekem van deszkamodellen PCL 86 , nagyon gerjed a pcl még 10 éve kb működött . Az igért 1 000 000 munkahelybe beférek én is . Üdv A hozzászólás módosítva: Jan 2, 2013
Nem tudom.A tv képkimenőjén van légrés?Ezen van annyi,hogy jó legyen.Van már párja is azóta,de kap majd másikat. 6P1P - 6SZ3P páros.Nekem jobban bejönnek az EL84 pentódánál.Az én E/PCL86 panelem egy papírdobozban nyugszik,a szekrény mélyén.Nem szenvedek vele többet.(Minél többet építesz egyszerre,annál jobb lesz a hőérzet,meg a lelkesedés is fűt,de a doboz gyártás nálam is a fűtés miatt van halogatva főleg).
Sziasztok!
Belekezdtem az újévi projektembe. Már így is elég tűrhető hangja van elsőre, semmi búgás meg egyebek. Egy teljesen orosz csövekből álló se (6p6s-6n9s), és ha megjön a postás akkor készül a pp verzió is! Találtam egy jó kis oldalt szerintem hasznos lehet annak aki még nem járt arra!gyártói katalógusok A hozzászólás módosítva: Jan 2, 2013
Ezt kicsit veséznéd a kedvemért? Olyan rokonszenves kis kapcsolás. A kimenő pl. 4-8 Ohm-nak praktikusabb lenne. Mekkora lenne úgy a vcs (50K) értéke - 8 Ohm-ról?
Az APT 100 100/8-as trafóját élénken el tudnám képzelni csattanónak - kimenőnek hozzá. A hozzászólás módosítva: Jan 2, 2013
UC21m sztatikus adatok: Ua= +60V
Ug1=-2V Ia= 2,5mA S=0,63 mA/V Rb=15K ( Uf=12V If= 70mA Pd max= 0,7W ) A hozzászólás módosítva: Jan 2, 2013
Ha ezek az adatok hitelesek, akkor az erősítési tényezője csak 10 körül van (15 K Rb-ből és 0,68 mA/V meredekségből), riaa korrektorban, mikrofon erősítőben nem tűnik túl jó választásnak, hiába alacsony a tápfesz....
10P12Sz 10Zs12Sz-szel hajtva? Valaki próbálta már? Megjöttek a csövek, iszonyat jól néznek ki
Ijesztő mindkettő...
Valóban. A RIAA ,és a füles erősítésénél a cső után BC107 erősít rá, de ilyen kapcsolást még nem tettem fel.[quote][/quote]
Végre sikerült kipróbálom 32 Ω -os fülhallgatóval is az erősítőt.
Nagyon jó lett a hangja végre a mély is szól szépen viszont megemelkedett a zajszintje is a varázsszemek kapcsitápjának .A 100 uH segített 8 Ω esetében Felemelhetem az induktivitás értékét 400 uH-re (Ha egyenes arányosság) Vagy az már túl sok lenne neki?
A 100 V-os illesztő trafó biztosan nem jó oda kimenőnek (egyrészt mert PP kimenő kell, másrészt 500 V környéki tápnál, nagyobb váltó kerül majd a primerre 100 V-nál (primer féltekercsenként 225 Veff körül (450 Veff a teljes primerre) 5 Kohm Raa-esetén 40 W-on (4-5 K közé saccolom az Raa-t az illető kapcsolásban). A visszacsatoló ellenállást csökkenteni kell 8 ohm kimenetről 36 K környékére 50 K-ról. Ennél jobban nem tervezem vesézni a dolgot, mert ahhoz már gondolkodnom kéne, meg ilyesmi...az meg fáraszt.
Helló !
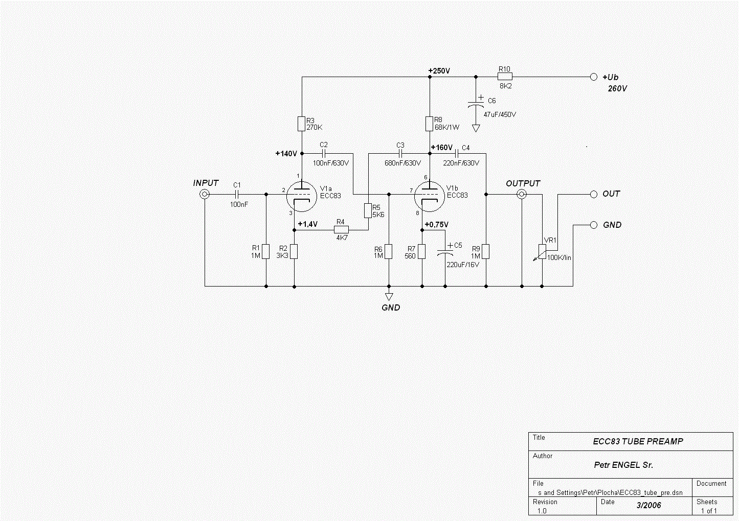
Nem tudja valaki hogy itt az előfokcsőnél miért csatolókondenzátor nélkül megy át a jel a másik csőfélre ? 100K a katódban és túlságosan negatívban lenne a vezérlőrács, azért ??
Mert az első cső anódja adja a referenciát a rácsnak a földhöz képest. Ha betennél egy kondit, akkor a második csőfél rácsa lebegne egyenáramú szempontból. DC csatolás...
A hozzászólás módosítva: Jan 2, 2013
Kösz ! De miért nem rácslevezető ellenállással és csatolókondival oldják meg ?
Miben más így ?
Rosszul fejeztem ki magam, csak a vasméret miatt írtam, milyen trafókról ábrándozom.
Van énnékem ollan titkos képletem a méretezéshez, hogy hasraesik a nép, ha véletlenül tényleg jó lesz a szerkezet... Direkt ilyen butáknak lett kitalálva, mint például én. Egy 1.13 kOhmos trafót próbából kiszámítottam vele és a később neten talált ajánlást 5% körüli egyezéssel kerülgetett. A hozzászólás módosítva: Jan 3, 2013
RT évkönyv 1969-es ben van. Vagy 1968?
Időzáras széfben van, ha érdekel valakit, este lesz időm utánanézni.
Mert van aki szerint a DC csatolás a legjobb, ugyanis nincs a jelútban a vezetékdarabon kívűl alkatrész. Ha beraksz egy kondenzátort, akkor annak paraméterei mindenképpen befolyásolják a rajta áthaladó jelet. Ezt ezzel kiküszöbölheted. Egy ellenállás is beleszól (termikus zajok vagy micsoda). Nagyobb felkészültséget igényel a tervezése és kivitelezése, mivel ha az első csőfél lassabban éled, mint a másik, akkor annak rácsára az anódfeszültség kerülhet (erre is felhívták a figyelmemet). Én is próbálkoztam ilyen megoldással (CHZ féle 6N6P+ECC88), eddig felemás sikerrel. Úgy kell megválasztani a komponenseket, hogy egyensúlyi helyzetben Az első csőfél anódja éppen a kívánt rácselőfeszültségnyi potenciállal kisebb feszültségen legyen, mint a vezérelni kívánt cső katódja.
Sziasztok
![]() A csatolt képen látható kapcsolást ma összeraktam pók szerelésbe (lábról lábra) Be is indult csak eszméletlen torzan szól... Át néztem már többször is és mindent helyesnek találok rajta. Tudnátok segíteni, hogy esetleg mi okozhatja ezt? Kondikat mkp-t és mkt-t kaptam a boltban esetleg nem ez lehet a gond?
Hát én egyikben sem tudtam felfedezni, tehát tényleg titkos.
Ahá, tehát van érdeklődő, ezért megkerestem és megadom a kódot hozzá...
![]() 1969/194 és psssssssst... A tudás hatalom. Nem nagyon dobálják az infót ezen a téren, csak olyasmit, amiben elvész az ember. Negyven cm képlet, amiből nem tudni, mennyi az elírás és a tévesztés. Ez egy emészthető dolognak tűnt, bizonyára nem szentírás, de ellenőrizhető.
A kondikkal nincs baj szerintem, hasonló helyre nekem is a legolcsóbb került, ami elbírta a 400V-ot. Inkább az ECC83-as fűtését nézd át! Ugyanis, nem csak 6,3 V-ról fűthető, mint a legtöbb E-s cső: a 4-5 lábakra 12,6V-ot kell kötni, ekkor a két csőfél fűtése sorba kapcsolódik. 6,3V-os fűtés esetén másképp kell bekötni: a fűtés egyik ága a közösített 4-5 lábakra megy, a másik pedig a 9-esre. Így párhuzamosan kapcsolódik a két fűtőszál. Az alulfűtés okozhat durva torzítást!
13 voltal fűtöm a csöveket a 4és5 lábon keresztül... 250 voltos anódfesszel...
Olyan féle torzítást produkál mintha csak egyik sinus irányában erősítene (másként nem tudom leírni...)
Szerintem próbáld ki elsőként R5 R4 és C3 komplexum nélkül is. Bár a katód és anódellenállások sem a szokványos értékűek.
Sziasztok megoldódott nem a kis csöves volt a hibás hanem a vgéfok amire kötöttem...
|
Bejelentkezés
Hirdetés |



Ez engem is lázba hoz...
A Mullard féle kapcsolás nekem bevállt. A teljesítménye abban a szobában eddig még elég volt. Egyébként köszi a kimenő trafókat. Azóta is szépen szuperálnak vele. Viszont Fleta fórumtársal a mai nap privátban konzultáltam hálózati trafó ügyileg. Le fogja hozzá gyártani az új trafót, így a jelenleg használt két darab rádióból bontott trafót végre lecserélhetem. Nemsokára a két SM85 magos fojtódból EL34 kimenőtrafó lesz. Tehát azóta amióta beszéltünk már megkapta a cséve a vasmagot, csak ide nagy lenne fójtónak, így fleta gyárt nekem két kisebb fojtót ehhez az EL84 PP-hez.
. Ajánlom mindenkinek ! 










