Fórum témák

» Több friss téma
Fórum » DC motor/lámpa PWM szabályzása
 
Témaindító: redcar, idő: Márc 3, 2006
Témakörök:
Lapozás: OK   64 / 155
(#) Gagyicom válasza Massawa hozzászólására (») Nov 6, 2012 /
 
Ha valamilyen oknál fogva szétszeded egyszer akkor jussak eszedbe
(#) proli007 válasza Gagyicom hozzászólására (») Nov 6, 2012 /
 
Eszébe fogsz jutni.. "Kellet nekem szétszedni!!"
A hozzászólás módosítva: Nov 6, 2012
(#) Gagyicom válasza proli007 hozzászólására (») Nov 6, 2012 /
 
(#) Peti.Janka válasza Gagyicom hozzászólására (») Nov 9, 2012 /
 
Üdv! Én is csináltam hasonló vezérlést nemrég. Ez is DC 400W-os motor, egy esztergagép felső maró motorja. Én úgy oldottam meg, hogy 2db IRFP450 párhuzamosan kötve IR2121 IC-vel hajtva. A PWM jelet pedig PIC adja. Ez az összeállítás tökéletesen működik. Ki egészítettem még egy forgásfigyeléssel is. Egy HALL-ic lett a motorra szerelve. Ez csak annyit csinál, hogy letiltja a forgást, ha véletlen megszorulna. Szerintem valami hasonló működne neked is.
Üdv: Peti
(#) Tyson05 hozzászólása Jan 15, 2013 /
 
Sziasztok!
A segítségeteket kérném!
12 V -os autóból kiszedett hűtő-fűtő ventilátor -nak a motorjára szeretnék kötni egy fordulatszám szabályzót.
Mit ajánlotok? Hogyan oldjam meg?
Egyik ismerősöm ajánlotta, hogy LADA műszerfal megvilágításnak a potméterét rakjam rá. Szerintetek?
Segítségeteket előre nagyon köszönöm!
(#) pucuka válasza Tyson05 hozzászólására (») Jan 15, 2013 /
 
Jujj. Ha füstöt akarsz látni, akkor tedd azt. De jó helyre írtad a kérdésed, csak olvassál kicsit vissza, biztos fogsz találni ebben a topikban megoldást. (555 ic, FET)
Az előtét ellenállás szabályzás, amit tanácsoltak, más okból sem jó. Az egyenáramú soros motor (amilyen a fűtő venti motorod is) fordulatszáma feszültség függő, hiszen így szabályzod a fordulatszámát. Csakhogy az előtét ellenálláson a motor árama feszültséget ejt, ami kivonódik a tápfeszültségből. A motoráram viszont a leadott nyomaték függvénye. Tehát ha terheled a motort, a motorra jutó feszültség csökkenni fog, ennek hatására a motor áram is, ami viszont a leadott nyomaték csökkenésével jár. Erre mondjuk, hogy elgyengül a motor.
Az elektronikus (PWM) szabályzóval viszont a motor kapocsfeszültsége nem csökken az áram növekedésével, hanem a soros motorra jellemző módon a leadott nyomaték növekszik.
A hozzászólás módosítva: Jan 15, 2013
(#) Tyson05 válasza pucuka hozzászólására (») Jan 16, 2013 /
 
Értem!
Nagyon szépen köszönöm a kielégítő válaszodat!
(#) Ppyro hozzászólása Jan 31, 2013 /
 
Helló!
lenne egy olyan problémám hogy egy opel astrából kiszerelt ablaktörlő motor fordulatszámát szeretném szabályozni természetesen akumlátorról. kipróbáltam akkus fúró aksijáról tökéletesen megy elég nagy erő is van benne. az aksi adatai a következők: 14.4V és 1.3Ah. Természetesen a későbbiekben is erről szeretném üzemeltetni. fontos lenne hogy aránylag finoman tudjam változtatni a fordulatát. Esetleg ha tudna valaki adni egy olyan kapcsolási rajzot ami működik
akkor azt nagyon megköszönném
Előre is köszi a segítséget
(#) pucuka válasza Ppyro hozzászólására (») Jan 31, 2013 /
 
Az új hozzászólás gomb mellett, alatt van egy lefele mutató nyíl. Ha rákattintasz, és kilistázod a képeket, ott találhatsz neked megfelelő kapcsolást.
(#) Saggitarius válasza Ppyro hozzászólására (») Feb 1, 2013 /
 
Szerintem gyengus lesz az az akksi hozza, illetve csak (jo)par percig fog menni. Az 1.3A/h csak elmeleti ertek, gyakorlatban nem azt jelenti, hogy Te egy oran kereztul 1.3A-t ki tudsz szedni belole.
(#) Ppyro hozzászólása Feb 1, 2013 /
 
hát végignézegettem a képeket de az a bajom hogy még eléggé kezdő vagyok az elektronikában szoval ha esetleg tudna valaki linkelni egy kapcsolást konkrétan hogy mi lenne nekem a jó az jó lenne.
ha kicsinek gondoljátok az aksit nem gond mert van autó aksim is és akkor unkább üzemeltetném arról
egyébként nem folyamatosan fog menni a moci hanem ilyen 1 perceket csak 5-6 perces szünetekkel
(#) zolika60 válasza Ppyro hozzászólására (») Feb 1, 2013 /
 
Ez például jó lesz szerintem.
(#) patkolttojas válasza Ppyro hozzászólására (») Feb 2, 2013 /
 
Szia!

Csak nem mézpergetőt akarsz csinálni belőle? Már csak azért, mert akkor kevés a kimeneti fordulatszám is, meg a motor teljesítménye is kevés lenne.

Szerintem ezen fórumon csak akkor tudunk igzán segítséget adni bárkinek is, ha nem nekünk kell kitalálni a felhasználást! Ha konkrétan leírnád, vagy valahogy utalnál arra, hogy mire is kell a dolog, akkor esetleg százszor ennyi megoldási javaslat is érkeznie! Feltéve, ha nem nagyon titkos a dolog!
(#) Ppyro válasza patkolttojas hozzászólására (») Feb 2, 2013 /
 
ez egy papírcső tekerő gépet fog meghajtani ezért írtam hogy csak rövid időtartamokat fog futni és tulajdonképpen csak egy 20mm átmérőjű rudat kell neki forgatni amire tulajdonképpen feltekeredik a papír, és a folyamat végén egy cső lesz belőle amikbe kiváló rakétákat lehet majd préselni
rakéta modellezéssel foglalkozok, eddig mindig vettem a papír csöveket hozzá de most szeretném inkább magam legyártani őket, próbáltam már kézzel is sodorni de az akárhogy is nyomtam feszítettem sehogy sem lett az igazi
A hozzászólás módosítva: Feb 2, 2013
(#) Saggitarius válasza Ppyro hozzászólására (») Feb 2, 2013 /
 
Amint lathatod zolika60 ajanlott egy egyszeru PWM-es kapcsolast. A "gond" mindossze annyi vele, hogy nem nyomatektarto, mivel nincs semmifele visszacsatolasa, visszajelzese. Tudom esetleg meg kinaiul hangzik, de ha nem, akkor szerencsere annyira azert nem vagy kezdo.
(#) patkolttojas válasza Ppyro hozzászólására (») Feb 2, 2013 /
 
Szia!
Amennyiben szorosra akarod tekerni a papírcsíkot, akkor én azt javasolnám, hogy az alábbi kapcsolást építsd meg, mert ennek van ármszabályzása is. A lényege az lenne, hogy egy közel állandó erőt lehet a motorból kicsikarni ezáltal, ami bizonyos határokon belül persze, de nem nagyon függne a fordulatszámától. Ha lefognád a motort, akkor is ugyanakkora áram folyhatna rajta, mint amikor valamilyen sebességgel megy. A papírt ennek következtében szintén közel állandó feszességgel tudná húzni, nem kellene külön gondoskodni annak beállításáról.

http://www.hobbielektronika.hu/forum/getfile.php?id=110107

Üdv.:patkolttojas
(#) Saggitarius válasza patkolttojas hozzászólására (») Feb 3, 2013 /
 
Igen, ilyesmire lenne szuksege, de nem pont erre, at kell dolgozni egy kicsit, mert ez akkutolto. Pl., C6-ot lecsokkenteni, mert kulonben nagyon lassu lesz a reakcioido. Esetlegesen megnovelni az R10 erteket 0.1ohmra, az mar kezelhetobb szintet ad es nem is kell akkora, 1000x erositest beallitani az R7-R8-cal.
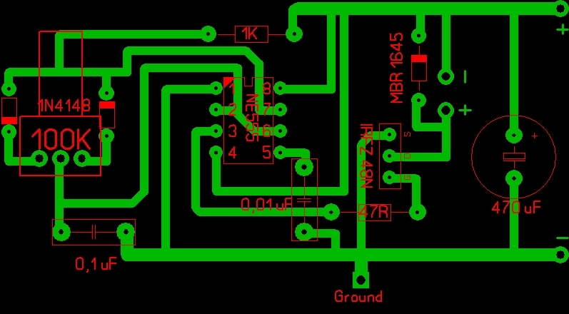
(#) crazybob hozzászólása Feb 3, 2013 /
 
Sziasztok!
Valaki tudna egy pillantást vetni az általam tervezett pwm szabályzóra. Tudom, hogy egyszerű, de nekem nem A 2-es lábon csk azért van egy 1 Ohm -os ellenállás mert nem tudtam megoldani a bekötést és gondoltam 1 Ohm nem okoz gondot. Esetleg még egy kondi (fólia) párhuzamosan az elkoval?
Köszönöm
A hozzászólás módosítva: Feb 3, 2013
(#) crazybob válasza crazybob hozzászólására (») Feb 3, 2013 /
 
Bocsi a 2-es lábon már nincs ellenállás csak már nem hagyta átírni.
(#) patkolttojas válasza crazybob hozzászólására (») Feb 3, 2013 /
 
Szia!

A FET-tel egvonalba (ugyan arra a hűtőbordára is fel lehet szerelni) én tennék egy 7810-et. Pont elférne és akkor kisebb lenne az esély arra, hogy a táp rángatása visszapofázzon az 555-re. Kis kondi is elférne még valahol a csökkentett táp szűrésére.
(#) szsrobert válasza crazybob hozzászólására (») Feb 3, 2013 /
 
Köszi a nyáktervet. Szinte ugyanaz, mint ez, csak két külön ellenállás helyett egy poti van:
(#) crazybob válasza szsrobert hozzászólására (») Feb 4, 2013 /
 
Köszi a hozzászólást és, ha megmondanád, hogy pontosan hová gondolod az áramkorlátot és a kondit akkor nagyon hálás lennék. Felteszem a tervet progi változatban is, ha valakinek szüksége van rá. A terv Spirit Layout 5.0-val készült.
A hozzászólás módosítva: Feb 4, 2013
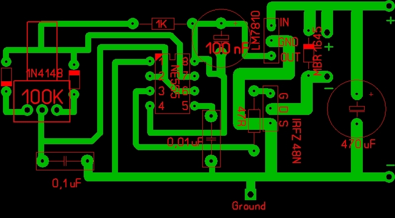
(#) crazybob válasza patkolttojas hozzászólására (») Feb 4, 2013 /
 
Nos, ahogy tanácsoltad, bele dobtam még egy feszültségszabályozó IC-t, de az a baj, hogy nem tudtam őket egy bordára tenni mert nem jó irányban vannak a lábak és úgy már nagyon közel lennének egymáshoz a + és a - erek, ami szerintem már valami zavart okozna.
(#) patkolttojas válasza crazybob hozzászólására (») Feb 4, 2013 /
 
Akkor én félig megoldottam neked, csak azt a szúrőkondit, ami a stabil tápot szűri cseréld ki elkóra, én nem értek hozzá. Most már egyfelé néznek a FET és a 7810, mehet egy bordára. A tápvezetékeket megvastagítottam, mert ott nagy áramok folynak, persze sok hiba van még az én rajzomban, de kijavíthatod! Kicsit tologattam a vonalakat, ha nem jó, helyezd át Te is.

PWM 555.lay
    
(#) crazybob válasza patkolttojas hozzászólására (») Feb 4, 2013 /
 
Szerintem a 4-es "Reset" lábra és Vcc-re felesleges a kondi, mert az IC úgy sem enged több feszültséget a megengedettől. Ahogy le razjzoltad az IC bekötését egy bordára az nem rossz, csak az a baj vele, hogy így az IC és FET nem egy felé néznek és nem tudsz rájuk egy bordát tenni. Én ezért inkább IC-t hozzácsavarozom dobozhoz és meg lesz oldva a ground is. Megépítem az enyém alapján és majd eldől, ha nincs igazam akkor még lesz benne 1kg kábel is A vezetékeket én is megvastagítom.
Kösz
(#) patkolttojas válasza crazybob hozzászólására (») Feb 4, 2013 /
 
Azt hiszem félreértettél. Az a kondi, amit betettem oda, az nem a RESET lába miatt van ott, ezt kell mondjuk egy elkóra kicserélned, ez a stabil táp szűrése, csak nekem egyszerűbb volt bekopizni egy kondit, a meglévőből és nem tettem bele egy elkót.
A másik dolog, kapaszkodj meg! Egyfelé állnak a hűtőfelületek, mármint a FET és az LM7810 ! A FET-et kifordítottam 180 fokkal, szerintem azért nem vetted észre!!! Mindkettőnek a hűtőfelülete most a bemeneti elkó felé néz.
A hozzászólás módosítva: Feb 4, 2013
(#) crazybob válasza patkolttojas hozzászólására (») Feb 4, 2013 /
 
Igazad van tényleg el vannak fordítva. A stabil tápot már szűri egy elkó az elején, vagy az nem elég?
(#) crazybob válasza patkolttojas hozzászólására (») Feb 4, 2013 /
 
Betettem egy elkót csak azt nem tudom, hogy radial vagy bipolar legyen.
(#) kadarist válasza crazybob hozzászólására (») Feb 4, 2013 /
 
Szia!
A radiál meg a bipolár nem egymás alternatívái. Az egyik a mechanikai kivitelezést fedi, a másik az elektromos tulajdonságokat.
(#) crazybob válasza kadarist hozzászólására (») Feb 4, 2013 /
 
De lehet. Akkor axial vagy radial, a lényeg, hogy milyen elko-t tegyek zavarszűréshez az IC és táphoz.
Következő: »»   64 / 155
Bejelentkezés

Belépés

Hirdetés
XDT.hu
Az oldalon sütiket használunk a helyes működéshez. Bővebb információt az adatvédelmi szabályzatban olvashatsz. Megértettem