Fórum témák
» Több friss téma |
Fórum » Autóelektronika
Témaindító: sufni-tunning, idő: Ápr 19, 2008
Témakörök:
Szerintem azért szeretné, mert kettőt elég nehéz kiszedni, és azt csak nagyon hidegben szeretné működtetni. Ha ez így van, akkor felmerül a kérdés, miért is van a relében a hőméréséklet érzékelés?
Nem egyszerűbb négyet cserélni ha baj van? A maradék úgyis hamarosan oda lesz.
Először is köszi a választ. Az igazság hogy ez a családi autó és apa bízott meg vele, hogy járjak utána és kivitelezzem. Télen nehezen melegszik a motor és amikor x fokos a motor (hideg) akkor mind a 2 izzítógyertya menjen amikor már melegebb akkor csak 1 amikor már üzemin van akkor egyik sem, ezeket a gyertyákat relék kapcsolnák külön a kettőt 2 db relé. Nekem apu ellenállás értékeket adott meg, hogy 1000 ohm-nál mind a 2 menjen 300 ohm-nál csak az egyik és hőre csökken az ellenállás. És a motorvezérlőből 5 volt jön ki. Ja és ha jól emlékszem a hőfokgombáról jönne ez a jel. Meg hogy ne nagyon terheljen az amit építek a relék kapcsolásához. Még majd próbálom összeszedni, hogy mi a konkrét és érthetően megpróbálom majd leírni. Köszönöm a válaszokat.
A hozzászólás módosítva: Feb 3, 2013
Próbáltam volna a típushibák között keresgélni, akkor hát mellé trafáltam. Szerintem ajtózár mikrokapcsoló gond lesz ebben az esetben. Nézd meg ezt az oldalt és alul a hibajelenségeket, hogy mit produkálhat a kapcsoló kopása, talán jobban össze tudod vetni a nálad történtekkel.
Ezzel nem fog hamarabb melegedni a motor. Talán a motor járása kulturáltabb lenne az indítás utáni első percben, vannak is gyártók, akik alkalmaznak hasonló megoldást, de csak hasonlót. És ennek azért ára van.
Szerintem nyugodtan beszéld le a fatert az ötletről.
És ha ez a két gyertya a hűtővizet melegíti? Szerintem arról van szó és nem a motorban lévő izzítógyertyáról. Ott amúgy is eleve 4db van.
Akkor talán azt kéne mondani. De olyan meg van benne gyárilag, 3 darab is.
Először is köszönöm a válaszokat. És úgy emlékszem igen a vizet melegíti 2 gyertya. Jövőhéten majd összeülök vele és leírom rendesen, hogy pontosan mi kellene. Köszönöm mindenkinek
És bocsánat a pontatlan megfogalmazásért. A hozzászólás módosítva: Feb 3, 2013
Mind a négyet szoktuk cserélni, de tény, hogy kettőt az adagoló miatt nem egyszerű cserélni. Viszont a relé általában hőmérsékletre kapcsol, így szerintem ez felesleges munka , de nem ismerem a konkrét autó vezetékhálózatát.
A hűtővíz melegítését nem izzítógyertyával szokták megoldani (bár nem tartom kivitelezhetetlennek), hanem a fagydugó helyére szoktak berakni egy merülő forralóhoz hasonló melegítőt. Azok 220V-ról szoktak menni.
Ha az aksiról táplálod akkor az a kevés idő, amíg indítás előtt bekapcsol, az nem lesz elég (szerintem) kb 5-6 liter víz felmelegítéséhez, ha meg tovább fűttetsz vele, akkor indításra nem marad áramod. Ezért is szokták külső tápról melegíttetni.
Azóta kiderült, hogy a kolléga nem is tudja pontosan mit is szeretne.
Láttam, de reménykedem az előző offommal is tudtam segíteni egy kicsit.
sziasztok! 2.0dci motor kapcsolási rajza,jeladók rövid tesztelésének leírása,ilyesmi érdekelne ha valaki tudna. légtömegmérő és folytószelep jeladó hibát ír ,főként ezeket akarnám leellenőrizni.
köszönöm.
Tessék, itt egy leírás a kiegészítő fűtésről dizel motorokhoz. Igaz ez pont Mondeoba való, de a te kocsidra is alkalmazható. kiegészítő fűtés
Hello!
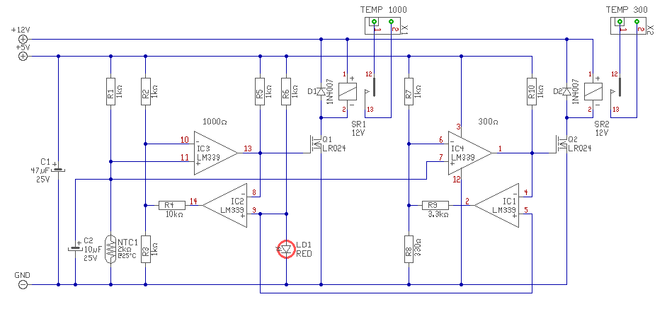
Igaz a kolléga felszívódott, de akkor ha már így esett, megtámogatom egy rajzzal kívánsága szerint.. üdv! proli007
Na közben előkerültem
Na akkor sokadik átírásra. Kell egy segédáramkör ami kapcsolna 2 teljesítményrelét (persze ezek kapcsolnák az izzítógyertyákat) ami kb darabonként 500mA-t vesz fel. Azt kéne, hogy 50fok alatt mindkettő relé megy, 50 és 70fok között 1 relé, 70fok felett mindkettő kikapcsoljon, majd kimérjük hány fokon menyi az ellenállása és leírom, mert eddig jutottunk és így beszéltük meg és majd egy külön kisebb hőgomba lesz betéve és esetleg, hogy megoldható lenne-e, hogy változtatható legyen én arra gondoltam, hogy sorba rakni az NTC-vel (hőgomba) egy kis trimmer potit. 5V-ot felejtettük mert nem akarjuk terhelni a motorvezérlőt. Az eddigi segítségeket pedig nagyon köszönöm. És a rajzot is köszönöm szépen. A hozzászólás módosítva: Feb 9, 2013
Hello!
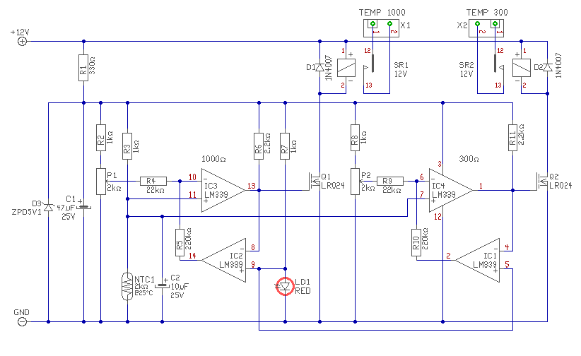
Ezen ne múljon. A termisztor feletti ellenállást kell úgy megválasztani, hogy a termisztor kb. 25fokon mért ellenállásával legyen az megegyező. Aztán oda állítod a két határértéket, ahova akarod. üdv! proli007
Szep napot
Tudom hogy nem ilik ide a kerdesem , de nem talatam hasonlo temat, valaki megkert , hogy a popec renault markalyu sport autojabol segitsek kicserelni az akkumulatort, ami ugye nem egy mernoki diploma dolgozat , kozben kiderult hogy o mar kivete es betete az ujat is de megse indul az auto, tanacstalanul altam a dolog melett , mivel hogy uzemkepesen tete le az autot 1-2 honapja. Arra a dontesre jutotunk hogy feltoltsuk a regi akkut es aval probaljuk ujra , vegulis nem oreg aku csak lehet lemerult, csakhogy mikor a toltot ra akartuk teni irtozatosan szorta a szikrat, ha forditva tetuk akor nem , elokerult egy mero muszer es kidrult hogy az akumulator polusai forditotak, vagyis a negativ jelzesnel pozitiv fesz van es forditva. Azt sem tudom hogy kezdjem , mit kerdezek , de, letezik hogy megvaltoztasa menet kozben a polaritasat, ha gyarilag ugy volt bele epitve akkor kieghetet valami a normal akkumulator racsatlakoztatasakor??? mondjatok valamit a temarol megkerlek , en tehetetlenul alok e temaban. A hozzászólás módosítva: Feb 12, 2013
Hello!
Autós topikban kellett volna feltenni. - De vannak azonos méretű de fordított polaritású aksik is. - Láttam olyant, hogy egy új aksi gyárilag fordított polaritással volt feltöltve. Generátor diódáknak biztos hogy annyi, de elektronika is leköszönhet ettől. - Egy aksit ma már nem szabad csak simán kivenni, mert elfelejthet a gép beállításokat. Tehát tápot kel rákötni, és feszültség alatt kicserélni, ha az ember nem akar problémákat. De a szakik sokkal többet tudnak erről a megfelelő topikban. Ha tényleg fordítva volt feltöltve az új aksi, akkor lehet érvényesíteni a garanciát és a kártérítést.. üdv! proli007
Nem az uj aksit toltotuk hanem a regit, a forditot polaritasut.
Az aksit nem en vetem ki , ez az hogy mar ki volt veve. Akkor csak anyi mradt hatra hogy a regi akut toltsuk fel, es tegyuk visza majd probaljuk meg begyujtani??
Hello!
Vissza tétel előtt, én sorba kötnék vele egy refi izzót, hátha már zárlat van, ne legyen még több gond/kár. Aztán ha nemég, árammérés.. üdv!
Az akku 12,01 volton van es az izo, maximalis teljesitmenyen eg , jelet sem adja hogy gyengulne a fenye tobbet tartva is rajta , ez a forditot polaritasu akurol beszelek.
Úgy értem, hogy az aksira tetted az izzót. Nem arra gondoltam, mielőtt a jó aksit a kocsira kötöd, tegyél a plusz vezetékbe sorba előbb egy izzót. De véletlenül sem a fordított aksival, hanem a jóval. (Esetleg a fordított poaritású aksit megfordítva, hogy a polaritás helyes legyen.)
Szia:
Az akkumulator kerek polusai nem egyforma méretüek igy a pozitivra a negativ sarut nehéz felrakni a másik meg lötyög . Ha mégis sikerült akkor az összes elektronikát tönkretehette.
Ertelek , ha baj van az izo megvedi a dolgokat. Letezik hogy napjainkban gyartot jarmu ,a pozitiv polaritasal van az alvazra szerelve, mert motorkerekparal talakoztam de az oslelet volt?
ez igy is van , de az en esetemben a vastagon van a negativ es a vekonyan a pozitiv
Azért írtam mert akkor a forditott bekötésnél eléggé kelett feszegetni a sarut ami nem akart rámenni.
Tehat az akumulatoron a vastag polusanal van a + jel , a vekonynal a - , de pont forditva adja ki az aramot.
Letezik olyan hogy egy lemerult aksit fel lehet tolteni forditott alapotban. Egyszeruen erthetetlen, hogy mi tortenik.
Ha az akku a rárajzolt polaritáshoz képest fordítva adja a feszültséget, akkor azt el kell szépen helyezni a veszélyes hulladék gyűjtőbe. A nagy kérdés, hogy az autó elektronikáját milyen "élmények" érték ebből, és mi minden szorul ott cserére.
|
Bejelentkezés
Hirdetés |




És bocsánat a pontatlan megfogalmazásért. 
Na akkor sokadik átírásra. Kell egy segédáramkör ami kapcsolna 2 teljesítményrelét (persze ezek kapcsolnák az izzítógyertyákat) ami kb darabonként 500mA-t vesz fel. Azt kéne, hogy 50fok alatt mindkettő relé megy, 50 és 70fok között 1 relé, 70fok felett mindkettő kikapcsoljon, majd kimérjük hány fokon menyi az ellenállása és leírom, mert eddig jutottunk és így beszéltük meg és majd egy külön kisebb hőgomba lesz betéve és esetleg, hogy megoldható lenne-e, hogy változtatható legyen én arra gondoltam, hogy sorba rakni az NTC-vel (hőgomba) egy kis trimmer potit. 5V-ot felejtettük mert nem akarjuk terhelni a motorvezérlőt. Az eddigi segítségeket pedig nagyon köszönöm. És a rajzot is köszönöm szépen. 
