Fórum témák
» Több friss téma |
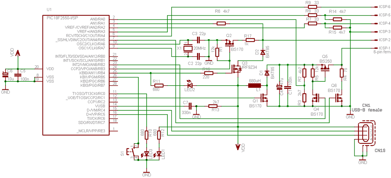
Fontos: PICKit2 klón építése tanácsok
Ha készen lesz hány oldalas használati utasítást tervezel hozzá?
Már csak a funkciók leírása lesz legalább 50 oldal Idézet: „Ha készen lesz hány oldalas használati utasítást tervezel hozzá?” Erre még nem gondoltam... Kihúzok néhány funkciót, hogy ne kelljen annyit írni. ![]() Hogy készen lesz-e valamikor? Egyre inkább távolinak tűnik, mindig akad egy-két apró javítani való. A hozzászólás módosítva: Feb 24, 2013
Szia!
SPI: Sajnos a teljes kommunikáció felvételéhez 4 bemenet kellene (SCK, CS, SI, SO), de a PICKit2 -nek csak 3 van. Másrészt a belső MSSI modul az EEPromokat kezeli, a szoftveres SPI pedig elfogadhatatlanul lassú lenne. HW módosítás nélkül kilátástalan. Használjuk a logikai analizátor funkciót vagy a PICKit Serial Analyzer -t - itt a belső MSSI -t használják az analizálásra. A furatszerelt klónban van még egy szabad komparátor, amit fel lehetne használni a ICSP_MCLR bemeneti értékének fogadására. Mehetne akár a 18F2550 RE3 / MCLR lábára is. ![]() I2C: Ez jobban megvalósíthatónak tűnik, de ehhez is kell a buffer kártya (4k7 lehúzó ellenállások miatt). Ráadásul ez a protokoll lassabb is... A hozzászólás módosítva: Feb 25, 2013
Nos számolgattam egy kicsit:
I2C: 400kHz - 2.5us - 30 utasítás/órajel. 100 kHz - 10us - 120 utasítás/órajel. Figyelni kell az SCK jel felfutó éleit. Ezt még meg lehet tenni a C2 komparátorral. A megszakítási rutinba való belépés ideje kb. 3us (ld. megjegyzért a forrás uart startbit detektálásánál). Azaz a 400 kHz -es órajel eleve kizárt, de még a 100kHz is kétséges, hiszen a belépést és a kilépést is ugyan annyi időnek számítva csak 4 us azaz 48 utasításnyi idő maradna a feldolgozásra. Időt lehetne biztosítani az órajel alacsony szintjének nyújtásával, de a Clock Stretching sok kontrollernek gondot okoz. ld. 16F88x Errata - DS80302E. Tovább figyelni kell az SDA le- és felfutását, ha az SCK magas. A bekötések miatt nem lehet a komparátort használni, nincs élfigyelés az A port bitjeire. Ezek a funkciók a PICKit Serial Analyzer -nek való feladatok. Esetleg egy speciálisat is lehetne építeni több bemenettel, a belső hardware -t jobban kihasználva, újabb, gyorsabb kontrollerrel: 32MX210F015B... A hozzászólás módosítva: Feb 25, 2013
Köszi, hogy egyáltalán elgondolkodtál rajta
Steve
Elkészült egy funkció generátor MCP6002 -vel. A kimeneti jele 500us mintavételi idővel a programból nézve, illetve 1ms mintavétellel 16 szoros nyújtással png -be mentve.
Az előbbi funkció generátor négyszög kimenetét méri a PICKit2 frenvenciamérője.
Szia!
Összehasonlítva a pickit2 szkópot egy "hangkártya" szkóppal, melyik lenne a jobb? Hol lehet elérni ezt a sok ügyes módosítással bővített szoftvert?
Szia!
1 csatorna esetén 40 kHz, két csatornánál 20 kHz a maximális mintavételi frekvencia. A felbontás 8 bit. Azt hiszem egy hangkártya jobb ennél. A fejlesztésnél nem is az volt ez volt a szempont, hanem kihozni a PICkit2 -ből a maximumot, amit lehet. Van még egy-két ötletem. Pl. A frekvenciamérés 100Hz alatt több, mint 1% hibával mér (100Hz 1%, 10Hz 10%, 1Hz 100%). Ha periódusidőt mérnék, 1 Hz periórusát 10 ppm -re is meg lehetne mérni... Esetleg valakinek van még jó ötlete? Meddig lehet elmenni? Egy kis hadrware kiegészítés elfogadható? - Frekvenciamérő határa előosztóval (MB501L - 1.1GHz) bővíthető. - Feszültségkövető bemeneti fokozattal a 4k7 lehúzások hatása kiküszöbölhető. - Külső triggerképző. - Ha már megy a frekvenciamérés, akkor kis áramkörrel mehetne a kapacitás és induktivitás mérés is. TLS253, TLS254, TLS267 szenzorral fénymérés, I2C hőmérővel hőmérséklet mérés. Már egy kis áramkör faragást is fontolgatok... A hozzászólás módosítva: Feb 28, 2013
A függvénygenerátor két jele X - Y megjelenítési módban.
Idézet: „Egy kis hadrware kiegészítés elfogadható?” Szerintem mindenképpen. Viszont, amit szerintem egyszer el kéne követni, ha egyáltalán lehetséges és érdemes, hogy az "alap" klónokon kívüli fejlesztéseket áthelyezni valamely másik topikba. Pl. PICKit2++ fejlesztése címmel nyitni egyet vagy ilyesmi...
Ha már nem csak FW faragod hanem a HW-t is akkor talán érdemes lenne elgondolkodni pic cserén. Talán 4550-es re lecserélni (közeli rokonságban van 2550-el) és akkor lenne egy csomó IO portod. Akkor kilehetne bővíteni logikai analizátort, és még hozzá lehetne férni talán hardveres I2C, SPI portokhoz. Tápkört is lehetne modernizálni.
De ez a munka amit idáig csináltál az fantasztikus! Elismerésem !
Szia!
A tanítványaimtól egy ötlet: " Ha már ennyi minden bekerült a PK2-be, akkor nem lehetne egy AVR programozó is? " ! Szerintem el lehetne rajta gondolkozni, ha van még rá energiád Steve szerk.: Remélem nem ütközik jogi problémákba !? A hozzászólás módosítva: Márc 5, 2013
Meg lehetne csinálni, de nem használható fel az eredeti program. Egy TTL szintű uart program is elérhető volt a http://pickit2.isgreat.org/ oldalon, de úgy látom az oldal már megszűnt.
Igen, sajnos megszűnt, viszont létezik egy "időgép", amit az archive.org oldalon lehet elérni. Én így szedtem le ezt a pk2avrisp programot, bereszeltem hozzá a leírás alapján a comport linkelőt, s használtam is egy Attiny45 beégetésére mindaddig, míg sikeresen ki nem zártam magam abból a mikrovezérlőből (s mivel a szopatóágra tettem magam ezzel, így el is ment tőle a kedvem rendesen). A vége az lett, hogy HVSP programozót kellett építenem...
A PK2-höz létezik még egy firmware módosítás is, amivel AVRISP MKII lesz belőle (ennek hátránya, hogy utána kell majd egy másik programozó, amivel a kedvenc PK2-dből ismét PK2 lesz). A lényeg, hogy csakis ISP módú programozónak "hazudhatod" őkelmét, így előfordulhat, hogy nem elég, s akkor már jobban járunk egy párszáz forintnyi alkatrészből összerakható HVSP programozóval...Minden esetre a munka, amit a PK2 programba beleöltél, nekem nagyon tetszik és elismerésre méltónak tartom. Az eddigi munkád elérhető valahol (akár GIThubon)? Én pont emiatt az AVR programozósdi miatt gondoltam rá, hogy belekukkantok a forrásba, s VS2010express alatt csont nélkül ment, meg is lepődtem rajta... Viszont a programozható kütyük dolgait nem találtam meg benne, csak a PK2DeviceFileEditor-ral tudnám birizgálni, te is így csináltad (ha igen, akkor pláne meg kell emeljem a kalapom a kitartásodhoz)?
Szia!
Egyes típusokhoz elég volt a Pk2DeviceFileEditor, de sokhoz bele kellett nyúlni a PC -s programba is. A 33EP, 24EP család kezelését meg kellett írni, a 32MX családnál sok egyszerűsítést fel kellett oldani. Nyitottam egy új topikot a továbbfejlesztésnek. A hozzászólás módosítva: Márc 5, 2013
Láttam én is, csak azt hittem, hogy HP41C megoldásával így "egy kalap alatt" lesznek!
Steve
Sziasztok.
A Szilva féle Pickit2 klónnak a dokumentációját eltudná küldeni valaki? Legjobban a Hex file kellene. Előre is köszönöm. A hozzászólás módosítva: Márc 6, 2013
Szerintem erre gondoltál. Némi keresgélés nem olyan nehéz. Azt írja, a gyári hex kell bele.
Voltak itt páran akik AVR-t szerettek volna programozni Pickit2-vel. Az orosz kollégák erre jutottak: Bővebben: Link A google angol fordításával elég érthetőnek tűnik.
Szia!
Itt már válaszoltam a kérdésedre.
Pont jól jött ez a kérdés.
Mert nekem pont ezzel van gondom. bele teszem a PIC-et a programozóba de sokszor nem találja meg. Lehet a gond forrása az ,hogy a 330nF helyezz 100nF van benne. Pontosan az USB-B csatlakozó előtt lévő kondi
Idézet: „Lehet a gond forrása az ,hogy a 330nF helyezz 100nF van benne.” Az biztosan gond. És ha már cseréled, akkor 470nF-ot rakjál inkább oda.
Mitől lehet még ,hogy nem ismeri fel a PIC-et?
benne van helyesen bekötve ,de azt írja ,hogy "No Device Found" |
Bejelentkezés
Hirdetés |




Már csak a funkciók leírása lesz legalább 50 oldal





!






