Fórum témák
» Több friss téma |
A 22V kevés lesz 38-45V egyenhez, de minden toroidban van akkora lyuk középen, hogy hozzátekerhetsz néhány menetet, és meglesz az alap feszültséged (kb:30V kell neked). Tekerj rá akármiből provizorikusan 10-12 menetet, mérd meg, és szükség szerint annyit tekerj megfelelő átmérőjű huzalból, hogy elég legyen.
A hozzászólás módosítva: Nov 25, 2012
Ha így hagyom a toroidikot mennyi lesz az egyenirányított +/- tápfeszem?
Kb. 28V (mert a diódákon is esik). Alapképleteknek utánanézni.
igazából 3 ilyen teljesen egyforma toroidom van. Akkor az lesz hogy egyet szétbontok és rátekerem a másik 2 re.
Sziasztok!
A problémám valahol itt kezdődött: Bővebben: Link Azzal küzdök, hogy megoldjam műveleti erősítővel. De csak úgy sikerül, hogy a pozitív ágat szabályzom és nem akkor sem bírom levinni 0V-ig. A szimmetrikusságot kezdem feladni. Inkább megépítem kétszer 0-30V-ra és majd összekötöm a kimeneteket, ha kell a szimmetria.
Hello!
Rajzot feltehetted volna. Így senki nem tudja mivel van gond. IC-hez +-tápot használsz? üdv! proli007
Ezt nem így kell csinálni. 30V-os tápról 30V-os jelet műveleti erősítő kimenetén előállítani meglehetősen nehéz dolog lenne.
A helyes megoldás, hogy a műveleti erősítő vezérel valami teljesítmény fokozatot (mondjuk egy combos tranzisztor vagy FET, esetleg Darlingtonba kötött tranzisztorok), a kimenő feszültséget egy feszültségosztón keresztül vezeted vissza a műveleti erősítő - bemenetére, a + bemenetre pedig a vezérlő jel megy. Úgy kell a feszültségosztót beállítani, hogy stimmeljen a vezérlő feszültség és a leosztott kimenő feszültség. (Apró kiegészítés: hogy melyik megy a + és melyik a - bemenetre, az függ a konkrét teljesítmény fokozat módjától) Amúgy csendben megsúgom, hogy az ellenállás létra pontosságával is gondjaid lesznek, nagyjából 5-6 bitig okés a diszkrét ellenállásokból kirakott D/A, 7-8 bitig még jól válogatott ellenállásokkal fel lehet menni, de efelett jó eredményre ne számítsál. A hozzászólás módosítva: Feb 4, 2013
Szia!
Nagyon köszönöm a segítséged, de az eddigi tapasztalatok az olvasottak kicsit elkeserítettek. Tudom, hogy a tudásom gyengesége miatt van ez. Most átgondolom kicsit az egészet. Műveleti erősítős megoldásnak jobban örülnék és az ellenállás létrát is lehet, hogy kicserélem IC-re. Vagy használok PWM jelet, de az megint nem tudom hogyan vezessem a műveleti erősítőre.
Hello!
A PWM integrált értéke adja a vezérlőfeszültséget. Vagy is RC integrátor kell hozzá. üdv! proli007
Kicsit összeszedtem magam a kezdeti kudarcok után.
Mellékeltem, hogy meddig jutottam. Szimuláció szerint ez szépen hozza a 0-30V kimenetet úgy, hogy a táp lehet akár 42V is. Van rajta egy kezdetleges teljesítmény fokozat is és védelem. De ez még mindig csak a + ágon működik. Akár, hogy is szenvedek - ágon nem bírom összehozni. Kérlek segítsetek. VS3 jelképezi a szabályzó 0-5V jelet. Hogy ez ellenálláslétra lesz vagy digitális potméter IC az még nem tudom, de most az a lényeg, hogy 0-5V a szabályzó jel. A hozzászólás módosítva: Feb 6, 2013
Szia! El nem tudom képzelni milyen előnyt látsz a műveleti erősítőben. Egy DC feszültséget a hatszorosára kell növelni, mindössze ennyi a feladat.
A negatív tápot átveheted erről a kapcsolásról is (proli007 jóvoltából normális analízist csatoltam hozzá).
Őszintén? Semmi előnyt nem látok. De mindenhol azt látom olvasom, hogy műveleti erősítő kell. Vagy csak azt használnak.
Mindenképpen kipróbálom amit rajzoltál mert még eddig mindig ez a leghasználhatóbb. Viszont nem szeretnék copy-paste ember lenni. Pár szóban leírod, hogy mi-miért van benne? A kimenet terhelhetősége és a védelmek még rám várnak. Ezért is szeretném jobban átlátni ezt a kapcsolást.
Hello!
Azt azért nézd meg, mit rajzoltál. Mert itt a T1-T2 működik, a többi meg dísznek van benne. Hiszen a T3 kollektor-emittere rövidre van zárva. A műveleti erősítőre a visszacsatolást nem a kimenetről vitted vissza, hanem a T1 kollektorából. Aminek alig van köze a kimenethez, ha terhelést tennél a kimenetre. A negatív oldal megoldásához, néz meg egy inverátó kapcsolású műveleti erősítő rajzát és megérted mit kel tenni. Annak bemenete ugyan terheli a forrást, tehát elé egy követő erősítő szükséges. Reloop áramköre is egy "műveleti erősítő". A OPA és a tranyós erősítő között a különbség a stabilizációs tényezőben lesz. Mert a kimenet olyan pontosan tudja tartani az értéket, amennyi a nyílthurkú erősítés és a visszacsatolt erősítés közötti különbség. üdv! proli007
A T1 és T6-ból álló úgynevezett differenciál erősítő a közös emitterükön folyó áramot a bázisáramaik szerinti arányában osztja meg a kollektoraik között. Tehát ha a VG1 forrás feszültsége növekszik, akkor T1 kollektorárama is nőni fog, mely nyitás felé vezérli T2-t. T2 kollektor körében lévő osztó T6 bázisát látja el árammal, és mivel ez egy negatív visszacsatolás, T1 és T6 bázisfeszültségei egyezése esetén egyensúlyi állapot alakul ki.
A negatív tápoldal működési elve ezzel azonos. Ott a referencia feszültség maga a 0V. Mikor a pozitív és a negatív kimenő feszültség abszolút értéke megegyezik, akkor R6-R7 szimmetrikus osztó közös pontján is 0V mérhető. Ellenkező esetben a T3,4,5 elvégzi a szükséges korrekciót. Mekkora terhelhetőségre, és milyen jellegű védelemre gondoltál?
Védelem szempontjából szeretném, ha minél inkább bolondbiztos lenne, túláram, rövidzár stb.
A kimeneten ne jöhessen vissza semmi káros hatás a tápegységbe. Terhelhetőség tervim szerint áganként 5A. Egyenlőre úgy gondolom, hogy az áramkorlátot szoftveresen oldom meg.
Ha engem kérdezel, én azt javaslom, hogy ha ennyire kezdő vagy ezen a téren, akkor inkább egy kipróbált, sokak által megépített kapcsolásból indulj ki. Mondjuk átsétálsz a Labortáp topikba, és az Alkotó-féle 2.7.4-es tápot megnézed. Az állító potméterek helyére digipotokat raksz, és csókolom. Ha nem elég az emberi áron beszerezhető 8-bites digitpotok felbontása, akkor néhány extra analóg kapcsolóval (CD4066/CD4051 meg hasonlók) lehet pl. feszültség/áramtartományt váltani.
Azért küzdök magam mert abból tanulok is. Sosem voltam híve az egy-az-egyben utánépítésnek.
Egyébként az a koncepcióm most, hogy digitális potit fogok használni. Elég lesz a 8bit. Remélem.
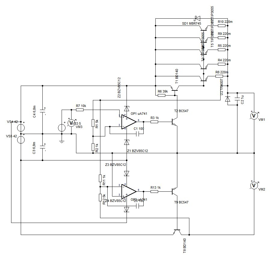
Nos kínlódtam nem keveset, de ez már egész jónak mutatokzik.
Javítottam a teljesítmény fokozatot a pozitív ágban. A negatív ágon ezzel még nem foglalkoztam. Örülök, hogy szimuláció szerint most már megvan a +-30V. Gondolom még vannak hibák... Hogy mi azon még filózom... [off] Hogyan csináljátok, hogy TINA a DC analízis mellé oda teszi a kapcsolást is? Van rá opció vagy képszerkesztővel oldjátok meg?
Hello!
Na, látod hogy megy ez, alakul ez már. De.. - Ne a tápfeszből vond le a zénerrel az IC feszültségét, hanem stabilizáld a zénerrel. Valamint ebből elég egy +- táp is. - A VM3 felesleges, mert szimulációnál, a VS3-at fogod megadni, az úgy is megjelenik az X tengely formájában. - Általában kerülni kell, hogy a táp-táp elérhető legyen PN átmeneteken keresztül. (T1-T2) Ez általában a félvezetők halálához vezet. Elég egy tranziens, vagy egy gerjedési pillanat. - Nem túl célszerű, ha az OPA közvetlen vezérel egy bázist. Mert akkor az OPA kimeneti feszültsége kb. 600..700mV között kell csak hogy változzon. Így is nagy a végfok erősítése, ami az OPA futásidejével együtt majdnem biztos gerjedéshez, vagy gerjedési hajlamhoz vezet. Vagy is jobb volt, a végfoknál a visszacsatolás, ahol az OPA kimenete kb. 0..5V között mozgott. Az OPA visszacsatoló kondiját is "hatástalanítja" mert ha nem mozog a kimenet, nincs mit visszacsatolni. - Az R6 értékét nem tudom eredetileg honnan vették, de az túl nagy. Nem túl jó, ha bár minimális is, T1 és T2 szivárgási áramát felerősíteni a végfoknak. (Hőfokra ezek nőnek is.) - A kimenetre mindig illik műterhelést (terhelő ellenállást tenni.) - Egyébként a negatív oldal kapcsolása hibás. A tranyók pont fordítva lennének (PNP-NPN). Valamint mivel Te "tükrözöd a kimeneti feszültséget, az OPA részére a visszacsatolásnál 1:1 értékű ellenállások szükségesek. Hogy hogy jött ki így a +30V az rejtély.. (Amúgy én PrintScreen és Xenwiwe) üdv! proli007 A hozzászólás módosítva: Feb 7, 2013
Köszönöm! Ismét egy napig emésztem amit írtál és tökéletesítem tovább.
Ma már amúgy is egyéb események miatt is elfáradtam. De bízom benne, hogy meg lesz az alagút vége. A +-12V-t nem zénezzel akarom majd megoldani, de a szimuláció miatt így tűnt kényelmesebbnek. Ezt is javítom az elképzelésemnek megfelelően. A hozzászólás módosítva: Feb 7, 2013
Csiszolgatom a kapcsolást, de két észrevételed nem igazán értek:
Idézet: „- Általában kerülni kell, hogy a táp-táp elérhető legyen PN átmeneteken keresztül. (T1-T2) Ez általában a félvezetők halálához vezet” Elég 1-1 kb. 10k ellenállás vagy más átalakítás kell? Idézet: „Nem túl célszerű, ha az OPA közvetlen vezérel egy bázist. Mert akkor az OPA kimeneti feszültsége kb. 600..700mV között kell csak hogy változzon. Így is nagy a végfok erősítése, ami az OPA futásidejével együtt majdnem biztos gerjedéshez, vagy gerjedési hajlamhoz vezet. Vagy is jobb volt, a végfoknál a visszacsatolás, ahol az OPA kimenete kb. 0..5V között mozgott. Az OPA visszacsatoló kondiját is "hatástalanítja" mert ha nem mozog a kimenet, nincs mit visszacsatolni.” Elképzelésem sincs, hogy itt konkrétan mire gondoltál. Egy csomó kapcsolást látok így. Mellékeltem, hogy hol tartok. Amit nem értek, hogy a TINA DC transfer characteristic -nél most nem hoz semmi eredményt. Sokáig csak számol majd dob egy üres függvényt ahol az x tengelyen a 0-5 V osztás helyett -1mV - 600 uV osztás van. Nem jövök rá, hogy miért. A hozzászólás módosítva: Feb 8, 2013
Hello!
- Ha megnézed a rajzot, a T1 bázis-emitterén, majd a T2 kollektor-emitterén keresztül el lehet jutni a tápról a GND-re. Ha a T2 tranyó kinyit, ugrik mind kettő. Vagy is célszerű a T2 emitterébe vagy kollektorába ellenállást tenni, ami korlátozza az áramot olyan szintre, hogy ha T2 kinyitna teljesen, ne legyen hasmenése egyiknek sem. - Ahhoz hogy a T2 kinyisson az IC kimenetének nagyon kicsit kell elmozdulni. Én ezt nem szeretem, tapasztalatom szerint gondokat okoz.. De hogy Te milyen rajzokat láttál, azt nem tudom, és jótállni sem tudok érte. - Sajnos tapasztaltam én is a Tina-nál dolgokat. Egy adott bonyolultsági fok felett, nem tud számolni. De előferdül az is hogy csak egy ellenállás értékét kell megváltoztatni és működik. De komplett áramköröket nem szoktam próbálni csak részleteket. A szabályozás szerinti felesleges vacakokat (ami aztán a végleges tápba majd kellenek) el kell hagyni. (Reverz diódák, tranyó hegyek, stb) Ezeket a részeket lehet külön-külön tesztelni plusz és mínusz oldalt külön szimulálva. üdv! proli007
A negatív ágból az SD2 diódát elhagyva jó lett. Nem értem miért. A végleges kapcsolásba viszont szerintem kelleni fog.
+-0-30V 0-5A A hozzászólás módosítva: Feb 8, 2013
Még egy utolsó kérdés és átballagok a labortáp topicba.
Még mindig nem tudom eldönteni, hogy mivel járok jobban. 1. Megépítem a +-30V kimenetet. 2. Építek 2x +30V kimenetet és, ha kell a szimmetrikus fesz akkor összekötöm őket Az utóbbihoz kell 2db trafó az előbbihez viszont csak egy. Az utóbbival egy ponton tudom állítani a szimmetriát az előbbi viszont alapból két tápforrást is biztosít. Nem tudom mivel járok jobban.
Hello!
Erre a kérdésre nem fogok válaszolni. Nem szeretem a parttalan vitákat. Mindegyiknek meg van a maga előnye és hátránya, ráadásul erősen alkalmazás függő a dolog. A trafó kérdést rosszul látod, Mind kettőhöz lehet egy trafó, csak két tekercs kell. De míg az elsőhöz lehet középcsapolású trafót használni, a másodikhoz nem lehet. Egy tápegységnek számtalan paramétere lehet (hálózati zaj zavarelnyomás stb.) amit itt általában hanyagolni szoktunk, bár nem túl helyesen. De ebből a szempontból is van a kettő között különbség. (középmegcsapolás-egyenirányító hatásai) De ne feledd "a szimulátor csak szimulál" a puding próbája... üdv! proli007
[off]
Én nem vitát szeretnék csak véleményekre vagyok kíváncsi. Szeretném, ha megosztanád velem a véleményed. Hogy ne legyen vita tárgya írd meg privát üzenetben mert nagyon érdekel. Hidd el nem fogok vitatkozni.
Sziasztok!
Nem találtam a problémámra megoldást, ezért szeretnék segítséget kérni. Adott egy 7V-os trafó. Ebből szeretnék +/- 5V egyent kapni 500/50mA-es terhelhetőséggel. Elkészítettem az egyutas változatot (1 dióda a + felé, egy a negatív ág felé), de sajnos mivel csak a szinusz egyik "puklija" megy a + ágba, így hiába raktam bele 2200µF kondit, 500 mA terhelésnél már nagyon leesik a dióda után a fesz. A kérdésem az, hogyha a + ágat greatz-el egyenirányítom, akkor hogyan lehet a negatív ágat megoldani?
Hello! Valahogy így. üdv!
Köszönöm szépen, mindjárt kipróbálom.
Ez egy Villard-féle feszültség kétszerező? 7107-es meghajtásához is jó? A hozzászólás módosítva: Márc 5, 2013
|
Bejelentkezés
Hirdetés |
















