Fórum témák
» Több friss téma |
Szia!
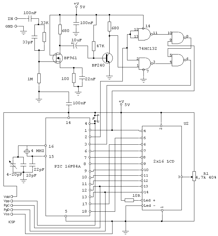
Egy kicsit későn, de legalább nem soha... Nem 256 Hz a felbontása. Az előosztó állapotát direkt nem lehet kiolvasni. Ha a kapuidő lejártával a Timer0 étékét kiolvastuk, tároltuk, a pic saját magának ad a T0CKI lábra órajelet és nézi, mikor vált a TMR0 regiszter. A kiadott órajelek száma alapján az előosztó állapota kiszámítható (256-n). Egyébként minden trükk nélkül csináltam frekvenciamérőt a PICKit2 -ből, alapesetben 10MHz -is használható, de egy MB501L -lel akár 1.1GHz -ig is mérhetünk vele.
Sziasztok !
Megépítettem az 50 MHz-es frekvenciamérőt PIC16F628 + 2x16 LCD. WCT6.hex progit használom, szépen működik egy dolog viszont zavar, jel nélkül 1 Hz-et mutat nem 0 HZ-et. Szerintetek ez a program hibája vagy a hardveren kell változtatni ?
Szia!, nem tennéd nekem fel ennek a freki mérőnek a rajzát, és a panel terveket, ha meg kérlek szépen?.
Szia !
Ha végigolvasod a topicot, itt mindent megtalálsz, rajzot, NYÁK tervet, programot.
Oké, köszi.
Ha a bemenetét rövidre zárod akkor nullát fog mutatni. Az hogy most nem nulla hanem 1Hz a kijelzőn, nem teljesen mindegy? Ebből a kapcsolásból sosem lesz laborműszer!
Szia !
Köszönöm válaszod, persze tudom nem labor műszer. Az érdekelt volna hogy hardver vagy szoftver okozza az apró hibát. Az is tudom hogy +/- 1 digit eltérés is lehet , azonkívül nem termosztátban van a kvarc és ez is mérési pontatlanságot jelent. Még egy dolog érdekelne sajnos még nem volt lehetőségem megmérni tudja-e az 50 MHz frekvenciát mérni és kijelezni ? A PIC alkalmas erre a frekvenciára, ill. a 74HC132 osztást is végez ?
Tisztelt Fóromtársak!
Kérdéssel fordulnék a hozzáértőkhöz: Szóval adott egy Vpp=3,9V négyszögjel (illetve jó közelítéssel 4szögjel..) kb.: ~0 -- ~5000Hz ig. Ez egyébként egy nyomás távadó kimeneti jele, így tehát a bemeneti oldal 0-16bar a kimeneten pedig a fenti frekvencia tartomány mérhető 12DC tápfeszültség mellett. Tud valaki abban segíteni, hogyan lehetne ezt a négyszög jelet valamilyen kijelzőn (LCD) az adott kimeneti frekvenciához tartozó nyomásértéket megjeleníteni?? ![]() (Erre egyébként azért lenne szükség hogy ha lenne egy ilyen ketyere akkor a hibásnak vélt senzort rászúrni erre és rögtön látni, hogy jó vagy nem, kábel hiba vagy esetleg máshol van a gond.....) Üdv: L
Ez itt egy frekvenciamérő: Bővebben: Link
Ott van a forráskód is hozzá, ha beletúrsz egy kicsit, akkor még azt is meg lehet csinálni, hogy átszámolja bar-ba és azt is kiírja.
Eszembe jutott nekem is már, (bár nem pont ez) de ahhoz még túl láma vagyok hogy átírjak egy ilyen kódot (megnéztem a az asm-et, hááát mitmondjak felét nem is értem...) úgy hogy az működjön is...
L
Szia!
Meg tudod adni pontosabban a frekvencia határokat?
Sajnos a maximum 16 bart nemigen sikerül hirtelen, mivel nem áll rendelkezésre pillanatnyilag ilyen tartályom.
Egyébként a most a héten csináltam pár fotót egy mérés sorozat közben ha gondolod mellékelem... Ezt a mérést egy kisebb zárt műanyagtartállyal csináltam ami sérülés nélkül kb 4 bart visel el. Az első fotó (ahogy a második is mutatja ) 1,8 barnal készült, a harmadik pedig 3barnál. A vég frekveenciát csak interpoláltam ebből a két mérésből így lehet hogy hülyeség az eredmény persze.... ![]() Természetesen a gyári adatok hiányoznak (Müller electronic) úgy kezelnek mindent mintha a NASA lenne.... Már kétszer kérdeztem emilen őket , még csak nem is válaszoltak... Üdv: L
Szia!
5000 * 32 = 160000 tehát nem is kell osztani-szorozni, csak léptetni és arrébb rakni a tizedespontot. Fordítható 16F84, 16F84A, 16G628, 16F628A -ra is.
Hello!
Először is köszönöm a fáradozásod! (Még meg se néztem hol változtattad annyira megörültem..) Másodszor, ha jól értem akkor ezt feltolom Vicsys frekimérőjére és már meg is van ? (Egy havernak úgy egy éve megcsináltam ezt a frkimérőt, még nyilván a nyáktervem is megvan hozzá mert az alkatrészek miatt újra kellett kicsit tervezni......) ![]() Üdv: L
Nekem olyan problémám lenne hogy megépítettem a vicsys féle frekimérőt saját nyáktervel, el is indult elsőre de mikor megjelenik a Hz felirat elkezd felfelé számolni és 3.99956 és 3.99962 MHz között ugrál. Már olvastam ilyet a fórumon de nem láttam megoldás vagy nem vettem észre. Ez csak gerjedés lehet vagy alkatrész hiba?
Szia!
Újra kell fordítani Release módban. (Sajnos Debug módban maradt a feltöltéskor...).
Szia!
Figyeltél a cikk megjegyzésére? Idézet: „FIGYELEM! Lemaradt a PIC 2-es és a 74132 IC (12,13) lába közötti átkötés!”
Hello!
Akkor ez most már jobb? Ránéznél? (Megpróbáltam release módba fordítani.....) Köszi! Üdv.L
Igen figyeltem! és saját nyáktervet készítettem! Elvileg jó 3 emberrel átnézettem már!
A hozzászólás módosítva: Márc 19, 2013
Szia!
Nem szeretnélek terhelni de akkor ez így jó lehet? Áfutnád nekem?(Az ICSP nem szabvány kiosztású de a nyákon úgy lesz.....) Köszi L A hozzászólás módosítva: Márc 30, 2013
Szia,
a jumper helyére nyugodtan tegyél egy 10k-s ellenállást, és akkor nem kell jumperelgetni a programozás és a működés között. Hp41C: látom, átírtad a "count " elején az OPTION parancsot "movwf OPTION_REG"-ra. Így nem fogja a második bankban levő OPTION regisztert átírni, mert még az első bank az aktuális. Azonkívül elég az OPTION regisztert egyszer beállítani, mondjuk a strat rutinban. Néhol elég szedett-vedett ez a kód, pl. csak kétsoros LCD-re jó, mégis benne maradt az egysoros rutinja (a 8. karakter után C0 a kezdő cím), igaz, ide sose jut a futáskor (shift rutin).
Köszi szépen!
(De azért működhet így is nem?) ![]() L
Szia!
Valóban nem vettem észre, de a bankváltás ott van mögötte... Előrébb hoztam. A kódot nem én írtam, csak javítgattam. Annyira 16F84 -re készült, hogy a szerzője egy felhasználói állapotbitet tett a STATUS 7. bitjáre - egy reserved bitre. ![]() Idézet: „The IRP and RP1 bits (STATUS<7:6> ) are not used by the PIC16F84A and should be programmed as cleared. Use of these bits as general purpose R/W bits is NOT recommended, since this may affect upward compatibility with future products.” A 16F628(A) -n ez a bit váltja az indirekt elérés bankját. Jól elvoltam vele, míg megtaláltam... A tris illetve option utasításokról: Idézet: „To maintain upward compatibility with future PIC16CXX products, do not use the OPTION and TRIS instructions.” Sokkal ügyesebben, kb. fele ekkora programmal is meg lehetne valósítani.... A hozzászólás módosítva: Ápr 2, 2013
adapter; persze.
Hp41C: csak egy pillanatra néztem bele a kódodba, a 32-es szorzás miatt, de egyből feltűnt ez a hiba, mert én is belefutottam már, mert ismerem a második idézetet... Egyébként bőszen pofozgatom a kódot, amikor van időm rá. Például a BCD konverter rutint egy kis ujjgyakorlatként erre a shiftelős algoritmusra átírtam. Igaz, hogy futásidőben egy kicsit tovább tart, mint az eredeti, de nekem jól esett (mellékelem, ha valakit érdekelne).
Én is pont arra írtam már át. A 32 szorzós változat 16F628 -on 340 utasítás, míg az eredeti Vicsys cikkben levő 16F84A -n 655.
igen, de az eredeti attól függően, hogy mi a szám ( 1-9999999), kb 350-1800 mikrosec.-ig tart. Ez viszont mindig végigjáratja a ciklusokat (itt most 24 bit), nekem kb 4800 mikrosec jött ki.
viszont elkerüli azt a programozói hibát, ami az eredetiben van, ti. az "overflow" rutin után nem returnnel tér vissza a fősodorba a program, hanem goto-val. Hibát valszeg nem okoz a működésben, mert egyrészt overflow sose lesz (>100MHz), de ha mégis, akkor a stack alja lyukas.
Szia!
Ha a kijelző ki tudná írni a számokat 5ms alatt, akkor is gondom lenne az elolvasásával....
Melphi-nek egy duplázott változat.
|
Bejelentkezés
Hirdetés |














