Fórum témák
» Több friss téma |
Fórum » Csöves erősítő készítése
Ne feledd betartani a fórum viselkedési szabályait, és a topik megmaradásának feltételeit. [link]
A téma átmenetileg fagyasztva lett, hozzászólni nem tudsz!
Üdv. Ha két csövet paralerbe kötök akkor a kimenö primer értéke az Ra fele?
ez nekem szól?
Szerintem
Idézet: „Igen.”
Kedves Egybegyűltek!
Az egyik kis SE véghez szánok egy kisebb jelentőségű fojtót, oldalanként, természetesen 1-1-et... Van 2 kis trafóm, amik 5 cm2-es vasra vannak tekerve és a primer 0.2mm huzalból készült, ami el is viseli a végcső (EL84) "A" osztályban megkívánt 48mA-es áramát. Végtelen rafináltságomban fenn hagyom a meglevő primert és a szekunder helyét telitekerem 0.19 mm huzallal, mert számításaim szerint csak ilyen van itthon. Ha a két tekercsrészletet sorba, vagy párhuzamosan társítom, okoz-e valami anomáliát? Csak a párhuzamosnál a kérdés, sorost belátom magam is... Ugyanis nem tudom, mennyi a jelenlegi menetszám, csak azt fogom, amit majd én csavarok mellé, vagyis eltérések lehetnek az Erőben. Könnyítés képen, a két tekercs rekeszelt, vagyis egymás mellett fogják kifejteni a tevékenységüket. A hozzászólás módosítva: Márc 14, 2013
Közben megtaláltam az egzakt válszt:
Bővebben: Link
Sziasztok !
Elkészült a csöves erősítőm, igaz nem hifi hanem gitár, de szerintem ezt sem könnyebb megépíteni. Köszönet a rengeteg segítségért amit a fórumtól kaptam, leginkább ebből a topikból. Külön köszönet Imi65-nek, aki privátban is segített sokat.
Inkább ne. Egy lefestett fadobozban van, a feliratok filctollal írva rá.
Azért annyira nem ronda, de szépnek nem mondható.
Sziasztok
Megépítettem Harley Benton GA5 EL84 SE erősítőt, de valamiért nem akar megszólalni. A táp és a kimenő egy BRG calipso m8 orsós magnóból mentettem ki. Nem zúg nem búg, nem csinál semmit. A csövek fűtése nincs a rajzon de be vannak kötve és fűtenek rendesen 6,3 V pontosan. Ha mérem a tápot akkor ahogy hozzáérek a mérőcsúccsal akkor kis koppanásokat hallok a hangszóróból. Mi lehet a gond. Ez az első csöves cuccom. Kérlek benneteket, hogy valaki segítsen. Zoli
A vezérlőrácsokat át kellene nézegetni egyesével,a végfoktól kezdve.Nagyjából így behatárolható,hol akadt el a jel.Feltéve,ha ez a gond,és a megfelelő feszültségek,áramok beálltak a helyükre.
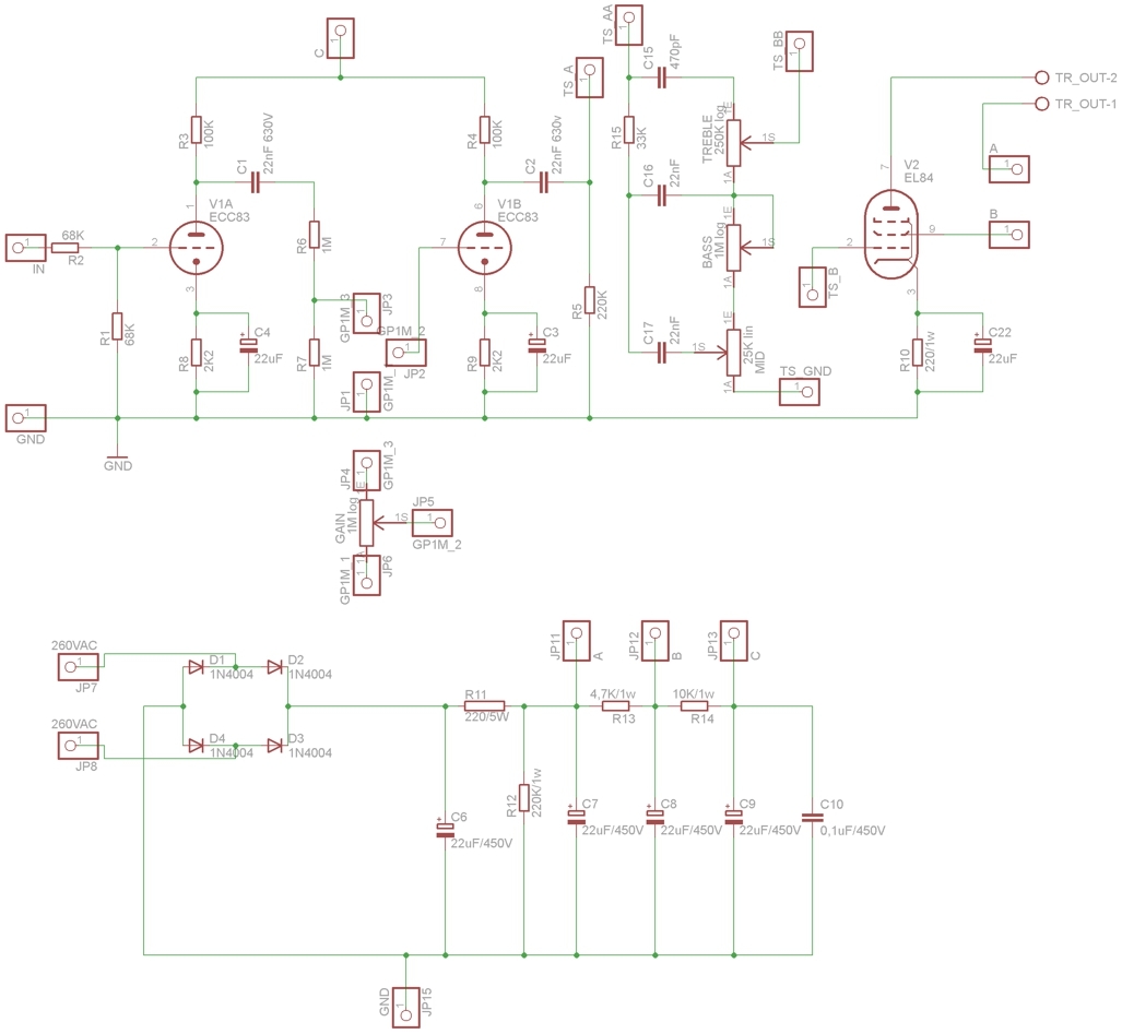
Most nézem a tervrajzot.Az ECC83 1 és 9-es lába tényleg össze van kötve?
Nincs összekötve 1-9, de már rájöttem a hibára.
Úgyhogy elnézést mindenkitől. 6 lábat felcseréltem a két csőnél. Egész jó hangja van ahhoz képest, hogy egy Alba Régia tv hangszórón szól. Köszönöm a segítséget.
Nincs semmi gond.Örülök,hogy működik.Azon a tervrajzon (1.kép) tényleg úgy látszik,hogy össze van kötve.Én javítanám,mert zavaró lehet.
bocsi ez csak vázlat így megoldható lenne?
Szerintem ezt úgy hívják, hogy félhullámú rövidzár...
Módosítom, ez így működhet, de sose láttam még így berajzolva az anódokat. A hozzászólás módosítva: Márc 16, 2013
Na persze nem akarok beleszólni, de ez tulajdonképpen mi lenne? Vagy mi lenne ennek a célja?
A hozzászólás módosítva: Márc 17, 2013
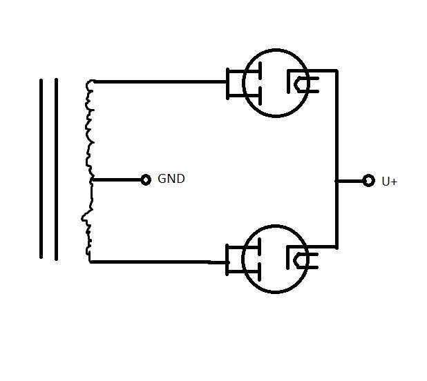
Udv.Azért így szeretnem bekotni mert az egyencsonek ami van annak kicsi az árama gondoltam ha többet összekötök duplázódik.
Aha. Akkor ne így csináld.
Gyári erősítőkben is alkalmaztak ilyen trükköt. Viszont inkább úgy kellene, hogy egy cső anódjait összekötöd és azt rakod egy oldalra, a másik csövet hasonlóan a másikra. Rajzolok is egyet.
Ha így kötném nagy baj lenne? mert csak 1 szekunderem van.
Sziasztok!
Látom,csöves egyenirányítás a téma,kérdeznék én is egyet,ha szabad. A kérdésem az 5U8C csővel kapcsolatos,ezt szeretném használni csupán anódkésleltetésre. Van egy egyenirányított feszültségem,ami kb. 465V. (330 V van elvileg rátekerve a szekunderre,diódás egyenirányítással) Ezt a feszültségek rákötöm mind a kettő bemenő lábra (4-es és 6-os láb),a fűtést rákötöm a 2-es és 8-as lábra,az 1-es lábon pedig megjelenik ugyan úgy a +465 V feszültség,a felmelegedést követően? Megfelelő így ez a bekötés? Illetve nem lesz-e gond abból,ha cső fűtését a hálózati trafón kialakított önálló 5V-os tekercset használom,de mivel közösítve van belül a fűtés és a kivezetés,nem jelenik meg a fűtőtekercsen az anódfeszültség? Eképpen használva a csövet,a pufferkondik mennyisége limitálva van-e,avagy tetszőleges? Csak mert olvastam a cső átégéséről,de Müszi cikkében is tekintélyes mértékű puffer látható. A cső bekötése valamint a kapcsolás . Egy GU50 SE példányról van szó egyébként,ez lesz az első csöves erősítőm! Köszönöm szépen mindenkinek!
Hát ez így végül is mehetne, de ha csak egy szekundered van, akkor én a Mofesa félét ajánlanám, mert ez így csak egyutas egyenirányítás, amit azért HIFIbe nem tennék. Sajnos két ilyen csőből sem tudsz graetzet csinálni. Szóval ha egy tekercsed van, akkor mondj le a csöves egyenirányításról a minőség érdekében szerintem (persze lehet hibrid graetz is, na de azt két csővel stb. stb. felesleges bonyolítás. Ha sztereó lesz a cucc, akkor esetleg megteheted, hogy a Mofesa félét kötöd, de nem közösíted a katódját a két csőnek, hanem egyik cső ellátja az egyik csatornát, a másik a másikat. A csövek elé rakhatsz bővebben puffert, utánuk már nem is nagyon raknék, maximum csak valami kis értéket (22µF pl.).
Szerintem mehet, az árammal nem lesz gond.
Természetesen az 5U8C fűtése is az anódpotenciálra kerül, megjelenik az 5V-os tekercsen is. szerintem is sok a puffer, de az a rajz ráadásul rossz is, mert az EY88 csak egy sima dióda. Úgy válaszd meg, hogy a cső után közvetlenül kerülő pufferek ne haladják meg a cső adatlapi értékét (ami ugye 4uF). De ha beraksz mondjuk még 47ohmot eléjük, akkor maradhatnak. Amúgy biztos, hogy be fog esni a 465V alá az anódfeszültség jóval. Ha triódába kötöd a csövet, akkor lehetnek gondjaid majd a 400V körüli értékkel... A hozzászólás módosítva: Márc 17, 2013
Utána olvastam és ez egy elég kemény cső. 5A indulási áramot is elvisel, szóval talán nem lesz baja a sok puffertől.
Akkor a táp valahogy így nézne ki :Egyenirányított szekunder 4 db diódával - 110 µF - 5U8C 4-6 láb - 1 láb - kb 47 Ohm/2W - 226 µF - kb 47 Ohm/2W - 226 µF - Anód Jobb/Bal
A 226 µF 3 db 250 V/680 µF sorbakapcsolásával jön ki...A 110 µF pedig két darab400V/220 µF szintén sorbakötve. Szeretnék biztosra menni,ez így akkor megfelelő lenne anódtápnak? Gondolkozok egy biztosíték beépítésén is...sajnos ilyen kategóriában mikrósütő biztosítékokat találtam csupán. Ez az anódfeszültség akkor túl magas érték ebben a bekötésben? Nem értek sajnos a kapcsolásokhoz,de találtam egy pentóda bekötést. Ugyan ebben a kapcsolásban lehet használni pentóda bekötésben is? Kapcsolási rajz A trafót úgy tekertettem,a kapcsolási rajzhoz. Nem teljesen értem így utólag,miért lett ennyi az annyi.
Üdvözlök Mindenkit! Szereztem egy pár 18046 csövet. Valami ipari pentóda. Valaki hallott már róla, esetleg csinált már ilyenből erősítőt ?
A "Magyari" atlasz szerint =E83F (EF rendszer).
Üdv! Az egyenirányító cső adatlapi paraméterek közt (előlem rejtve) ott van, hogy mekkora feszültséget ejt magán?
Olvastam, hogy átlagban 10%-ot lehet számolni, de bizonyára van pontosabb adat is. Nekem ne százalékoljanak, mennyi az annyi és jóvan. |
Bejelentkezés
Hirdetés |








