Fórum témák

» Több friss téma
Fórum » DC motor/lámpa PWM szabályzása
 
Témaindító: redcar, idő: Márc 3, 2006
Témakörök:
Lapozás: OK   68 / 155
(#) vargalaszlo0405 válasza proli007 hozzászólására (») Márc 13, 2013 /
 
Nagyon köszönöm!
Kijavítottam a hibákat. Nem vagyok még túl rutinos tervező. Külön köszönet a plusz ellenállásért a fet drainjén, így nem kell átkötni felül. Sajnos nekem ez nem jutott eszembe. Remélem így már jó lesz minden. Az általad javasolt diódát milyen irányba, ill. milyen típust kössek? 1N4148 jó?
(#) vargalaszlo0405 válasza (Felhasználó 13571) hozzászólására (») Márc 16, 2013 /
 
Üdv!
Van még egy kérdésem. A védődiódával kapcsolatban vannak kétségeim. Jelenleg egy 20A 40V os kettősdióda van benne amit egy pc tápból bontottam. De nem tudom, hogy elegendő e a fesztűrése. Sajnos nincs szkópom, hogy a jelalakot meg tudnám nézni üzem közben és attól tartok nehogy a szabadon forgó centrifuga ill. villanymotor indukciós árama nagyobb legyen. Elvileg a 12 v os motor ha jól gondolom tud jóval nagyobb feszt is létrehozni... Van még bontottakból 100V 10A es is de ott tudom, hogy terhelve az induló áram 15 A is lehet tehát gondolom az kilőve. Szóval kissé tanácstalan vagyok, mert ahol vásárolni szoktam nincs megfelelő karakterű dióda. Tehát végül is az lenne a kérdésem, hogy a 40 V os elég lehet e.
(#) kiborg hozzászólása Márc 16, 2013 /
 
Sziasztok!
Kérdésem lenne: PWM-el szeretnék meghajtani egy kis DC motort (egy kefés modellmotor). Nem márkás, valsz* valami * kínai.
Milyen frekvencián érdemes vele dolgozni?
Kiborg

* Ha sok kiírni, írd azt, szerintem.
A hozzászólás módosítva: Márc 16, 2013
(#) staci123 válasza kiborg hozzászólására (») Márc 16, 2013 /
 
Szevasztok,
1-2KHz ajánlatos, de ha hallatszik a sípolás- és ez zavaró- még magassabb frekin...
(#) vargalaszlo0405 válasza (Felhasználó 13571) hozzászólására (») Márc 16, 2013 /
 
Köszönöm!
Akkor irány a doboz! És a teszt élesben...
(#) lorant hozzászólása Márc 22, 2013 /
 
Sziasztok
Szügségem lenne egy kis segitségre.
Megépitettem ezt a PWM vezérlésű H-hidat Bővebben: Link Mellékletben csatolom hogy hogy néz ki illetve az eagle file kat. Valamiert nem akar menni és nemtudom miért a bekütést a nyákot mindent többször leelenőriztem. A segitséget előre is köszönöm.
A hozzászólás módosítva: Márc 22, 2013
(#) Kovabe válasza lorant hozzászólására (») Márc 22, 2013 /
 
Szia
Nem vagyok biztos a dolgomban de nem teljesen tiszta mert a link nem is hasonlit a te álltalad feltett hhid.png file-al. A vezérlést hogy oldottad meg?
(#) orcika70 válasza lorant hozzászólására (») Márc 22, 2013 /
 
Az Ok1 OK2 PWM bemenetei a linkelt rajz alapján 47Ohm, a nyák terven meg 470Ohm.
(#) szsrobert válasza vargalaszlo0405 hozzászólására (») Márc 22, 2013 /
 
A védődióda disszipálhatna egy izzólámpán keresztül is, szemmel látható lenne, mennyi energia megy veszteségbe. Vagy esetleg egy másik akkut tölteni vele, mint a Bedini-féle kapcsolásnál.

Esetleg nagyobb, 48V-os feszültségnél egy pnp és 1 npn tranzisztor(magasabb fesz, kisebb áram, kisebb transzisztorokon eső teljesítmény), és a tápláló akkura is visszavezethetnénk az impulzusokat.
A hozzászólás módosítva: Márc 22, 2013
(#) etm hozzászólása Márc 24, 2013 /
 
Hello! Nekem egy DC motor fordulatszámát kellene szabályoznom 24 volton,és időnként kb.20 ampert is felvesz. Tudna-e valaki segíteni,hogy tudnám megoldani?
A hozzászólás módosítva: Márc 24, 2013
(#) _BiG_ válasza szsrobert hozzászólására (») Márc 24, 2013 /
 
A védődiódát még terheléssel ellátni nem valami szerencsés, mert pont az ellentétes polaritású feszültségtüskéket kell távoltartani a tranzisztortól, hogy legyen ideje lezárni, illetve ne üssön át. A terhelésen jelentős ellenfeszültség képződne, terhelve a tranzisztort.
Biztos, hogy jó ötlet?
(#) szsrobert válasza _BiG_ hozzászólására (») Márc 24, 2013 /
 
Fettel még nem próbáltam.
(#) lorant hozzászólása Márc 24, 2013 /
 
Sziasztok. Szükségem lenne egy működő H-hídra és egy fordulatszám szabályozóra benne lehetőleg PWM el AVR re. Már 2 dikat épitettem meg de egyik se megy...Előre is köszönöm
(#) sargarigo válasza lorant hozzászólására (») Márc 24, 2013 /
 
Zsír!
Esetleg hogy melyik kettő nem működik, és mit tapasztaltál? Hátha valaki gyorsan megtalálja a hibát benne, és akkor nem kell egy harmadik.
(#) vargalaszlo0405 hozzászólása Ápr 17, 2013 /
 
Üdv!
Néhány sorral feljebb segítettetek nekem egy pwm dc motor ford. szab ban. Ezt még egyszer köszönöm, nagyon jó lett, működik és tartós üzemben is állja a sarat. (eddig ) Most szeretném az eszközt kiegészíteni egy led-es kijelzővel. (Innentől könnyen lehet, hogy már nem ide tartozik a dolog, de úgy vélem mivel ehhez a kapcsoláshoz szeretném kötni itt próbálkozom először.) Úgy szeretném, hogy ahogy a potival növelem a fordulatot a kb 4-5 ledből álló sorban egymás után kigyulladnak a led -ek míg végül már az összes ég. Nem bírom jobban megfogalmazni... bocsánat Ha valakinek van ötlete hogyan lehetne ezt egyszerűen megoldani kérem segítsen. Köszönöm!
(#) sargarigo válasza vargalaszlo0405 hozzászólására (») Ápr 17, 2013 /
 
Szerintem a legegyszerűbb ha a kivezérlésjelzős topicban próbálod meg, mert ha jól gondolom, akkor ugyanarról van szó. A vezérlés és a végfok közé kell betenni, és ő úgy érzékeli, mintha egyenfeszültséget mérne. Próba
(#) proli007 válasza sargarigo hozzászólására (») Ápr 20, 2013 /
 
Hello! Ez is jó ötlet, csak egy RC taggal integrálni kell, hogy a PWM "egyenfeszültséggé váljon". üdv!
(#) Doncso hozzászólása Ápr 27, 2013 /
 
Sziasztok. Egy kis elméleti segítségre lenne szükségem.
Hamarosan építenék egy vakolat simító gépet. Fejbe már összeállt a dolog, elkezdtem összeszedni az alkatrészeit. Adott egy 250w-os 42v-os DC motor, aminek a végén egy olyan áttétel van, hogy a kimenő tengely 300-at forog. Nekem szükségem lenne egy elektronikára, ami szabályozhatóvá tenné a motor fordulat számát, így a tengely fordulatszámát is. Ami nekem általánosságban kell az 140-es fordulat, tehát nagyjából fél gázon kellene , hogy járjon a motor. A kérdésem az, hogy ezt pwm-el vagy disszipatív táppal oldjam meg, melyik lenne ideálisabb és miért? Nem nagyon foglalkoztam eddig PWM-el, így nem tudom miért jó/nemjó erre szeretnék választ kapni.
A hozzászólás módosítva: Ápr 27, 2013
(#) Doncso válasza (Felhasználó 13571) hozzászólására (») Ápr 27, 2013 /
 
Á értem. PWM= semmi hő csak erő Akkor nézelődök mit lehet találni. köszönöm.
(#) Bakman hozzászólása Ápr 27, 2013 /
 
Sziasztok!

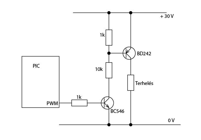
Adott a mellékletben lévő elrendezés. A problémám az, hogy a terhelésen sokkal kevesebb feszültség jelenik meg mint amennyit a kitöltési tényezőtől el lehetne várni. Ha a terhelés egy izzó, 50 %-os kitöltésnél is alig pislákol. Nincs oszcilloszkópom, késziműszer pedig enyhén szólva nem alkalmas a feladatra. A PWM frekvencia kb. 240 Hz. Mit rontok el?

Bizonyos helyzet miatt a terhelés egyik lába mindig a nullán kell, hogy maradjon, tehát egy NPN tranzisztor nem megoldás.

Shot_345.jpg
    
(#) Bakman válasza (Felhasználó 15355) hozzászólására (») Ápr 27, 2013 /
 
Köszi!
(#) Doncso hozzászólása Ápr 28, 2013 /
 
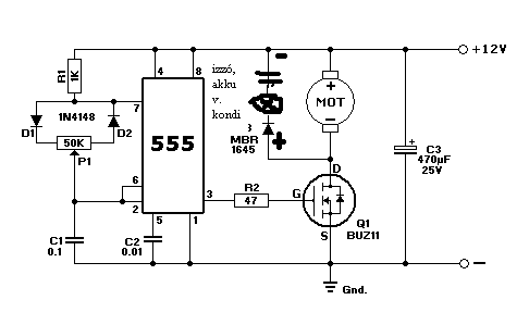
Keresgéltem itt a kapcsolások között, de nem találtam ami nekem kell. Igazából egy 42v-os 250w-os DC motort szeretnék szabályozni, de a legtöbb kapcsolás 12v-ra van. Esetleg nincs valakinek egy 555-ös ic vel kapcsolása 45v-ra?
(#) kadarist válasza Doncso hozzászólására (») Ápr 28, 2013 /
 
Szia!
Használd 45V-ról és kész is van a kapcsolásod .
(#) Doncso válasza (Felhasználó 13571) hozzászólására (») Ápr 28, 2013 /
 
Akkora fet kellene oda?
(#) Doncso válasza kadarist hozzászólására (») Ápr 28, 2013 /
 
Ezazzz!
(#) Doncso válasza (Felhasználó 13571) hozzászólására (») Ápr 28, 2013 /
 
Van itthon IRF460N tipusom, ez 22A folyamatos, csúcsba 84A , TO247-es tok, vagy van 600V 100A-es IGBT modulom Csak elég az IRF nem?
(#) Doncso válasza (Felhasználó 13571) hozzászólására (») Ápr 28, 2013 /
 
Hát, remélem elbír a 460-assal, ennek szuper üzembiztosnak kell lennie, a munkámhoz kell majd. Nem csinálhatja meg , hogy bedöglik. Esetleg valami túlbiztosítás?
(#) kadarist válasza Doncso hozzászólására (») Ápr 28, 2013 /
 
Ennek a típusnak, mivel nagy a feszültségtűrése, elég nagy a nyitott állapotbeli ellenállása, ezért jobban melegszik, mint egy alkalmasabb típus. És valóban, ehhez már kell egy gate-meghajtó, mert az 555 nem biztos, hogy képes rendesen tölteni meg kisütni a kapuját.
(#) Doncso válasza kadarist hozzászólására (») Ápr 28, 2013 /
 
No. Akkor tervezgettem. Itt tartok most.
A hozzászólás módosítva: Ápr 28, 2013

pwm1.1.JPG
    
(#) Doncso válasza Doncso hozzászólására (») Ápr 28, 2013 /
 
Esetleg a zener után még egy 47-100µF elkót betennék tápszűrésnek, ha szükséges.
Következő: »»   68 / 155
Bejelentkezés

Belépés

Hirdetés
XDT.hu
Az oldalon sütiket használunk a helyes működéshez. Bővebb információt az adatvédelmi szabályzatban olvashatsz. Megértettem