Fórum témák
» Több friss téma |
Nagyon köszönöm!
Kijavítottam a hibákat. Nem vagyok még túl rutinos tervező. Külön köszönet a plusz ellenállásért a fet drainjén, így nem kell átkötni felül. Sajnos nekem ez nem jutott eszembe. Remélem így már jó lesz minden. Az általad javasolt diódát milyen irányba, ill. milyen típust kössek? 1N4148 jó?
Üdv!
Van még egy kérdésem. A védődiódával kapcsolatban vannak kétségeim. Jelenleg egy 20A 40V os kettősdióda van benne amit egy pc tápból bontottam. De nem tudom, hogy elegendő e a fesztűrése. Sajnos nincs szkópom, hogy a jelalakot meg tudnám nézni üzem közben és attól tartok nehogy a szabadon forgó centrifuga ill. villanymotor indukciós árama nagyobb legyen. Elvileg a 12 v os motor ha jól gondolom tud jóval nagyobb feszt is létrehozni... Van még bontottakból 100V 10A es is de ott tudom, hogy terhelve az induló áram 15 A is lehet tehát gondolom az kilőve. Szóval kissé tanácstalan vagyok, mert ahol vásárolni szoktam nincs megfelelő karakterű dióda. Tehát végül is az lenne a kérdésem, hogy a 40 V os elég lehet e.
Sziasztok!
Kérdésem lenne: PWM-el szeretnék meghajtani egy kis DC motort (egy kefés modellmotor). Nem márkás, valsz* valami * kínai. Milyen frekvencián érdemes vele dolgozni? Kiborg * Ha sok kiírni, írd azt, szerintem. A hozzászólás módosítva: Márc 16, 2013
Szevasztok,
1-2KHz ajánlatos, de ha hallatszik a sípolás- és ez zavaró- még magassabb frekin...
Köszönöm!
Akkor irány a doboz! És a teszt élesben...
Sziasztok
Szügségem lenne egy kis segitségre. Megépitettem ezt a PWM vezérlésű H-hidat Bővebben: Link Mellékletben csatolom hogy hogy néz ki illetve az eagle file kat. Valamiert nem akar menni és nemtudom miért a bekütést a nyákot mindent többször leelenőriztem. A segitséget előre is köszönöm. A hozzászólás módosítva: Márc 22, 2013
Szia
Nem vagyok biztos a dolgomban de nem teljesen tiszta mert a link nem is hasonlit a te álltalad feltett hhid.png file-al. A vezérlést hogy oldottad meg?
Az Ok1 OK2 PWM bemenetei a linkelt rajz alapján 47Ohm, a nyák terven meg 470Ohm.
A védődióda disszipálhatna egy izzólámpán keresztül is, szemmel látható lenne, mennyi energia megy veszteségbe. Vagy esetleg egy másik akkut tölteni vele, mint a Bedini-féle kapcsolásnál.
Esetleg nagyobb, 48V-os feszültségnél egy pnp és 1 npn tranzisztor(magasabb fesz, kisebb áram, kisebb transzisztorokon eső teljesítmény), és a tápláló akkura is visszavezethetnénk az impulzusokat. A hozzászólás módosítva: Márc 22, 2013
Hello! Nekem egy DC motor fordulatszámát kellene szabályoznom 24 volton,és időnként kb.20 ampert is felvesz. Tudna-e valaki segíteni,hogy tudnám megoldani?
A hozzászólás módosítva: Márc 24, 2013
A védődiódát még terheléssel ellátni nem valami szerencsés, mert pont az ellentétes polaritású feszültségtüskéket kell távoltartani a tranzisztortól, hogy legyen ideje lezárni, illetve ne üssön át. A terhelésen jelentős ellenfeszültség képződne, terhelve a tranzisztort.
Biztos, hogy jó ötlet?
Sziasztok. Szükségem lenne egy működő H-hídra és egy fordulatszám szabályozóra benne lehetőleg PWM el AVR re. Már 2 dikat épitettem meg de egyik se megy...Előre is köszönöm
Zsír!
Esetleg hogy melyik kettő nem működik, és mit tapasztaltál? Hátha valaki gyorsan megtalálja a hibát benne, és akkor nem kell egy harmadik.
Üdv!
Néhány sorral feljebb segítettetek nekem egy pwm dc motor ford. szab ban. Ezt még egyszer köszönöm, nagyon jó lett, működik és tartós üzemben is állja a sarat. (eddig ) Most szeretném az eszközt kiegészíteni egy led-es kijelzővel. (Innentől könnyen lehet, hogy már nem ide tartozik a dolog, de úgy vélem mivel ehhez a kapcsoláshoz szeretném kötni itt próbálkozom először.) Úgy szeretném, hogy ahogy a potival növelem a fordulatot a kb 4-5 ledből álló sorban egymás után kigyulladnak a led -ek míg végül már az összes ég. Nem bírom jobban megfogalmazni... bocsánat Ha valakinek van ötlete hogyan lehetne ezt egyszerűen megoldani kérem segítsen. Köszönöm!
Szerintem a legegyszerűbb ha a kivezérlésjelzős topicban próbálod meg, mert ha jól gondolom, akkor ugyanarról van szó. A vezérlés és a végfok közé kell betenni, és ő úgy érzékeli, mintha egyenfeszültséget mérne. Próba
Hello! Ez is jó ötlet, csak egy RC taggal integrálni kell, hogy a PWM "egyenfeszültséggé váljon". üdv!
Sziasztok. Egy kis elméleti segítségre lenne szükségem.
Hamarosan építenék egy vakolat simító gépet. Fejbe már összeállt a dolog, elkezdtem összeszedni az alkatrészeit. Adott egy 250w-os 42v-os DC motor, aminek a végén egy olyan áttétel van, hogy a kimenő tengely 300-at forog. Nekem szükségem lenne egy elektronikára, ami szabályozhatóvá tenné a motor fordulat számát, így a tengely fordulatszámát is. Ami nekem általánosságban kell az 140-es fordulat, tehát nagyjából fél gázon kellene , hogy járjon a motor. A kérdésem az, hogy ezt pwm-el vagy disszipatív táppal oldjam meg, melyik lenne ideálisabb és miért? Nem nagyon foglalkoztam eddig PWM-el, így nem tudom miért jó/nemjó erre szeretnék választ kapni. A hozzászólás módosítva: Ápr 27, 2013
Á értem. PWM= semmi hő csak erő
Akkor nézelődök mit lehet találni. köszönöm.
Sziasztok!
Adott a mellékletben lévő elrendezés. A problémám az, hogy a terhelésen sokkal kevesebb feszültség jelenik meg mint amennyit a kitöltési tényezőtől el lehetne várni. Ha a terhelés egy izzó, 50 %-os kitöltésnél is alig pislákol. Nincs oszcilloszkópom, késziműszer pedig enyhén szólva nem alkalmas a feladatra. A PWM frekvencia kb. 240 Hz. Mit rontok el? Bizonyos helyzet miatt a terhelés egyik lába mindig a nullán kell, hogy maradjon, tehát egy NPN tranzisztor nem megoldás.
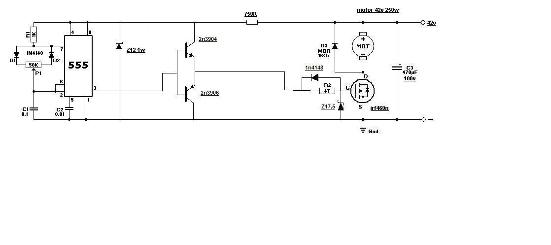
Keresgéltem itt a kapcsolások között, de nem találtam ami nekem kell. Igazából egy 42v-os 250w-os DC motort szeretnék szabályozni, de a legtöbb kapcsolás 12v-ra van. Esetleg nincs valakinek egy 555-ös ic vel kapcsolása 45v-ra?
Szia!
Használd 45V-ról és kész is van a kapcsolásod .
Van itthon IRF460N tipusom, ez 22A folyamatos, csúcsba 84A , TO247-es tok, vagy van 600V 100A-es IGBT modulom
Csak elég az IRF nem?
Hát, remélem elbír a 460-assal, ennek szuper üzembiztosnak kell lennie, a munkámhoz kell majd. Nem csinálhatja meg , hogy bedöglik. Esetleg valami túlbiztosítás?
Ennek a típusnak, mivel nagy a feszültségtűrése, elég nagy a nyitott állapotbeli ellenállása, ezért jobban melegszik, mint egy alkalmasabb típus. És valóban, ehhez már kell egy gate-meghajtó, mert az 555 nem biztos, hogy képes rendesen tölteni meg kisütni a kapuját.
No. Akkor tervezgettem. Itt tartok most.
A hozzászólás módosítva: Ápr 28, 2013
Esetleg a zener után még egy 47-100µF elkót betennék tápszűrésnek, ha szükséges.
|
Bejelentkezés
Hirdetés |







Akkor nézelődök mit lehet találni. köszönöm. 





