Fórum témák
» Több friss téma |
Fórum » Házi feladat elmélet - tételek
Sziasztok.
Lenne egy kis problémám az Angol nyelvű digitális technika házimmal. Nem tudom értelmezni a feladatot, mert nem tanultunk ilyet hogy "Hamming Weight". A feladat így szól: Synthesize a synchronous sequential circuit for the determination of the Hamming weight of a 4-bit serial code word. The Hamming weight should be indicated in the last cycle in binary coded from on the output consisting of three lines. The output is irrelevant (don't care) during the first three cycle of the period. A használható logikai elem: "D" Flip-Flop. A kérésem az volna, hogy aki jártas ebben, kérem segítsen megértenem ezt a feladatot, hogy meg tudjam oldani. Előre is köszönöm. Annyi történt, mióta ezt ideírtam(először máshova írtam a kérdést ), hogy utánaérdeklődtem még jobban, és azt kellene megvalósítanom, hogy például: kapok egy teljesen független 4 bites szót, és ez az áramkör meg kell hogy tudja azt csinálni, hogy megszámolja benne az egyeseket, ezt kimenetre teszi, majd reseteli magát. Magyarán nekem az elméleti részét kell kidolgozni, és a megvalósításban használhatok bármilyen kaput/multiplexert stb., csak legyen benne "D" Flip-Flop is.Ezen a linken van egy .pdf fájl, amiben elvileg egy kis segítség van hozzá, de sajnos nagy értelmezési gondjaim vannak ezzel a feladattal. link: http://uni-obuda.hu/users/mihalikg/stuff/balint_anyagok/2011lecture_06.pdf A hozzászólás módosítva: Ápr 10, 2013
Mi az értelmezési gondod a feladattal? Jön egy vonal, amin sorban egymás után bitek jönnek, ezzel párhuzamosan valami órajel jelzi, hogy mikor jön egy-egy bit.
A feladatnak csillió megoldása van, de ebből kettő a magától értetődő: - D flip-flopokkal a sorban jövő 4-bitet eltárolod (shift regiszter), a 4. bit eltárolásakor mind a 4 összetartozó bit egyidőben megjelenik a 4 flip-flop kimenetén, oda meg tervezel egy kapukból álló áramkör, ami a kért kimenetet előállítja - ez szerintem a legegyszerűbb verzió, - D flip-flopokban tárolod az eddigi végeredményt, és minden egyes órajelnél a kiszámolod az új bejövő bit hogyan változtatja meg az eredményt (ha 0, akkor nem nő, ha 1, akkor eggyel nő) - ez itt azért nem bonyolult, mert végülis kell két számláló, az egyik számolja a biteket, a másik az egyes biteket, ennek a kimenete lesz az áramkör kimenete, az első számláló meg csak azért kell, hogy minden 4. bit után törlődjön az összeszámoló számláló. A hozzászólás módosítva: Ápr 10, 2013
Hali. Ne haragudj, de még mindig nem világos. Mégpedig azért, mert ilyet és ehhez hasonlót sosem csináltam. Mivel 4 bites(ez ugye 16 lehetőség) tehát A,B,C,D egyen a bemenet. Az A,B,C,D -t is egy logikai kapcsolónak képzelem el, akkor mindegyikre megy egy "D" flip-flop bemenete, amiknek az órajelei közösek. A kimenetén vagy a Q, vagy a Q(negált) jelenik meg, atól függően, hogy mi a bemenet, mivel ennek a flip-flop-nak az van a kimenetén amit a bemenetére adok. Eddig értem(remélem), de most akkor ezután hogyan valósítsam meg azt, hogy megszámolja az 1-es biteket? Fogom és összekapuzom(ÉS kapukkal) a Q kimeneteket?
Bocsánat, de nagyon kezdő vagyok.
4-bites soros jel.
Ez azt jelenti, hogy egy vezetéken jön időben egymást követően a 4 bit. Egyszerre egy-egy. A shift regiszter nevű alkotásról nem meséltek? Milyen oktatás ez, ahol pont a lényeget nem mesélik el?
Konkrétan nem mesélték el, mert csak gyorsan áthaladtunk rajta, mert le vagyunk maradva, ráadásul azt mondta a tanár, hogy ezt már tudnom kéne, csak azt nem mondta hogy honnan. Kivetít diákat, amiket lemásolunk és kész. Egyébként Így kezdem érteni, csak mivel számláljam össze szerinted? Ha a Q(negált) kimeneteket szabadon hagyom, akkor nincs belőle probléma igaz? Mivel nekem csak a Q kell. Megpróbálok összehozni valamit kapcsolásban mindjárt.
Az van még megadva, hogy RS és T flipflopokat használhatok akármennyit. Gondolom akkor ezekkel kell megvalósítani valahogyan a táolást.
Akkor menjél el a jegyzetboltba, és szerezz jegyzetet.
Ha nem tudod, hogy mi kell, akkor nézd meg, hogy pl. a BME-n mit használnak: Bővebben: Link Bővebben: Link Ott van a lap alján az ajánlott jegyzetek listája, egyik se mai darab (kb. 20 éve is ugyanezeket használták). Besétálsz a BME jegyzetboltba, és megveszed, vagy neten próbálsz használt példányt fellelni. Ez úgy nagyon nehéz, hogy el sem mesélik, meg korrekt jegyzet sincs, meg semmise, bár megpróbálhatod összekanalazni a tudást. A shift regiszter nem egy bonyolult állatfajta, megnézed ezt, és talán megérted, hogy hogyan működik.
Rendben, köszönöm. Megpróbálok valamit összehozni.
Ezt hoztam össze. Ez végül is egy számláló, amit az első 'D' flip-flop Q kimenete működtet, magyarul ha a D bemenetre alacsony jelszint kerül, akkor semmit sem csinál, ha magas, a "lök" egyet a számlálón. Ez így jó lehet? vagy kell resetelni az első D flip-flopot, minden egyes bit után, ahhoz hogy működjön?
Azt nem kell resetelni, de a többit minden 4. bit után kéne, különben számolnak tovább. Illetve elég lenne 3 bit a tároláshoz, hiszen 4 bitből maximum 4 lehet egyes, azt meg 3 biten is lehet ábrázolni.
Azt is végig kell gondolni, hogy a resetelést hogyan tudod úgy megoldani, hogy a 4. bit után még ki lehessen olvasni az eredményt, de az 5. (a következő szó 1.) bit megérkezésére már nulla legyen mindenhol, és ha egyessel indul az új szó, akkor az első bitet rögtön meg is számolja.
Te jó ég. Értem a problémát. 4 bit kell a feladat szerint. Tehát valahogyan el kell tárolnom a számláló eredményét a 4.bit után, és utána resetelni kell a számlálót, úgy, hogy másik órajelről, mivel ha így marad, akkor az 5.bit a resetre lenne, és nem tudnánk kiolvasni. Hát ez feladja a leckét.
A számlálókat hogyan nullázom? Sehogy sem megy.
Összekeverted a két megoldást, amit felírtam. Ez egy számláló, ide annyi bit kell, amennyi a végeredmény (0..4) ábrázolásához. Az egy másik megoldás, amibe annyi bit kell, amennyi a bemeneten jön (az a shift regiszteres megoldás).
A kettő között az az alapvető különbség, hogy a shift regiszteres megoldás a bemenet bitjeit tárolja a flip-flopokban egy-az-egyben, és a kimenetükről egy hálózattal tudod "kiszámolni" az előírt kimenetet. A számlálós megoldásnál azt tárolod a flip-flopokban, ami a kimenet lesz, azaz a számláló kimenete adja rögtön az áramkör kimenetét, de ebben az esetben a "matatni" kell a flip-flopok bemenetén és vezérlésén, mert nem a bemeneten jövő biteket tárolod bennük egy-az-egyben, hanem a megszámolt egyeseket, és ezért bonyolultabb lesz a meghajtás. Nem véletlenül mondtam, hogy a shift regisztereset egyszerűbb kitalálni.
Teljes sötétség árasztott el. Úgy néz ki, hogy ezt nem fogom tudni megcsinálni egyedül. Keddre kellene, addig megpróbálok valamit összehozni, de egyáltalán nem tudom, hogy hogyan valósítsam meg. Értem amit írsz, csak egyszerűen lövésem sincs a megvalósításról. Köszönöm, hogy foglalkoztál a kérdéssel.
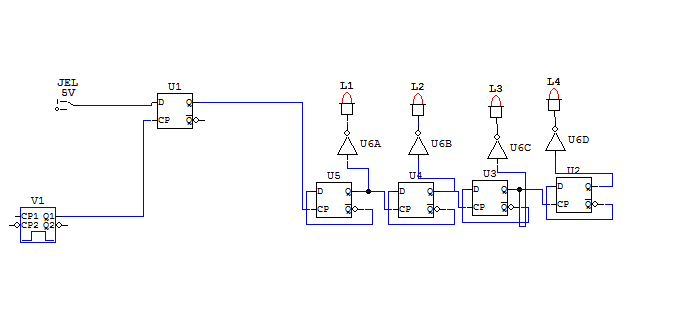
A shift regiszteres megoldás ez lenne? Itt ugye amilyen jel szint van a V1-es kapcsolón, azt "toljuk" el az órajellel. Tehát ezzel lesz egy 4 bites kódunk, ahol a bitek külön-külön tárolófnak a flip flopokban, és nem kell resetelni, mivel így mindig "kicsúszik" az utolsó bit. Viszont ez csak a kód. Azt még mindig meg kell számolni valahogyan, hogy mennyi egyes van benne.
A hozzászólás módosítva: Ápr 10, 2013
A shift regiszteres megoldásban egy shift regiszter van
![]() A korábbi linkemen a 74LSakármi belseje le van rajzolva, abból egyértelmű, hogy hogyan kell őket sorbakötni - kb. ahogy lerajzoltad, csak az U5A nem kell oda. Ha a 4 bitnyi kimenetből problémát okoz kapukkal előállítani az egyesek számát, akkor azért nagy gondok vannak... A hozzászólás módosítva: Ápr 10, 2013
Üdv! Most, hogy a topik elmúlt 3 éves, tisztázni kéne, mit is akartok tétetni.
Vagy csak külön lett írva, elmélettétetek... Tehát valami negatív dolog történhetett a múltban, amire elektronikai megfejtés az orvosság. (nem elég, hogy majdnem világvége van már évente?) Vagy: Valamit elmértek, de külső kényszer hatására? Visszaéltek egy befolyásolható beszédhibás egyén elektronikai információ éhségével? Aki itt jajdul fel nyilvánosan csendes panaszával... Tisztelettel: Én Nyugi, én is írtam le véletlenül már rosszul bármit is, de ideje kijavítani a főcímet.
Igazad van nem kell oda. A számláláson még dolgozom.
Nathaniel Bumpo!
![]()
Kíváncsi vagyok, hányan tudják? De öreg az országút!
A hozzászólás módosítva: Ápr 10, 2013
Karnaugh táblák segítségével megcsináltam azt az áramkört, ami binárisan kiírja, hogy hány darab 1-es van a kódszóban.
Köszönöm a segítséget (Jó sok kapu lett)
Sziasztok!
Elektrotechnikához kellene egy kis segítség kaptam egy házi dolgozatot és senki nem tudja megoldani gondoltam hozzátok fordulok hátha valakinek menni fog. Előre is köszönöm a segítséget.
Üdv mindenkinek!
Szeretnék egy kis segítséget kérni. Villamosságtan beadandó feladatok között volt egy, amivel nem tudok mit kezdeni (lent csatolva). Nekem ez inkább mateknak tűnik, nem tudom, mi köze van a villanytanhoz... Valaki el tudná magyarázni, hogy egyáltalán mi ez, és hogy fogjak neki? (Esetleg megoldással, ha minden kötél szakad..:S) Előre is köszi.
Szia!
Idézet: „nem tudom, mi köze van a villanytanhoz” Csak annyi, hogy az elektromágneses terek alapvető összefüggései (Maxwell-egyenletek) leírhatóak a segítségükkel differenciális alakban. Az elektromágneses tér vektortér, ezért szükség van vektoranalitikai ismeretekre, hogy le tudjuk írni őket. A div = divergencia egy vektrortér forrásosságát, míg rot = rotáció egy vektortér örvényességét adja meg. Ezen az oldalon szépen le van írva mindkettő, még számpéldák is találhatók hozzá. Érdemes tanulmányozni. Igazából vektorműveletekre és parciális deriválásra van szükség. A divergencia a skaláris, míg a rotáció a vektoriális szorzásra épít.
Látom, hogy 11 nappal ezelőtti a HSZ, de talán nem késő és máskor is használható az ajánlásom:
TEXAS: TTL RECEPTEK. Nem mai kiadás, de éppen ezért rendkívül jól és részletesen tárgyalja a digitális áramkörök alaptípusait, ú.mint kapuk, flip-flopok, léptetőregiszterek, számlálók, dekódolók, aritmetikák és egyebek. Magyar nyelvű és tele van áramköri alapkapcsolásokkal, magyarázatokkal. Antikváriumban érdemes megpróbálni.
Egy kis segítség ha valaki keresné a könyvet: Texas TTL receptek.
A hozzászólás módosítva: Ápr 21, 2013
Üdv ismét!
A következő kérdéssel fordulok a fórumozókhoz: Adott a feladat, ami a beszúrt képen van. Bekereteztem rajta egy értéket, az "Er"-t. Az a kérdésem, hogy ez egy fix szám, vagy ezt ki kell számolni valahogy, és feladatonként változik? Van egy feladat levezetésem ilyen típusú feladatokhoz, de abban pl. nem szerepel Er. Akkor az most micsoda?
Az a relatív permittivitás, anyagtól függ.
A hozzászólás módosítva: Ápr 30, 2013
És annak az értéke mindig 2, vagy valahogy ki kell számolni?
A hozzászólás módosítva: Ápr 30, 2013
|
Bejelentkezés
Hirdetés |




), hogy utánaérdeklődtem még jobban, és azt kellene megvalósítanom, hogy például: kapok egy teljesen független 4 bites szót, és ez az áramkör meg kell hogy tudja azt csinálni, hogy megszámolja benne az egyeseket, ezt kimenetre teszi, majd reseteli magát. Magyarán nekem az elméleti részét kell kidolgozni, és a megvalósításban használhatok bármilyen kaput/multiplexert stb., csak legyen benne "D" Flip-Flop is.






