Fórum témák

» Több friss téma
Fórum » TDA1557Q
 
Témaindító: zoly15, idő: Máj 6, 2007
Lapozás: OK   6 / 8
(#) bagolyapor hozzászólása Aug 14, 2012 /
 
Hol lehet ilyen ic t kapni a 8.keruletben halaszoljatok minel hamarabb kerlek!!!mig pesten vagyok kerlek valaszoljatok!!!!
(#) Gabó válasza bagolyapor hozzászólására (») Aug 14, 2012 /
 
1074 Budapest, Vörösmarty utca 5
HR Elektronikai Kft.

itt nézd meg
(#) pompidu hozzászólása Márc 13, 2013 /
 
Sziasztok!
Akinek kell a nyák-terv (csak az IC) annak kirakom ide valaki aki ért hozzá nézze át mert tegnap éjjel csináltam és nem biztos hogy hibátlan (bár én nem találtam benne hibát).
(#) Jax válasza pompidu hozzászólására (») Ápr 1, 2013 /
 
Szia!
Sajnos én nem tudom megnyitni, de ha esetleg egy JPG formátumú képet töltenél fel róla, én megnézném szívesen!
(#) luluzulu hozzászólása Ápr 7, 2013 /
 
Sziasztok!
Olvastam hogy nem lehet az IC-t egy oldalasan terhelni, ez milyen mértékben igaz?
(#) Jax válasza luluzulu hozzászólására (») Ápr 7, 2013 /
 
Szia!
Sajnos csak annyira, hogy én egyszer 3 másodpercre terheltem a jobb oldalt 2Ohm-al, és megsült az IC! Hirtelen betorzított, aztán bár működött nekem rendesen később is, 4-5 A-ek lettek az áramfelvételek, illetve a nyugalmi áram 1,5A lett, a megfelelő érték 10-20×-osa.
És persze melegedett is az IC rendesen.
(#) titi válasza Jax hozzászólására (») Ápr 7, 2013 /
 
Ott inkább az volt a gond, hogy nem kellett volna 2 ohm-al beterhelni. 4-re van tervezve.
Bár még nem próbáltam ezt konkrétan, de szerintem nem okoz gondot.
Viszont a nem használt bemenetet kösd földre.
(#) Jax válasza titi hozzászólására (») Ápr 13, 2013 /
 
Előfordulhat, nem mondom, hogy nem.
Érzékeny ez az IC, ez az egy biztos!
(#) pompidu válasza Jax hozzászólására (») Ápr 20, 2013 /
 
Én hátizsákot csináltam és fél oldalasan terhelem nem melegszik 12V/9Ah aksival elfütyül több mint 9 órát igaz kicsit szeret torzítani max hangerőn meg rángatni az aksit de működik rendesen.
Amúgy a torzítást te hogy oldottad meg? mert ahogy fent írtam nagy hangerőn elkezdi kicsit.
(#) pompidu hozzászólása Ápr 21, 2013 /
 
Keresgéltem picit hogy milyen IC-vel lenne még érdemes megcsinálni egy ilyen hordozható hangszórót. ezt az IC-t találtam TDA7240 AV
Szerintem alkalmasabb lenne mert ez csak mono és hiába van két hangszóró a ládába nem sokat ér a sztereó szerintem legalábbis ilyen közel egymáshoz...
(#) Jax válasza pompidu hozzászólására (») Ápr 22, 2013 /
 
Nem törődtem vele, esetemben akkor kezd torzítani, amikor már kiabálva se hallod a másik hangját mellette.
Te esetedben ez tényleg jobb, mert mono.
Esetemben viszont a 1554 a jó a sok hangszóró miatt.
Először én is kinevettem, azt hittem hogy egy ekkora dobozban a sztereó nem ér semmit, de azért a 2×22W, azaz 44W elég csábító volt, így ez került be a ládába. De be kell látnom, tévedtem, mert hiszed vagy sem, tán jobban észrevehető a sztereó ha elé állsz, mint egy pár hangfalon!
Kétféleképpen is. Ha egyik oldalt szól, a másik oldalt nem, akkor egyrészt halkabb is az effekt, másrészt pedig valamelyest lehet hallani is hogy melyik az amelyik szól vagy nem
Egy szó mint száz, sokkal jobb sztereóban még egy ilyen kicsi ládával is!
(#) pompidu válasza Jax hozzászólására (») Ápr 22, 2013 /
 
Értem még nem próbáltam olyan közelről szóval pontosan nem tudom de az tudom hogy nekem is csak akkor torzít ha már nem hallom a külvilág hangját csak én ezt megcsináltam hátizsáknak és viszem magammal mikor megyünk bringázni valahova és kívül már zavaró a torzítás.
(#) pompidu hozzászólása Ápr 22, 2013 /
 
Amúgy lenne egy kérdésem, miszerint lehetne ez a kis gyöngyszemet (1554) hídba kapcsolni? akkor 8 ohm os lenne az kimeneti impedanciája nem?
(#) Jax válasza pompidu hozzászólására (») Ápr 23, 2013 /
 
Lehet hídba kapcsolni, kifejezetten erre lett tervezve, akár házi építésű gyengébb 5.1 szíve is lehet két darab ilyen.
csak ezt úgy lehet kötni, hogy 4×11W 2-2ohm, vagy 2×22W 4-4ohm több variáció nincs, ugyanis ha megnézed az adatlapját, ez egy négy csatornás erősítő, aminek két csatornája fázis fordítva van. ergó 2-2 csatornát már így is hídba kötsz, többet nem tudsz szerintem.
Ezen én is elgondolkoztam, de ha az egyik bemenetet fázisfordítjuk, azzal csak annyit érünk el, hogy azon az oldalon, lesz egy 180, meg egy 360-as fordítás, ugyan ott tartunk ahol előtte.
érdemesebb ránézni egy 100W-os mono TDA-ra, akkor már, csak azt nehezen bírja az akksi!
(#) pompidu válasza Jax hozzászólására (») Ápr 24, 2013 /
 
hát ez az hogy nem bírná az aksi de nem adom fel a keresést
(#) Jax válasza pompidu hozzászólására (») Ápr 24, 2013 /
 
Szerintem ez a 22W vagy 2×22=44W, dögivel elég, olyat szól, hogy beleremeg a ház..
A múltkor épp úgy jártam JAXTECH 2.6-al, hogy bekapcsolva hagytam, max hangerőn, míg lementem vacsorázni, és anyával össze vesztem, hogy minek hagytam bekapcsolva a HIFI-t, ha nem vagyok ott.. holott a Hifi hetek óta be se volt kapcsolva
Tehát szól ez is nagyon, majd ki szeretném próbálni, hogy felkötöm a hátam mögé a Simóra egy gumipókkal, és menni egy kört, hogy milyen ereje van úgy? Ugyanis Simóval, meg a Simsonos bandánkkal kéne menni nyaralni, és kéne valami zenebona
(#) Jax válasza pompidu hozzászólására (») Ápr 24, 2013 /
 
Annyi a baj, ahogy a képedet nézem, hogy a dobozod kialakítása miatt, csak a hátad mögött lehet hallani, te előtte vagy egy amolyan süket foltban, te nem hallod a zenét annyira ha felveszed, ellenben a hátad mögött közlekedők megsüketülnek
Amúgy nagyon ügyes, emlékeztet egy katonai rádióra Szép

Nekem annyival nagyobb szerencsém van, mivel én is így építettem meg, tehát hogy irányba szórja a zenét, hogy mivel félvállas, közelebb kerül hozzám, így hamarabb hallom.
Illetve hogy ha simán felteszem a hátam mögé, egyenesen felnyomja a zenét a sisakba, miközben a hátam mögött haladók is hallják (legalább is elméletben, majd meglátjuk, hogy beválik-e a dolog)
(#) pompidu válasza Jax hozzászólására (») Ápr 25, 2013 /
 
Én BMX mellé használom és nagyon bevált mondom basszusa van mivel normális hangfalba van építve. Tegnap viszont kitaláltam valamit miszerint bele építeni egy BT modult így vezeték nélkül lehetne a telefont hozzá kapcsolni ami elég komoly lenne mivel motor,bmx kerekek nem barátok a kábellel ha összeérnek... Szerinted milyen ötlet?
(#) Jax válasza pompidu hozzászólására (») Ápr 26, 2013 /
 
Nem hülyeség, biztonságos, de az már komolyabb munkát igényel.
Tény, hogy a kábelt szereti zabálni a kerék, ha beleér, de ügyesen meg lehet ezt oldani!
Épp most 2 órája teszteltem a Simót Jaxtech-el!
Feltettem a hátam mögé az ülésre, két oldalt sárvédőhöz le gumi pókoztam, kábelt körbe tekertem, a pókkal leszorítottam és még maradt kb félméter vezeték, ami a zsebembe elért a telefonhoz.. ha le/felszálltam, épp elég volt hogy rángatás nélkül a motor mellett megálltam.
Kerültem egyet, hát ha fullosan cibálom a fülét (80-85), a max hangerőt is el-el nyomja, de amúgy a 40-50-nél tökéletesen hallom Láttad volna az embereket, mintha ufót láttak volna! Lőtt róluk, hogy ki az az állat, aki simsonon Hifit hallgat?
(#) pompidu válasza Jax hozzászólására (») Ápr 28, 2013 /
 
hát igen engem is néznek az emberek egy picit én tegnap este mentem el valahova kiülni a haverokkal nagyon népszerű kis szerkezet lett belőle.
(#) niedziela válasza Jax hozzászólására (») Ápr 28, 2013 /
 
Idézet:
„De be kell látnom, tévedtem, mert hiszed vagy sem, tán jobban észrevehető a sztereó”

Valószínűleg még nem hallottál "igazi" sztereo hangzást.
(#) Jax válasza niedziela hozzászólására (») Ápr 29, 2013 /
 
Dehogy nem! Vájt fülű vagyok, épp ezért hallom ki a sztereót így is.
Abban igazad van hogy rosszul fogalmaztam, nem hallható jobban, de észrevehető nagyon is!
(#) Jax válasza pompidu hozzászólására (») Ápr 29, 2013 /
 
igen, ez ismerős
Pár hónapig én is jártam vele a városban. Nem zenéltem, de a vállamon táskaként vittem, volt aki megállított, de ha olyan kedvem volt, zenéltem, még lányok is kurjongattak rá
Mindenkinek nagyon tetszett
(#) pompidu válasza Jax hozzászólására (») Máj 1, 2013 /
 
most cseréltem le a potit benne 50Kohm ra sokkal jobban szól tapasztalatom szerint
(#) Jax válasza pompidu hozzászólására (») Máj 3, 2013 /
 
Előfordulhat, az 50K az ideális!
Nekem 100K-ra van beállítva. Mivel építettem a ládába egy zenére LED-et villogtató áramkört, az abban rejlő földhurok igencsak zavarta a végfokot, így egy műveleti erősítővel, meg pár nagyobb értékű ellenállással kiszűrtem a zavart.
Még gondolkozok egy előerősítőn, amit itt láttam a főoldalon, egy JFET-es előfok, állítólag szép hangot biztosít, lehet építek egy sztereót a TDA állatka elé Kíváncsivá tett a cikk szerzője!
Az építés során, mindig a lehető legjobb hang elérése volt a cél, ezért is tettem a dobozba piezókat, mivel a hangszórók kemény, polipropilén membránosak, így az alján lévő furatok, egy amolyan szub nyílást is biztosítanak hogy a hangszórók szépen tudjanak rezegni, de tettem bele hangcsillapító vattát is, valamint ugye a nagyobb teljesítmény érdekében ezt a végfokot Mindig javítok valamit rajta
(#) pompidu válasza Jax hozzászólására (») Máj 4, 2013 /
 
Ezzel én is pont ugyan így vagyok én most azon agyalok, hogy mi lenne ha lecserélném a hangszórót (most 8 ohm) egy 4 ohmosra... De az a bajom, hogy így is recseg néha pedig így kb 11W ot ad le de 4 ohm on leadná a 22 is de akkor jobban torzítana nem?
(#) Jax válasza pompidu hozzászólására (») Máj 4, 2013 /
 
Nem hiszem! A 4Ohm-al mindenképp jobbnak kell lennie, mert 8 ohmal gyengébb teljesítményt tudtál kivenni, hamarabb torzított! Szerintem jobb lenne 4Ohm-al!
(#) loasix1 hozzászólása Máj 4, 2013 /
 
Sziasztok!
A minap megépítettem a Jax által készített buli bőrönd tda1557q-val hajtott erősítőjét, de nem akar megszólalni, csak berántja a hangszóró membránját.
Mit ronthattam el vele? Nagyon szeretném még ma este beindítani!
(#) reloop válasza loasix1 hozzászólására (») Máj 4, 2013 /
 
Szia! A bemeneten van csatoló kondenzátor? A hangszórót így kötöttötted rá?
(#) loasix1 válasza reloop hozzászólására (») Máj 5, 2013 /
 
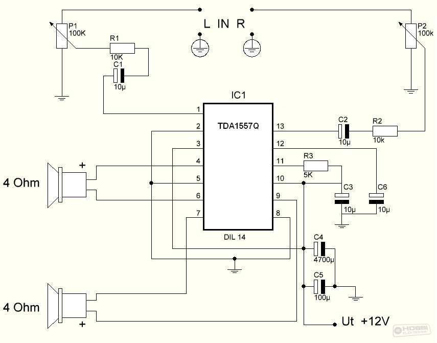
Mindent úgy kötöttem ahogy ez a kapcsolási rajz mutatja. (illetve a bemeneti stereo potmétert kihagytam, mert épp nem volt a boltban)
Tegnap este még fáradtan utoljára átnéztem, hátha valamit nem vettem észre és sikerült fordítva bekötnöm az aksit figyelmetlenségemben. Szóval napolódik a probléma amíg be nem szerzek egy új IC-t.
Egy ilyen balesetet csak az IC járja meg vagy cserélnem kell a többi alkatrészt is?
A hozzászólás módosítva: Máj 5, 2013

tda1557q.jpg
    
Következő: »»   6 / 8
Bejelentkezés

Belépés

Hirdetés
XDT.hu
Az oldalon sütiket használunk a helyes működéshez. Bővebb információt az adatvédelmi szabályzatban olvashatsz. Megértettem