Fórum témák
» Több friss téma |
Fórum » Tina
Ahhh. Nagyon köszönöm.
![]() Na, most egy darabig nem kérdezek. Ezzel el kell tölteni egy pár napot (hetet).
Üdv. Régebben próbáltam a Tina7-et, de sok programhiba volt benne, használhatatlannak láttam, töröltem. Itt látom, sokan használni tudják, akkor talán csak én fogtam ki rosszat, másoké jó? Van valami frissítés esetleg? Köszönöm.
Hi!
Nem tudom, milyen hibákat találtál (még nem tartok ott vele, hogy én is találtam volna), de szerintem a hibákkal együtt lehet élni, ha ismeri az ember őket. Pl. a mai napig Cirmaker2000-et használok, amivel aztán rengeteg probléma van (talán ezért is állt le a fejlesztés több, mint tíz éve), de mivel tudom, hogy mire számíthatok...
Ha lesz időm (és türelmem) akkor újra nekivágok. Lehet, hogy túl finnyás voltam.
Sziasztok!
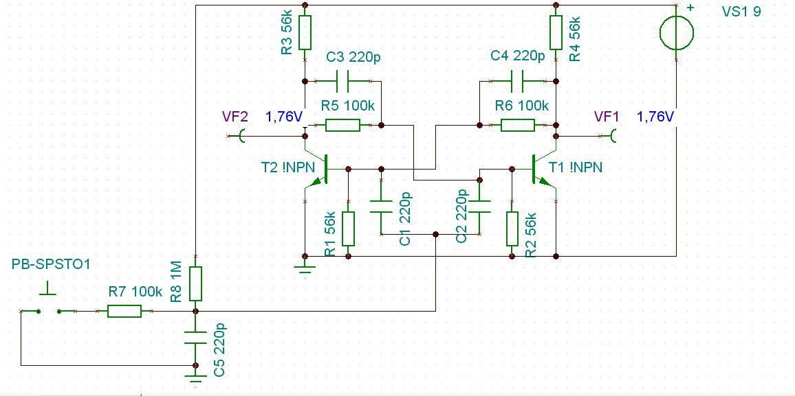
Valaki el tudná nekem magyarázni, hogy a Tina nevezetű szimulátorban a multivibrátor miért így viselkedik? *kép* Mit tudok vele csinálni, hogy a valós állapotokat mutassa nekem szépen, ahogy kell. Ez egy több millió példányban legyártott kapcsoló áramkör, valóságban működik, tinában ezt produkálja. A hozzászólás módosítva: Jún 9, 2013
Hello! Elsőként hibás a rajz. Ha megnézed a két bázis között zárlat van.. üdv!
Valóban, közben javítottam, az eredmény ugyan az.
Ezeket általában tranziens módban kel vizsgálni..
megnéztem, követtem, tranzienst átállítottam,
start 0 end 1 sec zero initial value bepipálva. két kimenetre ezt rajzolja ki.
Mi lenne, ha valódi tranzisztorokat választanál, "általános npn mosópor" helyett?
Ez volt az első lehetőség, ami megfordult a fejemben, meg is próbáltam, semmi változás. Átpakoltam most is bc182-re mindkettőt, szintén semmi változás.
csatolom. 7.0 na véletlenül a zárlatosat csatoltam, túl sok már az ablak. cserélem. A hozzászólás módosítva: Jún 9, 2013
Nézd meg mégegyszer! Bővebben: Link
Ha arra célzol, hogy jussak el eddig:
"Az astabil nem működik progiban mert itt minden tranyó ugyan olyan.A valóságban más a helyzet." Akkor megvolt, de ez bistabil mv. Ráadásul astabilt láttam már benne futni. (most épp start állapotban bebillen egyik oldalra, de hiába nyomom a gombot nem billen át...vagy csak jól titkolja) A hozzászólás módosítva: Jún 9, 2013
Valami aszimmetriát helyezz el benne! Bővebben: Link
Azt is olvastam, próbáltam, semmi. Később meg azt írta valaki, hogy felesleges, mert a program úgy van kitalálva, hogy ezzel is számol...
De már a bebillenés (egyébként magától, semmit nem csináltam vele azóta) megoldódott, csak nyomógomb hatására nem vált. A hozzászólás módosítva: Jún 10, 2013
Hello! Akkor legyen egy ami működik is.. üdv!
Maga a kapcsolási rajz honnan származik?
Boss Effektpedálok kapcsoló áramköre.
Egy-két érték eltérhet, nem tudom pontosan melyik pedálból vettem ki ezt, de elvileg pontosan ugyan úgy kell működjön mindegyik. /Épp próbálom leutánozni Proli007 ötletét/ Kezdem gy érezni én nem tudok valami trükköt, mert még így sem jó. A hozzászólás módosítva: Jún 10, 2013
Az R7 lehetne 1k például, mint a linkelt rajzon. Az aktuális nyitott tranzisztort a 100k/220pF nemigen zárja le.
Ez megfordult az én fejemben is, levittem 100 Ohm-ra, semmi.
Komolyan nem értem miért lehet. (az R7 nincs zárlatban, csak odafagyott) A hozzászólás módosítva: Jún 10, 2013
T2 bázisa rosszul van bekötve. Át kéne menni más témába mert ez már nagyon OFF lesz a Tina-ban.
Valóban, köszönöm, ezt már nem vettem észre.
Köszönöm mindenkinek a fáradozást, úgy érzem rágyakorolok erre a Tina témára. Nem régen kezdtem még aktívan foglalkozni vele.
Nem hagyott nyugodni a dolog, így eltöltöttem vele még egy "kis" időt.
Végül sikerült. A dolog érdekes, mert megépítettem vagy 3x ismét, egyik sem ment, majd poénból változtatgattam értékeket..nem ment...vissza írtam őket és jó lett. De azért az egyik oldal kondiját levettem picivel, így úgy tűnik most már jó. Tényleg köszönök minden segítséget, mindenkinek!
Sziasztok, honnan lehet új elemeket hozzá adni? Konkrétan l293d érdekelne. Előre is köszönöm!
Sziasztok!
Leöltöttem ezt a programot, az lenne a kérdésem hogy hogy lehet AC áramforrást beállítani? Úgy hogy AC voltot meg tudjam adni? Jelgenerátor -> szinuszhullám, de ez után is a DC áram akarja hogy megadjam...
A hullámforma kiválasztásánál tudsz amplitúdót mondani meg frekit.
Köszi!
És ha szimulálni akarok, akkor az AC analízist használjam? Kisérletezgettem hogy mikor mutat valós értéket a virtuális multtiméter és csak ennél volt jó, akkor is ha DC feszültséget mértem.
Jah, és még azt nem értem, hogy mért nem jelzi ki az elko kapacitását? Egyéltalán be lehet állítani hogy elektrolit kondenzátor legyen? Mert 3D müdban a képen egy elko van, azt sikerült beállítanom, de 2D módban sima kondenzátornak tűnik, polaritás nélkül.
Attól függ, hogy mit nevezel szimulálásnak. Mindegyik analízis más-más módon szimulál.
A 2D/3D-dolgot se értem... milyen képen? milyen elkó? mi van? A szimuláció/analízis szempontjából tök mindegy, hogy milyen kondit szeretnél, mert úgyis ideális kondenzátort szimulál. A parazita tulajdonságokat neked kell mellépakolni extra alkatrészek formájában, ha ezek lényegesek az áramköröd szempontjából. |
Bejelentkezés
Hirdetés |

















