Fórum témák
» Több friss téma |
Fórum » Csöves erősítő készítése
Ne feledd betartani a fórum viselkedési szabályait, és a topik megmaradásának feltételeit. [link]
A téma átmenetileg fagyasztva lett, hozzászólni nem tudsz!
Egy hangfal táplálásához elég, ha elegendő keresztmetszetű-akár egyszerű rézkábel, és persze megbízható kontaktusok kellenek, a többi: szemfényvesztés
Még jó, hogy a boszorkányégetések kora elmúlt.
Sose lehet tudni, ne kiabáld el
A hozzászólás módosítva: Jún 19, 2013
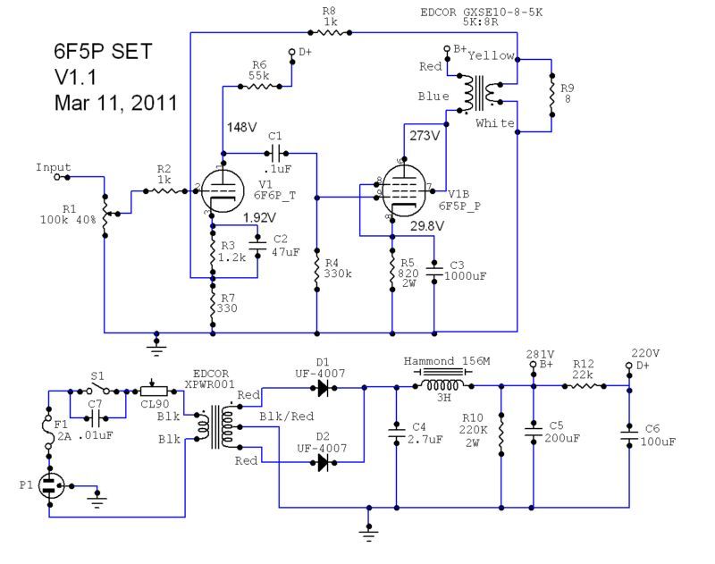
Üdv mindenkinek. Megépítettem a képen látható kapcsolást de nem igazán vagyok vele megelégedve. Nagyobb hangerőnél elkezd a basszus lökéseknel recsegni mintha kikapcsolgatna az erősítő v agy nemtudom pedig még torzítást nem hallok . Nektek mi a véleményetek a kapcsolásról? És még eggy kérdés szerintetek a G3 segédrácsot hogy volna jobb használni ? Trióda üzemben vagy a tápra kötni inkább és ebben az esetben mekkora ellenállás kéne neki?
Elnézést a sok kérdésért csak még nem találkoztam ezzel a problémával.
az R12 ellenállás ami 22K az nekem csak 50 ohm
az lehet probléma? A ropogáshoz vissza térve olyan ez a efektus mikor szól a zene az erősítőn és közbe lekapcsolod a tápot és ahogy merül a kondi és csökken a fesz úgy kezd el recsegni. A hozzászólás módosítva: Jún 20, 2013
Idézet: „az R12 ellenállás ami 22K az nekem csak 50 Ω” Ez az ötlet hogyan jött? Az első cső tápfeszültsége (munkapontja) úgy hintázik, ahogy a tápfesz a terhelés - kivezérlés diktálja, gyyakorlatilag nincs megfelelő szűrése. A többiről nem mondok véleményt, de ez biztosan súlyos hiba.
Köszönöm a választ akkor azzal fogom kezdeni.
A G3 (fékezőrács) a végcső katódjára kerül, de ha jól látom az adatlapon a csövön belül is össze van kötve. A G2 -nek (segédrács) sem adnék 210V -nál nagyobb feszültséget, és ezt a tápegységre kötném, mert a rajz szerint triódába hajtja. A C3 katódkondi is soknak tűnik, szerintem olyan 150µF körüli.
Teljesen mindegy, hogy R12 mekkora (az ésszerűség határain belül) addig, amíg a trióda anódja 148-170V közé esik.
Szerintem ha a g2 az anódra van kötve szebben szól csak nagyobb bemenő jel kell neki . És ha a g2 a tápra került akkor a hangerőszabájozó tekerésével ingadozott az anód áram.
A c3 kondi nekem most 470 mikros. De elsőnek megpróbálom betenni azt a 22k ellenállást. Köszönöm a segítséget. A hozzászólás módosítva: Jún 20, 2013
Szerinted érdemes a pcl86 os csöveimet 6f5p re cserélni?
Mind 2 pár zsír új teljesítmény ugyanaz. A hozzászólás módosítva: Jún 20, 2013
Nem értem. Most akkor melyik csőről is beszélgetünk?
6f5p ről van szó csak érdeklődtem hogy a pcl86 nem e jobb.
Szia! Ha ez ekvivalense a PCL, ECL 86-osnak, akkor hallgasd meg, cseréld őket, csak PCL, vagy csak 6F5P legyen, a kettőt ne keverd. Kivéve, ha A osztályú SE kapcsolás. Amelyiknek a hangja jobban tetszik, azt hagyd meg. Nekem annakidején az ECL tetszett jobban, nem a PCL. Fűtésátkapcsolóval oldottam meg.
A 6f5p nek hallhatóan keményebb hangja van de nekem mindkettő bejön.
Nem. A trióda és a pentóda résznek is eltérnek a paraméterei.
6f5p = ECL85 6f5p ≠ ECL86 A hozzászólás módosítva: Jún 21, 2013
Sok dolog van, amit nem értünk... én például azt nem értem, hogy a manapság hifinek mondott készülékek zömének miféle "magas hűséghez" (High Fidelity) van köze. A High End is teljesen elcsépelt, semmitmondó fogalom lett. Egy biztos, előbb fogsz a füleddel megkülönböztetni két eltérő szerkezetű speckábelt, mint két hangzásra is összeválogatott csövet.
Azért nem kezdem el felvásárolni az összes, erre a célra gyártott kábelt. Jelenleg, nem is lenne rá esélyem .
Idézet: „A másik dolog a hangdoboz kérdése, az olcsó kommersz hangdobozok nem nagyon szólnak 40-50 Hz alatt” Mindazonáltal, 50-60Hz alsó határfrekvenciájú kétutason is zavaró, ha a rendszer mélybasszus-átvitelével gondok vannak... és most nem a frekiátviteli görbéről beszélek. Idézet: „"a tesco-s házimozi erősítőket azért meg lehet velük verni simán"” Azokat egy 20 éves, 5-8 ezer forintos, lengyel tranyókkal szerelt Unitra minierősítő is lazán előzi...
Miért ne lehetne? Az igazi kérdés: Képes vagy-e rá?
Idézet: „"Olyan kondi kéne, amit mindig tudok venni."” Mindig?? Hogy mit..? Olyan kondi, illetve tuti jövő csak a mesében van. Mellesleg, a közhiedelemmel ellentétben Qvortrupék már jóideje nem papír szigetelésű olajosokat használnak/árulnak. A hozzászólás módosítva: Jún 21, 2013
Ezzel tisztaba vagyok.
Régóta nem jártam aq topicban, ezért csak úgy ráböktem a topic képeire, úgy hogy csak a képek látszódtak, nézegetem a képeket, eljutottam az erősítőig, nézem nézem, mondom ez olyan Janis, nem tudom miért, de mondom ezt fogadjunk te építetted, visszamentem a képekhez, és rányomtam a képre, hogy a hsz-t is mutassa, na igazam lett! Vannak vonások ahogy építesz, én már megismerem! Nagyon jól néz ki, gratuláció.
Helló !
A szub-, ill. miniatűr csöveket hogyan szokták rögzíteni az építők ? Illetve hogyan szigetelik el a huzalkivezetéseket egymástól ? Ezek milyenek audio célra ? mennyiben másak mint normál társaik ? Teljesértékűek ezek, vagy nem az "igaziak" ? Kösz ! A hozzászólás módosítva: Jún 22, 2013
Szia! A miniatűr csöveknek is van foglalatuk, csakúgy, mint a novál, oktál, stb. csöveknek. Ugyanúgy huzalozzuk őket. Zsugorcsövet, mipolán csövet is érdemes használni. Szóval érintésvédelmi előírásokat feltétlen tartsuk be!
Idézet: „Ezek milyenek audio célra ?” Az attól függ. Ha egy DLL 101 típusú kettős pentódát akarsz, semmiképpen. Nem írtad, milyen típust akarsz venni/ vettél már.
A huzalkivezetésűekre gondoltam.
A Vaterán láttam 6N16B-V -t. De mindegyik érdekel. ![]() Láttam valahol 390 Ft-ért is csövet (talán Conrad) de már nem emlékszem hol. A hozzászólás módosítva: Jún 22, 2013
A huzalkivezetésűek forraszthatók elvileg. A 6N16B-V-vel MM vagy MC vagy gitárhangszedő előfokot lehet készíteni. Legalábbis az adatai ezt sugallják. Erre még sok más cső is használható, mely alacsony anódfeszültség(100V körül, vagy alatt) esetén alacsony anódárammal dolgozik(4-5 mA körül).
Én amiket láttam eddig elektronikában, azokat simán forrcsúcsokhoz rögzítették, esetleg egy fémkaromba bepattintva, a lábukra varniscsövet húzva.
|
Bejelentkezés
Hirdetés |



