Fórum témák

» Több friss téma
Fórum » Erősítő mindig és mindig
Mielőtt kérdezel, a következő két dolgot ellenőrizd! I. A helyes tápfeszültségek megléte. II. A kimeneten van-e egyenfeszültség. Élesztés.
Lapozás: OK   76 / 2570
(#) zoly15 válasza valve hozzászólására (») Dec 3, 2007 /
 
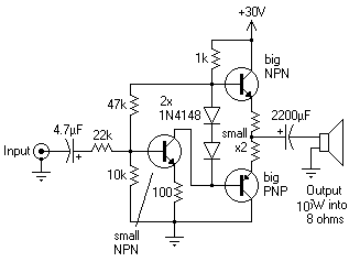
ez jónek jó de nekem MAXIMUM 15-20W kellene
(#) Mayan válasza Müszi hozzászólására (») Dec 4, 2007 /
 
Müszi, minden rajta van a rajzon, schottky nem muszály de jó, mF az milifarád, vagyis a rajzon szerepel 2 db 60000 mikrofarád és egy 22000 mikrofarád. A tápfesz is ott van, 6V, ezt felosztja +- tápra a két nagyobb kondi.
(#) Mayan válasza Mayan hozzászólására (») Dec 4, 2007 /
 
ja bocs béna vagyok nem láttam hogy már volt válasz mert csak az előző oldalt néztem...
(#) Mayan válasza Pafi hozzászólására (») Dec 4, 2007 /
 
Pafi, meg lehet csinálni a mosfetest nagyobb teljesítményre is, nagyobb tápfesszel és kisebb R2-vel ? Ez valójában szimmetrikus táp, nem ? Csak szimpla trafóról megoldva. Én 2 szekunderrel csinálnám, kisebb kondikkal.
(#) Pafi válasza Mayan hozzászólására (») Dec 4, 2007 /
 
Mayan! Meg lehet csinálni nagyobb teljesítményre, de akkor plusz alkatrészek kellenek bele (min. 4 db). R2-t miért akarod csökkenteni? Inkább növelni kellene, hogy nagyobb legyen az erősítés!

Igen, a táp szimmetrikus, de nem teljesen. Ez így automatikusan hozzáidomul a FET-ek nyitófeszültségéhez, ezért nincs offset. Ha rendes kettős tápot csinálsz, akkor lesz egy kis kimeneti DC áram, ezért nem érdemes bonyolítani. Kisebb elkókkal nő a brumm, bár R3 növelésével ez kompenzálható.

CMOS amp.GIF
    
(#) Mayan válasza Pafi hozzászólására (») Dec 4, 2007 /
 
Értem, köszi szépen - és akkor ez a mostani változat kb. mekkora teljesítményre képes ?
(#) Pafi válasza Mayan hozzászólására (») Dec 4, 2007 /
 
3 W kimenet, 6-8 W tápteljesítmény.

Bocsi, ez így nem lesz jó! Itt a javított!

CMOS amp.GIF
    
(#) Mayan válasza Pafi hozzászólására (») Dec 4, 2007 /
 
Oké, vettem...
(#) retoocs hozzászólása Dec 4, 2007 /
 
nem tud valaki a tda 7265-s ic egy nyákot az adotlapján szereplőn kivül?ha igen segithetnétek benne!köszike!!!
(#) fureszk válasza retoocs hozzászólására (») Dec 4, 2007 /
 
csövi!
fú nekem volt hozzá, de már nincs meg a gépemen, sergei-nek viszont elküldtem anno, írtam neki msn-en és belinkeltem neki ezt a topikot.
(#) retoocs válasza fureszk hozzászólására (») Dec 4, 2007 /
 
az jo lenne!!!
(#) fureszk válasza retoocs hozzászólására (») Dec 4, 2007 /
 
Csatoltam. Az ExpressPCB megnyitja.

tda7265.pcb
    
(#) retoocs válasza fureszk hozzászólására (») Dec 4, 2007 /
 
köszike!!!
(#) fureszk válasza retoocs hozzászólására (») Dec 5, 2007 /
 
Mostmár felállhatsz! :nevetes2:
(#) retoocs válasza fureszk hozzászólására (») Dec 5, 2007 /
 
meg mas nincsen veletlenol halas lennek erte?valami komplexebb?
(#) Mayan hozzászólása Dec 5, 2007 /
 
Lehetséges hasonlóan egyszerű kvázikomplementer végfokot csinálni,mint ezek ? Tehát max. 3 tranyóval.
És ezt a fajta egyszerű erősítőt lehet méretezni nagyobb teljesítményre is ? (pl. 20-30w)... És úgy egyébként hogyan kell méretezni ? Van erre progi ?
Bocsi hogy amatőr kérdéseim vannak, csak vegyész vagyok ))

1.gif

2.gif
   
(#) fureszk válasza retoocs hozzászólására (») Dec 5, 2007 /
 
Bizony jó lenne hozzá egy új terv. :yes: De ez az IC márcsak ilyen. Válassz másikat.
(#) Mayan hozzászólása Dec 6, 2007 /
 
Érdekes erősítő - single ended 4W A-osztályban
(#) hapro válasza Mayan hozzászólására (») Dec 6, 2007 /
 
Szia!

Szerinted muszály hozzá ez a drága IC (AD712) nem lehetne helyettesíteni valami jó minőségű mondju OP IC-vel vagy mondjuk egy NE nem jó hozzá?
Az az AD kell hozzá, hogy A-osztályban működjön?
Az valami "A-osztályú" szuper IC?

Egy kérdésem van a kapcsolással kapcsolatban: Az alsó LM 317 kimenetén van egy ellenállás 1-es jelzés van csak odaírva, az 1ohm-ot jelöl? Vagy ha nem akkor mi az értéke?


üdv.:

Zoli

(#) Dzsoni válasza hapro hozzászólására (») Dec 6, 2007 /
 
Idézet:

Egy kérdésem van a kapcsolással kapcsolatban: Az alsó LM 317 kimenetén van egy ellenállás 1-es jelzés van csak odaírva, az 1ohm-ot jelöl? Vagy ha nem akkor mi az értéke?”


Igen, az also LM IC az egy aramgenerator, aktiv terhelest biztosit. Az ellenallas erteke 1Ohm.
(#) hapro hozzászólása Dec 6, 2007 /
 
Sziasztok!

Egy kérdésem lenne erről a pár hozzászólással feljebb lévő 4W-os erősítőről.
Megépítettem azokból az alkatrészekből amik voltak itthon (van bennük szórás, mert egy része bontott és nincsenek letesztelve).
A tünet: bekapcsolás után a fesz leesik +-4 volt környékére a 22ohmos ellenállatok után. Amit el tudok képzelni az, hogy az LM IC-k vagy valamelyikőjük sza..r.
A kapcsolás 99% hogy jó, mert már átnéztem egy jópárszor. IC 1-es lába előlnézetből adjust, 2-es lába out, 3-as lába in. Csak hogy jól gondolom-e..egyébként egy csomó helyen ellenőriztem már miután nem működött a végfok.
Ja..még valami az AD712-es IC-t NE5534-es IC-vel helyettesítettem, annak 6-os lábát (a kimenetet) néztem szkóppal, ott úgymond minden rendben a generátorból jövő színusz jelet szépen leadja.
Igazából hangszórót is kapcsoltam már a kimenetre, próbaképpen. Erősít...pontosabban szkóp szerint inkább "gyengít" a jelen, de szól, amit a generátor belepumpál az ki is jön belőle, csak épp kur..va halkan.
Arra gondolok, hogy valószínű azért mert csak +-4Volt a táp..
Szóval igazából ötleteket várok, mert ez annyira egyszerű, hogy.....
Mindenesetre az első lépésem az lesz, hogy az LM317-eteket kicserélem újra hátha úgy jó lesz.
Ja és +-15V-ról próbáltam üzemeltetni, mert az van itthon. Arról is mennie kellene. Ugye?
És még egy dolog, kb mekkora áramfelvételének kell hogy legyen jó esetben?

Egyébként szerintetek mi lehet a hiba?

üdv.:

Zoli
(#) hapro válasza hapro hozzászólására (») Dec 6, 2007 /
 

Sziasztok!

Találtam itthon még LM317-et. Kicseréltem az egyiket és máris működik, elég nagyot szól..De még valami nincs rendben, mert elég jó kis alapzaja van, ami lehet a tápegységem miatt, 7815-7915 stab IC csak, lehet a vezetékezés miatt, és lehet az alkatrészek légszerelése miatt van, mindenesetre készítek hozzá nyákot, meg normális tápot, és majd beszámolok a fejleményekről. egy furcsa dolog azért megütötte a szemem...
A két oldalnak nem egyforma az áramfelvétele... (lehet ez is a tápom miatt van, vagy mittudomén miért) Azt gondolom ez nem a normális dolgok közé sorolható.. Egyik oldalnak 0,9A a másik oldalnak pedig 1,3A.
A végfok fűt mint a bolond, szóval asszem csak TO-3-as tokozás jöhet szóba nyáktervezésnél. De nagyon tetszik benne, hogy kicsi.
Ha van ötletetek az alapzajra mi lehet, akkor áruljátok el nekem is. Aztán kipróbálom és ha bejön örülhetünk neki.

üdv.:

Zoli
(#) hapro válasza hapro hozzászólására (») Dec 6, 2007 /
 
Csak nem hagyott nyugodni a dolog, és még most este építettem egy egyszerű tápot hozzá, és így +-12V-ról 2X4700µF puffer kondival és egy - egy 33nF-os kondival elkészítettem a tápot a végfokhoz, de a tünet az, hogy +460 és 470mV közötti érték van a kimeneten, ami folyamatosan változik. Holnap ha eljutok Konthába akkor mind a 3 IC-t kicserélem és meglátom mi a helyzet. Egyébként a hangja eléggé elmarad mondjuk a JLH-tól..Olyan IC hangja van. De nem rossz, ajánlható mindazoknak akik valami egyszerű kézi munkát akarnak készíteni.
Érdekes módon (persze lehet hogy ez megint a bontott alkatrész átka) NE5534 helyett TL081-gyel működik megfelelően, az előbbivel szinte csak recsegés jön ki belőle, utóbbival meg egész tűrhető hang..ugye a kimeneti DC-vel együtt

Ha van valami ötletetek a kimeneti DC megszüntetésére, akkor várom őket.

üdv.:

Zoli

(#) Mayan válasza hapro hozzászólására (») Dec 7, 2007 /
 
Nahát...nem gondoltam hogy valaki így belelkesedik erre a kis kapcsolásra, én nem is akartam megépíteni mert gondoltam hogy nem egy nagy csoda a hangja, hiszen a 3 ic-ben rengeteg alkatrész van, meg nem is audióra vannak ám kitalálva... csak találtam a neten valahol és gondoltam megmutatom hogy milyen érdekes. Bár van itthon ad712-m 2 db-ot is találtam...
Na lehet majd megpróbálom. Kimeneti dc ellen kimenő kondi, nem ? Bár jobb lenne ha nem kellene és anélkül is jó lenne. Lehet tényleg számít neki az opamp típusa, biztosan nem véletlenül rajzolták pont ezzel.
(#) Mayan hozzászólása Dec 7, 2007 /
 
VF rajongóknak:

Megjelent a VF4 !

http://www.freeweb.hu/haromb/muhely/vf/vf4.html

Opamp ic helyett csak 2 kis fet + a 2 végfet. Szép!
(#) szamóca válasza Mayan hozzászólására (») Dec 7, 2007 /
 
Kössz az infót!
Ja és valamelyik régebbi rádiótechnikában van egy "erősítőkapcsolás"
eggyetlen 7812-vel megvalósítva. Majd utánnanézek.
(#) Pafi válasza hapro hozzászólására (») Dec 7, 2007 /
 
Ha nem a jelforrásod adja ki, akkor a TL081 okozhatja az offsetet. Ha tényleg 1k és 33k a visszacsatolás, akkor ezek szerint 13,5 mV a bemeneti offsetje, ami nem lehetetlen, de azért szokatlan. 4 mV szokott lenni.

Csatoló kondi rakható az 1 k-val sorba is (min. 10 uF), vagy ha a bemenet felől érkezik a DC, akkor oda pl. 100 nF fólia kondi.

Csak azt nem értem, hogy miért építi meg valaki ezt TDA2030 helyett, ami olcsóbb, egyszerűbb, és jobb.
(#) Mayan hozzászólása Dec 10, 2007 /
 
Na megint itt vagyok az egytranyós erősítőmmel
Ha valaki félreteszi az előítéleteit és kipróbálja, ne adj isten meg is méri, jelalakokat néz, stb. tudassa mit talált. Nekem nincs műszerem csak a fülem, és az azt mondja hogy ezen a legkellemesebb zenét hallgatni azok közül amiket eddig hallottam. Valahogy ezen nem elviselem a zenét, nemhogy idegesítően szólna mint sokminden vacak, hanem kifejezetten függőséget okoz a hallgatása. Nagyon kellemes, természetes, tiszta hangja van, tiszta énekhangon döbbenetesen életszerű. Akkor a legjobb ha jó minőségű bipoláris kondi van a bemeneten bár most ezzel is elég jó lett. Ja és a tranyónak nem kell nagy borda, csak annyi hogy elég meleg legyen, de ne forró. Úgy vettem észre akkor a legjobb ha elég melegen jár a tranyó. Az áramfelvétele így 130mA volt nekem. A hangerő teljesen elég a pc melletti zenehallgatáshoz. Pár wattos hangszóróknak már nem probléma a kis dc előfeszítés, és kapcsitáppal brumm sincs, síri csendes jel nélkül.
(#) lamalas válasza Mayan hozzászólására (») Dec 10, 2007 /
 
Udv,

Orulj neki, hogy ilyen olcson meguszod almaid erositojet ... mas ember 100ezreket v. milliokat kolt erositore Te pedig meguszod az egeszet kb. 100Ft-bol + tapegyseg. Ha neked tetszik az egytranyos hangja akkor minden OK
(#) valve válasza Mayan hozzászólására (») Dec 10, 2007 /
 
NemTudom mennyit erolkodhet ez az erolkodo, de a szep hangjaval van par bajom,.. Nezdcsak;

oscope.jpg
    
Következő: »»   76 / 2570
Bejelentkezés

Belépés

Hirdetés
XDT.hu
Az oldalon sütiket használunk a helyes működéshez. Bővebb információt az adatvédelmi szabályzatban olvashatsz. Megértettem